1200-V-Ultrafast-Gen-5-Dioden von Vishay

Perfekter Mix aus Energieeffizienz und Robustheit

4. August 2021, 11:52 Uhr | Von Davide Daprà, Senior Market Development Manager Vishay Diodes and Rectifier und zuständig für Application Lab Power Systems
© Vishay

Als H- und X-Serie bringt Vishay die neuen 1200-V-Ultrafast-Gen-5-Dioden auf den Markt. In der H-Ausführung eignen sie sich für Applikationen mit Schaltfrequenzen im Bereich von 20 kHz. Höhere Frequenzen deckt die X-Serie ab. Beide Baureihen zielen vor allem auf den Einsatz im E-Mobility-Bereich ab.

Diesen Artikel anhören

Mit dem rasant wachsenden Markt für E-Mobilität erhöht sich auch der Bedarf an Lösungen zum Laden dieser Fahrzeuge massiv. Aktuelle Elektrofahrzeuge (EV, Electric Vehicles) der nächsten Generation kommen dank vergrößerter Batteriekapazität mit einer Ladung so weit wie Verbrennerautomobile mit einer Tankfüllung. Aktuell besteht die Herausforderung darin, diese Batterien überall aufladen zu können – nicht nur an DC-Schnellladestationen.

Um dies zu erreichen, wurde die Leistung von On-Board-Ladegeräten (OBC) in neuen EVs zusammen mit der Kapazität ihrer Batterien erhöht, gleichzeitig wurden die Auswirkungen auf das Netz durch Reduzierung der dem Netz entnommenen Blindleistung minimiert. Für 1-phasige Anwendungen mit Spannungen zwischen 110 V und 240 V werden die Anforderungen an den Leistungsfaktor mithilfe der allgemein bekannten einphasigen Leistungsfaktorkorrektur (PFC) erfüllt. Höherer Leistungsbedarf (11 kW oder 22 kW) erfordert jedoch 2- oder 3-phasige Anschlüsse mit 400 V (AC) und eine darauf abgestimmte Leistungsfaktorkorrektur.

Eine unidirektionale Lösung lässt sich mit diversen Schaltungskonzepten realisieren, wie es beispielsweise in „The Essence of Three-Phase PFC Rectifier Systems“ von Johann W. Kolar und Thomas Friedli, in „IEEE Transactions on Power Electronics“ Vol. 28, No. 1 am 1. Januar 2013 beschrieben wird. Aus theoretischer Sicht erfüllen alle PFC-Schaltungen die gleiche Funktion – hinsichtlich Robustheit und Effizienz gibt es jedoch Unterschiede. So sollte der Wirkungsgrad möglichst hoch sein, gleichzeitig sollte die Schaltung aber auch so robust sein, dass sie mögliche Überbeanspruchungen durch Netzanomalien wie Spannungsspitzen und Frequenzschwankungen übersteht. Diese Parameter sollen zwar die Anforderungen nach EN 50160 erfüllen, doch in der realen Welt ist das nicht immer der Fall. Ein Schaltungskonzept, das einen guten Kompromiss zwischen Effizienz und Robustheit bietet, ist Vienna Typ T.

Vishay
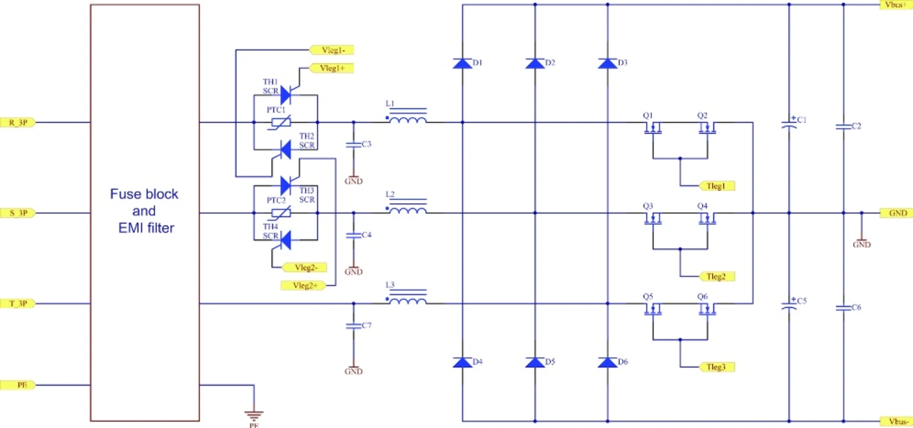
Bild 1: PFC-Schaltung vom Vienna-Typ 1
© Vishay

In der im Bild gezeigten Schaltung kommen ein 1200-V-Thyristor für den Soft-Start, ein 600-V-MOSFET als bidirektionaler Schalter und eine 1200-V-Ultrafast-Diode als Hochfrequenzgleichrichter zum Einsatz.

In diesem Schaltungskonzept sind die Thyristoren nicht direkt an der Leistungsfaktorkorrektur beteiligt, sie sind letztlich nur zur Steuerung des Einschaltstroms beim Anschluss der Schaltung an das Netz notwendig. Übernommen wird die Leistungsfaktorkorrektur stattdessen von sechs 1200-V-Ultrafast-Dioden und sechs 600-V-SJ4-MOSFETs. Der in der Mitte der Schaltung liegende Massepunkt hat den Vorteil, dass sich für den bipolaren Schalter ein 600-V-MOSFET – beispielsweise ein Superjunction-MOSFET – verwenden lässt, obwohl die Ein- und Ausgangsspannungen höher als dessen Sperrspannung sind.

Außerdem ist das auch für andere DC/DC-Wandler-Stufen vorteilhaft, weil man zwischen zwei Lösungen wählen kann: Entweder nutzt man zwei in Serie geschaltete 600-V-Typen oder einen einzigen 1200-V-Typ. Zwar erfordert die erstgenannte Lösung doppelt so viele Bauteile, doch an deren Spezifikationen werden weniger hohe Anforderungen gestellt. Die zweite Lösung kommt mit weniger Bauteilen aus, die jedoch in der Regel teurer sind, da der SiC-MOSFET und die passiven Bauteile eine hohe Leistungsdichte aufweisen sollten. In diesem Fall müssen die Dioden für 1200 V ausgelegt sein, weil sie nicht über den Mittelpunkt, sondern direkt am Netz angeschlossen sind.

Während des Betriebs ist die maximale Spannung über der Diode gleich der am Eingang anliegenden Spannung von Phase zu Phase. Bei einem 400-V-(AC)-System könnte die Spannungsspitze beispielsweise 565 V betragen, hinzu kommen eventuell noch Transienten durch das hochfrequente Schalten oder durch Netzüberspannungen. Trotz dieser Eingangsspannung schaltet die Diode im Hochfrequenzbetrieb mit einer Spannung, die nur halb so hoch ist wie die DC-Gesamtausgangsspannung. Im Hinblick auf die Schaltverluste ist das ein großer Vorteil und ermöglicht es, preisgünstige Siliziumbauteile anstelle von SiC-Bauteilen einzusetzen und dennoch eine sehr hohe Energieeffizienz zu erzielen. Zwar sind die geringeren Kosten wichtig, doch der eigentliche Vorteil liegt darin, dass Siliziumbauteile robuster in Bezug auf Stoßstrombelastbarkeit und Spannungstransienten sind als SiC-Bauteile. Ihr Nachteil besteht darin, dass Siliziumbauteile höhere Schaltverluste aufweisen. Um diesen nachteiligen Effekt zu minimieren, hat Vishay die auf niedrige Durchlassspannung, kleine Recovery-Verluste und sanftes Schaltverhalten optimierte 1200-V-Gen-5-Ultrafast-Diode entwickelt.

Vishay
Bild 2: Vergleich des PFC-Wirkungsgrades in Abhängigkeit von der Leistung und mit verschiedenen Dioden
© Vishay

Bei Schaltungen, die direkt an das Stromnetz angeschlossen werden, ist es wichtig, Bauteile zu verwenden, die ein „sanftes“ Recovery-Verhalten aufweisen, da anderenfalls das Schaltrauschen ein komplexes und schwergewichtiges EMV-Filter erforderlich macht, das für ein OBC alles andere als ideal ist. In einigen Fällen kann ein EMV-Filter dazu beitragen, dass das Halbleiterbauteil den Stoßspannungstest (etwa nach IEC61000-4-5) besteht; dann ist es möglich, die Anzahl oder Größe passiver Filterbauteile zu reduzieren, ohne die Grenzwertmaske für die Störspannung zu verletzen.

Weil das Halbleiterbauteil in bestimmten Fällen beim Stoßspannungstest durchfällt, klappt das jedoch nicht immer. In diesem Punkt überzeugt die Gen-5-Diode durch eine hohe 10-ms-Stoßspannungsfestigkeit und ein ausgezeichnetes Verhalten bei Stromimpulsen <100 µs. Das hilft, den Stoßspannungstest zu bestehen und vermeidet, dass ein vermeintlich robustes System in der Praxis Probleme bereitet.
Ein typischer 11-kW-PFC-Schaltwandler mit 400 V (AC) Eingangsspannung ist mit einer Kombination aus einer VS-E5TH3012LHN3 und SJ4-MOSFETs realisierbar. Diese Lösung liefert bei einer Schaltfrequenz von 20 kHz bis 25 kHz (je nach Last) einen Wirkungsgrad von etwa 98,7 Prozent.

Im Diagramm ist der Wirkungsgrad dargestellt – vom Netzeingang bis zum DC-Bus, einschließlich EMV-Filter und Soft-Start-Schaltung.

In diesem Fall liegt das Wirkungsgradmaximum bei etwa 11 kW, der typischen Leistung von Batterieladesystemen. Aufgrund der hervorragenden thermischen Eigenschaften des Bauteils lassen sich jedoch noch höhere Leistungen, bis 15 kW, erzielen. Durchgeführt wurde der Test zum Wirkungsgrad mit Kühlung bei +65 °C. Es ist zu erkennen, dass die Gen-5-Bauteile besser abschneiden als die Wettbewerbsprodukte. Um den Vorsprung von Gen 5 aufzuholen, müsste ein anderes Bauteil mit einem höheren Nennstrom eingesetzt werden.

Lieferbar ist die Gen-5-Familie mit Nennströmen von 8 bis 60 A in den Gehäusebauformen TO-220 und TO-247. Anwendung findet die Gen-5-Technologie in zwei Bauteilserien, H und X, die sich in ihrer Recovery-Geschwindigkeit unterscheiden. Üblicherweise wird für die PFC-Designs die H-Serie verwendet, sie eignet sich optimal für Schaltfrequenzen im Bereich von 20 kHz und Stromanstiegsgeschwindigkeiten (di/dt) von etwa 1000 A/µs. Für Anwendungen mit höherer Schaltfrequenz und größerem di/dt ist die X-Serie besser geeignet, die – zulasten von geringfügig höheren Durchlassspannungen – geringere Schaltverluste aufweist und nicht nur durch ein kleineres Erec, sondern auch durch Reduktion der Verluste in dem aktiven Schalter den Wirkungsgrad steigert. Je nach Applikation sollt man die Wahl zwischen der H- oder X-Serie im Einzelfall von der Schaltfrequenz, der di/dt-Anstiegsgeschwindigkeit und der für die Berechnung von Erec ausschlaggebenden Reverse-Spannung abhängig machen, um eine optimale Balance zwischen Schalt- und Durchlassverlusten zu erzielen und die Energieeffizienz der Schaltung zu maximieren. 


Lesen Sie mehr zum Thema


Das könnte Sie auch interessieren

Wirkungsgrad und Ökologie

Effizientere Leistungswandler dank SiC-Transistoren

Kommentar

Da ist was in Bewegung!

GaN-Chipsatz

Kompakte Sperrwandler mit hohem Wirkungsgrad

Energieeinsparung im Schienenverkehr

SiC-Halbleitermodule für Bahnanwendungen

Die Applikation steht im Fokus!

SiC oder nicht SiC – das ist hier die Frage!

Leistungsanalysator der neuen Generation

Leistungsmessung von DC bis 5 MHz

Klimaneutrale Energieerzeugung

Brennstoffzellen effizient und vereinfacht testen

Platzbedarf und Verluste reduzieren

Ehrgeizige Pläne für die GaN-Produktfamilie

Wide Bandgap für die 5G-Infrastruktur

650-V-CoolSiC in modernen Telekommunikations-SMPS

Schnelles Tanken an der Stromtankstelle

Schnelles Laden von Elektrofahrzeugen durch CoolSiC

5. Anwenderforum Leistungshalbleiter

Tipps und Tricks für den richtigen Einsatz

Neues Markenbild

ON Semiconductor nennt sich ab sofort onsemi

Analyse von Yole Développement

2026 knackt GaN die 1-Milliarde-Dollar-Marke

IGBT-Halbbrücken-Design

Die Leistungselektronik für E-Fahrzeuge vereinfachen

Drahtloses Laden

Am Konsumelektronik-Markt ist Qi gesetzt

Interview mit Dr. Peter Friedrichs

20 Jahre Siliziumkarbid bei Infineon

5. Anwenderforum Leistungshalbleiter

SiC beschränkt sich nicht mehr nur auf Automotive und Solar

STMicroelectronics

Erste 200-mm-SiC-Wafer produziert

WAYON

700-V-Superjunction-Mosfets

Weitere Fertigungskapazitäten gesichert

Nexperia erwirbt Newport Wafer Fab

Vertikal integriert Fertigungskette

China bei SiC-Rohwafern nun unabhängig

Renault und STMicroelectronics

Strategische Leistungselektronik-Kooperation

300-mm-Waferfab Agrate R3

Tower Semiconductor zieht bei STMicroelectronics ein

Kampf um rare Halbleiter

Baut VW 800.000 Autos weniger dieses Jahr?

Standort Europa gestärkt

Nexperia investiert 700 Mio. US-Dollar vor allem in Europa

Vorgehen der Bauelementehersteller

Priorisiertes Investment in Automotive-Kapazitäten

Investitionsprogramm

250 Milliarden für die US-Halbleiterindustrie

Rohm Semiconductor plant Investitionen

»Wir legen unseren Fokus auf Analog-Power- und Power-Produkte«

Rohm Semiconductor

150-V-GaN-Transistor mit 8 V Gate-Spannung

Imec und Aixtron

GaN-Epitaxie für 1200-V-Anwendungen demonstriert

Topologien für Leistungsmodule

Robuste und effiziente On-Board Charger

Liefersicherheit bei Siliziumkarbid

Infineon schließt Liefervertrag mit Showa Denko

Für schnell schaltende Anwendungen

MOSFET-Modul optimiert die Leistung von Solaranlagen

Neue 300-mm-Fab in Dresden

Erster Meilenstein erreicht und abgehakt

Gate-Oxid-Zuverlässigkeit

Siliziumkarbid-MOSFETs im Stresstest

Milliardeninvestitionen bei Leistungs-HL

Siegeszug der 300-mm-Wafertechnologie

Marktumfrage bei Leistungshalbleitern

Hoffnungen ruhen auf dem Jahresende 2021

Semikron und Silicon Mobility

Zusammenarbeit bei 24-V- bis 96-V-Wechselrichter-Plattform

Vom Wafer bis zum SiC-Modul

SiC-Komponenten zu erschwinglichen Kosten

Verstärkte Anstrengungen im GaN-Bereich

»Wingtech bringt Nexperia auf ein neues Level«

Infineon Technologies

CoolMOS mit nur 10 mΩ

Rohm Semiconductor Europe

Wolfram Harnack folgt Toshimitsu Suzuki als President nach

Interview mit Dr. Peter Friedrichs

20 Jahre Siliziumkarbid bei Infineon

Jetzt kostenfreie Newsletter bestellen!

Weitere Artikel zu Vishay Electronic GmbH

Weitere Artikel zu Leistungshalbleiter-ICs