Texas Instruments

Höhere Leistungsdichte dank integrierter GaN-Lösungen

8. September 2022, 8:30 Uhr | Alexander Zahabizadeh, Texas Instruments
© Texas Instruments, Würth Elektronik

Auch wenn Lösungen mit GaN-Transistoren höhere Leistungsdichten und Wirkungsgrade ermöglicht, bringt es andere Designherausforderungen mit sich bringt als Silizium-MOSFETs. Im Folgenden geht es darum, welche Überlegungen beim Design mit den verschiedenen Arten von GaN-FETs anzustellen sind.

Diesen Artikel anhören

Galliumnitrid (GaN) ist in der Leistungselektronik zu einem wichtigen Thema geworden, denn damit lassen sich Designs, wie etwa Netzteile der Kategorie 80 Plus Titanium sowie On-Board-Ladegeräte und Ladestationen für Elektrofahrzeuge (EVs), mit einer Leistungsdichte von bis zu 3,8 kW/l realisieren. Da GaN die Leistungsdichte und der Wirkungsgrad derart steigern kann, verdrängt es zusehends die traditionellen MOSFETs auf Siliziumbasis. Dabei darf allerdings nicht übersehen werden, dass GaN aufgrund seiner elektrischen Eigenschaften und der von ihm ermöglichten Performance andere Designherausforderungen mit sich bringt als Silizium.

Es gibt im Wesentlichen drei Arten von GaN-FETs mit verschiedenartigen Strukturen:

  • den Verarmungstyp (Depletion Mode bzw. D-Mode),
  • den Anreicherungstyp (Enhancement Mode bzw. E-Mode) und
  • den Kaskodentyp (Cascade to Cathode).

Alle diese Varianten stellen unterschiedliche Anforderungen an die Gate-Treiber bzw. das System. In diesem Artikel geht es darum, welche Überlegungen beim Design mit den verschiedenen Arten von GaN-FETs in erster Linie anzustellen sind, wenn die Leistungsdichte angehoben werden soll. Ebenso geht der Beitrag auf die Frage ein, wie sich das Design durch die Integration beispielsweise eines Gate-Treibers und dessen Spannungsversorgung (Bias-Spannung) insgesamt deutlich vereinfachen lässt.

Anbieter zum Thema

zu Matchmaker+

Anatomie von GaN-FETs

Texas Instruments, Gallium Nitride
Bild 1: Querschnitt durch die laterale Struktur eines GaN-HEMT.
© Texas Instruments

Jedem GaN-Leistungsschalter muss ein geeigneter Gate-Treiber zugeordnet werden, denn sonst könnte der Baustein beim Labortest buchstäblich in Rauch aufgehen. Die Gates von GaN-Bauelemente sind besonders empfindlich, denn bei ihnen handelt es sich nicht um klassische MOSFETs, sondern um sogenannte HEMTs (High Electron-Mobility Transistors). Auf den ersten Blick ähnelt der Querschnitt eines HEMT (Bild 1) dem eines MOSFET, jedoch fließt der Strom hier nicht vertikal durch das Substrat oder die Pufferschicht, sondern lateral durch eine zweidimensionale Schicht aus Elektronengas (2-Dimensional Electron Gas; 2DEG).

Wird das Gate eines GaN-FET nicht korrekt angesteuert, kann es zu einem elektrischen Durchbruch der isolierenden Schicht, der Barriere aus AlGaN (Aluminium-Galliumnitrid) oder anderer struktureller Elemente kommen. Dadurch könnte das Bauteil dauerhaft beschädigt werden. Aufgrund dieser hohen Empfindlichkeit ist es notwendig, sich genauer mit den verschiedenen Arten von GaN-Bauelementen und ihren allgemeinen Anforderungen auseinanderzusetzen. Hinzu kommt. dass den HEMTs ebenfalls die traditionelle dotierte FET-Struktur fehlt, die pn-Sperrschichten bilden und Body-Dioden entstehen lassen. Somit existieren keine internen Dioden, die durchbrechen können oder im Betrieb eine unerwünschte Sperrverzögerung (Reverse Recovery) an den Tag legen können.

Überlegungen zu Gate-Treiber und zu Bias-Versorgung

Selbstsperrende GaN-FETs vom Anreicherungstyp haben große Ähnlichkeit mit siliziumbasierten MOSFETs, mit denen die meisten Anwender wohl schon Erfahrungen gesammelt haben. Ab einer positiven Gate-Spannung von 1,5 bis 1,8 V beginnt der GaN-FET einzuschalten, wobei die meisten Bauteile für einen Wert von 6 V spezifiziert sind. Beim Großteil der GaN-FETs vom Anreicherungstyp darf die Gate-Spannung allerdings 7 V nicht überschreiten, damit die Bauelemente nicht permanent Schaden nehmen.

Traditionelle Gate-Treiber für Siliziumbauelemente können in GaN-basierten Designs die Gate-Spannung unter Umständen nicht hinreichend gut regeln oder nicht mit der nötigen hohen Beständigkeit gegen Gleichtakt-Transienten (Common-Mode Transient Immunity; CMTI) aufwarten. Viele Designer entscheiden sich deshalb für einen Gate-Treiber wie den LMG1210-Q1, den Texas Instruments (TI) eigens für den Einsatz mit GaN-FETs entwickelt hat. Dieser Baustein liefert unabhängig von der Versorgungsspannung stets eine Gate-Spannung von 5 V. Traditionelle Gate-Treiber wären dagegen eine sehr genau geregelte Bias-Versorgung angewiesen, um den GaN-FET nicht zu überlasten.

Texas Instruments, Gallium Nitride
Bild 2: Schaltzeichen für GaN-FETs vom Anreicherungs- (links) und einer Kaskode mit einem GaN-FET vom Verarmungstyp (rechts).
© Texas Instruments

Der in Bild 2 gezeigte Kaskode mit einem GaN-FET vom Verarmungstyp (rechts) stellt gegenüber GaN-FETs vom Anreicherungstyp (links) einen Kompromiss bezüglich der Anwenderfreundlichkeit dar. Der GaN-FET in der Kaskode ist hier vom Verarmungstyp, weshalb er selbstleitend (normally on) ist und zum Abschalten eine negative Spannung am Gate benötigt. Da dies für einen Leistungsschalter äußerst problematisch ist, schalten die meisten Hersteller einen Silizium-MOSFET mit 30 V Nennspannung mit dem GaN-FET in Reihe und bauen diese Kombination in ein gemeinsames Gehäuse ein. Das Gate des GaN-FET ist hier mit der Source-Elektrode des Silizium-MOSFET verbunden, und die Ein- und Ausschaltimpulse werden an das Gate des Silizium-MOSFET gerichtet.

Der größte Vorteil dieser Vorgehensweise ist, dass traditionelle isolierte Gate-Treiber wie der UCC5350-Q1 den Silizium-MOSFET ansteuern können, wodurch viele Herausforderungen bezüglich Gate-Ansteuerung und Bias-Versorgung entfallen. Die größten Nachteile von Kaskoden-GaN-FETs sind allerdings die höhere Ausgangskapazität im Silizium-MOSFET und die aus der Präsenz einer Body-Diode im MOSFET resultierende Neigung zu einem Sperrverzögerungsverhalten.

Im Einzelnen bedeutet dies, dass sich die Ausgangskapazität des Silizium-MOSFET zu der des GaN-FET addiert. Hierdurch nimmt die Ausgangskapazität insgesamt um 20 Prozent zu, wodurch die Schaltverluste gegenüber anderen GaN-Lösungen um mehr als 20 Prozent ansteigen. Hinzu kommt, dass die Body-Diode des Silizium-MOSFET während der Sperrverzögerungszeit einen Strom leitet, wenn die angelegte Spannung ihre Polarität wechselt.

Kaskoden-GaN-FETs werden mit Anstiegsraten von 70 V/ns betrieben (verglichen mit 150 V/ns bei anderen GaN-Lösungen), um Lawinendurchbrüche des Silizium-MOSFET zu verhindern. Hierdurch nehmen die Verluste beim Überlappen der Schaltvorgänge zu. Somit bleibt festzustellen, dass das Design mit Kaskoden-GaN-FETs eindeutig einfacher ist, während der erzielbaren Leistungsfähigkeit im Gegenzug klare Grenzen gesetzt sind.

Integration vereinfacht die Lösung

Durch die Integration eines Gate-Treibers mit eingebauter Regelung der Bias-Spannung und eines GaN-FET von Verarmungstyp lassen sich viele Designherausforderungen überwinden, die mit GaN-FETs vom Anreicherungstyp und GaN-Kaskoden einhergehen. Zum Beispiel verfügt der LMG3522R030-Q1, ein 650-V-GaN-Baustein mit einem Einschaltwiderstand von 30 mΩ, über einen integrierten Gate-Treiber und Power-Management-Funktionen. Dadurch lassen sich Leistungsdichte und Wirkungsgrad anheben und gleichzeitig die Risiken und der technische Aufwand reduzieren.

Da in diesem Fall ein GaN-FET vom Verarmungstyp eingesetzt wird, ist ein integrierter Silizium-MOSFET in Reihe geschaltet – allerdings nicht als Kaskode. Der große Unterschied besteht darin, dass der integrierte Gate-Treiber das Gate des GaN-FET direkt ansteuern kann, während der Silizium-MOSFET beim Einschalten die Funktion eines im Grundzustand gesperrten Enable-Schalters wahrnimmt. Dieses Konzept, das als Direktansteuerung bezeichnet wird, beseitigt die drängendsten Probleme im Zusammenhang mit GaN-Kaskoden. Darunter fallen die höhere Ausgangskapazität, die Anfälligkeit für Sperrverzögerungseffekte und das Risiko des Lawinendurchbruchs bei dem in Reihe geschalteten Silizium-MOSFET.

Der in den LMG3522R030-Q1 integrierte Gate-Treiber ermöglicht sehr geringe Verluste bei den sich überlappenden Schaltvorgängen, weshalb der GaN-FET mit einer Schaltfrequenz von bis zu 2,2 MHz betrieben werden kann. Nicht zuletzt entfällt das Risiko, dass der GaN-FET mit dem falschen Gate-Treiber kombiniert wird.

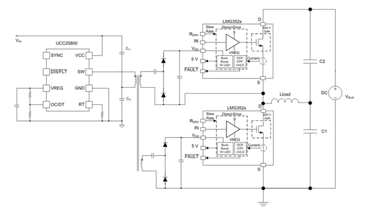
Texas Instruments, Gallium Nitride
Bild 3: Vereinfachtes Schaltbild einer GaN-Halbbrücke mit dem Übertrager-Treiber UCC25800-Q1 und zwei GaN-FETs vom Typ LMG3522R030-Q1.
© Texas Instruments

Bild 3 zeigt eine exemplarische Halbbrücken-Konfiguration mit integrierten GaN-FETs von Typ LMG3522R030-Q1. Der integrierte Treiber reduziert die Lösungsabmessungen und sorgt damit für eine höhere Leistungsdichte. Aufgrund des ebenfalls integrierten Auf-/Abwärtswandlers kann der LMG3522R030-Q1 zudem an einer ungeregelten Versorgungsspannung von 9 V bis 18 V arbeiten, was die Anforderungen an die Bias-Spannungsversorgung entschärfen kann.

Für eine kompakte, kostengünstigere Systemlösung kann der LMG3522R030-Q1 mit einem durch einen Übertrager-Treiber wie dem UCC25800-Q1 kombiniert werden, der eine ungeregelte LLC-Stufe für den Betrieb mit mehreren Sekundärwicklungen besitzt. Alternativ eignet sich eine hochintegrierte, kompakte Bias-Stromversorgung wie das DC-DC-Modul UCC14240-Q1 als lokale Stromversorgung des Bausteins, was ein Design mit geringer Bauhöhe und wenig Leiterplattenfläche ergibt.

Zusammenfassung

Wenn der richtige Gate-Treiber und eine passende Bias-Stromversorgung eingesetzt werden, lassen sich mit GaN-Bauelementen verschiedene Vorteile auf der Systemebene realisieren, wie etwa eine Schaltgeschwindigkeit von 150 V/ns, reduzierte Schaltverluste und kleinere induktive Bauelemente. Geeignete Anwendungen finden sich in unterschiedlichen Hochleistungssystemen für den Industrie- und Automotive-Bereich. Integrierte GaN-Lösungen entschärfen eine Vielzahl der Herausforderungen auf der Bausteinebene, sodass die Konzentration beim Design vermehrt auf das System insgesamt gerichtet werden kann.


Lesen Sie mehr zum Thema


Das könnte Sie auch interessieren

Jetzt kostenfreie Newsletter bestellen!

Weitere Artikel zu Texas Instruments

Weitere Artikel zu Texas Instruments Deutschland GmbH

Weitere Artikel zu Leistungshalbleiter-ICs