Entwicklungskits von Arrow

Alles wird smart!

8. April 2019, 12:00 Uhr | Klaus Dembowski, TU Hamburg
Bild 1: Das Lion- (links) und Fox-3-Board (rechts) sind bis auf das Funkmodul (fast) identisch.
© Klaus Dembowski

Der Distributor Arrow Electronics hat verschiedene eigene Mikrocontroller-Boards im Lieferprogramm, die unter der Bezeichnung Smart Everything geführt werden. Für IoT-Anwendungen, die größere Strecken überwinden müssen, sind insbesondere die beiden Boards mit Sigfox und LoRa interessant.

Diesen Artikel anhören

Momentan umfasst die Smart-Everything-Palette von Arrow Electronics fünf Boards. Das Dustino basiert auf einem ATSAML21 von Microchip Technology mit Arm Cortex-M0+ und verwendet ein sogenanntes Dusty-Modul mit der SmartMesh-Funktechnik, ursprünglich entwickelt von Linear Technology (jetzt Analog Devices). Mit dem Dustino steht ein kostengünstiges SmartMesh-Board zur Verfügung, das zudem den schmalen Formfaktor des Arduino MKR1000 aufweist und sich auch in der Arduino-Umgebung programmieren lässt. Das Dustino gibt es in zwei Versionen, einmal mit einer integrieren PCB-Antenne und einmal mit einer Antennenbuchse (U.FL).

»Tierische« Boards 

Die Boards ASME Tiger, ASME Fox 3 und ASME Lion verwenden demgegenüber den ATSAMD21 (ebenfalls mit Cortex-M0+) mit maximal 48 MHz von Microchip, der gegenüber dem L21 eine höhere Versorgungsspannung verträgt und weniger stromsparend arbeitet. Das Tiger-Board bietet als Funktechnik Wi-Fi mit einem Modul von Microchip (ATWINC1500-MR210); das Fox-3-Board liefert Sigfox mit einem Modul von Telit (LE51-868 S) und das Lion-Board enthält das LoRa-Modul RN2483 von Microchip.

Bis auf die unterschiedlichen Funkmodule sind das Fox-3- und das Lion-Board vom Aufbau her (fast) identisch, entwickelt von der italienischen Firma Axel Elettronica für Microchip (Bild 1). Das Tiger-Board, entwickelt von der ebenfalls italienischen Firma IOTEAM, ist demgegenüber anders aufgebaut und enthält mit dem MKW41Z512 von NXP einen zweiten Mikrocontroller mit BLE 4.2 nebst einem Bus-Arbiter, sodass sich beide MCUs die Aufgaben teilen können.

passend zum Thema

Dembowski, Arrow Electronics, Lion, Fox
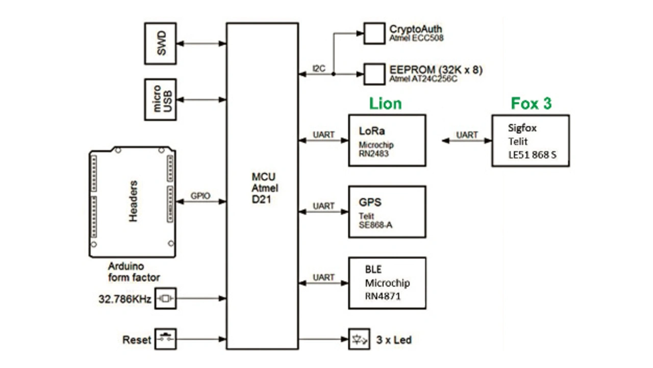
Bild 2: Das vereinfachte Blockschaltbild des Lion- und des Fox-3-Boards
© Klaus Dembowski

Das Fox-3- und das Lion-Board − auf die wir im Folgenden im Detail eingehen werden − bieten ebenfalls Bluetooth Low Energy. Im Blockschaltbild des Lion-Boards ist als BLE-Schnittstelle fälschlicherweise das PAN-D14580 von TDK (BLE 4.1) angegeben, was wohl einer älteren Version entspricht. Tatsächlich kommt aber bei beiden Boards das RN4871-Modul von Microchip (BLE 4.2) zum Einsatz (Bild 2). Das Modul wird über eine UART-Verbindung direkt vom Mikrocontroller angesteuert, genauso wie das LoRa- oder das Sigfox-Modul wie auch das SE868 von Telit für die Positionsbestimmung (GNSS, GPS).

Am I²C-Bus sind ein EEPROM (AT24C256, 32 kb × 8) sowie zwei weitere Chips angeschlossen. Um IoT-Sicherheitslösungen (Schlüssel) zu realisieren, wie sie etwa für Amazon Web Services (AWS) eingesetzt werden können, ist ein Crypto-Chip (ATECC508) vorhanden. Das hierfür mit AWS entwickelte Sicherheitsmodell bietet beispielsweise eine gegenseitige Authentifizierung mit einem Remote-Server für die AWS-Cloud. Außerdem ist ein I/O-Expander (FXL6408UMX) von ON Semiconductor am I²C-Bus angeschlossen, der einige Hilfssignale (Reset, LORA GPIO, BLE P1) für die Peripherie-Chips führt.

Die Schaltung für die Spannungsversorgung ist verhältnismäßig aufwendig, weil hier nicht wie oftmals üblich eine Knopfzelle eingesetzt wird, sondern ein LiFePo4-Akku, der natürlich auch geladen werden muss, was demnach eine Ladeschaltung erfordert (Bild 3).

Dembowski, Arrow Electronics, Lion, Fox
Bild 3: Prinzipieller Aufbau der Spannungsversorgung und Ladetechnik.
© Klaus Dembowski

Sie ist mit dem LTC4089-5 von Analog Devices aufgebaut und kann über den USB oder von einem externen Netzteil mit 6 V bis 24 V versorgt werden. Nachgeschaltet ist ein Tiefsetzsteller mit dem LTC3542 von Analog Devices, der an seinem Ausgang die für die Schaltung benötigten 3,3 V liefert.

Die Boards werden jeweils in einer kleinen Schachtel mit einer Antenne und einem Zettel mit einem Garantie-/Evaluationshinweis ausgeliefert. Ein Kabel für die Spannungsversorgung und den USB ist nicht dabei. Die Anleitungen für die Inbetriebnahme lassen sich direkt bei Arrow unter [1, 2] finden, wenn man sich das Datenblatt herunterlädt. Die Boards sind mechanisch (68 mm × 53 mm) und elektrisch kompatibel zum Arduino Uno (Duemilanove, Diecimila). Allerdings dürfen nur 3,3-V-kompatible Shields verwendet werden, weil der Mikrocontroller nicht 5-V-kompatibel ist. Die Bedeutungen der sechs LEDs sind im Datenblatt leider nicht erläutert; dies kann nur über den Schaltplan des Lion-Boards [3] in Erfahrung gebracht werden.

Für das Fox-3-Board ist kein Schaltplan verfügbar, gleichwohl ist es bis auf das Funkmodul mit dem Lion-Board identisch, sodass hierfür die gleiche LED-Zuordnung gilt. Drei LEDs (DL4 bis DL6) signalisieren den Zustand der Spannungsversorgung (externes Netzteil: 6-24 V, USB) und des Ladevorgangs für den eingebauten LiFePO4-Akku (3,7 V, 700 mAh). Die drei weiteren (DL1 bis DL3) kann der Controller ansteuern und lassen sich daher programmieren.

Dembowski, Arrow Electronics, Lion, Fox
Bild 4: Installation der Board-Unterstützung in der Arduino-IDE.
© Klaus Dembowski

Es gibt nur einen Taster auf den Boards, der einen Reset auslöst. Durch zweimaliges, schnelles Drücken des Reset-Tasters wird das Board in einen Programmiermodus versetzt, in dem der Controller dann nicht den installierten Sketch ausführt, sondern auf ein neues Programm wartet. Dieser Zustand wird durch langsames Auf- und Abdimmen von DL1 angezeigt, und nur in diesem Zustand ist es möglich, einen neuen Sketch auf das Board zu übertragen.

Auf dem Fox-3-Board befindet sich außerdem ein in der Dokumentation unbeschriebener Jumper JP1 (vgl. Bild 1), der für Firmware-Änderungen des Sigfox-Moduls benötigt wird. Dementsprechend ist er beim Lion-Board nicht vorhanden.

Die Stromaufnahme ist bei beiden Boards vergleichbar. Unterschiede ergeben sich lediglich durch die Funkübertragungen. Bei Development Kits ist immer zu beachten, dass sich unter Umständen ungenutzte Peripherie (z. B. GPS, Sensoren, Programmieradapter) mit an Board befindet, die zwar Strom aufnimmt, aber für das eigene Endprodukt gar nicht notwendig ist, sodass Strommessungen für die spätere Schaltung nur bedingt aussagekräftig sind. Das Sigfox-Board benötigt im aktiven Betrieb etwas mehr Strom (5 mA bis 10 mA) als das LoRa-Board. Entscheidender ist jedoch eine möglichst effiziente Abwicklung der Kommunikation, weil die Funkmodule ja nur während ihrer aktiven Zeiten relativ viel Strom (30 mA bis 40 mA) aufnehmen. Standardmäßig sind die Aktivzeiten bei beiden Modulen maximal etwa 30 Sekunden lang; sie lassen sich − je nach Anwendung − anpassen und möglichst schnelle Antwortzeiten der Gateways reduzieren ebenfalls den Stromverbrauch.


  1. Alles wird smart!
  2. Inbetriebnahme und Programmierung

Lesen Sie mehr zum Thema


Das könnte Sie auch interessieren

Jetzt kostenfreie Newsletter bestellen!

Weitere Artikel zu TU Hamburg-Harburg Inst. Für Mikrosystemtechnik

Weitere Artikel zu Arrow Central Europe GmbH

Weitere Artikel zu Arrow Central Europe GmbH Dreieich

Weitere Artikel zu Arrow Electronics

Weitere Artikel zu Arduino

Weitere Artikel zu Industrie-Computer / Embedded PC

Weitere Artikel zu Maker-Boards

Weitere Artikel zu Entwicklungswerkzeuge