Topologien mit Ideal-Diode-Controllern

Redundante Stromversorgung für kritische Systeme

7. November 2024, 11:12 Uhr | Autoren: Abhijeet Godbole und Praveen GD, Redaktion: Irina Hübner
© Bild: DWN Media|stock.adobe.com

Ideal-Diode-Controller eignen sich für Oder-Verknüpfungs- und Power-Multiplexer-Architekturen in Automotive-Systemen. Sie tragen entscheidend dazu bei, die Zuverlässigkeit und funktionale Sicherheit kritischer Systeme zu gewährleisten.

Diesen Artikel anhören

Als redundant werden Stromversorgungen bezeichnet, die aus mehr als einer Einheit bestehen, sodass der jeweilige Verbraucher auch beim Ausfall einer Einheit sicher versorgt wird. Dies verbessert die Zuverlässigkeit und Verfügbarkeit und kommt der funktionalen Sicherheit des Systems zugute. In Automotive-Systemen sind redundante Stromversorgungen besonders für sicherheitskritische Anwendungen wichtig, bei deren Ausfall gravierende Konsequenzen drohen.

Die Oder-Verknüpfung (ORing) und das Power-Multiplexing sind zwei beliebte Methoden, redundante Stromversorgungen in Automotive-Systemen zu implementieren. Bei der Oder-Verknüpfung wählt das System aus mehreren Eingängen stets die Quelle mit der höchsten Spannung, während das System beim Power-Multiplexing abhängig von der Priorität oder anderen Kriterien zwischen verschiedenen Quellen wechseln kann. Traditionell wurden Schottky-Dioden, P-Kanal-FETs oder eine Kombination aus beiden für die Realisierung redundanter Stromversorgungen verwendet.

Bei Ideal-Diode-Controllern handelt es sich um ICs, die externe MOSFETs so ansteuern können, dass sie sich wie ideale Dioden verhalten. Gegenüber konventionellen Dioden ergeben sich dadurch verschiedene Vorteile wie etwa eine geringere Verlustleistung, eine höhere Stromtragfähigkeit, Verpolungsschutz, Blockierung von Rückströmen und Schutz bei Lastabwürfen (Load Dumps). Zusätzlich können Ideal-Diode-Controller auch Inrush-Ströme begrenzen und einen Überspannungs- und Überstromschutz bieten.

Anbieter zum Thema

zu Matchmaker+

Oder-Verknüpfung und Power-Multiplexing

Typischer Anwendungsfall für Oder-Verknüpfung und Power-Multiplexing
Bild 1. Typischer Anwendungsfall für Oder-Verknüpfung und Power-Multiplexing.
© Texas Instruments

Sowohl bei der Oder-Verknüpfung als auch beim Power-Multiplexing werden ideale Dioden genutzt, um mehrere eingangsseitige Stromversorgungen mit einem ausgangsseitigen Verbraucher zu verbinden. Die Auswahl der verwendeten Quelle und das Umschalten zwischen den Quellen erfolgen bei beiden Verfahren jedoch auf unterschiedliche Weise. Bild 1 zeigt eine typische Anwendung für die Oder-Verknüpfung und das prioritätsorientierte Multiplexing.

Eine Oder-Verknüpfungsschaltung erlaubt einem System das Auswählen der besten Stromversorgung anhand der höchsten Eingangsspannung. Die idealen Dioden dienen hierbei als Schalter und geben den Stromweg frei, wenn die Eingangsspannung höher ist als die Ausgangsspannung. Das Ausschalten erfolgt dagegen, sobald die Eingangsspannung unter die Ausgangsspannung fällt. So ist gewährleistet, dass stets die Eingangsquelle mit der höchsten Spannung mit dem Ausgang verbunden wird. Rückströme werden dabei ebenso unterbunden wie Querströme zwischen den Eingangsquellen. Sollten die Spannungen der eingangsseitigen Quellen nahezu identisch sein, können beide Stromversorgungen den Verbraucher auch gemeinsam speisen, ohne dass zwischen ihnen irgendwelche Ströme fließen. Tatsächlich ist das Blockieren jeglicher Rückströme das wichtigste Merkmal, das eine Oder-Verknüpfungsschaltung bieten muss.

Bei einer Power-Multiplexing-Schaltung kann das System ohne Rücksicht auf die Höhe der Spannung zwischen verschiedenen Quellen umschalten. Als Auswahlkriterien kommen dabei die Priorität der Quellen oder auch die Verfügbarkeit und Höhe der Eingangsspannung in Betracht. Bei dieser Konfiguration muss die Steuerungsschaltung die Stromwege zwischen den einzelnen Versorgungen und dem Verbraucher ein- und ausschalten. Dies kann gemäß ihrer eigenen Prioritätslogik oder aufgrund eines externen Signals erfolgen, das beispielsweise von einem GPIO-Pin eines Mikrocontrollers kommen kann. Die Power-Multiplexing-Schaltung stellt dabei sicher, dass zu jeder Zeit immer nur eine Eingangsquelle mit dem Ausgang verbunden ist, und unterbindet Rückströme ebenso wie Querströme zwischen den Quellen.

Typische Anwendungen für die Oder-Verknüpfung

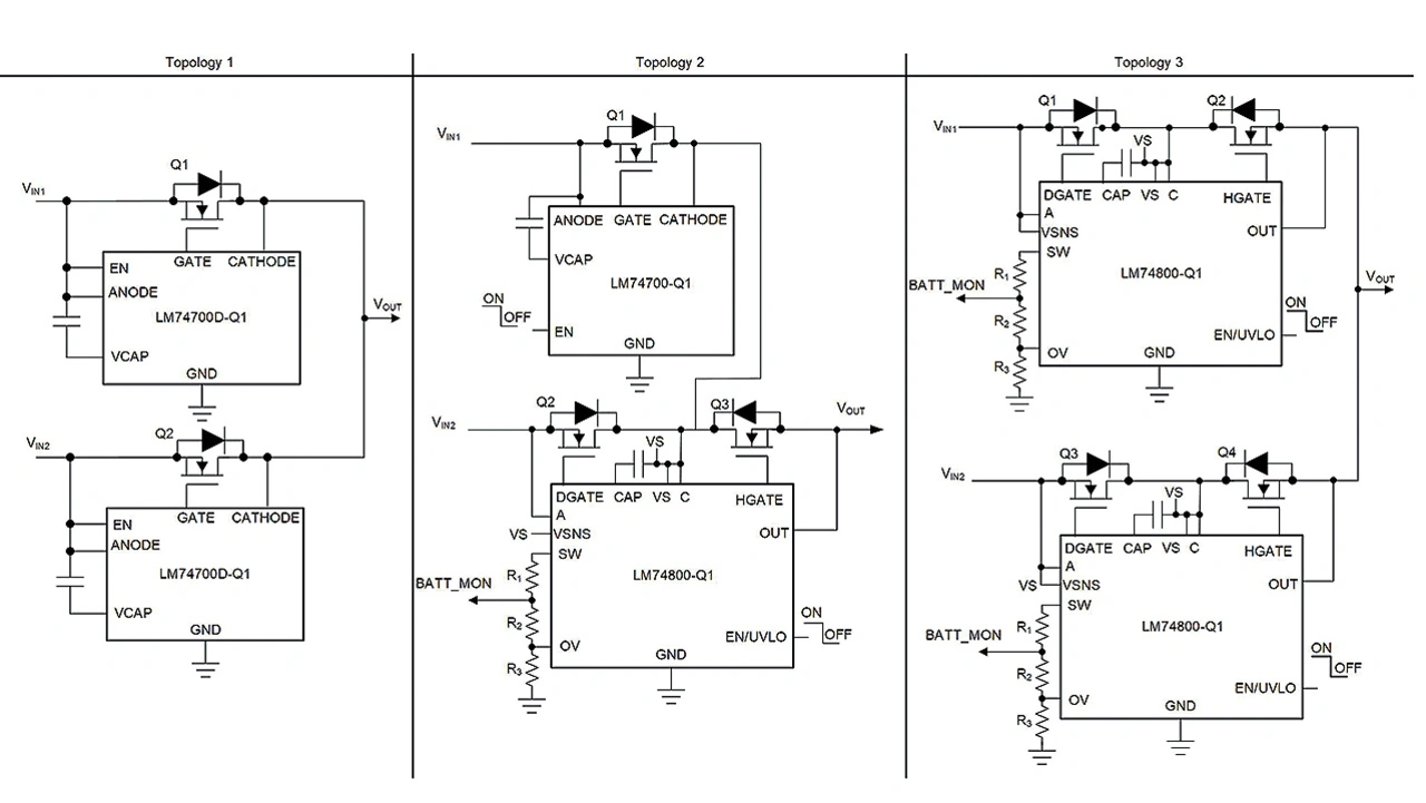
Typische Oder-Verknüpfungs-Topologien auf der Basis von Ideal-Diode-Controllern
Bild 2. Typische Oder-Verknüpfungs-Topologien auf der Basis von Ideal-Diode-Controllern.
© Texas Instruments

Häufig verwendet werden Oder-Verknüpfungsschaltungen in Automotive-Subsystemen wie etwa Infotainment-Einheiten, Body-Control-Modulen, Fahrassistenzsystemen und Beleuchtungsmodulen, wo sie für Redundanz und Zuverlässigkeit sorgen. Bild 2 zeigt verschiedene Oder-Verknüpfungs-Topologien auf der Basis von Ideal-Diode-Controllern und externen N-Kanal-MOSFETs.

Eine effektive Oder-Verknüpfungsschaltung muss enorm schnell sein, um Dauer und Höhe etwaiger Rückströme zu begrenzen, wenn eine Stromversorgung ausfällt. Die Ideal-Diode-Controller einer Oder-Verknüpfungs-Konfiguration erfassen fortlaufend die Spannungsdifferenz zwischen Anode und Katode, also zwischen den Eingangsquellen (VIN1 und VIN2) und dem gemeinsamen Ausgang (VOUT). Sobald die Differenz zwischen VIN und VOUT unter einen bestimmten, meist wenige Millivolt betragenden Grenzwert fällt, schaltet ein schneller Komparator die Gate-Ansteuerung binnen Mikrosekunden ab. Neben einem schnellen Komparator zum Detektieren von Rückströmen enthalten die Ideal-Diode-Controller von Texas Instruments auch eine lineare Gate-Regelung, die dafür sorgt, dass beim Ausfall einer eingangsseitigen Stromversorgung keinerlei DC-Rückströme fließen.

Umschaltung der Oder-Verknüpfungs-schaltung zwischen zwei Stromversorgungen von VIN1 = 12 V auf VIN2 = 15 V
Bild 3. Umschaltung der Oder-Verknüpfungs-schaltung zwischen zwei Stromversorgungen von VIN1 = 12 V auf VIN2 = 15 V
© Texas Instruments

Einige Subsysteme erfordern das Trennen des Verbrauchers von den Stromversorgungen, um die Ruhestromaufnahme gering zu halten oder das System im Störungsfall zu schützen. Dies ist in Topologie 2 in Bild 2 umgesetzt. Die von den Ideal-Diode-Controllern LM7480-Q1 und LM7470-Q1 angesteuerten FETs Q1 und Q2 implementieren dabei die Funktionalität der Oder-Verknüpfung, während Q3 den Verbraucher von der Stromversorgung trennen kann. Wenn VIN1 größer als VIN2 ist, kann dank der individuellen Ansteuerung der FET Q2 das Fließen von Rückströmen verhindern, während Q3 eingeschaltet bleibt und VIN1 mit VOUT verbindet.

In Topologie 3 in Bild 2 ist die Trennschalter-Funktionalität für jede einzelne Spannung vorhanden, sodass unterschiedliche Trennkriterien für jede Quelle definiert werden können.
Bild 3 verdeutlicht das Umschalten der Oder- Verknüpfungsschaltung zwischen zwei Stromversorgungen für VIN1 = 12 V und VIN2 = 15 V.

Prioritätsorientiertes Power-Multiplexing

Ein prioritätsorientierter Power-Multiplexer schaltet automatisch von der primären Stromversorgung auf eine Hilfsstromversorgung (Aux) um, sobald die primäre Versorgungsspannung unter einen bestimmten Grenzwert fällt. Solange sie verfügbar ist und bestimmte Grenzwerte einhält, ist die primäre Stromversorgung stets die erste Wahl.

Sollte aber eine vorgelagerte intelligente Sicherung in der primären Stromversorgung ansprechen, schaltet der Power-Multiplexer automatisch auf die Aux-Versorgung um und trennt die primäre Quelle, damit ein unterbrechungsfreier Betrieb des jeweiligen Subsystems gewährleistet ist. Wird die Sicherung aber zurückgesetzt und erreicht die primäre Versorgungsspannung wieder einen akzeptablen Wert, erfolgt die automatische Rückumschaltung auf die primäre Quelle, während die Aux-Versorgung wieder vom Verbraucher getrennt wird.

Ein Power-Multiplexer benötigt einen Controller wie den LM74800-Q1 oder den LM74900-Q1, um zwei MOSFETs in Back-to-Back-Konfiguration in jeder Versorgungsleitung anzusteuern. Wenn die Primär- und die Aux-Versorgung verfügbar sind und die vorgegebenen Grenzwerte einhalten, während die primäre Quelle den Verbraucher speist, muss der Controller im Aux-Stromweg etwaige Rückströme blockieren, wenn die primäre Versorgungsspannung höher ist als die Spannung der Aux-Quelle. Umgekehrt gilt das Gleiche. So ist sichergestellt, dass die vorrangige Stromversorgung den Verbraucher versorgt, während die Hilfs-Stromversorgung sowohl von der primären Quelle als auch vom Verbraucher isoliert ist.

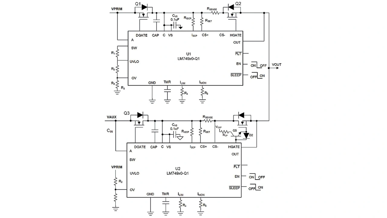
Prioritätsorientierter Power-Multiplexer mit dem LM74900-Q1
Bild 4. Prioritätsorientierter Power-Multiplexer mit dem LM74900-Q1.
© Texas Instruments

Der Ideal-Diode-Controller LM74900-Q1 steuert die externen N-Kanal-MOSFETs so an, dass eine ideale Diode emuliert wird, der Stromweg ein- und ausgeschaltet werden kann und zudem ein Überstrom- und Überspannungsschutz gegeben ist. In Bild 4 kommen zwei LM74900-Q1 in Common-Drain-Konfiguration zum Einsatz. Dabei ist der Überspannungs-Pin des Controllers im VAUX-Pfad so konfiguriert, dass die Hilfsstromversorgung umgehend mit dem Verbraucher verbunden wird, wenn VPRIM aus irgendeinem Grund nicht mehr verfügbar ist. Auf diese Weise ist die unterbrechungsfreie Versorgung des Verbrauchers gewährleistet.

Umschalten von VPRIM auf VAUX bei einem Power-Multiplexer
Bild 5. Umschalten von VPRIM auf VAUX bei einem Power-Multiplexer.
© Texas Instruments

Ein Power-Multiplexer ist so konzipiert, dass die Ausgangsspannung möglichst wenig einbricht, wenn VPRIM ausfällt oder aus dem Sollbereich herausläuft und deshalb auf VAUX umgeschaltet wird. Damit die Ausgangsspannung während dieses Umschaltvorgangs möglichst wenig abfällt, muss der vom LM74900-Q1 angesteuerte Lastschalter-FET im VAUX-Pfad sehr schnell einschalten, während der VPRIM-Pfad durch Abschalten von Q2 deaktiviert wird. Der HGATE-Pin ist dagegen so ausgelegt, dass er einen Gate-Strom von nur 55 µA liefert. Das verhindert ein schnelles Einschalten des HGATE und begrenzt damit den Inrush-Strom.

Umschaltung von VAUX auf VPRIM bei einem Power-Multiplexer
Bild 6. Umschaltung von VAUX auf VPRIM bei einem Power-Multiplexer.
© Texas Instruments

Eine kleine Schaltung aus einem Widerstand (RCP), einem Transistor (Q5) und einer Diode (D2) kann den HGATE-Strom anheben. Erhöhen lässt sich der Gate-Strom auch, indem der Emitter von Q5 mit dem Gate von Q4 verbunden wird. Q6 wiederum erlaubt es dem Ladungspumpen-Kondensator, das Potenzial an HGATE direkt anzuheben. Alternativ besteht die Möglichkeit, den Gate-Strom für Q4 durch Ändern des Widerstandswerts von RCP anzupassen. D2 schafft zum Abschalten von Q4 einen Pfad um Q5 herum.

Bild 5 zeigt die Vorgänge beim schnellen Umschalten von VPRIM auf VAUX. Das HGATE-Signal des Aux-Pfads schaltet binnen 20 µs ein, sodass die Ausgangsspannung nur minimal einbricht.

In Bild 6 ist zu sehen, welche Vorgänge ablaufen, wenn VPRIM wieder auf ein akzeptables Niveau zurückkehrt und der Power-Multiplexer mit einem minimalen Einbruch der Ausgangsspannung auf die vorrangige VPRIM-Quelle zurückschaltet.

 

Die Autoren

 

Abhijeet Godbole von Texas Instruments
Abhijeet Godbole von Texas Instruments.
© Texas Instruments

 

Abhijeet Godbole ist Lead Systems Engineer, Analog Power Products, bei Texas Instruments.

 

 

 

Praveen GD von Texas Instruments
Praveen GD von Texas Instruments.
© Texas Instruments

 

Abhijeet Godbole ist Lead Systems Engineer, Analog Power Products, bei Texas Instruments


Lesen Sie mehr zum Thema


Das könnte Sie auch interessieren

Jetzt kostenfreie Newsletter bestellen!

Weitere Artikel zu Texas Instruments Deutschland GmbH

Weitere Artikel zu Texas Instruments

Weitere Artikel zu Stromversorgung Sonstige

Weitere Artikel zu Automotive