Analogtechnik

Der wichtigste Bestandteil in der digitalen Welt

24. Januar 2022, 10:19 Uhr | Von Byline Milan Ivkovic
© EBV Elektronik

Man könnte glauben, dass die vernetzte Welt ausschließlich digital ist. Doch die Realität ist ganz anders: Jede Anwendung, die reale Umgebungsdaten nutzt, ist auf analoge Informationen angewiesen.

Diesen Artikel anhören

Egal ob Temperatur, Luftfeuchtigkeit, Luftdruck und Lichtstärke, in allen Fällen handelt es sich um analoge Werte. Spannungs-, Strom- und Funkfrequenzmessungen erfolgen ebenfalls analog. Viele Schaltungen arbeiten in einem analogen oder Mixed-Signal-Bereich, angefangen bei DC/DC-Wandlern, über Module für die drahtlose Kommunikation, bis hin zu Sensoren und vielem mehr. Analoge Signale werden in die digitale Darstellungsform umgewandelt, damit Mikrocontroller und Mikroprozessoren sie effizient verarbeiten können. Im Zuge dieser Digitalisierung können analoge Signale etwas an Auflösung und Signaltreue verlieren.

Einige Halbleiterfunktionen sind rein analog; Beispiele hierfür sind Operationsverstärker (Opamps), Leistungswandler und drahtlose Transceiver. In diesem Beitrag geht es hauptsächlich um die Bedeutung des Analogdesigns und analoger Halbleiter. Es werden einige der am häufigsten verwendeten analogen Schaltungsfunktionen behandelt, einschließlich A/D-Wandlung und Sensormodule.

Das Leben ist analog

Moderne Automatisierungs- und Prozessleitsysteme erhöhen in Fabriken und Produktionsanlagen die Effizienz. Überwachungs- und Steuerungssysteme erhalten einen ständigen Datenstrom von Produktionsanlagen wie Motoren und Stellgliedern. Schaltungen für die analoge Signalerfassung und -verarbeitung erfüllen wichtige Funktionen in kritischen Regelkreisen. Plötzliche oder langfristige Datenveränderungen im Vergleich zu vordefinierten Benchmarks alarmieren die Betriebsleitung über einen möglichen bevorstehenden Ausfall. Die Daten werden mit einer Vielfalt von Sensoren erfasst, von einfachen Temperaturmessungen bis hin zu anspruchsvolleren mikroelektromechanischen Systemen (MEMS) zur Vibrationsmessung.

Gemessen werden analoge Parameter, z. B. die Temperatur in Grad Celsius (°C), Schwingungen in Metern pro Sekunde2 (m/s2) oder Druck in Pascal (Pa).

Analog-Digital-Wandlung – eine echte Hilfe

Die Verarbeitung, Manipulation und Interpretation der Messdaten erfolgt im digitalen Bereich mithilfe von Bausteinen wie Mikrocontrollern, Mikroprozessoren und FPGAs. Diese Bausteine können Hunderte oder Millionen komplexer Berechnungen pro Sekunde durchführen, sodass andere Teile des Steuersystems entscheiden können, ob irgendwelche Maßnahmen erforderlich sind oder nicht.

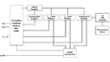
Die Übertragung der analogen Daten in das digitale System erfolgt in einem A/D-Wandler (ADC) – siehe Bild 1.

Der A/D-Wandler – Bindeglied zwischen analoger und digitaler Welt
Bild 1. Der A/D-Wandler – Bindeglied zwischen analoger und digitaler Welt.
© Microchip

Vereinfacht ausgedrückt, misst ein ADC das analoge Signal mit einer gleichmäßigen Abtastrate und ordnet jedem Abtastwert einen digitalen Wert zu. Die Auflösung des Digitalwerts hängt von der Anzahl der verwendeten Bits ab. Jeder Digitalwert repräsentiert einen ganzen Bereich von Analogwerten. Das führt dazu, dass aus einer glatten Sinuswelle im analogen Bereich eine Reihe von digitalen Schritten oder Stufen wird. Je mehr Bits der ADC hat, desto kleiner sind die Schritte, was zu einer hohen Auflösung führt. ADCs sind typischerweise mit 8, 12, 14 und 16 bit Auflösung erhältlich. Ein 8-bit-ADC kann ein analoges Signal in maximal 256 Stufen auflösen. Ein 16-Bit-ADC kommt im Vergleich dazu auf 65.536 Stufen.

Analoge Anwendungen

Sensor-ICs oder -Module enthalten typischerweise einen ADC und eine digitale Schnittstelle. Dadurch werden Mess-, Umwandlungs- und Konnektivitäts-Funktionen in ein einziges kompaktes Gehäuse integriert, sodass wertvolle Leiterplattenfläche eingespart werden kann.

eispiel für einen analogen Temperatursensor, bei dem der Entwickler die Möglichkeiten des ADCs selbst einstellen kann, und der über eine digitale Schnittstelle verfügt
Bild 2. Beispiel für einen analogen Temperatursensor, bei dem der Entwickler die Möglichkeiten des ADCs selbst einstellen kann, und der über eine digitale Schnittstelle verfügt.
© Microchip

Viele energieeffiziente Mikrocontroller und Mikroprozessoren verfügen ebenfalls über ADC-Funktionen. Dadurch können Entwicklungsingenieure deutlich flexibler agieren und alle Wandlungs-, Verarbeitungs- und Interpretationsfunktionen in einem einzigen stromsparenden IC ausführen. Bild 2 zeigt einen typischen Temperatursensor mit einer integrierten seriellen digitalen Schnittstelle.

Der Sensor kann Temperaturen in einem Bereich von -55 bis +125 °C messen. Der Entwickler kann die Auflösung des integrierten ADC von 9 bis 12 Bit selbst einstellen. Eine 9-Bit-Wandlung bietet eine Messauflösung von 0,5 °C, bei 12 Bit erhöht sich die Auflösung auf 0,0625 °C.

In Predictive-Maintenance-Anwendungen, wie z. B. einer Zustandsüberwachung, gibt die Echtzeitmessung und -analyse des Schwingungsprofils eines Motors einen guten Hinweis auf seinen »Gesundheitszustand«. Die Schwingungen werden mit einem MEMS-Beschleunigungssensor gemessen; das Ergebnis wird in g (Erdbeschleunigung) angegeben. MEMS-Sensoren werden mithilfe von Fertigungstechnologien aus der Halbleiterindustrie hergestellt. Die meisten MEMS-Beschleunigungssensoren verfügen über drei Miniaturflächen, von denen eine starr ist und eine vibrieren kann, um Beschleunigungs- oder Verzögerungskräfte in den Achsen X, Y und Z zu erfassen – siehe Bild 3.

Die Messung der Beschleunigungs- und Verzögerungskräfte in drei Achsen relativ zum MEMS-Gehäuse
Bild 3. Die Messung der Beschleunigungs- und Verzögerungskräfte in drei Achsen relativ zum MEMS-Gehäuse.
© STMicroelectronics

Die mikroskopisch kleinen Bewegungen der MEMS-Strukturen führen zwischen den Strukturen zu Kapazitätsänderungen, die die Größe und die Achsen der vorhandenen Kräfte darstellen.

Die analoge Kapazität der einzelnen Achsen wird gemessen und in digitale Werte umgewandelt. Nachdem diverse digitale Signalverarbeitungsfunktionen durchgeführt wurden, stehen die Daten für die Kommunikation mit dem Host-Prozessor über die serielle I2C-Schnittstelle zur Verfügung. Alle erforderlichen Sensorfunktionen sind in einem ASIC integriert, das zusammen mit dem MEMS-Element in einem einzigen SiP (System-in-Package) verfügbar ist.


  1. Der wichtigste Bestandteil in der digitalen Welt
  2. Analoge Prozesstechnologien optimieren die IC-Leistungsaufnahme

Lesen Sie mehr zum Thema


Das könnte Sie auch interessieren

Jetzt kostenfreie Newsletter bestellen!

Weitere Artikel zu EBV Elektronik GmbH & Co. KG

Weitere Artikel zu Microchip Technology GmbH

Weitere Artikel zu STMicroelectronics GmbH

Weitere Artikel zu Powermanagement-ICs

Weitere Artikel zu Analoge Bauelemente sonstige