Eingänge mit Transimpedanzverstärker

Maximale Dynamik und Auflösung

20. Oktober 2020, 9:10 Uhr | Von Samir Cherian
Diesen Artikel anhören

Fortsetzung des Artikels von Teil 1

Schnittstelle zwischen Differenzverstärker und Analog-Digital-Umsetzer

Für die weitere Betrachtung wird angenommen, dass die Photodiode gemäß Bild 3 angeschlossen wurde und dass der THS4541 von Texas Instruments [2] – konfiguriert für eine Verstärkung von 2 V/V – als Differenzverstärker dient. Für den ADU wird der ADC32J23 gewählt, ebenfalls von Texas Instruments [3].

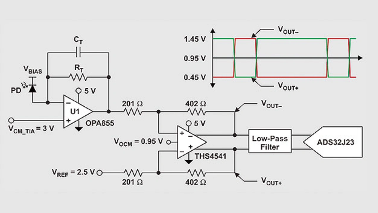
Die Gleichtakt-Eingangsspannung des ADC32J23 ist im Datenblatt mit 0,95 V angegeben, und sein Eingangssignalbereich beträgt 2 VSS. Unter diesen Bedingungen beträgt der lineare Eingangsbereich eines jeden ADU-Eingangs 0,95 V ±0,5 V = 1,45 V und 0,45 V (siehe Bild 5).

Zwischen Differenzverstärker und ADU wird ein Tiefpass als Anti-Aliasing-Filter geschaltet
Bild 5. Zwischen Differenzverstärker und ADU wird ein Tiefpass als Anti-Aliasing-Filter geschaltet.
© Texas Instruments

Um die Gleichtakt-Ausgangsspannung des Differenzverstärkers an den Gleichtakt-Eingangsbereich des ADUs anzupassen, wird eine Spannung von 0,95 V an den VOCM-Pin des THS4541 gelegt.

Damit ein massebezogenen bipolares Eingangssignal in ein differenzielles Ausgangssignal umgesetzt werden kann, sollten die Gleichtakt-Eingangsspannungen der beiden Hälften des Differenzverstärkers gleich sein. In Bild 5 sollte die Gleichtakt-Eingangsspannung am nichtinvertierenden Eingang also gleich der Referenzspannung am invertierenden Eingang sein.

Wie bereits erwähnt, ist der Ausgang des TIA bezogen auf die Vorspannung am nichtinvertierenden Eingang unipolar, weil das Ausgangssignal einer Photodiode unipolar ist. Trifft kein Licht auf die Photodiode, erzeugt sie keinen Strom. Wird die Photodiode dagegen beleuchtet, generiert sie abhängig von ihrer Beschaltung einen Strom proportional zur Stärke des Lichteinfalls.

Ansteuerung des Analog-Digital-Umsetzers

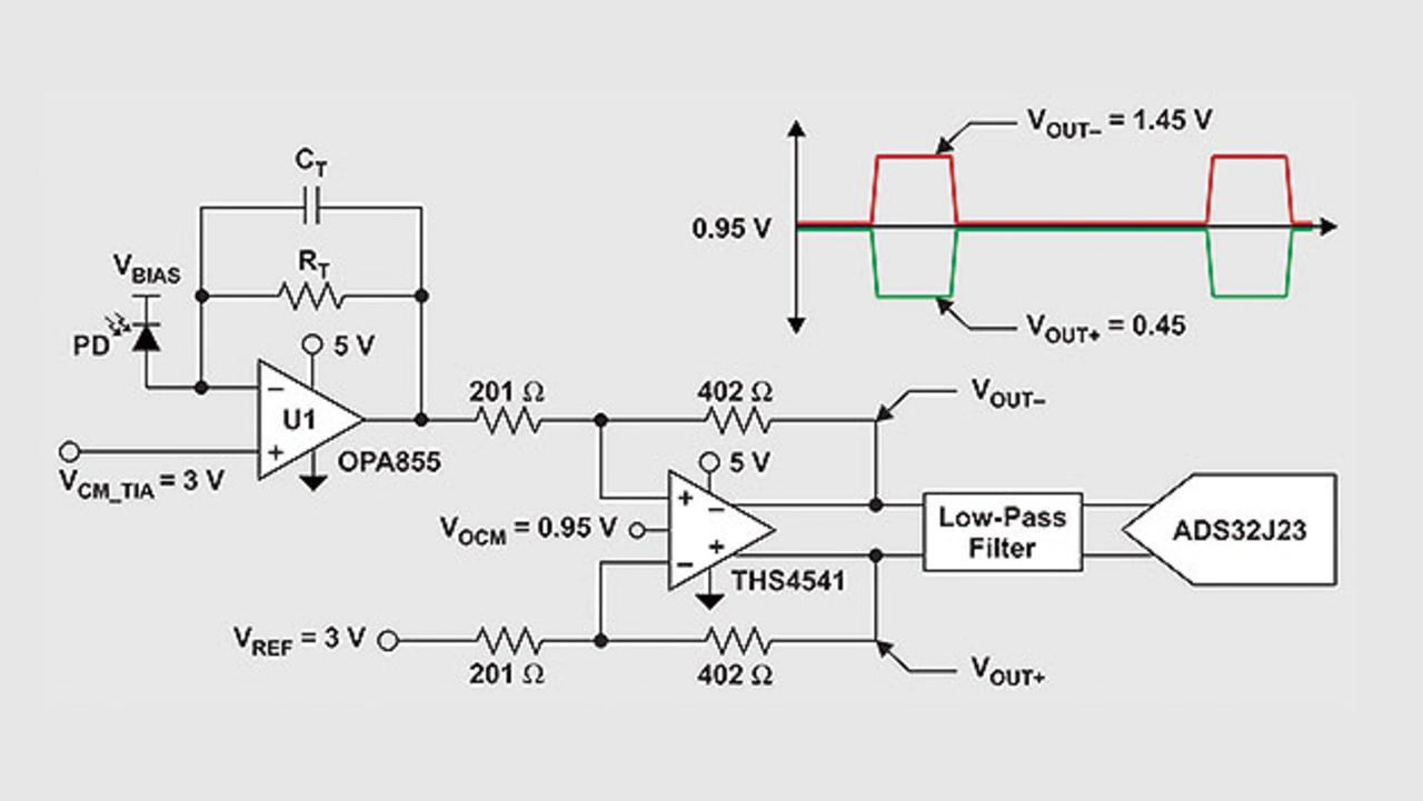
Komplette Schaltung mit Photodiode, TIA, Differenzverstärker und ADU, bei der die Vorspannung am nichtinvertierenden Eingang des TIA gleich der Referenzspannung des Differenzverstärkers ist
Bild 6. Komplette Schaltung mit Photodiode, TIA, Differenzverstärker und ADU, bei der die Vorspannung am nichtinvertierenden Eingang des TIA gleich der Referenzspannung des Differenzverstärkers ist.
© Texas Instruments

Würde ein Entwickler den Differenzverstärker so konfigurieren, dass die Referenzspannung an seinem invertierenden Eingang gleich der Vorspannung am nichtinvertierenden Eingang des TIA ist, so hätte der resultierende Ausgangspuls des Differenzverstärkers (THS4541) den in Bild 6 gezeigten Verlauf. Trifft kein Licht auf die Photodiode, befindet sich jeder Ausgang des Differenzverstärkers in der Bereichsmitte, also auf dem Pegel am VOCM-Pin (=0,95 V). Trifft dagegen Licht auf die Photodiode, so bewegen sich die Ausgangssignale des Differenzverstärkers in entgegengesetzten Richtungen, sodass der augenblickliche Durchschnittswert beider Ausgangsspannungen stets der Gleichtakt-Eingangsspannung am VOCM-Pin entspricht.

Auswirkungen auf die nutzbare Auflösung

Wenn das Ausgangssignal des Differenzverstärkers vom ADU (ADC32J23) digitalisiert wird, befindet sich der Ausgang des ADUs in Bereichsmitte, wenn kein Licht auf die Photodiode trifft. Trifft dagegen ein starker Lichtimpuls auf die Photodiode, so befindet sich der Ausgangspegel am positiven Bereichsende. In Bild 6 nutzt die Schaltung nur den halben Dynamikbereich des ADUs, denn das rote Signal fällt niemals unter 0,95 V, und das grüne Signal steigt niemals über 0,95 V an. Anders ausgedrückt: die ADU-Werte zwischen der Bereichsmitte und dem unteren Bereichsende werden in dieser Schaltung niemals angesprochen, was im Prinzip einer Verringerung der ADU-Auflösung um 1 bit entspricht.

 6 dB mehr Signal-Rauschabstand – gegenüber der Schaltung in Bild 6 – und die vollständige Nutzung der ADU-Auflösung sind möglich
Bild 7. 6 dB mehr Signal-Rauschabstand – gegenüber der Schaltung in Bild 6 – und die vollständige Nutzung der ADU-Auflösung sind möglich, wenn der Differenzverstärker so beschalltet wird, dass sich der Aussteuerbereich über den Pegel der Gleichtaktspannung am VOCM-Pin hinaus bis zum Grenzwert erweitert.
© Texas Instruments

Um das verlorengegangene Bit an Auflösung zurückzugewinnen, kann der Differenzverstärker (THS4541) so beschaltet werden, dass seine Ausgänge bei fehlendem Licht den Ausgang des ADUs (ADC32J23) an den negativen Vollausschlag bringen, wie in Bild 7 gezeigt. Unter diesen Bedingungen weist der Ausgang des Differenzverstärkers (THS4541) einen doppelt so großen linearen Bereich auf wie in Bild 6, wodurch sich der Signal-Rauschabstand (Signal-to-Noise Ratio, SNR) der Gesamtschaltung um 6 dB vergrößert.

Um das in Bild 7 gezeigte differenzielle Ausgangssignal zu erhalten, sollte die Vorspannung an der Nicht-Signalseite (Referenzspannung) des Differenzverstärkers nicht gleich der Vorspannung am nichtinvertierenden Eingang des TIA gewählt werden. Diese Beziehung wird zum Berechnen der Referenzspannung (URef) verwendet.

Mit:

 

left parenthesis U subscript G I space T A end subscript minus U subscript R e f end subscript right parenthesis x V equals fraction numerator V o l l a u s s t e u e r u n g space d e s space A D U s over denominator 2 end fraction

 

Ergibt sich:

 

U subscript R e f end subscript space equals space U subscript G I thin space T I A end subscript space minus space left parenthesis fraction numerator V o l l a u s s t e u e r u n g space d e s space A D U s over denominator 2 x space V end fraction right parenthesis

 

Darin berechnet sich die Verstärkung des Differenzverstärkers wie folgt:

V = RRk/RV = 402 Ω / 201 Ω = 2 V/V.

Wird die Photodiode so vorgespannt, wie es in Bild 4 dargestellt ist, wird die Referenzspannung URef gemäß Gleichung 3 berechnet.

 

U subscript R e f end subscript space equals space U subscript G I thin space T I A end subscript space plus space left parenthesis fraction numerator V o l l a u s s t e u e r u n g space d e s space A D U s over denominator 2 x V end fraction right parenthesis

 

Aber zurück zum Beispiel mit Gleichung 1. Wird der Differenzverstärker THS4541 für eine Verstärkung von 2 V/V dimensioniert und ist die Vorspannung am nichtinvertierenden Eingang des TIA = 3 V, so gilt:

 

U subscript R e f end subscript space equals space 3 V space minus space fraction numerator 2 V subscript s s end subscript over denominator 2 x 2 end fraction equals space 2 comma 5 space V

 

Die Offsetspannung wird nicht von den Einstellungen am VOCM-Pin des Differenzverstärkers beeinflusst, solange die Spannung nicht die eingangs- und ausgangsseitig zulässigen Grenzen des THS4541 verlässt.

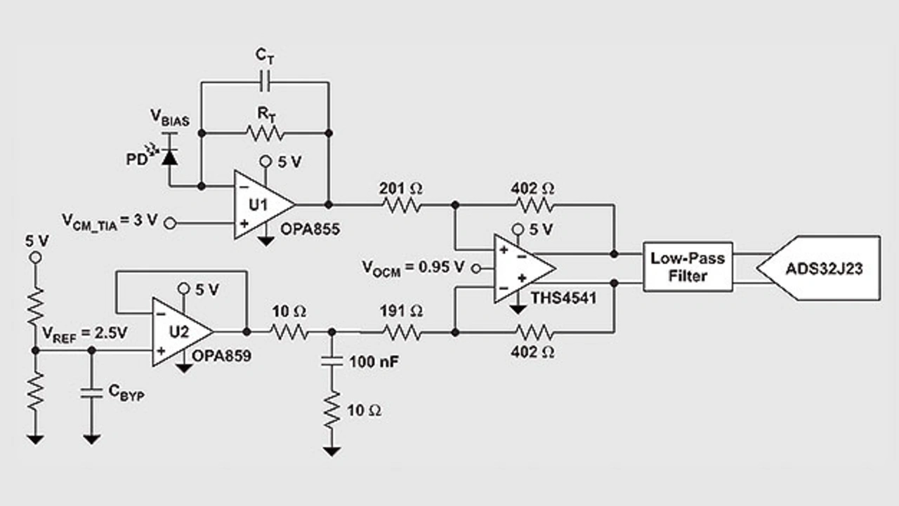
Schaltung zum Puffern der Referenzspannung

Zum Festlegen der Referenzspannung URef eignet sich ein gepufferter Widerstandsteiler. Die Bandbreite des beschalteten Operationsverstärkers, der zum Einstellen von URef genutzt wird, sollte etwa um den Faktor 10 größer sein als die Bandbreite des TIAs.

Ferner sollte die Ausgangsimpedanz der URef-Schaltung zum Festlegen des DC-Offsets der Signalkette über den interessierenden Frequenzbereich hinweg gering sein, um die Balance- und Verstärkungsfehler zu minimieren. Werden die gleichen Operationsverstärker für die Transimpedanzstufe und die DC-Offset-Stufe verwendet, lässt sich in der Regel eine geringe Ausgangsimpedanz über den Frequenzbereich gewährleisten.

 Treiberschaltung für die Referenzspannung mit einem Operationsverstärker (OPA859 [4]) mit geringer Bandbreite als Puffer
Bild 8. Treiberschaltung für die Referenzspannung mit einem Operationsverstärker (OPA859 [4]) mit geringer Bandbreite als Puffer.
© Texas Instruments

Um eine geringere Stromaufnahme zu erhalten, kann zum Einstellen der Vorspannung ein weniger breitbandiger Operationsverstärker benutzt werden. Jedoch empfiehlt es sich, einen Kondensator am nichtinvertierenden Eingang nach Masse zu schalten, um über den Frequenzbereich eine niedrige Impedanz zu gewährleisten (Bild 8). Die meisten Operationsverstärker können große Kondensatoren an ihrem Ausgang nicht direkt treiben. Stattdessen wird ein in Reihe geschalteter Widerstand benötigt, um die Stabilität der Schaltung zu wahren (Bild 8).

Der zum Einstellen des DC-Offsets dienende Verstärker bringt auch ein Rauschen mit sich. Folglich sollte eine entsprechende Rauschanalyse vorgenommen werden, um sicherzustellen, dass sich der Signal-Rauschabstand (SNR) der Gesamtschaltung durch den zusätzlichen Puffer nicht verschlechtert. Das Gesamtrauschen in Signalverarbeitungsstufen für Photodioden wird allerdings meist durch die TIA-Stufe dominiert, wogegen das durch den Puffer und die Differenzverstärkerstufe hinzukommende Rauschen relativ geringfügig ist.

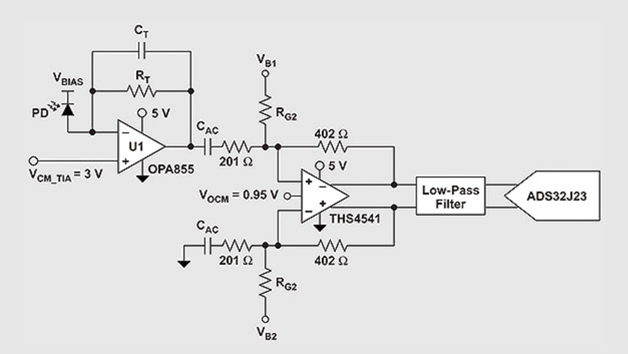
AC-Kopplung zwischen TIA und Differenzverstärker

Wenn der Signalpfad zwischen TIA und Differenzverstärker AC-gekoppelt ist, beträgt der differenzielle Ausgangs-Offset des Differenzverstärkers (THS4541) genau 0 V, und die Gesamtschaltung büßt 1 bit an ADU-Auflösung ein – vergleichbar der Schaltung in Bild 6. Um das verlorene Bit an Auflösung wieder hereinzuholen, kann die Schaltung in Bild 9 verwendet werden, in der UVS1 und UVS2 zwei DC-Vorspannungen sind. Gemeinsam mit RV stellen diese Spannungen den differenziellen Offset an den Ausgängen des Differenzverstärkers wieder her.

Um den ADU mit maximaler Auflösung betreiben zu können, bietet sich bei AC- Kopplung zwischen TIA und Differenzverstärker diese Schaltung an. Sie versorgt den Differenzverstärker mit den erforderlichen Vorspannungen
Bild 9. Um den ADU mit maximaler Auflösung betreiben zu können, bietet sich bei AC- Kopplung zwischen TIA und Differenz-verstärker diese Schaltung an. Sie versorgt den Differenzverstärker mit den erforderlichen Vorspannungen.
© Texas Instruments

Die Spannungen UVS1 und UVS2 können normalerweise auf die Versorgungsspannung bzw. Masse eingestellt werden. Der Widerstand RV wird so gewählt, dass der spezifizierte DC-Offset am Ausgang des Differenzverstärkers erreicht wird. Wenn beispielsweise UVS1 = UB = 5 V und UVS2 = 0 V ist, lässt sich RV aus der Gleichung 5 berechnen.

 

left parenthesis U subscript V S 1 end subscript space minus space U subscript V S 2 end subscript right parenthesis x R subscript R k end subscript over R subscript v space equals space fraction numerator V o l l a u s s t e u e r u n g space d e s space A D U s over denominator 2 end fraction

 

Daraus ergibt sich für RV:

 

R subscript V space equals space fraction numerator left parenthesis U subscript V S 1 space end subscript minus space U subscript V S 2 end subscript right parenthesis x R subscript R k end subscript over denominator begin display style fraction numerator V o l l a u s s t e u e r u n g space d e s space A D U s over denominator 2 end fraction end style end fraction

R subscript V space equals space fraction numerator left parenthesis 5 V space minus space 0 V right parenthesis x 402 capital omega over denominator begin display style fraction numerator 2 V subscript s s end subscript over denominator 2 end fraction end style end fraction space equals 2010 capital omega

Wird die Vorspannung für die Photodiode gemäß Bild 4 gewählt, so werden UVS2 auf UB = 5 V und UVS1 auf Masse eingestellt.

Ist der Pfad zwischen dem Ausgang des Differenzverstärkers und dem Eingang des ADU AC-gekoppelt, verliert die Gesamtschaltung nach wie vor 1 bit an Genauigkeit. Allgemein wird nicht empfohlen, zwischen Differenzverstärker und ADU auf AC-Kopplung zu setzen.

Kommt man allerdings um die AC-Kopplung zwischen Differenzverstärker und ADU nicht herum, können an den ADU-Eingängen – wie in Bild 9 gezeigt – Widerstände (RV) zur Betriebsspannung und nach Masse eingesetzt werden, um einen DC-Offset zu erzeugen.


Literatur

[1] OPA855 8-GHz Gain Bandwidth Product, Gain of 7-V/V Stable, Bipolar Input Amplifier. Texas Instruments, Datenblatt, Oktober 2018, www.ti.com/lit/ds/symlink/opa855.pdf.

[2] THS4541 Negative Rail Input, Rail-to-Rail Output, Precision, 850-MHz Fully Differential Amplifier. Texas Instruments, Datenblatt, September 2014, www.ti.com/lit/ds/symlink/ths4541.pdf.

[3] ADC32J2x Dual-Channel, 12-Bit, 50-MSPS to 160-MSPS, Analog-to-Digital Converter with JESD204B Interface. Texas Instruments, Datenblatt, Juni 2015, www.ti.com/lit/ds/symlink/adc32j23.pdf.

[4] OPA859 1.8 GHz Unity-Gain Bandwidth, 3.3-nV/√Hz, FET Input Amplifier. Texas Instruments, Datenblatt, September 2018, www.ti.com/lit/ds/symlink/opa859.pdf.

 

 

Der Autor

 

 

 

Cherian-Samir von Texas-Instruments
Samir Cherian von Texas Instruments.
© Texas Instruments

Samir Cherian

ist Systemmanager im Bereich schnelle Verstärker bei Texas Instruments, wo er seit 2006 tätig ist. In dieser Funktion ist Cherian für die Produkt-Roadmap-Strategie der schnellen Verstärker von TI verantwortlich. Zuvor war er bei TI in den Bereichen Test- und Anwendungstechnik für Präzisionsverstärker und Präzisionsdatenumsetzer tätig. Er schloss sein Elektrotechnikstudium an der Universität von Arizona mit einem Master ab.

asktexas@ti.com


  1. Maximale Dynamik und Auflösung
  2. Schnittstelle zwischen Differenzverstärker und Analog-Digital-Umsetzer

Lesen Sie mehr zum Thema


Das könnte Sie auch interessieren

Jetzt kostenfreie Newsletter bestellen!

Weitere Artikel zu Texas Instruments Deutschland GmbH

Weitere Artikel zu Analog-Frontend-ICs

Weitere Artikel zu Zertifizierung und Prüfung