Zuverlässigeres Strom-Design für SPSsen

Primär geregelte Sperrwandler ohne Hilfswicklung

27. April 2020, 15:03 Uhr | Timothy Hegarty
Sperrwandler mit einem weiten Eingangsspannungsbereich und der Eignung für mehrere Ausgänge eignen sich ideal für SPS mit einer tiefen Anwendungsintegration.
© Texas Instruments

In der industriellen Überwachung müssen auch kleinste Sensorsignale bei starkem Rauschen und großen Spannungsspitzen gemessen werden. In den SPS von Automations- und Industrierobotern tragen dazu primärseitig geregelte Sperrwandler bei.

Diesen Artikel anhören

Der Artikel beschreibt die isolierte Stromversorgungsstufe speicherprogrammierbarer Steuerungen. Sperrwandler (Flyback Converter) mit einem weiten Eingangsspannungsbereich und der Eignung für mehrere Ausgänge eignen sich ideal für SPS mit einer tiefen Anwendungsintegration. Insbesondere dann, wenn die Zahl der Kanäle und die Funktionsdichte der SPS steigt und der verfügbare Platz sinkt.

 

Anbieter zum Thema

zu Matchmaker+

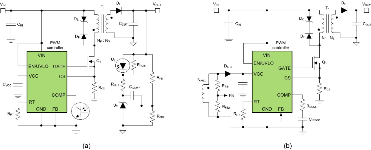
Konventionelle Sperrwandler mit primär- oder sekundärseitiger Regelung

In Bild 1a ist ein herkömmlicher, sekundärseitig geregelter Sperrwandler (Secondary Side Regulation, SSR) zu sehen, in dem ein Optokoppler für die Isolation des Rückkopplungs­signals sorgt. Bei den meisten Optokopplern kommt es allerdings zu Schwankungen des Gleichstrom-Übertragungsverhältnisses (Current Transfer Ratio, CTR) und die Lebensdauer sinkt bei hohen Temperaturen. Die CTR-Schwankungen sind eine ernste Einschränkung für Sperrwandler-Designs in industriellen Anwendungen, wo leicht Betriebstemperaturen bis zu 125 °C vorkommen. Außerdem entsteht durch den Optokoppler eine zusätzliche Polstelle im Rückkopplungskreis, welche die erzielbaren Einschwingeigenschaften einschränkt. Ein weiterer Nachteil ist, dass sich das Biasing und die Kompensation der Sekundärseite bei Ausgangsspannungen unter 3,3 V anspruchsvoll gestalten.

Die primärseitige Regelung (PSR) basiert auf Beobachtung und schätzt die Ausgangsspannung eines Sperrwandlers mithilfe einer auf die Primärseite bezogenen Hilfswicklung. Es gibt verschiedene Beobachtungs-Regeln für Sperrwandler,
die im Lückbetrieb (Discontinuous Conduction Mode, DCM) und/oder im nicht-lückenden Betrieb (Continuous Conduction Mode, CCM) arbeiten [5, 6]. Die PSR-Technik wird häufig in Anwendungen mit Leistungen unter 20 W angewandt, welche im Quasiresonanz-Modus im Lückbetrieb arbeiten.

Texas Sperrwandler
Unterschiede sekundärseitig und primärseitig geregelter Sperrwandler; (a) Konventioneller SSR-Sperrwandler mit Rückkopplung über Optokoppler, (b) PSR-Sperrwandler mit Rückkopplung über eine Hilfswicklung.
© Texas Instruments

Der traditionelle PSR-Sperrwandler in Bild 1b erhält über die Spannung an einer Hilfswicklung auf indirektem Weg eine Information über die Ausgangsspannung. Die Vorteile des PSR-Verfahrens für den Bauteileaufwand liegen darin, dass auf die sekundärseitige Referenz und den Fehlerverstärker (häufig mit einem Shunt-Regler des Typs TL431 implementiert) ebenso verzichtet werden kann, wie auf die Widerstände und Kondensatoren für den Rückkopplungsteiler und die Kompensation. Auch der Optokoppler für die Rückmeldung von der Sekundär- zur Primärseite kann entfallen. Als einziges Bauteil überbrückt der Übertrager die Isolationsbarriere. Mit der PSR-Technik verschwinden auch die Biasing-Verluste im Zusammenhang mit dem Optokoppler und dem TL431.

Unter Vernachlässigung der gegenseitigen Beeinflussung von Sekundär- und Hilfswicklung gibt Gleichung 1 die Spannung an der Hilfswicklung während der Zeitspanne an, in der die Freilaufdiode leitend ist.
Wie man Gleichung 1 entnehmen kann, ist es kompliziert,
die Ausgangsspannung präzise aus der Spannung der Hilfswicklungs zu extrahieren – besonders, wenn die Abtastung an bestimmten Punkten erfolgt [5]. Um die Ausgangsspannung genau zu regeln, muss die Spannung beim Nulldurchgang des Sekundärstroms an der Hilfswicklung abgetastet werden, nur so wird die Stromabhängigkeit von Gleichung 1 beseitigt.

Texas Sperrwandler
NS und NAUX stehen für die Windungszahl der Sekundär- bzw. der Hilfs­wicklung des Übertragers, VD ist der Spannungsabfall an der Freilaufdiode bei einem bestimmten Sekundärstrom iSEC, RSEC ist der Gleichstromwiderstand (DCR) der Sekundärwicklung, und LLK(sec) ist die Streuinduktivität zwischen Sekundär- und Hilfswicklung.
© Texas Instruments

PSR-Sperrwandler ohne Hilfswicklung

Der PSR-Sperrwandler ermöglicht eine adaptive, zyklusweise Erfassung des Spannungsverlaufs am primärseitigen Schaltknoten, sodass sich die kritischen Parameter einer Stromversorgung ohne Hilfswicklung präzise regeln lassen. Die zum richtigen Zeitpunkt am Schaltknoten erfasste Spannung liefert eine zuverlässige Aussage über die Ausgangsspannung, sodass sich diese über den Eingangsspannungs-, Last- und Temperaturbereich sehr genau regeln lässt. Die PSR-Technik ergibt so einen leistungsfähigeren Regler, der sich besser herstellen lässt und wirkungsvoll gegen mögliche Fehlerzustände geschützt ist.

Texas Sperrwandler
Schaltbild eines PSR-Sperrwandlers ohne Hilfswicklung.
© Texas Instruments

Das Schaltbild eines PSR-Sperrwandlers ohne Hilfswicklung ist in Bild 2 zu sehen. Ein Optokoppler wird ebenso wenig benötigt wie ein TL431-Regler oder eine Hilfswicklung am Übertrager zum Erfassen der Ausgangsspannung. Stattdessen wird die Spannung am Schaltknoten erfasst, bei der es sich um eine skalierte Version der Ausgangsspannung handelt, während der Leistungsschalter sperrt und die Freilaufdiode leitet. Mit Techniken zur Signalunterscheidung wird das Abtasten der Schaltknoten-Spannung am Ende der Leitphase der Diode (bzw. der Entmagnetisierung) gewährleistet, wenn der Strom in der Sekundärwicklung gegen null zurückgeht. Hierdurch werden Spannungsfehler vermieden, die in Zusammenhang mit dem Gleichstromwiderstand der Sekundärwicklung, der Streuinduktivität und dem dynamischen Widerstand der Diode stehen.

Texas Sperrwandler
© Texas Instruments

Gleichung 2 liefert eine Aussage über die Höhe der Schaltknoten-Spannung am Ende der Leitphase der Diode, wenn der Sekundärstrom auf null zurückgeht. NPS ist das Windungsverhältnis zwischen Primär- und Sekundärseite, und VD steht für den Spannungsabfall an der Diode bei einem Strom von nahezu null. Die Ausgangsspannung lässt sich präzise ermitteln, da die Diodenspannung lediglich einen statischen Fehler hervorruft, der sich durch eine geeignete Abstimmung leicht eliminieren lässt.

Texas Sperrwandler
Kurvenverläufe für den PSR-Sperrwandler ohne Hilfswicklung im Lückbetrieb bei VN = 24 V.
© Texas Instruments

In Bild 3 sind die relevanten Signalverläufe während des Betriebs dargestellt. Die Erfassung erfolgt durch Abtasten und Halten der pegelverschobenen Flyback-Spannung am Knick der Schaltknoten-Spannung, dies entspricht der Lage des Nulldurchgangs des Sekundärstroms. Wenn iSEC am Ende des Entmagnetisierungs-Intervalls auf null zurückgeht (in Bild 3 als „Knee Position“ bezeichnet), gerät VSW in eine Resonanz und klingt gemäß Gleichung 3 als gedämpfte Cosinuswelle ab. Die Dauer der Resonanzperiode richtet sich nach der Induktivität der Magnetisierung und der effektiven Kapazität am Schaltknoten, also nach der Summe aus der parasitären Ausgangskapazität des Schalters, der Wicklungskapazität des Übertragers und der reflektierten Kapazität der Diodensperrschicht.

Texas Sperrwandler
© Texas Instruments

Diverse Techniken zur Lageberechnung dieses Knicks basieren auf dem Beobachten der Spannung mit einem Hüllkurvendetektor oder der Integration der Wicklungsspannung zum Abschätzen des Nulldurchgangs des magnetischen Flusses im Übertrager und damit des Magnetisierungsstroms. Letztendlich wird der abgetastete Wert der pegelverschobenen Schaltknoten-Spannung in einen stetigen analogen Pegel umgewandelt, der anschließend dem Fehlerverstärker der Spannungsregelschleife zugeführt wird. Eine äußere Spannungsregelschleife liefert den Sollwert für eine innere Regelung nach dem VFPCM-Verfahren (Variable Frequency Peak Current Mode).

Praktische Umsetzung

Bild 4a zeigt eine für den SPS-Einsatz geeignete Schaltung mit dem LM5180 von Texas Instruments. Es handelt sich um einen PSR-Sperrwandler ohne Hilfswicklung, mit integriertem Leistungsschalter und Regelkreis-Kompensation [4]. Die Z-Dioden-Klemmschaltung parallel zur Primärwicklung ist je nach der Streuinduktivität optional. Gleiches gilt für den Y-Kondensator zwischen primärseitiger und sekundärseitiger Masse, der zur Verringerung der Gleichtaktstörungen dient. Das Foto in Bild 4b zeigt eine Implementierung [7] mit einer handelsüblichen gekoppelten Induktivität und einem Windungsverhältnis von eins. Diese gekoppelte In­duktivität weist eine Magnetisierungs-Induktivität von 22 µH und eine Streuinduktivität von 150 nH auf und misst nur 6 x 6 mm bei einer Höhe von 3,5 mm.

Texas Sperrwandler
PSR-Sperrwandler ohne Hilfswicklung; (a) Schaltbild; (b) Ansicht einer realen Implementierung.
© Texas Instruments

Der Wandler arbeitet bei großer Last im Boundary Conduction Mode (BCM). Der primärseitige Schalter schaltet ein, sobald der Magnetisierungsstrom null wird, und schaltet wieder ab, wenn eine verstärkte Version des primärseitigen Scheitelstroms den Wert erreicht, der vom Fehlerverstärker der Stromregelschleife vorgegeben wird. Mit abnehmender Last nimmt die Frequenz zu, um den BCM-Betrieb aufrecht zu erhalten.

Der Regelkreis erreicht schließlich die maximale Schaltfrequenz, die im exemplarischen Design 350 kHz beträgt, indem nach erfolgter Entmagnetisierung des Übertragers ein Warte­intervall eingefügt wird. Daraufhin wechselt der Wandler in den DCM-Betrieb. Die im DCM-Betrieb an den Ausgang übertragene Leistung ist proportional zum Quadrat des primärseitigen Scheitelstroms. Bei zurückgehender Last verringert sich also der Scheitelstrom, um bei konstanter Schaltfrequenz die Regelung aufrecht zu erhalten.

Reduziert sich die Last weiter, sinkt der Scheitelstrom auf einen Mindestwert, der 20 % des maximalen Scheitelstroms beträgt, und die Abschaltzeit verlängert sich entsprechend der Belastung des Ausgangs. Das System arbeitet nun im FFM-Betrieb (Frequency Fold-back Mode), und mit abnehmender Last am
Ausgang geht nun die Schaltfrequenz zurück.

Texas Sperrwandler
Kurvenverläufe für den p+-Sperrwandler ohne Hilfswicklung; (a) Schaltfrequenz als Funktion der Last; (b) Primärseitiger Scheitelstrom als Funktion der Last.
© Texas Instruments

In Bild 5 wird deutlich, wie sich die Schaltfrequenz und der primärseitige Scheitelstrom abhängig von der Last und der Eingangsspannung verändern. Dabei werden drei separate, nahtlos ineinander übergehende Betriebsarten gezeigt. Die Regelung der Ausgangsleistung erfolgt durch Frequenzmodula­tion (Zyklen pro Zeiteinheit) oder durch Amplitudenmodulation anhand der pro Zyklus transferierten Energie.
 

Texas Sperrwandler
Schaltkurven des PSR-Sperrwandlers ohne Hilfswicklung bei VIN = 24 V.
© Texas Instruments

Bild 6 gibt die typischen Schaltspannungen und Ströme für die einzelnen Betriebsarten FFM, DCM und BCM wieder. Darin stehen D1 und D2 für die Leitintervalle des Schalters bzw. der Diode.
 

Aus Bild 7 schließlich gehen die Lastregelungs- und Wirkungsgradeigenschaften bei verschiedenen Eingangsspannungen und einer Nenn-Ausgangsspannung von 12 V hervor. Wie man sieht, wird eine Lastausregelung über 1 % erreicht.

Mit der oben beschriebenen VFPCM-Regelungsarchitektur schaltet der primärseitige Schalter stets beim Strom-Nulldurchgang ein, wodurch eine unerwünschte Sperrverzögerung der Freilaufdiode vermieden wird. Darüber hinaus ist das Abschalten des Schalters im BCM-Betrieb ein quasi-resonanter, stetig erfolgender Zustandswechsel [6]. Dies sorgt für insgesamt niedrigere Schaltverluste und eine verbesserte Signatur bezüglich der leitungsgeführten und abgestrahlten Störemissionen.

Ausgezeichnete Regeleigenschaften und niedrige Materialkosten

Texas Sperrwandler
Kurvenverläufe für den PSR-Sperrwandler ohne Hilfswicklung bei VOUT = 12 V; (a) Lastausregelung; (b) Wirkungsgrad.
© Texas Instruments

Dass PSR-Sperrwandler ohne Hilfswicklung zunehmend für die Versorgung dicht bestückter speicherprogrammierbarer Steuerungen eingesetzt werden, liegt an ihren ausgezeichneten Regeleigenschaften, ihrer Eignung für mehrere Ausgänge, ihren kleinen Abmessungen, ihrer Sicherheitsisolierung und an ihren insgesamt niedrigen Materialkosten. Durch Detektierung des Knicks in der Schaltknoten-Spannung und mithilfe einer Abtast- und Halteschaltung zum Beobachten der Ausgangsspannung gelingt es, über einen weiten Last-, Eingangsspannungs- und Temperaturbereich eine sehr genaue Regelung zu erzielen. Bei minimalem Design-Aufwand kann die Regelungs-Performance mit derjenigen von traditionellen, mit Optokopplern versehenen Lösungen konkurrieren, ohne dass deren Kosten, Lösungsabmessungen und Zuverlässigkeitsprobleme in Kauf genommen werden müssen.

Texas Sperrwandler
Timothy Hegarty ist System- und Applikations-Ingenieur für Abwärtsschaltregler bei Texas Instruments (TI) in Phoenix, Arizona. Er hat mehr als zwei Jahrzehnte Erfahrung als Ingenieur im Energiemanagement. Gegenwärtig konzentriert er sich auf Basistechnologien für hochfrequente, EMV-arme, isolierte und nicht isolierte Regler mit weitem Eingangsspannungsbereich, insbesondere für Industrie-, Kommunikations- und Automobilanwendungen. Er ist ein führendes Mitglied des IEEE und auch Mitglied der IEEE-Gesellschaften für Leistungselektronik, Industrieanwendungen und EMV.
© Texas Instruments

Literatur
[1] Tamara Alani, Tim Green und Ahmed Noeman „Multichannel Analog Input Modules for PLC Equipment”, Texas Instruments Application Note (SBOA335), Januar 2019.
[2] „Channel-to-channel isolated analog input module reference design” TI-Referenzdesign TIDA-010048, April 2019.
[3] „8-ch Isolated High Voltage Analog Input Module Reference Design”, TI-Referenzdesign TIDA-00764, August 2016.
[4] Evaluation-Module: LM5180 Single-Output (5 V, 1 A) und Dual-Output (15 V und –7,7 V, 200 mA) PSR-Sperrwandler.
[5] Brian King und Rich Valley: „Control Challenges for Low Power AC/DC Converters”, Vortrag (SLUP325) und Präsentation (SLUP326), TI Power Supply Design Seminar SEM2100, 2014-2015.
[6] Lisa Dinwoodie: „Exposing the Inner Behavior of a Quasi-Resonant Flyback Converter”, Vortrag (SLUP302) und Präsentation (SLUP303), TI Power Supply Design Seminar SEM2000, 2012-2013.
[7] „Reference design for power-isolated ultra-compact analog output module”, TI-Referenzdesign TIDA-01535, Januar 2019.


Lesen Sie mehr zum Thema


Das könnte Sie auch interessieren

Jetzt kostenfreie Newsletter bestellen!

Weitere Artikel zu Texas Instruments Deutschland GmbH

Weitere Artikel zu Texas Instruments

Weitere Artikel zu Energieerzeugung

Weitere Artikel zu Powermanagement-ICs