Spannungsversorgung

Kleine und große Spannungen kombiniert

2. November 2018, 10:00 Uhr | Rich Miron, Digi-Key
Diesen Artikel anhören

Fortsetzung des Artikels von Teil 1

Bereitstellen des analogen Treibers

Sobald die Stromschiene steht, ist zu entscheiden, wie die von der Last benötigte analoge Verstärkung der hohen Spannung umzusetzen ist. Zu beachten ist, dass in manchen Situationen lediglich eine statische DC-Spannung für Vorspannungs- (Bias) und ähnliche Schaltungen erforderlich ist, nicht aber ein dynamisches, regelbares, verstärktes Signal bei hoher Spannung. In diesen Fällen wird lediglich eine (eventuell einstellbare) Spannungsversorgung benötigt.

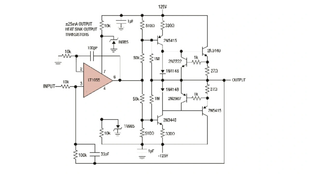
Dem Entwickler stehen drei Möglichkeiten zur Implementierung eines Hochspannungs-Operationsverstärkers zur Verfügung. Bei der ersten kommt ein normaler Operationsverstärker mit niedriger Spannung zusammen mit einem Hochspannungstransistor als Verstärker am Ausgang zum Einsatz (Bild 3). Dadurch wird der Niederspannungsbereich am Ausgang in einen größeren Hochspannungsbereich gewandelt. In diesem Fall wird der schnelle Präzisions-OPV LT1055 von Analog Devices als Kern des Verstärkers verwendet, wobei die Ausgangsspannung über drei PNP/NPN-Transistorpaare auf eine bipolare Rail-to-Rail-Spannung von ±125 V verstärkt wird.

Anbieter zum Thema

zu Matchmaker+
DigiKey
Bild 3: Ein Ansatz für höhere Spannungen am Ausgang des Operationsverstärkers besteht darin, die Grundkomponente (z. B. den LT1055) um komplementäre Verstärkertransistoren zu ergänzen und sich so die Eingangsmerkmale des OPVs zunutze zu machen.
© DigiKey

Dieser Ansatz hat sich in der Praxis bewährt und ist für diesen Zweck auch geeignet. Allerdings ist eine beträchtliche Anzahl zusätzlicher aktiver und passiver Komponenten erforderlich. Des Weiteren müssen die ausgewählten NPN-/PNP-Transistortypen entweder auf ähnliche oder komplementäre Spezifikationen für Verstärkung, Anstiegsrate und weitere Parameter (abhängig vom speziellen Parameter) abgestimmt sein, um die Symmetrie im bipolaren Betrieb zu gewährleisten. Deswegen ist es nötig, das Design mit Spice oder einer ähnlichen Simulationssoftware sorgfältig zu modellieren, wobei auch die Auswirkungen der Bauteiltoleranzen zu berücksichtigen sind.

Für die zweite Option werden Operationsverstärker verwendet, die speziell für den Betrieb mit hohen Spannungen entwickelt wurden. Aufgrund von Beschränkungen des Halbleiterprozesses handelt es sich hierbei allerdings nicht um monolithisch integrierte Bauteile, sondern um kleine Module, die aber als Einzelkomponenten verwendet werden können. Diese Komponenten werden häufig zusammen mit einem kleineren Niederspannungs-OPV verwendet, der primär als Signalpuffer fungiert.

DigiKey
Bild 4: Obwohl es sich nicht um einen monolithischen IC handelt, kann eine Komponente wie der Hochspannungsverstärker PB64 von Apex Technology ebenso leicht integriert werden wie eine Niederspannungskomponente.
© DigiKey

Ein Beispiel hierfür ist der duale Hochspannungs-Booster-Verstärker PB64 von Apex Microtechnology (Bild 4). Dieserist in einem elektrisch isolierten SIP-Gehäuse mit zwölf Pins untergebracht und misst 31 mm × 20 mm × 7 mm, wobei die Durchsteckpins nicht berücksichtigt sind. Zu den typischen Anwendungsbereichen zählen wissenschaftliche Instrumente sowie Testaufbauten für Leistungshalbleiter und LED- bzw. LCD-Arrays. Die maximale Ausgangsspannung des PB64 beträgt ±75 V.

Dieser Wert ist zwar nicht so hoch wie bei der vorherigen diskreten Lösung, dennoch bietet dieser Ansatz zwei relative Vorteile. Er erfordert bei Verwendung mit einem Puffer lediglich wenige unkritische passive Komponenten und kann bis zu ±2 A liefern (Bild 5). Beim Durchsehen der Datenblätter sollten Anwender auf kritische statische und dynamische Leistungsmerkmale wie den sicheren Betriebsbereich und die Sprungantwort achten (Bild 6). Die Ausarbeitung der entsprechenden Daten und Spezifikationen ist zeitaufwendig und schwieriger als beim vorherigen Designansatz.

DigiKey
Bild 5: In den meisten Anwendungen wird der Hochspannungsverstärker PB64 zusammen mit einem Standard-OPV als Eingangspuffer eingesetzt um zu gewährleisten, dass Eingangssignal und Last konsistent sind.
© DigiKey
DigiKey
Bild 6: Oszillogramm der Sprungantwort des Hochspannungsverstärkers PB64.
© DigiKey

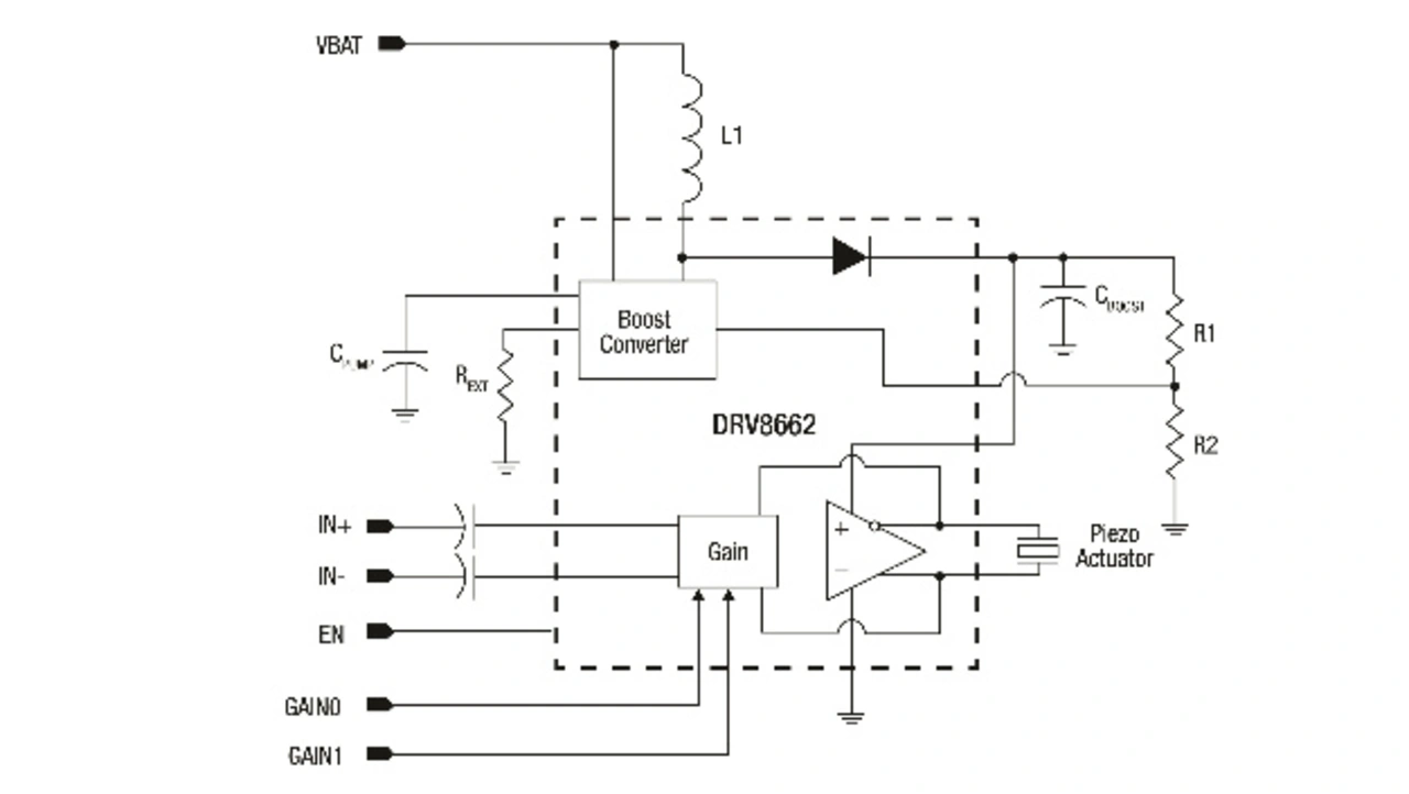
Selbstverständlich erfordern verschiedene Hochspannungsanwendungen verschiedene Kombinationen aus Spannung und Strom. Es kann sein, dass die für Anwendungen wie haptische piezoelektrische Wandler benötigte Spannung höher ist als die Spannung, die eine Komponente wie die von Apex bereitstellen kann. In solchen Fällen sind die Anforderungen an die Stromstärke jedoch sehr viel geringer. Und so kann ein IC, der auf einem Hochspannungsprozess basiert, aber weitaus weniger Verlustleistung hat, eine gute Wahl sein.

DigiKey
Bild 7: Den DRV8662 hat Texas Instruments für piezoelektrische Aktoren in haptischen Designs konzipiert. Er kann eine kapazitive Last bei einer Spannungsquelle mit bis zu ±200 V versorgen.
© DigiKey
DigiKey
Bild 8: Für einen Piezoaktuator könnte das Treibersignal über einen D/A-Wandler (DAC) am DRV8662 eingestellt werden, der wiederum von einem Prozessor gesteuert werden könnte.
© DigiKey

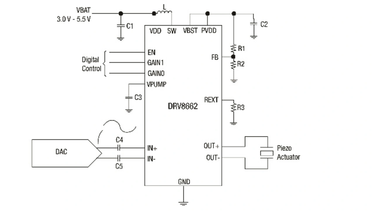
Texas Instruments beispielsweise hat mit dem DRV8662 einen haptischen Piezotreiber im Angebot, der bei einer Stromversorgung mit 3,0 V bis 5,5 V eine Last von 100 nF mit bis zu ±200 V versorgen kann (Bild 7) (bei geringerer Schwingung sind sogar noch höhere kapazitive Lasten möglich) . Dieses IC erfordert nur wenige externe passive Komponenten und unterstützt vier GPIO-gesteuerte Verstärkungen von 28,8 dB, 34,8 dB, 38,4 dB und 40,7 dB. Trotz seiner Nennspannung von ±200 V ist er in einem nur 4 mm × 4 mm × 0,9 mm großen QFN-Gehäuse untergebracht. Damit ist es gut für tragbare Anwendungen geeignet, bei denen die Größe eine Rolle spielt und die verfügbare DC-Spannungsschiene nur wenige Volt liefert. In einer einfachen haptischen Anwendung mit einem Piezowandler als Aktuator könnte das Treibersignal über einen D/A-Wandler (DAC) eingestellt werden, der wiederum von einem Prozessor gesteuert wird (Bild 8).


    1. Kleine und große Spannungen kombiniert
    2. Bereitstellen des analogen Treibers
    3. Luft- und Kriechstrecken beachten

    Lesen Sie mehr zum Thema


    Das könnte Sie auch interessieren

    Jetzt kostenfreie Newsletter bestellen!

    Weitere Artikel zu Digi-Key Corporation

    Weitere Artikel zu XP Power GmbH

    Weitere Artikel zu Energieerzeugung

    Weitere Artikel zu DC/DC-Wandler

    Weitere Artikel zu Wandler Sonstige