Netzteil-Design

Perfekt auf USB-C abgestimmt

10. Oktober 2018, 9:30 Uhr | Yong Ang

Die Stromversorgung über USB-C könnte in absehbarer Zukunft beim Netzteil-Design dominieren. Flexible Synchron-Gleichrichter-Controller helfen bei der Konzeption energieeffizienter und leistungsfähiger Netzteile.

Diesen Artikel anhören

Die jüngste Neuerung der Universal-Serial-Bus-Spezifikation – USB 3.1 Generation 2 – stellt eine Veränderung der Art und Weise dar, wie IT-, Konsumelektronik-, Industrie- und Embedded-Systeme Daten austauschen und Strom verteilen. Der USB-C-Anschluss könnte viele andere kabelgebundene Formen verdrängen. Schon jetzt wird er in immer mehr Konsumelektronik-Geräten verbaut.

Dies ist wohl der wichtigste der in der Spezifikation genannten Power-Delivery-(PD-)Aspekte. Da USB-C-Anschlüsse in immer mehr Geräte integriert werden, nehmen die Nutzer auch zunehmend deren Vorteile bezüglich der Stromversorgung wahr.

In naher Zukunft soll sich USB-PD in Offline-Netzteilen und wahrscheinlich auch in Highend-Laptops durchsetzen. Das steht im Einklang mit dem Trend hin zu immer höheren Wirkungsgraden bei der Stromumwandlung. Prognosen besagen, dass bis 2020 etwa die Hälfte aller Notebook-Netzteile mit USB-PD ausgestattet sein werden.

Die Hersteller wollen darüber hinaus die Gerätenetzteile weiter optimieren, sodass die Ausgangsleistung irgendwo zwischen 27 und 100 W liegen könnte. Dies wirkt sich natürlich auf das Design aus: Bietet ein Hersteller Netzteile mit verschiedenen Ausgangsleistungen an, werden die Kunden eine Lösung bevorzugen, die möglichst große Design-Flexibilität bietet.

Anbieter zum Thema

zu Matchmaker+

Herausforderungen bei der Leistungswandlung

Der Übergang von Wechselstrom auf Gleichstrom erfordert eine Umwandlung und ist unvermeidlich mit Verlusten verbunden, die die Halbleiterindustrie jedoch immer weiter zu verringern versucht. Es existieren zahlreiche Leistungswandler-Topologien – wenn aber die Kosten eine große Rolle spielen und der Wirkungsgrad weniger wichtig ist, kommt eine primärseitig geregelte (Primary Side Regulation, PSR) Flyback-Topologie zum Einsatz, vor allem wenn die Anforderungen an die Ausgangsleistung relativ niedrig sind und eine genaue Regelung der Ausgangsspannung nicht erforderlich ist.

Für einen höheren Wirkungsgrad und mehr Leistungsfähigkeit – wenn also eine höhere Ausgangsleistung erforderlich ist – kommt meist eine sekundärseitig geregelte (Secondary Side Regulation, SSR) quasi-resonante (QR) Flyback-Topologie in Frage.

Bei dieser Form der Ausgangsgleichrichtung nach dem Haupttransformator wird seit jeher eine Diode verwendet, die als Schalter dient (Bild 1). Das verringert allerdings den Wirkungsgrad – hauptsächlich aufgrund des Durchlassspannungsabfalls, der über dem pn-Übergang der Diode auftritt. Dieser beträgt typischerweise 0,7 V. 

Bild 1. Herkömmliche Flyback-Topologie (Sperrwandler) für die Leistungswandlung mit fester Ausgangsspannung – inklusive Diodengleichrichtung auf der Sekundärseite
Bild 1. Herkömmliche Flyback-Topologie (Sperrwandler) für die Leistungswandlung mit fester Ausgangsspannung – inklusive Diodengleichrichtung auf der Sekundärseite
© On Semiconductor

Obwohl meist eine Schottky-Diode benutzt wird, deren Spannungsabfall nur bei 0,3 V liegt, kommt es immer noch zu Verlusten. Moderne USB-PD-Adapter mit hoher Leistungsdichte vermeiden die mit einer Diode einhergehenden Verluste, indem sie stattdessen einen MOSFET mit niedrigem Durchlasswiderstand verwenden (Bild 2).
Damit ergibt sich zwar ein höherer Wirkungsgrad – es kommen aber neue Komplikationen hinzu.

Ein Transistor anstelle einer Diode wird als sekundärseitige Synchrongleichrichtung (SR) bezeichnet. Um von dieser Topologie  profitieren zu können, muss ein Controller hinzugefügt werden, der den Transistor zur richtigen Zeit ein- und ausschaltet. Erschwerend kommt hinzu, dass eine Vielzahl von SR-Controllern zur Auswahl steht, die abhängig von der jeweiligen Anwendung verschiedene  Vorteile bieten.

SR-Controller für USB-PD

Bild 2. USB-PD-Netzteil auf Basis einer sekundärseitigen Synchrongleichrichtung. Ein MOSFET dient als Ausgangsschalter.
Bild 2. USB-PD-Netzteil auf Basis einer sekundärseitigen Synchrongleichrichtung. Ein MOSFET dient als Ausgangsschalter.
© On Semiconductor

Ein MOSFET mit einem niedrigen RDS(on) von etwa 5 bis 10 mΩ kann den Wirkungsgrad der sekundärseitigen Ausgangsgleichrichtung im Vergleich zu einer Schottky-Diode wesentlich erhöhen. Ein Spitzenwirkungsgrad von mehr als 93 % ist möglich.

Der Schaltzeitpunkt des MOSFET ist dabei ein entscheidender Parameter. Sowohl die Einschalt- als auch die Ausschaltverzögerung beeinflussen den Gesamtwirkungsgrad direkt. Da der Controller den Schaltzustand des MOSFET bestimmt, sind die vom Controller verursachten Schaltverzögerungen kritische Parameter, die bei der Auswahl des richtigen Bausteins zu berücksichtigen sind.
In einer USB-PD-Anwendung ist das Flyback-Netzteil normalerweise für den Betrieb im Continuous Conduction Mode (CCM) oder im quasi-resonanten Modus ausgelegt.

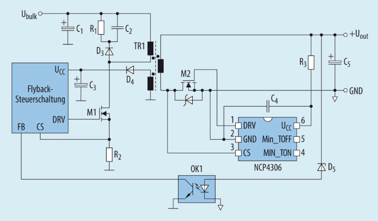
Im CCM muss der SR-Controller den MOSFET sehr schnell ausschalten, um einen Kurzschluss mit der Primärseite zu vermeiden. Dabei wird ein direkter Pfad zwischen der Primär- und der Sekundärseite erzeugt, was zu einem sehr hohen Strom am Leistungs-MOSFET führen kann. Bild 3 beschreibt einen gängigen Schaltungsaufbau, in dem sich die Synchrongleichrichtungs-MOSFETs M1 auf der Primärseite und M2 auf der Sekundärseite befinden. In dieser Konfiguration kommt es darauf an, dass M2 kurz vor dem Einschalten von M1 ausgeschaltet wird.

Bild 3. Beispiel für ein Schaltnetzteil mit primär- und sekundärseitigen Transistoren.
Bild 3. Beispiel für ein Schaltnetzteil mit primär- und sekundärseitigen Transistoren.
© On Semiconductor

Damit die USB-PD-Spezifikation von 100 W erfüllt wird, muss der gewählte Synchrongleichrichtungs-MOSFET einen ausreichend niedrigen Durchlasswiderstand aufweisen. Dann lässt sich der erforderliche Strom mit nur geringen Wärmeverlusten schalten. Auf diese Weise wird gleichzeitig ein zu hoher Anstieg der Adapter-Innentemperatur vermieden. Ein schnelles Ausschalten des MOSFET durch den Controller reduziert die Verluste zusätzlich.

Um zu bestimmen, wann der MOSFET ausgeschaltet werden soll, wird die Spannung am Drain-Source-Anschluss des Bausteins gemessen. Ist der Con­troller mit Direct Sensing ausgestattet, lässt sich dies mit wenigen zusätzlichen Bauelementen umsetzen. Bietet der Controller keine Direct-Sensing-Funk­tion, sind zusätzliche externe Bauelemente erforderlich, was die Gesamtkosten erhöht, Schaltverzögerungen verursacht und die Gesamteffizienz verringert. Direct Sensing erhöht den Wirkungsgrad und wird sowohl beim Ein- als auch beim Ausschalten verwendet.

Der Direct-Sensing-Anschluss des Controllers muss in USB-PD-Anwendungen 120 V oder mehr aushalten, sodass genügend Spielraum für plötzliche Spannungsspitzen bei Transienten oder im Fehlerfall vorhanden ist.

Ein erhöhter Leistungsbedarf macht es erforderlich, dass der MOSFET entsprechend schnell eingeschaltet werden muss. In diesem Fall ist die Einschaltverzögerung entscheidend. Ist sie zu lang, fließt der Strom zuerst durch die Body-Diode des MOSFET, was zu einem Leistungsverlust und somit zu einem schlechteren Wirkungsgrad führt.

Eine weitere wichtige Überlegung bei USB-PD-Netzteilen ist die Einhaltung der Vorschriften hinsichtlich des Strombedarfs bei geringer Last (Leerlauf) und im Standby-Betrieb, zum Beispiel von Vorschriften wie CoC Tier 2 und DoE Level 6. Diese oder andere Vorgaben gelten inzwischen annähernd weltweit.

Ist keine Last vorhanden, muss das Netzteil das erkennen, während es die Steuerschaltkreise wie den USB-Protokoll-Chip weiter mit Strom versorgt. Die Leistungsaufnahme darf dabei nicht mehr als 0,075 W betragen. Ein SR-Controller, der diesen Zustand erkennt und in einen Modus mit geringer Last wechselt, hilft den Herstellern dabei, dass die Vorgaben eingehalten werden können.


  1. Perfekt auf USB-C abgestimmt
  2. Integrierte und robuste Lösungen

Lesen Sie mehr zum Thema


Das könnte Sie auch interessieren

Jetzt kostenfreie Newsletter bestellen!

Weitere Artikel zu onsemi Germany GmbH

Weitere Artikel zu Energietechnik

Weitere Artikel zu Energieerzeugung