PTCs und NTCs begrenzen Einschaltstrom

Heiß-kalte Harmonie

10. Dezember 2018, 7:30 Uhr | Christoph Jehle, TDK

Beim Einschalten leistungsstarker Lasten werden Sicherungen und Bauelemente gestresst, weil in diesem Moment sehr hohe Ströme fließen. Um diese zu vermeiden, eignen sich Einschaltstrombegrenzer auf der Basis keramischer NTC- und PTC-Thermistoren. Und gemeinsam harmonieren sie noch viel besser.

Diesen Artikel anhören

Wenn große Stromversorgungen, Frequenzumrichter oder Onboard-Charger einschalten, fließen kurzfristig Ströme, die ein Vielfaches des Nennstroms betragen können. Dabei kann es zu unerwünschten Effekten kommen wie dem Auslösen von Sicherungen oder sogar zur Schädigung des Systems. Insbesondere zwei Arten von Lasten sind für hohe Einschaltströme verantwortlich: Zum einen sind das induktive Lasten wie Antriebe und Transformatoren, die zum Aufbau der Magnetfelder sehr große Ströme benötigen. Die andere Gruppe sind hochkapazitive Kondensatoren in Gleichspannungszwischenkreisen, die im Einschaltmoment sehr hohe Ladeströme verursachen, was die Kondensatoren selbst sowie auch den Eingangsgleichrichter erheblich stresst. Bild 1 zeigt den Stromverlauf ohne (rote Kurve) und mit Einschaltstrombegrenzer (grüne Linie).

Am einfachsten lassen sich Einschaltströme mit niederohmigen Leistungswiderständen begrenzen. Dies hat jedoch den Nachteil, dass im Normalbetrieb an diesen Widerständen nicht zu vernachlässigende Verluste entstehen. Wesentlich eignen sich dafür Thermistoren. Dabei kommen NTC- oder PTC-Thermistoren (Negative/Positive Temperature Coefficient) zum Einsatz, die unterschiedliche thermische Charakteristika und damit Einsatzmöglichkeiten aufweisen. Um alle Vorteile zu nutzen, lassen sie sich auch kombiniert einsetzen. Doch zunächst wollen wir beide Bauteilklassen für sich betrachten.

Anbieter zum Thema

zu Matchmaker+
TDK Electronics
Bild 1: Stromverlauf an einem Gleichrichter ohne Einschaltstrombegrenzung (rot) und mit Einschaltstrombegrenzung (grün).
© TDK Electronics

Einsatz von NTC-Thermistoren

NTC-Thermistoren sind eine elegante Lösung, hohe Einschaltströme aus dem Netz zu begrenzen. Diese keramischen Bauelemente – auch Heißleiter genannt – sind temperaturabhängige Widerstände, deren Widerstandswert mit steigender Temperatur fällt. Sie weisen bei Raumtemperatur einen bestimmten Widerstandswert R25 auf, der den Einschaltstrom begrenzt. Durch den weiteren Stromfluss erwärmt sich das Bauelement und der Widerstand fällt auf sehr geringe Werte, die typabhängig deutlich unter 1 Ω liegen. Entsprechend gering sind dabei auch die Verluste bei Nennstrom. Bild 2 zeigt typische Widerstandsverläufe verschiedener NTCs über die Temperatur. 

TDK Electronics, NTC, Einschaltstrombegrenzer
Bild 2: Typische Kennlinien von NTC-Einschaltstrombegrenzern von TDK Electronics.
© TDK Electronics

Die beiden wichtigsten Kriterien zur Bestimmung des geeigneten NTC-Thermistors sind der Anfangswiderstand R25 sowie der maximale Strom. Zuerst wird der erforderliche Anfangswiderstand bestimmt. Er muss mindestens so groß gewählt werden, dass er den Strom in die Last auf einen Wert begrenzt, der noch nicht zum Auslösen der Sicherung führt beziehungsweise Bauelemente in der Last (zum Beispiel Brückengleichrichter) nicht schädigt. Das zweite Kriterium ist der maximale Strom, der durch die Leistung der Last bestimmt ist. Wichtig ist hierbei auch das Derating des NTC-Thermistors. Ein typisches Beispiel hierfür zeigt Bild 3. TDK bietet NTCs mit Anfangswiderständen von 0,5 Ω bis 33 Ω und zulässigen Strömen von 1,3 A bis 30 A.

TDK Electronics, NTC, Einschaltstrombegrenzer
Bild 3: Typische Derating-Kennlinie von NTC-Einschaltstrombegrenzern.
© TDK Electronics

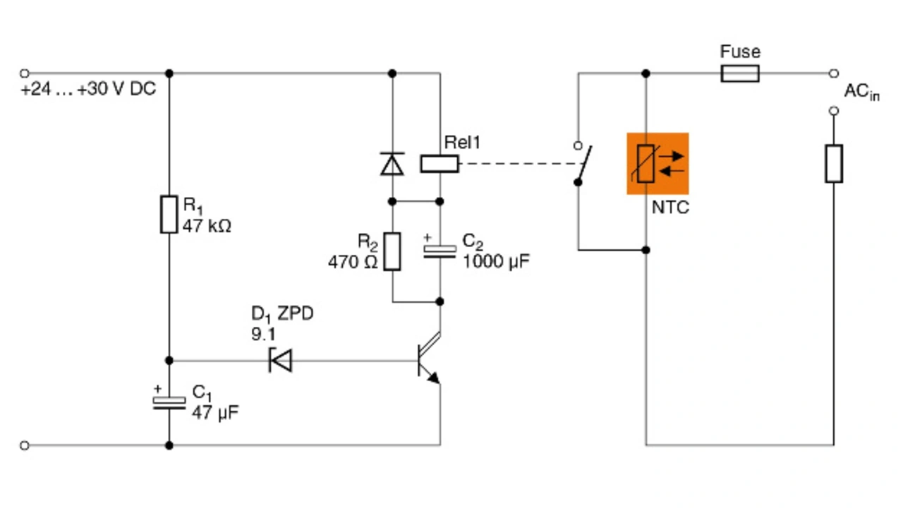
Beim Einsatz der Einschaltstrombegrenzer ist zu beachten, dass sie abhängig vom Typ eine Abkühlzeit von 90 Sekunden aufweisen. Dies kann bei Lasten, die in kurzen Intervallen häufig ein- und ausgeschalten werden, problematisch sein, da ein erwärmter NTC sehr niederohmig ist und somit den Strom fast gar nicht begrenzt. Um das zu umgehen, sollte man den Thermistors nach den Start im Normalbetrieb durch ein Relais oder einen Thyristor überbrücken. Dies kann bereits wenige Sekunden nach dem Einschalten erfolgen, da die meisten Lasten dann bereits mit dem Nennstrom arbeiten. Durch das Überbrücken erwärmt sich der NTC nicht weiter. Bild 4 zeigt eine zeitgesteuerte Überbrückungsschaltung für Einschaltstrombegrenzer.

TDK Electronics, NTC, Einschaltstrombegrenzer
Bild 4: Zeitgesteuerte Überbrückungsschaltung für Einschaltstrombegrenzer.
© TDK Electronics

Die Ansprechzeit der Überbrückungsschaltung wird durch die Zeitkonstante aus R1 und C1 sowie den Wert der Z-Diode D1 bestimmt. In der Beispielschaltung spricht das Relais nach etwa drei bis vier Sekunden an – abhängig von den Toleranzen der Bauelemente. Beim verwendeten Relais (24 V (DC), 8 A (AC)) liegt die Haltespannung der Spule bei rund 0,5·UN. Durch den Ladestrom von C2 spricht das Relais an und wird nach Aufladung von C2 mit der halben Nennspannung betrieben, was den Strombedarf halbiert. Besonders bei großen Nennströmen der Last ist der Leistungsbedarf dieser Schaltung geringer als die Verluste, die sich durch den ständigen Stromfluss durch den NTC-Thermistor ergeben.


  1. Heiß-kalte Harmonie
  2. Einsatz von PTC-Thermistoren

Lesen Sie mehr zum Thema


Das könnte Sie auch interessieren

Jetzt kostenfreie Newsletter bestellen!

Weitere Artikel zu TDK-EPC

Weitere Artikel zu TDK

Weitere Artikel zu Widerstände