LC-Displays optimieren

LCD-Beleuchtung per Sensor

20. November 2018, 14:00 Uhr | Von Rich Miron, Applications Engineer bei Digi-Key Electronics
Diesen Artikel anhören

Fortsetzung des Artikels von Teil 1

Umgebungslichtsensoren von Rohm Semiconductor

Bild: Rohm
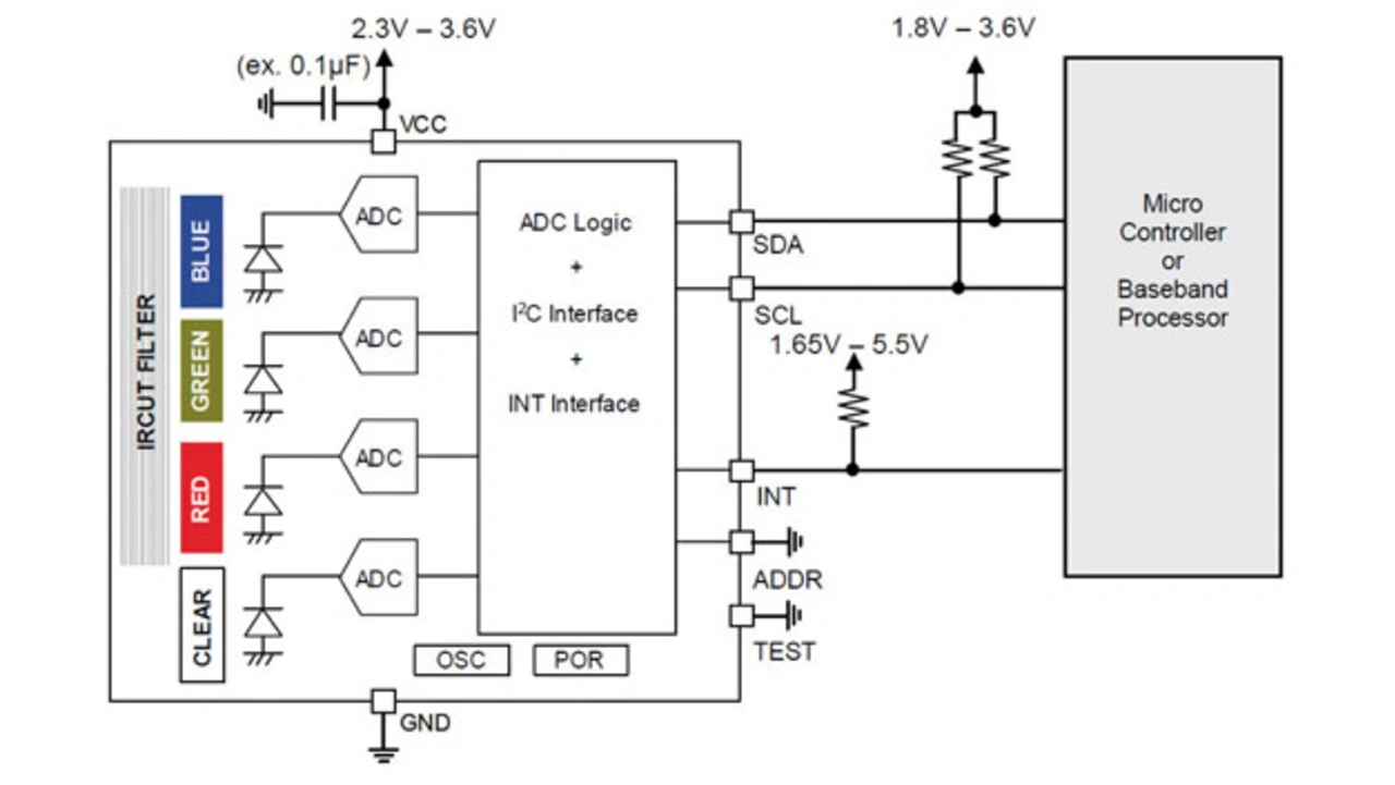
Bild 4: Beim digitalen 16-bit-Farbsensor-IC BH1745NUC-E2 mit seriellem Ausgang von Rohm befindet sich der Weißlichtfilter außerhalb des IRCUT-Filters.
© Bild: Rohm

Die Zielanwendung des digitalen 16-bit-Farbsensor-IC BH1745NUC-E2 mit seriellem Ausgang von Rohm Semiconductor ist ein Umgebungslichtsensor zur Anpassung der LCD-Hintergrundbeleuchtung von Fernsehern, Mobiltelefonen oder Tablet-PCs. Der Sensor misst das UV- und IR-Licht über einen Weißlichtfilter und vor dem Rot-, Grün- und Blaufilter kommt ein IRCUT-Filter zum Einsatz (Bild 4). Beim BH1745NUC-E2 ist den optischen Rot-, Grün- und Blaufiltern ein IRCUT-Filter vorgeschaltet, damit die für das menschliche Auge geeignete Spektralempfindlichkeit zu den Analog/Digital-Wandlern (ADC) gelangen kann. Der IRCUT-Filter ist für sichtbares Licht durchlässig und sperrt Infrarotlicht. Der Weißlichtfilter unterstützt die Erzeugung für den Menschen realistischer Dimmalgorithmen, um Authentizität und niedrigeren Stromverbrauch zu gewährleisten. Die Verstärkung jedes 16-bit-A/D-Wandlers ist so vorprogrammiert, dass sie die bestmögliche Abbildung produziert, die dem visuellen Erlebnis am nächsten kommt (Bild 5). Der Dynamikbereich von 0,005 bis 40.000 Lux und die IRCUT-Eigenschaften des BH1745NUC-E2 machen ihn zu einer guten Wahl zur Ermittlung von Leuchtdichte und Farbtemperatur des Umgebungslichts.

Anbieter zum Thema

zu Matchmaker+
Bild: Rohm
Bild 5: Die Spektralempfindlichkeit des BH1745NUC-E2 für die Farben Rot, Grün, Blau und Weiß (RGBW)
© Bild: Rohm

Zielanwendungen für den Farblichtdigitalisierer TCS34727FN mit IR-Filter von ams sind Fernseher, mobile Handgeräte, Tablets, Computer und Monitore. Bei der aktuellen Strategie mit dem TCS34727FN setzt ams auf eine andere Konfiguration der fünf optischen Filter. So wird bei der Filterkonfiguration des Sensors zuerst für alle vier Farbfilter (Rot, Grün, Blau und Weiß) ein IR-Sperrfilter verwendet (Bild 6). Er verfügt über vier integrierte Analog/Digital-Wandler, von denen die verstärkten Photodiodenströme gleichzeitig in digitale 16-bit-Werte umgewandelt werden. Der IR-Sperrfilter minimiert den Infrarotanteil des einfallenden Lichtspektrums und ermöglicht so exakte Farbmessungen. Die hohe Empfindlichkeit, der große Dynamikbereich und der IR-Sperrfilter machen den Umgebungslichtsensor zu einer idealen Farbsensorlösung für den Einsatz unter verschiedensten Lichtverhältnissen (Bild 7). Der TCS3472FN kann zwischen den einzelnen Messungen in einen energiesparenden Bereitschaftsmodus schalten, um den durchschnittlichen Stromverbrauch weiter zu senken.

Bild: ams
Bild 6: Beim 16-bit-Umgebungslichtsensor TCS34727FN werden die anderen vier Filter von der IR-Filterscheibe blockiert.
© Bild: ams

Der Umgebungslichtsensor OPT3001DNPT von Texas Instruments eignet sich für die Steuerung von Display-Hintergrundbeleuchtungen, Beleuchtungssteuerungssysteme sowie Tablets und Notebooks. Diese Komponente misst die Helligkeit von sichtbarem Licht mit einem Sensor, dessen Spektralempfindlichkeit der des menschlichen Auges sehr nahe kommt. Um dies zu bewerkstelligen, verfügt der Sensor über einen optischen Front-End-Filter, der über 99 % des Infrarotlichts unterdrückt, bevor die Lichtmessung an den integrierten Analog/Digital-Wandler weitergeleitet wird.

Bild: ams
Bild 7: Die RGBW-Spektralempfindlichkeit des TCS34727FN gibt die Eigenschaften der einzelnen optischen Filter und die Verstärkung der einzelnen Analog/Digital-Wandler an.
© Bild: ams

  1. LCD-Beleuchtung per Sensor
  2. Umgebungslichtsensoren von Rohm Semiconductor
  3. Effektiver dynamischer Bereich

Lesen Sie mehr zum Thema


Das könnte Sie auch interessieren

Jetzt kostenfreie Newsletter bestellen!

Weitere Artikel zu Digi-Key Corporation

Weitere Artikel zu Texas Instruments

Weitere Artikel zu ams Osram AG

Weitere Artikel zu Displays / HMI-Systeme / Panel-PCs