Siliziumkarbid

SiC-MOSFETs vor Kurzschluss schützen

8. Dezember 2020, 10:50 Uhr | Nach Unterlagen von Texas Instruments
Daten werden abgerufen. Warten Sie ein paar Sekunden, und versuchen Sie noch mal, auszuschneiden oder zu kopieren.
© noman77 – stock.adobe.com

Im Vergleich zu IGBTs aus Silizium stellen äquivalente MOSFETs aus Siliziumkarbid höhere Anforderungen an den Kurzschlussschutz. Warum das so ist und welche verschiedenen Möglichkeiten es gibt, die Bauteile im Kurzschlussfall zu schützen, erklärt dieser Beitrag.

Diesen Artikel anhören

MOSFETs aus Siliziumkarbid (SiC) können vermehrt in Anwendungen wie Solarumrichtern, On-Board- und Off-Board-Batterieladegeräten oder Traktionsumrichtern Silizium-IGBTs ersetzen. Um SiC-MOSFETs aber bestmöglich zu nutzen und gleichzeitig einen möglichst sicheren Systembetrieb zu gewährleisten, ist es wichtig, die Charakteristika des Bauelements genau zu verstehen. Denn die unterschiedlichen Eigenschaften von SiC-MOSFETs und Silizium-IGBTs beeinflussen die jeweiligen Schutzkonzepte gegen Kurzschlüsse.

Im Vergleich zu einem IGBT mit vergleichbarer Sperrspannung und ähnlichem Nennstrom ist die Chipfläche beim SiC-MOSFET kleiner. Dadurch reduziert sich die parasitäre Kapazität gegenüber IGBTs und seine Schaltgeschwindigkeit steigt. Allerdings bewirkt die kleinere Chipfläche auch, dass er weniger Wärme abgeben kann. Im Kurzschlussfall erzeugt der Stromstoß eine beträchtliche Menge an Wärme. Dies zerstört den Chip in viel kürzerer Zeit als beim IGBT, weil der SiC-MOSFET die Wärme nicht schnell genug ableiten kann.

Auch die Ausgangscharakteristika von SiC-MOSFET und IGBT sind verschieden. IGBTs arbeiten im eingeschalteten Zustand typischerweise in der Sättigung. Bei einem Kurzschluss steigt der Kollektorstrom IC stark an und das Bauteil wechselt abrupt vom gesättigten in den aktiven Bereich. Dadurch begrenzt sich der Kollektorstrom selbst und wird unabhängig von der Kollektor-Emitter-Spannung UCE. Dies begrenzt automatisch den Anstieg des Stroms im IGBT und damit auch die Verlustleistung.

Im Gegensatz dazu arbeitet ein eingeschalteter SiC-MOSFET im linearen Bereich. Bei einem Kurzschluss gerät er in die Sättigung. Anders als bei IGBTs haben SiC-MOSFETs einen größeren linearen Bereich. Daher erfolgt der Übergang vom linearen in den gesättigten Bereich bei deutlich höheren Drain-Source-Spannungen UDS. Mit zunehmender UDS steigt somit auch der Drain-Strom ID weiter. Dadurch zerstört sich das Bauelement, noch bevor es in Sättigung geht. Aufgrund dieser Eigenschaften unterscheidet sich der Kurzschlussschutz für SiC-MOSFETs stark von dem für IGBTs.

Drei verschiedene Schutzschaltungen

Eine geeignete Schutzschaltung sollte einen Kurzschluss schnell genug erkennen und das Bauelement abschalten, ohne dass es zu einer Falschauslösung kommt. Im Folgenden wollen wir drei gebräuchliche Schutzschaltungen analysieren und vergleichen:

  • Entsättigungserkennung (Desat Detection),
  • Strommessung mit Shunt-Widerstand
  • Strommessung mit SenseFET.
Texas Instruments
Bild 1: Kurzschlussschutz mithilfe einer Entsättigungserkennung.
© Texas Instruments

Bild 1 zeigt die Schaltung zur Entsättigungserkennung. Die Schaltung besteht aus dem Widerstand RBLK, dem Ausblendkondensator CBLK (Blanking Capacitor) und der Hochspannungsdiode DHV. Sobald der MOSFET einschaltet, lädt eine Stromquelle den CBLK auf, bis die Diode zu leiten beginnt. Im Normalbetrieb wird die Spannung am Kondensator auf die Durchlassspannung des Bauteils geklemmt. Im Kurzschlussfall erhöht sich die Kondensatorspannung schnell auf die Schwellenspannung am Komparator UDESAT, was die Abschaltung des Bauteils auslöst. Die Ladezeit des Kondensators wird als Ausblendzeit (Blanking Time) bezeichnet. Diese ist nötig, damit die Stromspitze, die beim Einschalten des MOSFETs durch das Entladen von dessen parasitärer Ausgangskapazität auftritt, nicht fälschlicherweise als Kurzschluss detektiert wird. Die Ausblendzeit errechnet sich wie folgt:

 

tBCAP = (CBLK · UDESAT)/ICHG

 

Bei IGBTs liegt UDESAT normalerweise um die Übergangsspannung herum, da der Strom danach faktisch begrenzt werden kann, sodass IGBTs längere Zeit durchhalten. Deshalb muss eine Entsättigungsschaltung für SiC-MOSFETs wesentlich sorgfältiger entworfen werden. Einerseits ist die Übergangsspannung von SiC-MOSFETs normalerweise sehr hoch, sodass sich der Strom nicht begrenzen lässt. Bei einer empfohlenen Abschaltzeit im Kurzschlussfall von weniger als 2 μs muss die Schwellenspannung für die Entsättigungserkennung niedriger eingestellt werden. Die für IGBTs ausreichende Ausblendzeit ist für SiC-MOSFETs also zu lang, um diese wirksam zu schützen [1].

Andererseits erzeugt die hohe Schaltgeschwindigkeit von SiC-MOSFETs während des Einschaltvorgangs starke Störungen. Daher sollte die Zeit für eine Kurzschlusserkennung lang genug sein, um eine Fehlauslösung zu vermeiden. Dies alles erschwert es, eine Entsättigungsschaltung für SiC-MOSFETs zu entwerfen.

Texas Instruments
Bild 2: Kurzschlussschutz mithilfe eines Shunt-Widerstands.
© Texas Instruments

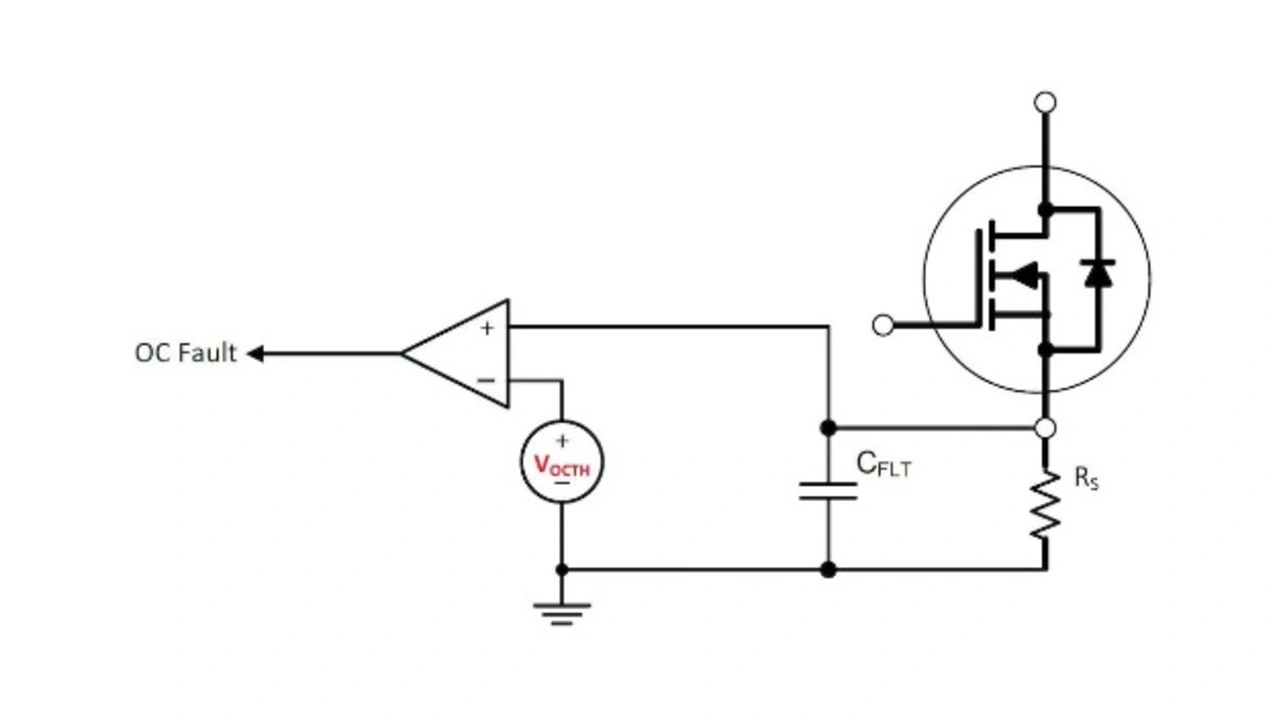
Die Erkennungsschaltung mit einem Shunt bzw. Strommesswiderstand ist in Bild 2 dargestellt. Um den Strom zu erfassen, wird ein kleiner Widerstand in der Leistungsschleife in Reihe geschaltet. Dieses Prinzip ist unkompliziert und lässt sich flexibel in jedes System integrieren. Allerdings müssen der Widerstand genau genug und der A/D-Wandler schnell genug sein, damit der gemessene Wert genau genug und die Erfassung schnell genug ist.

Ein Nachteil bei diesem Konzept liegt in der höheren Verlustleistung. In einem System mit sehr hoher Leistung führt der hohe Strom zu einem großen Leistungsverlust am Strommesswiderstand – und zwar quadratisch (I²·R). Ein System mit geringer Leistung dagegen benötigt einen Strommesswiderstand mit größerem Wert, damit das Signal den nötigen Hub hat. Dies aber erhöht ebenfalls die Verluste, was den Wirkungsgrad bei Anwendungen mit geringer Leistung verringert.

Texas Instruments
Bild 3: Kurzschlussschutz mithilfe eines SenseFET.
© Texas Instruments

Das Strommessverfahren mittels SenseFET zeigt Bild 3. Der SenseFET ist normalerweise im Power-Modul integriert und liegt parallel zum Hauptbauteil, um den Strom durch das Bauteil zu verringern. Dieser niedrigere Strom wird dann über einen genauen Shunt-Widerstand gemessen. Die Erfassungszeit ist kurz, da der erfasste Strom synchron zum Bauteilstrom ist. Da der SenseFET in das Power-Modul integriert ist, entstehen aufgrund der kleineren parasitären Induktivität nur geringe Störungen. Zwar hat dieses Konzept viele Vorteile, aber mit dem SenseFET ist ein zusätzliches Bauteil erforderlich, was die Systemkosten erhöht.

Zusammenfassung

SiC-MOSFETs sind ein aussichtsreicher Ersatz für IGBTs, wenn es darum geht, ein System kompakter und effizienter zu gestalten. Ein Kurzschlusskonzept für SiC-MOSFETs sollte anhand folgender Aspekte bewertet werden:

  • kurze Ansprechzeit,
  • geringer Verlustleistung,
  • hohe Genauigkeit,
  • hohe Störfestigkeit,
  • geringe Kosten.

Bei den Schutzbeschaltungen, dem Gate-Treiber und dem Layout der Leiterplatte sind Maßnahmen zu ergreifen, um die Gesamtleistungsfähigkeit zu verbessern. Die Gate-Treiber der Produktfamilie UCC217xx von Texas Instruments verfügt über Schutzfunktionen gegen Überströme und Kurzschlüsse [2]. Dank der kurzen Erkennungs- und Fehlermeldezeit von 530 ns (typ.) bzw. 750 ns (max.) können diese Treiber den IGBT und SiC-MOSFET nach Auftreten des Fehlers ausreichend schnell abschalten und den Fehler an die isolierte Eingangsseite melden. Außerdem unterstützen diese Gate-Treiber alle drei oben genannten Schutzkonzepte, wodurch die Bausteine vielseitig für verschiedene Systemdesigns einsetzbar sind.

Referenzen

[2] Xuning Zhang u.a., Wie robust ist Siliziumkarbid im Kurzschlussfall?, DESIGN&ELEKTRONIK 04/2020 S. 22ff.

[2] Datenblatt UCC21732-Q1


Lesen Sie mehr zum Thema


Das könnte Sie auch interessieren

Jetzt kostenfreie Newsletter bestellen!

Weitere Artikel zu Texas Instruments Deutschland GmbH

Weitere Artikel zu Leistungshalbleiter-ICs

Weitere Artikel zu Powermanagement-ICs