Hörgeräte-Akkus kontaktlos laden

Ohne Batteriefach und ohne Stecker

17. Oktober 2017, 16:07 Uhr | Von Steve Knoth
Diesen Artikel anhören

Fortsetzung des Artikels von Teil 5

Kontaktlose Energieübertragung mit dem LTC4123

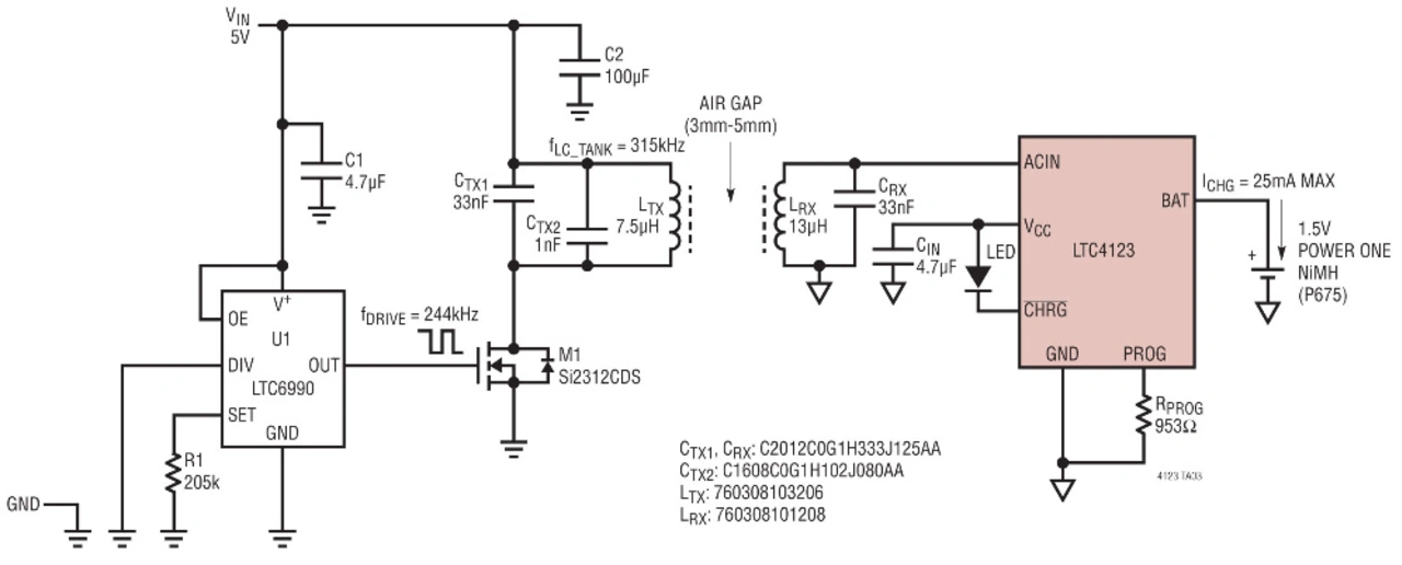
Bild 3. Der LTC4123 benötigt als WPT-Empfänger und Akku-Ladeschaltung nur wenige externe Bauteile. Um die Leistung von 30 mW zu übertragen  genügt eine einfache Sendeschaltung auf der Basis eines VCO.
Bild 3. Der LTC4123 benötigt als WPT-Empfänger und Akku-Ladeschaltung nur wenige externe Bauteile. Um die Leistung von 30 mW zu übertragen genügt eine einfache Sendeschaltung auf der Basis eines VCO.
© Analog Devices

Der LTC4123 bildet in einem induktiv arbeitenden kontaktlosen Energieübertragungs-System die Basis für die Empfängerelektronik. Die Empfängerwicklung kann als Leiterbahnen auf der Leiterplatte der Empfängerelektronik realisiert werden (Bild 2). Ein externer, mit dem ACIN-Anschluss verbundener LC-Schwingkreis, erlaubt den resonanten Betrieb, um Leistung von einem magnetischen Wechselfeld, das von einer Sendewicklung erzeugt wird, zu empfangen. Für den Sender eignet sich z.B. ein spannungsgesteuerter Oszillator wie der LTC6990 (Bild 3).

Anbieter zum Thema

zu Matchmaker+

Bild 4 zeigt die aufgebaute Sendeschaltung mit auf der Unterseite der Leiterplatte montierter Sendewicklung.

Im Vergleich zu einer Schaltung, die kontaktlos Energie zum Laden eines Li-Ionen-Akkus empfängt, bietet das Konzept des LTC4123 folgende Vorteile:

  • NiMH-Akkuzellen können an Stelle der üblichen Zink-Luft-Primärzellen in Hörgeräten eingesetzt werden.
  • Keine Notwendigkeit einen zusätz­lichen Abwärtswandler einzubauen, was die Abmessungen, die Komple­xität und die Kosten der Schaltung reduziert. Damit entfallen auch Bedenken, dass Störsignale durch das hochfrequente Schalten des DC/DC-Wandlers die Audiokanäle stören könnten.

Die NiMH-Zelle mag bei einer vorgegebenen Größe nicht den gleichen Energieinhalt wie eine Li-Ionen-Zelle bieten, sie ermöglicht jedoch eine für den Einsatz in Hörgeräten ausreichende Betriebsdauer.

Bild 4. Kompakte und einfache WPT-Sendeschaltung mit der Sendewicklung (Oberseite des Demo-Boards) zur induktiven, resonanten, kontaktlosen Energieübertragung zum Laden von Akkus in Hörgeräten.
Bild 4a. Kompakte und einfache WPT-Sendeschaltung mit der Sendewicklung (Oberseite des Demo-Boards) zur induktiven, resonanten, kontaktlosen Energieübertragung zum Laden von Akkus in Hörgeräten.
© Analog Devices
Bild 4. Kompakte und einfache WPT-Sendeschaltung mit der Sendewicklung (Unterseite des Demo-Boards) zur induktiven, resonanten, kontaktlosen Energieübertragung zum Laden von Akkus in Hörgeräten.
Bild 4b. Kompakte und einfache WPT-Sendeschaltung mit der Sendewicklung (Unterseite des Demo-Boards) zur induktiven, resonanten, kontaktlosen Energieübertragung zum Laden von Akkus in Hörgeräten.
© Analog Devices

  1. Ohne Batteriefach und ohne Stecker
  2. Batterie oder Akku als Energiequelle
  3. Energie ohne elektrischen Kontakt übertragen
  4. WPT-Empfänger-IC mit integrierter NiMH-Ladeschaltung
  5. Leistung induktiv empfangen
  6. Kontaktlose Energieübertragung mit dem LTC4123

Lesen Sie mehr zum Thema


Das könnte Sie auch interessieren

Jetzt kostenfreie Newsletter bestellen!

Weitere Artikel zu Analog Devices GmbH

Weitere Artikel zu Componeers GmbH

Weitere Artikel zu Powermanagement-ICs

Weitere Artikel zu Energietechnik