Treiber-ICs

Extrem schnelle GaN-Transistoren richtig steuern

7. Dezember 2020, 14:30 Uhr | Yong Ang, ON Semiconductor
© Aleksandr Kondratov/Adobe Stock

Galliumnitrid-Transistoren schalten viel schneller und haben damit weniger Verluste als ihre Vettern aus Silizium. Allerdings sind sie in mancher Hinsicht nicht so robust. Entscheidend sind eine speziell darauf optimierte Gate-Ansteuerung und ein optimiertes Platinenlayout.

Diesen Artikel anhören

GaN-HEMTs (High Electron-Mobility Transistors) ermöglichen eine Leistungswandlung mit sehr hohem Wirkungsgrad und damit hoher Leistungsdichte. Stromversorgungslösungen, die darauf basieren, punkten mit Gesamtwirkungsgraden, die über denen heutiger siliziumbasierter Lösungen liegen und die strengen Spezifikationen für Server und Cloud-Rechenzentren oder den EU Code of Conduct Tier 2 für externe USB-PD-Netzteile deutlich übertreffen.

Leider lassen sich GaN-Bauelemente nicht als Eins-zu-Eins-Ersatz für Schalter auf Siliziumbasis verwenden. Um deren volles Potenzial auszuschöpfen, ist die externe Ansteuerschaltung zusammen mit einem sorgfältigen Platinenlayout an den GaN-Schalter anzupassen. Dieser Beitrag befasst sich mit diesem Thema und stellt eine Treiberlösung vor, die eine risikoarme Entwicklung ermöglichen soll.

Galliumnitrid- vs. Silizium-Schalter

Der höhere Wirkungsgrad von GaN-HEMTs ergibt sich aus den niedrigeren Eigenkapazitäten gegenüber Silizium-MOSFETs sowie deren Fähigkeit, in umgekehrter Richtung zu leiten (dritter Quadrant). Dabei ist die Reverse-Recovery-Ladung null – ein großer Vorteil bei hart schaltenden Anwendungen. Durch eine niedrige Gate-Source- und Gate-Drain-Kapazität kann ein GaN-HEMT schnell schalten und die Verlustleistung im Gate-Treiber ist eher gering. Außerdem sorgt eine niedrige Ausgangskapazität für geringe Ausschaltverluste.

Was die Leistungsfähigkeit von GaN-HEMTs beeinträchtigen kann, sind die fehlende Festigkeit gegenüber Lawinendurchbruch sowie eine relativ niedrige Gate-Spannung (typ. ±10 V) im Vergleich zu Si-MOSFETs bei etwa ±20 V. Außerdem ist der Schwellenwert fürs Einschalten (UG,th) für GaN mit etwa 1,5 V viel niedriger als bei einem Silizium-MOSFET mit etwa 3,5 V.

Wenn die externe Ansteuer- und Lastschaltung die Source- und Gate-Spannungen zuverlässig regelt, lässt sich die Schaltfrequenz in einen Bereich von mehreren hundert Kilohertz bis wenigen Megahertz verschieben, wobei ein hoher Wirkungsgrad beibehalten wird und sich folglich die Größe der induktiven Komponenten und Kondensatoren verringert, was zu sehr hohen Leistungsdichten führt.

Anforderungen an Gate-Treiber

Die Gate-Treiberspannungen innerhalb eines Bereichs zu halten, der keinesfalls überschritten werden darf, ist nicht die einzige Anforderung. Für ein schnelles Schalten ist ein GaN-Baustein auf einen optimalen UG(on)-Wert von etwa +5,2 V anzusteuern. Dies bewirkt eine umfassende Verbesserung, ohne dabei unnötig hohe Gate-Treiberverluste zu generieren. Die Treiberleistung PD ist das Produkt aus folgenden drei Faktoren: Gate-Spannungshub, Schaltfrequenz und gesamte Gate-Ladung.

Obwohl das GaN-Gate im Grunde kapazitiv ist, wird die Leistung im effektiven Serienwiderstand und den Treiber des Gates abgeführt. Daher sollte der Spannungshub möglichst niedrig bleiben, insbesondere wenn die Frequenz sehr hoch ist. Die gesamte Gate Ladung beträgt für GaN meist wenige Nanocoulomb, etwa ein Zehntel des Wertes für einen ähnlich bemessenen Silizium-MOSFET. Dadurch genügt Spitzenstrom in der Größenordnung eines Ampere ins Gate, um einen GaN-HEMT im Nanosekundenbereich zu schalten. Gleichzeitig muss jedoch die Spannung genau beibehalten werden.

ON Semiconductor, Gate Driver, Galliumnitride, GaN, Gallium Nitride, HEMT
Bild 1: Die parasitäre Induktivität, die Source und Gate-Treiber gemeinsam ist, verursacht Spannungstransienten.
© ON Semiconductor

Theoretisch sind GaN-Bauelemente mit einer Gate-Source-Spannung UGS von 0 V sicher ausgeschaltet, aber in der Realität können selbst die besten Gate-Treiber keine 0 V direkt an das Gate anlegen. Jede Serieninduktivität L in der Source-Leitung, die dem Gate-Treiberkreis gemeinsam ist, erzeugt eine Gegenspannung UOPP zum Gate-Treiber, die parasitäres Einschalten gemäß UOPP = –L ∙ di/dt verursacht (Bild 1). Der gleiche Effekt lässt sich beim Ausschalten durch ein hohes du/dt verursachen, wenn der Strom durch die Miller-Kapazität des Bausteins fließt. Für GaN-HEMTs lässt sich dieser Effekt jedoch vernachlässigen.

Eine Lösung besteht darin, beim Ausschalten eine negative Gate-Spannung von –2 V oder –3 V bereitzustellen. Dies verkompliziert jedoch die Gate-Ansteuerschaltung und lässt sich mit einem sorgfältigen Board-Layout, Bausteinen mit Kelvin-Anschlüssen und einem niederinduktiven Gehäuse vermeiden. Ein solches Gehäuse ist beispielsweise das unbedrahtete PQFN.

Besonderheiten der High-Side

GaN-Bauelemente eignen sich nicht für alle Topologien. Beispiele dafür sind die meisten Single-Ended-Sperrwandler und -Vorwärtswandler, bei denen keine Rückströme auftreten und die Mehrkosten gegenüber Silizium-MOSFETs den relativ geringen Vorteil beim Wirkungsgrad überwiegen.

Halbbrücken dagegen – etwa die brückenlose Totem-Pole-Leistungsfaktorkorrektur (PFC), LLC-Wandler und Active Clamp Flyback – sind eindeutig GaN-tauglich, egal ob hart oder weich schaltend. Diese Topologien verfügen alle über High-Side-Schalter, deren Source auf dem Schaltknoten liegt. Daher muss der High-Side-Treiber eine Pegelverschiebung (Level Shift) mit der entsprechenden Spannungsfestigkeit von 450 V oder höher mit einbeziehen.

Auch ist eine niedrige Spannung zum Treiben des High-Side-Schalters zu erzeugen – meist über eine Schaltung mit Bootstrap-Diode und Kondensator –, die auf den Schaltknoten bezogen ist. Das Schaltsignal belastet den Treiber mit einem du/dt, wobei dieser Wert bei GaN bei über 100 V/ns liegen kann. Dies induziert einen Verschiebungsstrom durch den Treiber gegen Masse, der zu Spannungstransienten über den Serienwiderständen und den Streuinduktivitäten der Anschlüsse führt. Dies kann die empfindliche differenzielle Gate-Ansteuerspannung verfälschen. Daher sollte der Treiber eine hohe du/dt-Immunität besitzen.

Um maximale Immunität gegen einen zerstörerischen »Shoot Through« (beide Transistoren in einer Halbbrücke sind gleichzeitig leitend) sowie einen optimalen Wirkungsgrad zu erzielen, sollten die High- und Low-Side-Bauelemente der Halbbrücke so angesteuert werden, dass garantiert keine Überschneidungen auftreten und trotzdem die Totzeit so klein wie möglich ist, um den Wirkungsgrad hoch zu halten. Die High- und Low-Side-Treiber sollten daher sehr gut kontrollierte und abgestimmte Laufzeitverzögerungen aufweisen.

Auf der Low-Side sollte die Treibermasse für eine Kelvin-Verbindung direkt mit dem Source-Anschluss des Schalters verbunden werden, um eine gemeinsame Induktivität zu vermeiden. Dies kann problematisch sein, da der Treiber auch eine Signalmasse aufweist, die an dieser Stelle möglicherweise nicht optimal angeschlossen ist. Daher kann der Low-Side-Treiber eine Isolierung oder eine Aufteilung von Power- und Signal-Masse mit einer gewissen Gleichtaktspannungstoleranz aufweisen.

Selbstsperrende GaN-Bausteine sind heute vor allem für netzgebundene Anwendungen interessant, die eine hohe Nennspannung von mindestens 600 V erfordern (sowohl für den Baustein als auch für den Treiber), obwohl Anwendungen mit niedrigerer Spannung immer häufiger vorkommen. Wenn die Treiber-Eingangssignale von einem Controller mit nicht berührgeschützten Verbindungen erzeugt werden, zum Beispiel über Kommunikationsschnittstellen, muss der Treiber mit einer Sicherheitsisolierung gemäß den entsprechenden Vorschriften ausgestattet sein. Dies lässt sich mit einem galvanisch getrennten Signal-Isolator mit entsprechender Isolationsfestigkeit erzielen. Bei dieser Anordnung wird es schwierig, die Flankensteilheit des Treibersignals sowie die Anpassung von High- und Low-Side aufrechtzuerhalten, obwohl die Controller-Schaltung oft auf die Primärseite bezogen werden darf, wie es bei den meisten AC-DC-Wandlern ohnehin der Fall ist.

ON Semiconductor, Gate Driver, Galliumnitride, GaN, Gallium Nitride, HEMT
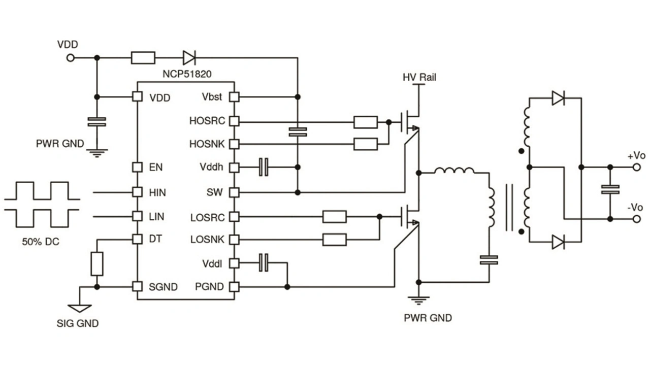
Bild 2: Sperrwandler mit aktiver Klemmung (Active Clamp Flyback) auf GaN-Basis.
© ON Semiconductor

Zwei Anwendungsbeispiele

In Bild 2 sieht man ein Beispiel für einen Sperrwandler mit aktiver Klemmung (Active Clamp Flyback). Dort wird ein High-Side-Schalter verwendet, um Energie von der Streuinduktivität des Transformators zurück in den Zwischenkreis zurückzuleiten. Verglichen mit Snubber- oder Hard-Zener-Klemmschaltungen ist der Wirkungsgrad höher, die Störaussendung (EMI) geringer und das Drain-Signal sauberer. Eine solche Topologie eignet sich für Anwendungen mit Leistungen zwischen 45 W und 150 W, beispielsweise USB-PD-fähige Reiseadapter für Mobiltelefone und Laptops sowie integrierte Netzteile.

In der Schaltung in Bild 2 kommen der GaN-Gate-Treiber NCP51820 zusammen mit dem Active-Clamp-Flyback-Controller NCP1568, beide von ON Semiconductor, zum Einsatz. Der Gate-Treiber kann Spannungen mit einer geregelten Amplitude von +5,2 V für das optimale Ansteuern von selbstsperrenden GaN-Transistoren auf der High- als auch auf der Low-Side liefern. Hinzu kommen ein High-Side-Gleichtaktspannungsbereich von –3,5 V bis +650 V und –3,5 V bis +3,5 V auf der Low-Side und eine du/dt-Festigkeit von 200 V/ns, implementiert durch eine Sperrschichtisolation.

Die Pegelverschiebung für den Low-Side-Treiber erleichtert die Kelvin-Verbindung, wenn in der Source des Low-Side-Bausteins ein Strommesswiderstand vorhanden ist. Die Anstiegs- und Abfallzeiten des Treibersignals betragen 1 ns mit einer maximalen Laufzeitverzögerung von 50 ns und getrennten Source- und Sink-Ausgängen für die High- und Low-Side.

Dadurch lassen sich die Anstiegsgeschwindigkeit der Gate-Treiberflanken so steuern, dass sich ein optimaler Kompromiss zwischen Störabstrahlung und Wirkungsgrad ergibt. In dieser Topologie überschneiden sich die High- und Low-Side-Treiber nicht, weisen jedoch unterschiedliche Impulsbreiten auf, um eine Leistungswandlung und Regelung mit Drain-Clamp und Nullspannungsumschalten (Zero Voltage Switching) zu erzielen, die über den NCP1568 gesteuert werden.

ON Semiconductor, Gate Driver, Galliumnitride, GaN, Gallium Nitride, HEMT
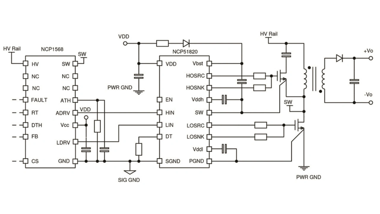
Bild 3: LLC-Wandler auf GaN-Basis.
© ON Semiconductor

Bei höheren Leistungen über 150 W nutzt man häufig einen resonanten LLC-Wandler wegen seines hohen Wirkungsgrades und der geringeren Spannungsbelastung der Schalter. Ein Merkmal solcher Wandler ist, dass die Treibersignale jeweils einen Tastgrad von 50 % aufweisen, wobei der Wandler durch Variieren der Frequenz geregelt wird. Dabei muss die Totzeit kontrolliert werden, um sicherzustellen, dass keine Überschneidungen auftreten. Bild 3 beschreibt eine Anordnung mit dem LLC-Controller NCP13992. Ein solches Design lässt sich mit 500 kHz Schaltfrequenz betreiben und kommt in Hochleistungs-Gaming-Adaptern und integrierten Netzteilen für OLED-Fernseher und All-in-One-PCs zum Einsatz.

Der Treiberbaustein NCP51820 stellt sicher, dass sich die Gate-Treiber nicht überschneiden können. Für Designs, die dies jedoch erfordern (zum Beispiel Stromrichter) lässt sich diese Funktion deaktivieren. Der Baustein verfügt auch über einen Enable-Eingang und schützt sich gegen Unterspannung und Übertemperatur. Er ist im 4 mm × 4 mm großen PQFN-Gehäuse mit 15 Anschlüssen erhältlich, dessen kurze Verbindungen zu den Gates der GaN-Bauelemente die Streuinduktivität niedrig hält.

ON Semiconductor, Gate Driver, Galliumnitride, GaN, Gallium Nitride, HEMT
Bild 4: Gute Layoutpraxis für GaN-Gate-Treiber.
© ON Semiconductor

Platinenlayout

In allen Anwendungen ist das Board-Layout entscheidend für den Erfolg. Bild 4 zeigt ein Beispiellayout mit dem NCP51820, wo der Gate-Treiberkreis minimiert und angepasst ist. GaN-Bauelemente und Treiber befinden sich auf derselben Seite des Boards, um einen hohen Strom durch Durchkontaktierungen (Vias) bei entsprechenden Masse- und Rückführungsebenen zu vermeiden.

GaN-Schalter erfordern ein sorgfältiges Design ihrer Gate-Treiber-Schaltung, um die versprochene Zunahme des Wirkungsgrads und der Leistungsdichte bei zuverlässiger Funktion in realen Anwendungen zu erzielen. Zusammen mit einem sorgfältigen Layout stellt ein spezialisierter Treiber wie der NCP51820 von ON Semiconductor mit seinen zahlreichen Funktionen für High- und Low-Side-Ansteuerungen sicher, dass die GaN-Bauelemente höchste Leistungsfähigkeit bieten.


Lesen Sie mehr zum Thema


Das könnte Sie auch interessieren

Jetzt kostenfreie Newsletter bestellen!

Weitere Artikel zu onsemi Germany GmbH

Weitere Artikel zu Leistungshalbleiter-ICs

Weitere Artikel zu Powermanagement-ICs