Stromversorgung

Das Rauschen von Schaltwandlern

27. November 2019, 9:38 Uhr | Von Leo Liu

Ein umfassendes Verständnis des Rauschens von Schaltwandlern ist wichtig für die Entwicklung eines rauscharmen DC/DC-Wandlers, um auf nachgeschaltete Linearregler (LDO) verzichten zu können.

Diesen Artikel anhören

Allgemein werden traditionelle Schaltwandler im Vergleich zu Linearreglern, z.B. LDOs (Low Drop Out), bezüglich der Ausgangsspannung als sehr verrauscht angesehen. Allerdings kann die Spannungserzeugung über Linearregler hohe Verlustleistungen und signifikante thermische Probleme verursachen. Beides kann dazu führen, dass die Entwicklung einer Stromversorgung kompliziert wird.

Daher ist eine umfassende Kenntnis des Rauschens von Schaltwandlern nötig. Darauf aufbauend ist es möglich, einen raucharmen getakteten Spannungswandler zu entwickeln, dessen geringes Rauschen auf dem Niveau von Linearreglern liegt. Ein stromgeführter Regler für Abwärtswandler dient im Folgenden zur Analyse und Evaluierung, da er oft in diversen Stromversorgungen eingesetzt wird. Um das von der Schaltwelligkeit herrührende Rauschen, das Breitband-Rauschverhalten und die vom Schalten verursachten hochfrequenten Spannungsspitzen zu verstehen, wird die Signalanalyse als primäre Methode angewendet.

Anbieter zum Thema

zu Matchmaker+

Rauschen aufgrund der Schaltwelligkeit

Abhängig von der Schaltung des Gleichspannungswandlers und seiner Arbeitsweise, ist die Welligkeit der Ausgangsspannung stets die Hauptrauschquelle in einem Schaltwandler, da die Spannungsamplitude von Spitze zu Spitze bis zu mehreren zehn mV beträgt. Dies sollte als periodisches und vorhersehbares Signal betrachtet werden. Es kann mit einem Oszilloskop im Zeitbereich oder für die Fourier-Zerlegung im Frequenzbereich einfach erfasst und gemessen werden, wenn der Wandler mit einer festen Schaltfrequenz arbeitet.

Rauschen aufgrund der Schaltwlligkeit, Bilder 1-3

Prinzipschaltung eines Abwärtswandlers
© Analog Devices
Die Amplitude der Spannung am Schaltknoten enthält, abhängig vom Tastverhältnis, unterschiedlich starke Anteile von der Grundschwingung oder von Oberschwingungen
© Analog Devices
Durch die LC-Stufe am Ausgang des Abwärtswandlers werden die Anteile mit höherer Frequenz an der Ausgangsspannungswelligkeit des Abwärtswandlers stärker gedämpft
© Analog Devices

Alle Bilder anzeigen (3)

Bild 1 zeigt einen typischen Abwärtswandler. Da die beiden Schalter abwechselnd ein- und ausschalten, ist die Spannung am Schaltknoten (VSW) ein Rechteck-Signal, das vom Arbeitstakt und der Eingangsspannung abhängt. VSW kann mit den folgenden Gleichungen ausgedrückt werden:

 

V subscript S W end subscript left parenthesis j omega right parenthesis equals V subscript I N end subscript sum from.. infinity to infinity of fraction numerator 2 sin left parenthesis k cross times straight pi cross times TV right parenthesis over denominator k end fraction cross times ᵹ left parenthesis omega minus k omega subscript o right parenthesis space space space space space left parenthesis 1 right parenthesis

 

V subscript S W end subscript left parenthesis t right parenthesis equals thin space V subscript I N end subscript sum from.. infinity to infinity of fraction numerator sin left parenthesis k cross times straight pi cross times TV right parenthesis over denominator k cross times straight pi end fraction cross times e to the power of j omega subscript 0 cross times k cross times t end exponent space space space space space space space space space space space space space space left parenthesis 2 right parenthesis

mit: k = 0, ±1, ±2, …, VIN = Eingangsspannung und TV = Tastverhältnis

 

Die Grund- und Oberschwingungsanteile der Spannung am Schaltknoten (VSK) hängen, wenn die Eingangsspannung (VIN) festgelegt ist, nur vom Tastverhältnis (TV) ab. Bild 2 zeigt die Amplituden der Grund- und Oberschwingungen in Bezug zum Tastverhältnis. Die Grundschwingung dominiert die Welligkeitsamplitude, wenn das Tastverhältnis nahe bei 50 % liegt.

Die Übertragungsfunktion der Ausgangs-LC-Stufe des Abwärtswandlers ist folgende:

 

Formel 3
Formel 3
© Analog Devices

 

Wobei L die Induktivität der Ausgangsspule, DCR der Spulenwiderstand und CL die Parallelkapazität der Spule sind. CA ist die Ausgangskapazität, ESL (Equivalent Series Inductance) ist ihre die äquivalente Serieninduktivität und ESR (Equivalent Series Resistance) ist ihr äquivalenter Serienwiderstand.

Deshalb kann VOUT wie folgt ausgedrückt werden:

 

V subscript o u t end subscript left parenthesis j omega right parenthesis equals V subscript S W end subscript left parenthesis j omega right parenthesis cross times T subscript L C end subscript left parenthesis j omega right parenthesis space space space space space space space space space space left parenthesis 4 right parenthesis

 

Um die Berechnung zu vereinfachen, wird für die Ausgangs-LC-Stufe ein Wert von 20 dB pro Dekade angenommen, dann entsprechen die Amplituden der Grund- und Oberschwingungen in Abhängigkeit des Tastverhältnisses der Darstellung in Bild 3.

Liegt das Tastverhältnis nahe bei 50 %, werden die Amplituden der dritten bzw. von ungeraden Harmonischen höher sein als die Amplituden von geradzahligen Harmonischen. Wegen der mit der Frequenz steigenden Dämpfung des LC-Kreises, haben die höheren Harmonischen eine geringere Amplitude und nur ziemlich kleine Anteile im Vergleich zur gesamten Welligkeitsamplitude. Die Amplitude der Grundschwingung ist die Hauptkomponente der Ausgangswelligkeit des Schaltwandlers.

Für den Abwärtswandler hängt die Amplitude der Grundschwingung von der Eingangsspannung, dem Tastverhältnis, der Schaltfrequenz und der LC-Stufe ab; alle diese Parameter wirken sich aber auf die Anforderungen der Anwendung, wie Wirkungsgrad und Abmessungen aus. Um die Ausgangswelligkeit weiter zu reduzieren, wird zusätzlich ein nachgelagertes Filter empfohlen.

Breitbandrauschen

Die Welligkeit der Ausgangsspannung VOUT eines Abwärtswandlers ohne ein zusätzliches Filter wird vom Schaltrauschen dominiert
Bild 4. Die Welligkeit der Ausgangsspannung VOUT eines Abwärtswandlers ohne ein zusätzliches Filter wird vom Schaltrauschen dominiert.
© Analog Devices

Das Schaltrauschen in einem Schaltwandler ist ein Rauschen mit zufälliger Amplitude, das der Ausgangsspannung überlagert ist. Es kann als die Rauschdichte in V/Hz über die Frequenz oder in Vrms repräsentiert werden, dem integralen Bestandteil der Rauschdichte innerhalb des betrachteten Frequenzbereichs. Wegen der Halbleiterfertigungsprozesse und den Einschränkungen, denen die Implementierung von Referenzfiltern unterworfen sind, tritt das Breitbandrauschen von Schaltwandlern überwiegend im Frequenzbereich von 10 Hz bis 1 MHz auf, was mit zusätzlichen Filtern in niederfrequenten Bereich ziemlich schwierig zu reduzieren ist.

Wird am Ausgang eines Abwärtswandlers ein zusätzliches Filter eingesetzt, dann basiert die Welligkeit der Ausgangsspannung VOUT auf dem Breitbandrauschen
Bild 5: Wird am Ausgang eines Abwärtswandlers ein zusätzliches Filter eingesetzt, dann basiert die Welligkeit der Ausgangsspannung VOUT auf dem Breitbandrauschen. Für die Messung wurde ein Vorverstärker mit einem Verstärkungsfaktor von 1000 genutzt.
© Analog Devices

Die Spitze-zu-Spitze-Spannungsamplitude des Breitbandrauschens eines typischen Abwärtswandlers beträgt rund 100 µV bis 1000 µV und damit deutlich weniger als das Schaltrauschen. Wird ein externes Filter eingesetzt, um das Schaltrauschen zu reduzieren, kann das Breitbandrauschen zum primären Rauschen der Ausgangsspannung eines Schaltwandlers werden. Bild 4 illustriert, dass ohne zusätzliches Filter das Schaltrauschen die primäre Rauschquelle der Ausgangsspannung eines Abwärtswandlers ist. Im Vergleich dazu zeigt Bild 5, dass mit einem zusätzlichen Filter das Breitbandrauschen zur primären Rauschquelle des Ausgangs wird.

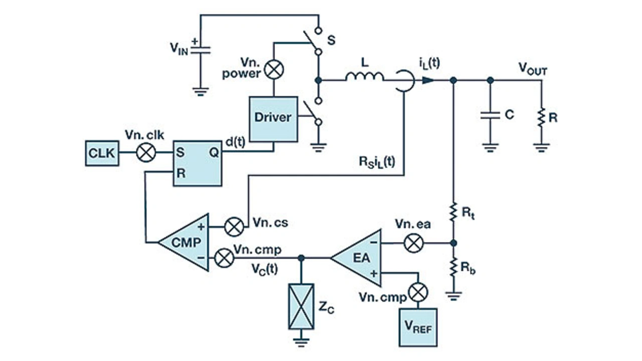
Um das Breitbandrauschen des Ausgangs eines Schaltwandlers zu erfassen und zu analysieren, ist es nötig, Informationen über die Regelschaltung und das Rauschen der einzelnen Blöcke des Reglers zu haben. Bild 6 zeigt beispielhaft die Regelschaltung und die Quellen des Rauschens in den Blöcken eines typischen stromgeführten Abwärtsreglers.

Regelschaltung eines typischen stromgeführten Abwärtswandlers mit den Rauschquellen in den einzelnen Blöcken
Bild 6. Regelschaltung eines typischen stromgeführten Abwärtswandlers mit den Rauschquellen in den einzelnen Blöcken.
© Analog Devices

Mit der aufgenommenen Übertragungsfunktion der Regelschleife und der Charakterisierung des Rauschens der einzelnen Stufen, ergeben sich zwei separate Arten von Rauschen: Rauschen am Eingang der Regelschleife und Rauschen innerhalb der Regelschleife. Das Rauschen am Eingang der Regelschleife wird innerhalb ihrer Bandbreite an den Ausgang übertragen, wogegen das Rauschen außerhalb der Schleifenbandbreite abgeschwächt wird.

Es ist wichtig, bei der Entwicklung eines Schaltwandlers einen rauscharmen Fehlerverstärker und auch eine rauscharme Referenzspannungsquelle zu verwenden, um den Rauschpegel nicht mit dem Ausgangsspannungspegel zu erhöhen, da die Regler-Rückkopplung den Rauschpegel beibehalten wird.

Ausgangsrauschen des Schaltregler-ICs ADP5014 von Analog Devices mit einem zusätzlichen LC-Filter am Ausgang
Bild 7. Ausgangsrauschen des Schaltregler-ICs ADP5014 von Analog Devices mit einem zusätzlichen LC-Filter am Ausgang.
© Analog Devices

Die größte Herausforderung ist es, die größte Rauschquelle im gesamten System herauszufinden und sie bei der Schaltungsentwicklung zu dämpfen.

Der Schaltregler-IC ADP5014 [1] von Analog Devices zum Beispiel ist für rauscharmes Verhalten mit einer stromgeführten Regelschaltung und ein einfaches externes Filter optimiert und erzielt im Frequenzbereich zwischen 10 Hz und 1 MHz einen Rauschpegel unter 20 μVrms. Das Rauschverhalten des Ausgangs des ADP5014 ist in Bild 7 dargestellt.


  1. Das Rauschen von Schaltwandlern
  2. Hochfrequente Spannungsspitzen und Überschwingungen

Lesen Sie mehr zum Thema


Das könnte Sie auch interessieren

Jetzt kostenfreie Newsletter bestellen!

Weitere Artikel zu Analog Devices GmbH

Weitere Artikel zu Energieerzeugung

Weitere Artikel zu Wandler Sonstige

Weitere Artikel zu Energietechnik

Weitere Artikel zu DC/DC-Wandler