setron / Excelitas

Bewegungen pyroelektrisch detektieren

16. November 2015, 10:20 Uhr | Von Dr.-Ing. Ingo Martiny, Field Application Engineer von setron
Diesen Artikel anhören

Fortsetzung des Artikels von Teil 1

Unterschiedlichste Anwendungsgebiete

Bild 2

Um diesen Aufwand für den Anwender zu minimieren, bietet die Firma Excelitas außer den analogen pyroelektrischen Sensoren auch solche an, bei denen sie in das Detektorgehäuse bereits einen A/D-Wandler (ADC) mit integriert hat. Dabei werden zwei Wege verfolgt: Einerseits gibt es Detektoren mit universellem 14-Bit-ADC und serieller Schnittstelle für den Anschluss an Mikroprozessoren, andererseits Detektoren mit integrierter Signalverarbeitung, die nur ein digitales Signal ausgeben, sobald eine Bewegung detektiert wurde.

Die Detektoren der ersten Familie besitzen neben dem eigentlichen pyroelektrischen Detektor und dem ADC auch die gesamte Kommunikationslogik einschließlich einem bidirektionalen seriellen Interface (Bild 3). Damit werden die aktuellen Detektionswerte an einen Mikroprozessor ungefiltert übermittelt, der aus ihnen die Bewegungswerte errechnen kann. Ebenfalls erhältlich sind zweikanalige Varianten, mit denen zusätzlich die Richtung der Bewegung bestimmt werden kann. Nebenbei wird auch noch die Umgebungstemperatur gemessen und übertragen. Andere Varianten besitzen die Möglichkeit, den angeschlossenen µP in den Ruhezustand zu schicken und erst aufzuwecken, wenn durch den Sensor eine Bewegung detektiert wurde.

Diese Sensoren sind damit für den Anschluss an prozessorgesteuerte Anlagen gedacht, bei denen nicht nur digital eine Bewegung detektiert werden soll, sondern auch zusätzlich die Amplitude der Temperaturänderung und deren Dauer ausgewertet werden kann. Die Dauer ergibt sich dabei als Abstand zwischen der Amplitudenänderung durch Erwärmung und der anschließenden entgegengesetzten Änderung durch die folgende Abkühlung.

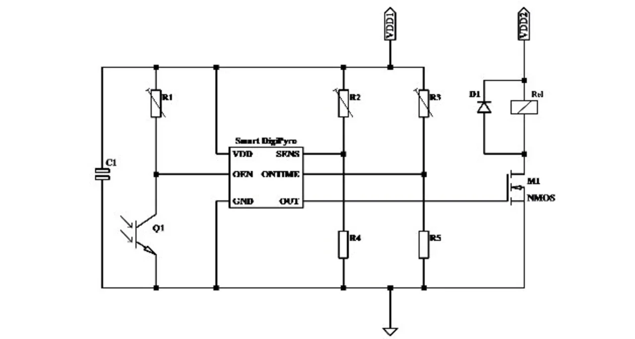
Die Detektoren der anderen Familie, sogenannte Smart DigiPyros, sind dagegen für einfache Systeme gedacht. Sie beinhalten die komplette Signalaufbereitung einschließlich Filterung. Zusätzlich enthalten ist einen Eingang für den Anschluss eines Fototransistors, um den Bewegungssensor abhängig von der Umgebungshelligkeit zu aktivieren sowie eine von außen einstellbare Zeitverzögerung. Wie einfach damit der Aufbau eines kompletten Bewegungsmelders wird, zeigt Bild 3. Dabei werden über Spannungsteiler die Ansprechempfindlichkeit, die Einschaltdauer und die Umfeldhelligkeit, bei der der Sensor ansprechen soll, eingestellt. Trotz seiner Funktionalität benötigt der komplette Sensor nur 150 µA bei 3,3 V Versorgungsspannung.

Damit ermöglichen diese Sensoren den einfachen Aufbau von Meldern, die nur erkennen sollen, ob eine Bewegung stattgefunden hat. Eine Auswertung der Dauer des Ereignisses oder des aufgetretenen Temperaturunterschiedes ist damit nicht möglich. Aber für einfache Aufgaben wie eine automatische Treppenhausbeleuchtung, Lüftungssteuerung im Sanitärbereich oder automatische Türöffner sind diese Sensoren durch ihren einfachen Aufbau und die geringe Leistungsaufnahme prädestiniert.
Aufbauend auf dieser Schaltung bietet Excelitas auch ein Demo-Kit an. Dabei werden die Spannungsteiler über Trimmpotentiometer realisiert, um schnell die Reaktion des Sensors bei verschiedenen Umgebungsbedingungen untersuchen zu können. Außerdem ist für den Sensor eine Fresnel-Linse beigefügt, um den Detektionswinkel entsprechend Bild 1 zu erweitern.

Sämtliche angesprochenen Sensoren von Excelitas sowie die dazugehörigen Applikationshinweise und Datenblätter sind über den Distributor setron erhältlich.

Bild 3

  1. Bewegungen pyroelektrisch detektieren
  2. Unterschiedlichste Anwendungsgebiete

Lesen Sie mehr zum Thema


Das könnte Sie auch interessieren

Jetzt kostenfreie Newsletter bestellen!

Weitere Artikel zu setron GmbH

Weitere Artikel zu Excelitas Technologies Corp.

Weitere Artikel zu Analoge Bauelemente sonstige

Weitere Artikel zu Sensoren & -systeme

Weitere Artikel zu Mikroprozessoren