Halbleiterrelais

Isolationsüberwachung in HV-Anwendungen

3. Dezember 2023, 09:30 Uhr | Von Tilden Chen
In Elektrofahrzeugen, Photovoltaikanlagen und Energiespeichersystemen: Höhere Spannungen und Ladezeiten zu verkürzen, die Verluste zu minimieren; Zuverlässigkeit der Designs zu steigern. Aber mit hohen Spannungen sind auch Gefahren verbunden
© stock.adobe.com

In Elektrofahrzeugen, Photovoltaikanlagen und Energiespeichersystemen ist es durch den Umstieg auf höhere Spannungen möglich, die Ladezeiten zu verkürzen, die Verluste zu minimieren und die Zuverlässigkeit der Designs zu steigern. Aber mit hohen Spannungen sind auch Gefahren verbunden.

Diesen Artikel anhören

Um Risiken mit hohen Spannungen (High Voltage, HV) zu reduzieren, werden Systeme zur Isolationsüberwachung eingesetzt, die gegebenenfalls einen Alarm auslösen oder die Spannungsversorgung unterbrechen, um zu verhindern, dass die Anwendung beschädigt wird oder Menschen zu Schaden kommen. Das schnelle und präzise Erkennen von Isolationsfehlern ist insgesamt von entscheidender Bedeutung, um maximale Sicherheit für die Anwender zu erreichen und das Entstehen von Schäden oder Bränden zu verhindern.

Zu den gängigen Anwendungsgebieten von Isolationsüberwachung gehören Batteriemanagementsysteme, Energiespeichersysteme, String-Wechselrichter, DC-Schnelllader, DC-Wallboxen, Solarpanels und Motoren. Die Anforderungen an die Genauigkeit und die Stehspannungsprüfung können das Design der Isolationsüberwachung zu einer schwierigen Aufgabe machen, die sich jedoch mit Referenzdesigns und Bauelementen von Texas Instruments vereinfachen lässt.

Herausforderungen beim Design

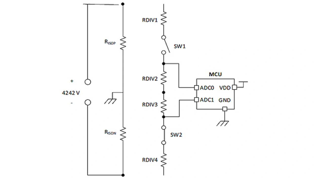
Schaltungskonfiguration zur Isolationsüberwachung
Bild 1. Schaltungskonfiguration zur Isolationsüberwachung.
© Texas Instruments

Die Isolationsüberwachung, bei der es auch um das Aufdecken von Erdungsfehlern gehen kann, ermittelt die Intaktheit der Isolierung zwischen Hochspannung führenden Leitern und dem Schutzleiter bzw. der Masse. Eine mögliche Konfiguration für die Isolationsüberwachung ist in Bild 1 zu sehen. Die grundlegende Funktionsweise einer Isolationsüberwachung beruht darauf, dass definierte Widerstände (RDIV1/2, RDIV3/4) zugeschaltet und bestimmte Berechnungen durchgeführt werden, um die unbekannten Isolationswiderstände (RISOP, RISON) zu ermitteln.

Einhaltung strikter Sicherheitsanforderungen

Sicherheitsnormen verlangen von den jeweiligen Herstellern, die Wirksamkeit der Isolation eines elektrischen oder elektronischen Geräts zu überprüfen. Dies geschieht mithilfe einer Spannungsfestigkeitsprüfung. Dabei werden über eine Zeitspanne von einer Minute hohe Spannungen an die Isolationsbarriere gelegt. Wird der vom Hersteller gesetzte Grenzwert eingehalten, gilt die Prüfung als bestanden.

Gemäß der Norm 60950 der International Electrotechnical Commission (IEC) beträgt die Stehspannung für eine Basisisolation 2U + 1.000 VRMS, wobei U für die maximale Betriebsspannung des jeweiligen Systems steht. Gemäß der folgenden Gleichung muss ein Hersteller also eine Stehspannungsprüfung mit einer Spannung von 4242 V durchführen, wenn die Systemspannung 800 V beträgt:

2 x 1.000 V (inkl. Sicherheitsmarge zum Laden) + 1.000 = 3.000 VRMS = 4242 V (DC) (Gleichung 1)

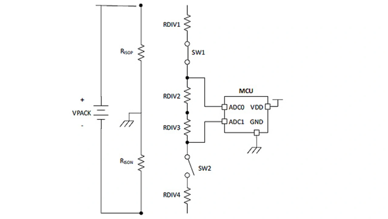
Bild 2 verdeutlicht diese Stehspannungsprüfung anhand der bereits vorgestellten Schaltung zur Isolationsüberwachung. Die Hochspannungsbatterie wird in diesem Fall jedoch durch eine Spannung von 4242 V zwischen Anschluss und Masse ersetzt.

Beispiel einer Isolationsüberwachungsschaltung mit Hochspannung
Bild 2. Beispiel einer Isolationsüberwachungs-schaltung mit Hochspannung.
© Texas Instruments

Da es sich bei den Schaltern SW1 und SW2 oftmals um Halbleiterrelais oder Photorelais mit integrierten MOSFETs handelt, ist diesen Bauteilen besondere Beachtung zu schenken, damit sie die auftretenden Belastungen verkraften. Typischerweise sind die Schalter für einen begrenzten Avalanche-Strom (Iava) in einer vorgegebenen Zeitspanne ausgelegt. Deshalb müssen bei der Auswahl dieser Bauelemente möglicherweise Serienwiderstände zur Begrenzung des Avalanche-Stroms vorgesehen werden. Alternativ kann auch ein zur Masse führendes teures Reed-Relais zum Einsatz kommen, welches das Auftreten von Avalanche-Strömen von vornherein unterbindet. Ein großer Serienwiderstand kann sich leider auch ungünstig auf die Messgenauigkeit auswirken. Eine maximale Genauigkeit lässt sich allerdings erreichen, wenn die Werte der gewählten Widerstände ähnlich hoch wie der Isolationswiderstand sind.

Die Vorteile von Halbleiterrelais

Blockschaltung des TPSI2140-Q1
Bild 3. Blockschaltung des TPSI2140-Q1.
© Texas Instruments

Photorelais sind grundsätzlich geeignet, allerdings ist zu beachten, dass sie bezüglich des Avalanche-Stroms, der Geschwindigkeit, der Zuverlässigkeit und der Lösungsabmessungen gegenüber Halbleiterrelais im Nachteil sind. Zum Beispiel unterstützt das Halbleiterrelais TPSI2140-Q1 (Blockschaltbild in Bild 3) einen Avalanche-Strom bis zu 2 mA, während es bei einem herkömmlichen Photorelais nur 0,6 mA sind. Durch seine LED und seine Vorspannungsanforderungen ist ein typisches Photorelais darüber hinaus auch in seiner Schaltgeschwindigkeit begrenzt. Hinzu kommen bei Photorelais die Alterungseffekte der photonischen Komponenten und der vermehrte Platzbedarf, da für die Treiberschaltungen zusätzliche Bauelemente benötigt werden.

Abhängig von den übrigen Systemanforderungen kommt unter Umständen auch eine Konfiguration mit einem intelligenten Batterieverteilerkasten infrage, zum Beispiel mit dem Battery Pack Monitor BQ79731-Q1 zur Messung von Spannung, Temperatur und Strom.

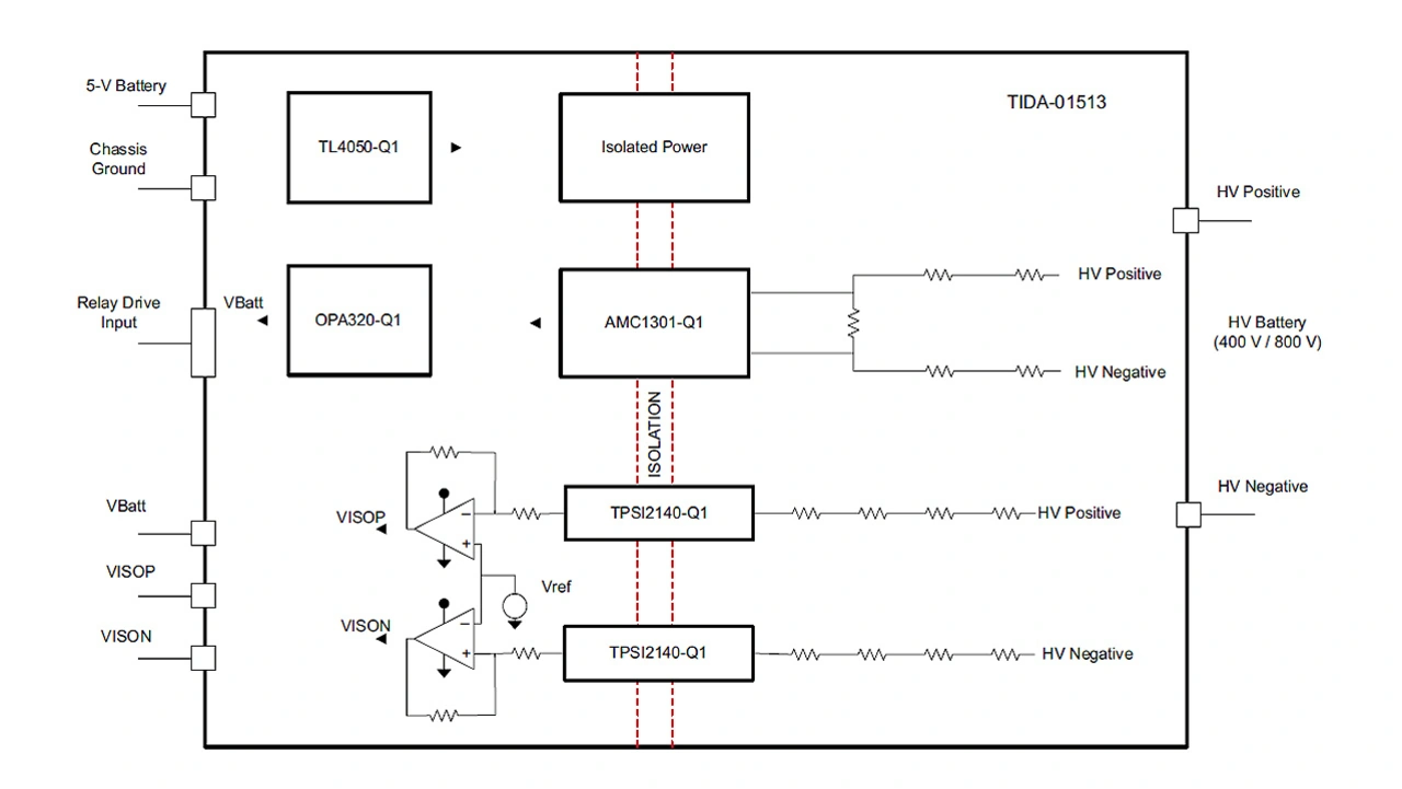
In einem Referenzdesign für ein Isolationsüberwachungs-AFE (AFE for Insulation Monitoring in High-Voltage EV Charging and Solar Energy Reference Design) und einem weiteren Referenzdesign für den Automotive-Bereich (Automotive High-Voltage and Isolation Leakage Measurements Reference Design) kommt das Halbleiterrelais TPSI2140-Q1 für das Zuschalten definierter Widerstände zum Einsatz.

Blockschaltung des AFE-Referenzdesigns
Bild 4. Blockschaltung des AFE-Referenzdesigns.
© Texas Instruments

Nicht selten wird auf zugekaufte Isolationsüberwachungsmodule zurückgegriffen, um den Herausforderungen aus dem Weg zu gehen, die das Design von Stehspannungs-Prüflösungen mit sich bringt. Die beiden oben angeführten Referenzdesigns gehen mit unterschiedlichen Topologien an die Isolationsüberwachung heran und zeichnen sich unter anderem durch eine sehr genaue Fehlererkennung, eine Unterstützung der einschlägigen Sicherheitsnormen und Skalierbarkeit aus.

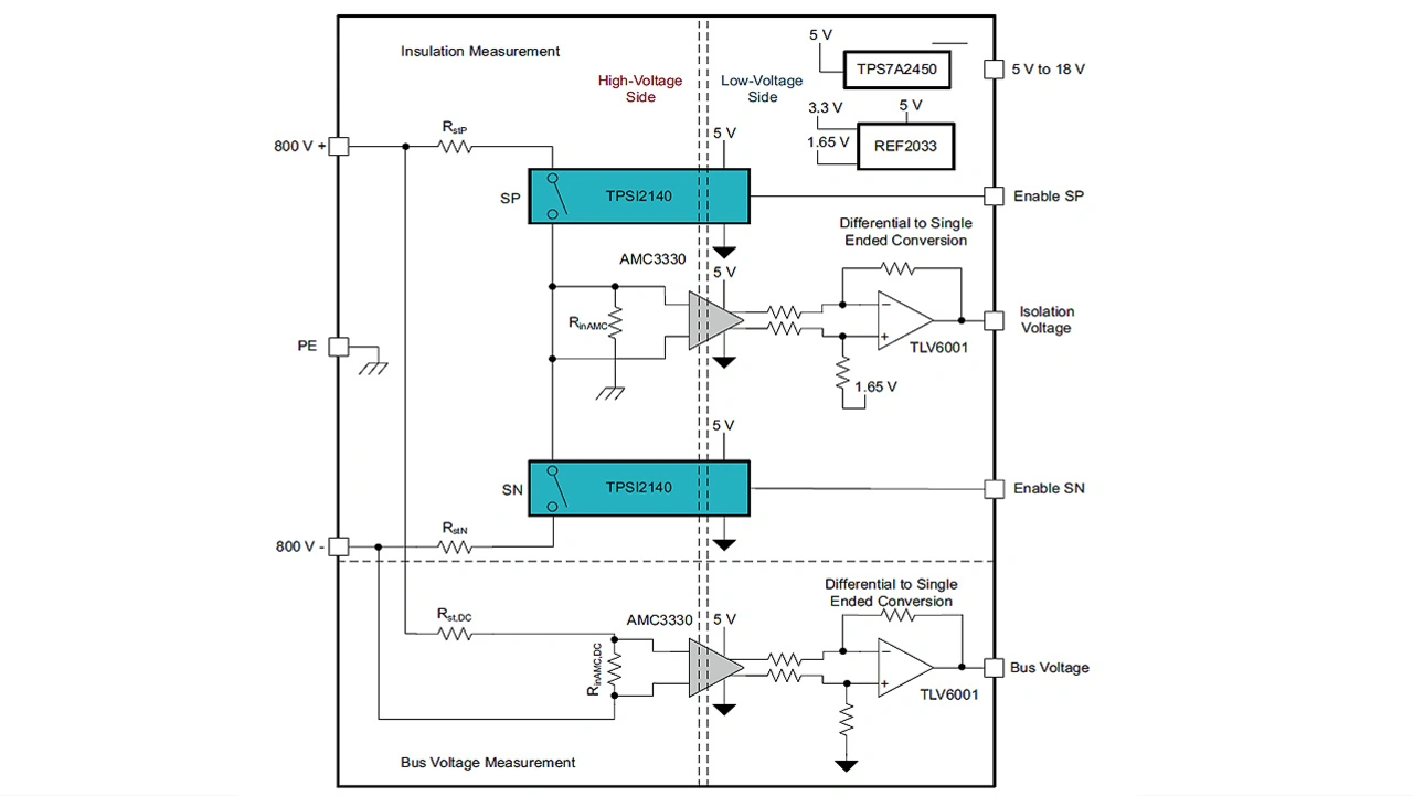
Blockschaltung des Referenzdesigns zur Leckstrommessung
Bild 5. Blockschaltung des Referenzdesigns zur Leckstrommessung.
© Texas Instruments

Das AFE-Referenzdesign ist in der Lage, den Isolationswiderstand präzise und zuverlässig zu überwachen. Es unterstützt die Normen IEC 61557-8 und IEC 61851-23 und hält die Isolation auch während der Widerstandsmessungen aufrecht. Bild 4 zeigt das Blockdiagramm des AFE-Referenzdesigns.

Eine Blockschaltung des für Leckstrommessungen vorgesehenen Referenzdesigns ist in Bild 5 dargestellt.

Zusammenfassung

Der Wechsel zu höheren Spannungen (beispielsweise von 400 auf 800 V) mit dem Ziel, die Ladezeiten von Elektrofahrzeugen zu minimieren, und der Trend zu höheren Spannungen auch bei der Solarenergie steigern die Nachfrage nach zuverlässigen Methoden für die Sicherheits- und Isolationsüberwachung. Die Isolationsüberwachung ermittelt den Isolationswiderstand, indem die Leckströme zwischen den Hochspannungsanschlüssen und dem Schutzleiter bzw. der Masse überwacht werden. Da bereits Ströme von mehr als 10 mA verhängnisvoll sein können, müssen Systeme zur Isolationsüberwachung einen Alarm auslösen, sobald sie irgendwelche Isolationsfehler feststellen.

Die Halbleiterrelais von TI kombinieren höchste Betriebstemperaturen und größtmögliche Durchschlagsfestigkeit mit maximaler Geschwindigkeit und Kosteneffektivität. Überdies zeichnen sie sich durch zuverlässige Schalteigenschaften und ein kompaktes Gehäuse aus. Weiterführende Informationen darüber, wie sich Designs mit den isolierten Schaltern und Treibern von TI optimieren lassen, sind auf der TI-Website zu finden.

Der Autor

Tilden Chen von Texas-Instruments
Tilden Chen von Texas-Instruments.
© Texas Instruments

Tilden Chen

ist Applications Engineer bei Texas Instruments und unterstützt das Halbleiterportfolio von TI. Chen kam 2021 zum Unternehmen, nachdem er seinen Bachelor of Science in Elektrotechnik mit Schwerpunkt VLSI-Design an der Iowa State University erworben hatte.

Anbieter zum Thema

zu Matchmaker+

Lesen Sie mehr zum Thema


Das könnte Sie auch interessieren