Design-Idee

Aufwärtswandler von 5 V auf +15 V und -15 V

30. Januar 2012, 15:44 Uhr | Von Renate Fleschn Texas Instruments

Oft werden negative und positive Spannungen benötigt, zum Beispiel Versorgungsspannungen für Operationsverstärker. Dieser Bericht zeigt eine Möglichkeit, aus 5 V Eingangsspannung +15 V und -15 V Ausgangspannung zu generieren. Beide Ausgänge können mit bis zu 250 mA belastet werden.

Diesen Artikel anhören
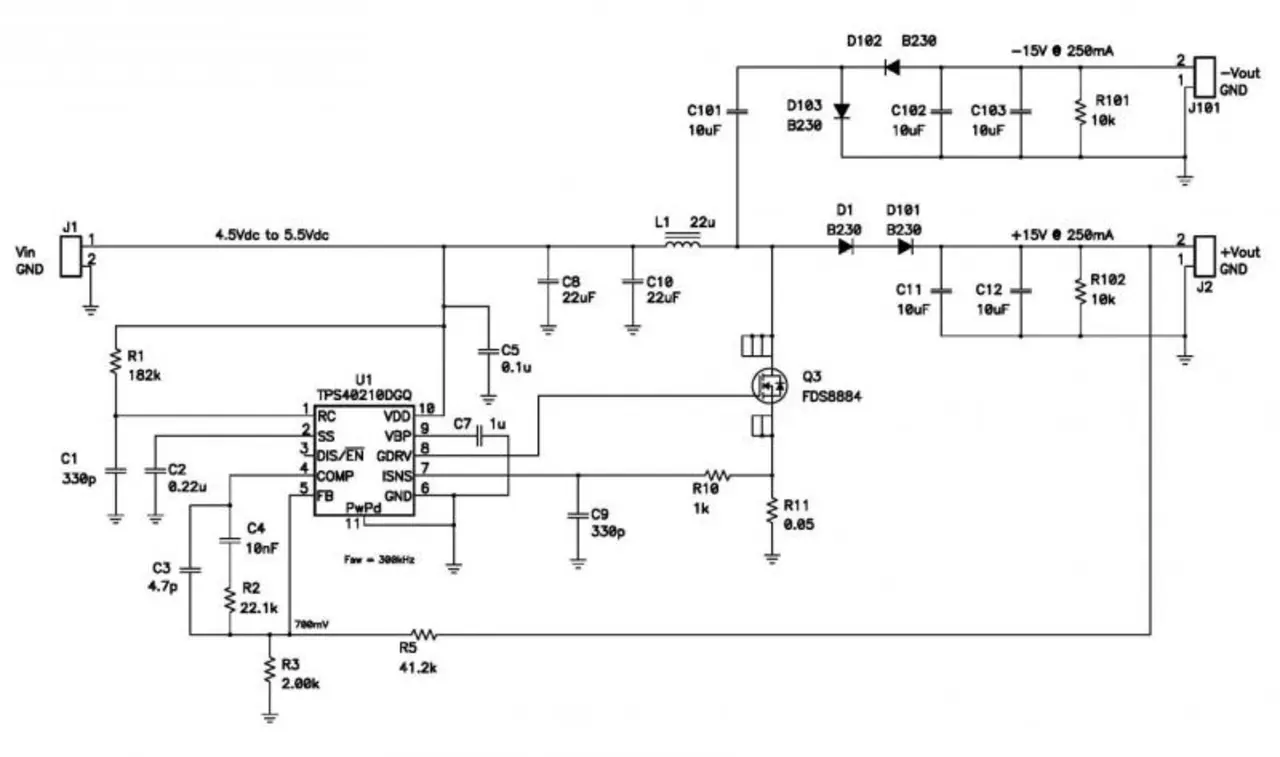
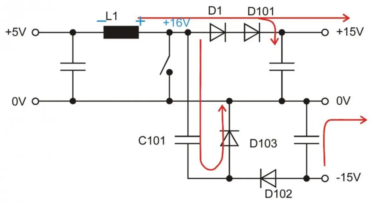
Bild 1: Schaltplan des Aufwärtswandlers
Bild 1: Schaltplan des Aufwärtswandlers
© Texas Instruments

Die Schaltung in Bild 1 wird mit einem IC, einer Spule, vier Dioden, einem Transistor und weiteren passive Bauteile realisiert. Die Schaltfrequenz wird über den R1 und C1 auf 300 kHz eingestellt. Über das Verhältnis von den Widerstände R3 und R5 lässt sich die positive Ausgangsspannung einstellen.

Spule L1, Diode D1, Transistor Q3, die Kondensatoren am Eingang und am Ausgang »+Vout« bilden den Aufwärtswandler.

Für die negative Ausgangspannung werden zusätzlich die Dioden D101, D102, D103, Kondensator C101 und die Kondensatoren am Ausgang »-Vout« benötigt.

Anbieter zum Thema

zu Matchmaker+
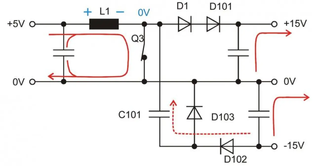
Bild 2: Situation, wenn der MOSFET Q3 leitet
Bild 2: Situation, wenn der MOSFET Q3 leitet
© Texas Instruments

Diode D101 wird verwendet, um symmetrische Ausgangspannungen zu bekommen. Wer darauf keinen Wert legt, kann diese Diode weglassen. Der Unterschied im Betrag ist dann in der Größenordnung der Vorwärtsspannung dieser Diode.

Kondensator C101 ist das »Herzstück« für die Erzeugung der negativen Spannung. Er muss genügend Ladung speichern können, um den Ausgangsstrom bei -15 V zu gewährleisten.

Die Widerstände R101 und R102 dienen als Grundlast, damit die Schaltung einwandfrei funktioniert.

Arbeitsweise der Schaltung

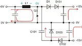
Bild 3: Situation, wenn der MOSFET Q3 sperrt
Bild 3: Situation, wenn der MOSFET Q3 sperrt
© Texas Instruments

Bild 2 zeigt die Situation, wenn der MOSFET Q3 leitet. Die Spule L1 ist über den leitenden Transistor Q3 direkt an 5 V angeschlossen. Die Spule prägt einen Strom ein. Im gleichen Zeitraum wird an den beiden Ausgängen die Last durch die Ausgangskondensatoren versorgt und C101 wird etwas entladen.

Bild 3 zeigt die Schaltung, wenn der Transistor sperrt. Der Stromkreis der Spule wird unterbrochen. Die Spule versucht den Strom aufrechtzuerhalten, was dazu führt, dass sich die Spannung umdreht. Diese Spannung wird auf die Eingangsspannung aufaddiert. Der Spannungswert an der Spule ist abhängig von dem Verhältnis der An- und Ausschaltzeit des Transistors. In diesem Fall sind das etwa 11 V, die sich dann auf etwa 16 V aufaddieren.

Bild 4: Simulierte Signalverläufe mit dem Tool »TINA«
Bild 4: Simulierte Signalverläufe mit dem Tool »TINA«
© Texas Instruments

Die Dioden D1 und D101 sind jetzt leitend und laden den Ausgangskondensator des +15-V-Ausgangs. Der -15-V-Ausgang wird durch seinen Ausgangskondensator versorgt.

Wenn der Transistor Q3 wieder leitet, wird der Punkt zwischen Spule und Transistor schlagartig von 16 V auf 0 V heruntergezogen. Die Spannung am Kondensator C101 bleibt erhalten, und der Punkt zwischen C101 und den Dioden D103 und D102 verschiebt sich ebenfalls um zirka 16 V, sodass dort dann ebenfalls etwa -16 V anliegen.

Simulation

Eine Simulation mit dem Werkzeug »TINA« von Texas Instruments ergibt die Kurven von Bild 4.  In Tabelle 1 sind die negativen Ausgangspannungen bei unterschiedlichen Ausgangströmen eingetragen.

Tabelle 1: Negative Ausgangspannungen bei unterschiedlichen Ausgangströmen (grün: Abweichung unter 2%; rot: Abweichung über 5%; weiß: Abweichung zwischen 2% und 5%)
Tabelle 1: Negative Ausgangspannungen bei unterschiedlichen Ausgangströmen.
© Texas Instruments

Die grün markierten Felder bedeuten eine Abweichung unter 2% und die rot markierten Felder eine Abweichung über 5%. Bei den Feldern ohne Markierung liegt die Abweichung zwischen 2% und 5%.


Lesen Sie mehr zum Thema


Jetzt kostenfreie Newsletter bestellen!

Weitere Artikel zu Texas Instruments Deutschland GmbH

Weitere Artikel zu DC/DC-Wandler