Simulation eines Onboard-Chargers

Streuparameter analysieren

25. März 2020, 17:00 Uhr | Francesco Palomba, Francesco Gennaro, Mario Pavone, Natale Aiello, Giuseppe Aiello und Prof. Dr. Mario Cacciato
Diesen Artikel anhören

Fortsetzung des Artikels von Teil 1

Designmethode und Simulation

Basierend auf Extraktion der elektrom-gnetischen Parameter des Platinenlayouts und der integrierten Co-Simulation eines solchen Modells mit den Schaltkreiskomponenten kam die Software Pathwave Advanced Design System von Keysight Technologies zum Einsatz, um einen effizienten Entwurfsprozess zu realisieren. Der verwendete elektromagnetische Lösungsansatz ist Momentum RF, eine quasistatische Adaption der Momentenmethode zur Lösung der Maxwell-Gleichungen bei planaren Strukturen, die in ein Dielektrikum eingebettet sind. Aufgrund der vorab berechneten Green-Funktionen ist dies bezüglich der Berechnungsressourcen günstiger als beispielsweise Verfahren auf Basis der Finite-Elemente-Methode (FEM) oder mittels Finite-Differenzen-Methode im Zeitbereich (FDTD). Das resultierende S-Parameter-Modell wird in der Co-Simulation verwendet, um auftretenden transienten Phänomene zu quantifizieren:

  • Spannungsspitzen der Kontrollspannung beim Ein- und Ausschalten,
  • kapazitive Einkopplungen und Proximity-Effekte zwischen benachbarten Leiterbahnen,
  • Spannungsabfall über der Massefläche, was zu Ground-Bounce-Phänomenen und erhöhtem Störpegel führt sowie
  • Skin-Effekt in der Leiterbahn-Ebene und bei Durchkontaktierungen (Vias).

Da die S-Parameter-Modelle, also ein Modell im Frequenzbereich, zum Einsatz kam sowie räumlicher Effekte und der Stromrückkehrpfad berücksichtigt wurden, sind die Ergebnisse in der Gesamtsimulation sehr genau. Ein Simulator für den Zeitbereich verwendet Faltungsalgorithmen, um die Mehrtor-Frequenzantwort in eine Mehrtor-Impulsantwort umzurechnen.

Diese Anforderungen an die Genauigkeit bestimmen den benötigten Frequenzbereich des S-Parameter-Modells, also dessen benötigte Bandbreite. Da die Schaltflanken im Bereich von Nanosekunden liegen, auch wenn die Schaltfrequenz selbst nur 70 kHz beträgt, muss das Leiterplattenmodell bis in den Gigahertzbereich extrahiert werden. Dies hängt mit den multiharmonischen Frequenzanteilen zusammen, die bei einer sehr steilen Flanke noch signifikante Energieanteile bei solch hohen Frequenzen aufweisen und sich auf der Platine ausbreiten.

Genaue Modelle für die Leistungsschalter und die anderen aktiven Bauteile sind ebenso Schlüsselfaktoren, um Messergebnisse korrekt vorherzusagen. Derartige Spice-Modelle des Herstellers, in denen das Gate-Netzwerk als lineares RC-Netz und die nicht linearen Effekte der Gate-Drain- und Drain-Source-Kapazitäten abgebildet sind, wurden berücksichtigt. Für steilere Schaltflanken, beispielsweise bei der Verwendung von GaN-Transistoren, muss das Modell noch genauer sein. Um ein solches zu generieren, eignet sich das Testsystem PD1000 von Keysight, denn es liefert mit einem Doppelpulstest zusätzlich genauere Transistormodelle, um deren Schaltverhalten abzubilden.

Keysight Technologies, inverter
Bild 3: (a) Schaltkreis ohne Leiterplattenmodell; (b) Treiberschaltung für Q1 und Q2 (andere Phasen identisch).
© Keysight Technologies

Simulation

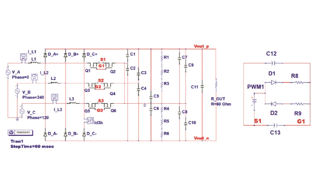
Zwei verschiedene Leiterplattenlayouts wurden untersucht: Die zweilagige Rev.-A-Platine und eine vierlagige Rev.-B-Platine, jeweils in FR4 (Bild 2). Vorab wurde der Schaltkreis ohne PCB-Modell simuliert (Bild 3a). Verwendet wurden dafür drei Sinusquellen mit einer Amplitude von 312 V (Effektivwert 220 V) bei 50 Hz in dreiphasiger Anordnung. Die Kontrollsignale werden separat generiert und mit entsprechender Phasenverschiebung und Taktzyklus aufgeschaltet, sodass die erwartete Ausgangsspannung von 800 V an einer Last von 60 Ω abfällt. Die Dioden mit RC-Netzwerk in Bild 3b erzeugen die korrekte Gate-Last und eine RC-Pulsformung der ansteigenden und abfallenden Flanken des Kontrollsignals.

Keysight Technologies, inverter
Bild 5: Simulations-Setup: Das EM-Modell der Platine ist durch ein Layout-Symbol repräsentiert.
© Keysight Technologies

Die verwendeten Modelle der Induktivitäten und Kapazitäten berücksichtigen entsprechende parasitäre Effekte der Bauteile, ebenso wie die benutzten Spice-Modelle der aktiven Bauteile (zum Beispiel Gehäuseeffekte). Die Kontrollsignale sind direkt an den MOSFET angeschlossen (Gi und Si in Bild 3 mit i = 1, 2, 3), die Verbindung zur Masse sei ideal. Die Ergebnisse sind in Bild 4 gezeigt. Die Gate-Source-Spannung UGS zeigt keine Störungen und die Schaltung verhält sich wie erwartet.

Das verwendete Simulations-Setup für die Post-Layout-Analyse zeigt Bild 5. Die Beschaltung mit aktiven und passiven Komponenten ist identisch zur Simulation ohne Layout (Bild 4). Das S-Parameter-Modell ist in seiner Layout-Repräsentation dargestellt, die Knoten der Bauteile werden mit entsprechenden Punkten auf der Leiterplatte verbunden, den sogenannten Ports der EM-Extraktion für die S-Parameter. Dies erledigt das Simulationswerkzeug mittels des sogenannten Circuit Partitioning automatisch. In der neuesten Version des Simulators ADS 2020 ist ein neues Element namens PEPro enthalten, das den Komponenten ihre Modelle automatisch zuordnet und die Eingangs- und Ausgangsports definiert, sobald der Benutzer eine Komponente in ein Analysefenster per Drag&Drop zieht. Dies kann dem Nutzer wertvolle Zeit sparen. Bild 6 zeigt die Co-Simulationsergebnisse für die eingangsseitigen Wechselströme der drei Phasen und der gleichgerichteten Ausgangsspannung. Soweit sind die Resultate konsistent mit der vorhergehenden Berechnung ohne Leiterplatteneffekte.

Keysight Technologies
Bild 5: Simulations-Setup: Das EM-Modell der Platine ist durch ein Layout-Symbol repräsentiert.
© Keysight Technologies
Keysight Technologies, inverter
Bild 6: Eingangsstrom und Ausgangsspannung des Schaltkreises bei der Co-Simulation.
© Keysight Technologies

Bei Messungen im Labor zeigten sich jedoch störende Spannungsspitzen an den Gate-Anschlüssen der SiC-MOSFETs. Bei niedriger Last überschritten diese beim Einschalten die maximal zulässige Gate-Source-Spannung der SiC-Schalter und führten sogar zum Ausfall des Gleichrichters. In der Post-Layout-Simulation (Bild 7a) sieht man diese kontinuierlich auftretenden Spannungsspitzen der UGS-Signale bei allen sechs Schaltern, die oberhalb des maximal zulässigen Wertes von 22 V liegen (Bild 7b).

Keysight Technologies, inverter
Bild 7: Simulationsergebnisse der Platinenvariante Rev. A: (a) U_GS aller sechs Schalter; (b) Zoom in U_GS1 (Spannungsspitzen); (c) parametrische Schwingungen für Q3 und Q4; (d) Spannungsverlauf der Masse (Ground Bounce).
© Keysight Technologies

Da diese Spitze an allen sechs Transistoren auftritt, kann dies kein numerischer Effekt sein. Dies wird in Bild 7c deutlicher, die im Nanosekundenbereich den Zusammenhang zwischen dem Überschwingen, dem Oszillieren der Spannung und dem Schaltverlauf zeigt. Auch bei Verwendung einer induktiv-parasitären Treiberschaltung (Bild 8) ergibt sich diese Schwingung. Dieser Effekt ließ sich auch messtechnisch verifizieren (Bild 9).

Um das System nicht zu beschädigen, wurden die Messungen im unteren Leistungsbereich durchgeführt (URMS = 42 V). Daher sind die auftretenden Schwingungen aufgrund der geringeren Anregung (längere Anstiegszeiten) nicht so ausgeprägt wie bei der Simulation. Doch sowohl die simulierte als auch die gemessene Schwingfrequenz liegt in etwa bei 17,5 MHz. Diese geringe Abweichung kommt wahrscheinlich durch die Ausgangsimpedanz des Treibers zustande, die in der Simulation nicht berücksichtigt wurde. Das verwendete Simulationsmodell der SiC-Bausteine enthält keine Aussagen jenseits der Durchbruchsspannung (Breakdown Voltage). Dadurch bleiben Nichtlinearitäten hier unberücksichtigt und es wird derselbe RDS(on) angenommen wie unter normalen Betriebsbedingungen. Somit reagieren in der Simulation IIN und UOUT kaum beziehungsweise gar nicht auf die Spannungsspitzen.

Keysight Technologies, inverter
Bild 8: Ersatzschaltung der Treiber; der Gate-Eingang wird mit einem RC-Glied (1,2 Ω, 1,5 nF) modelliert.
© Keysight Technologies
Keysight Technologies, inverter
Bild 9: Messung von U_GS für Q3 und Q4 beim Laboraufbau.
© Keysight Technologies

  1. Streuparameter analysieren
  2. Designmethode und Simulation
  3. Abschätzung der Streuinduktivität

Lesen Sie mehr zum Thema


Das könnte Sie auch interessieren

Jetzt kostenfreie Newsletter bestellen!

Weitere Artikel zu Keysight Technologies

Weitere Artikel zu EDA (Halbleiterentwicklung)

Weitere Artikel zu E-Mobility und Infrastruktur