SiC-Technologie für schnelles Schalten

Überlegene Schaltleistung und Leistungskennzahlen

5. Dezember 2023, 09:00 Uhr | Von Fatih Cetindag, Applications Engineer in der Automotive Power Division von onsemi
onsemi
Bild 2: Vergleich des RDS(on) beider MOSFETs bei +25 °C (links) und +175 °C (rechts)
© onsemi

Onsemi hat seine SiC-MOSFETs der EliteSiC-M3S-Technologie auf die Anforderungen schneller Schaltanwendungen in E-Fahrzeugen wie Onboard-Ladegeräten und High-Voltage-DC/DC-Wandlern zugeschnitten. In welchen Punkten sich die Bausteine vom Wettbewerb unterscheiden, zeigen Vergleichstests.

Diesen Artikel anhören
onsemi
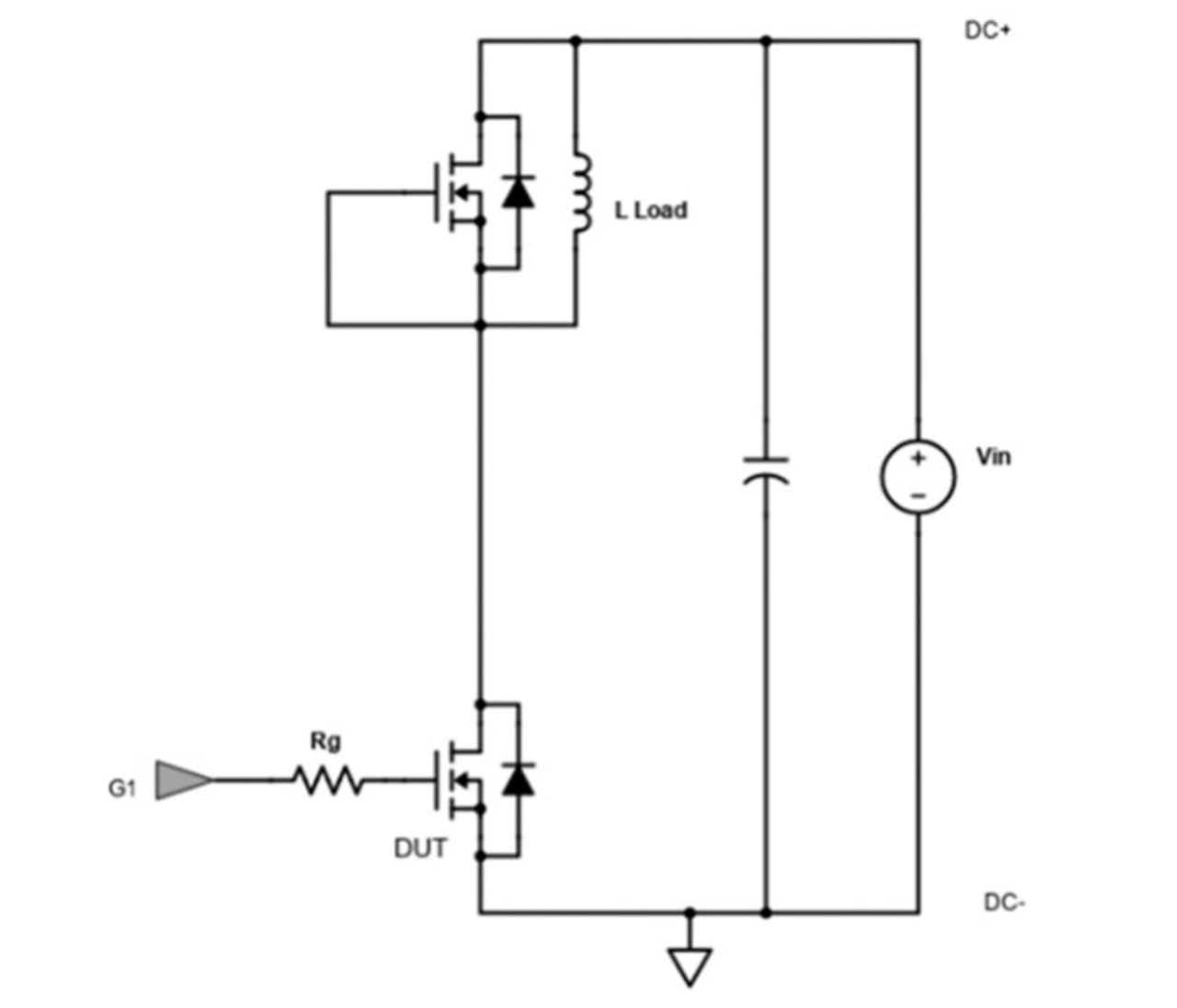
Bild 1: Vereinfachtes Diagramm der Doppelpuls-Testschaltung
© onsemi

Siliziumkarbid (SiC) hat eine höhere dielektrische Durchschlagsfestigkeit, Energiebandlücke (WBG, Wide Bandgap) und Wärmeleitfähigkeit als Silizium (Si) – Eigenschaften, die Leistungselektronikentwickler nutzen können, um effizientere Designs mit höherer Leistungsdichte zu entwickeln, als das bisher mit Designs auf Si-IGBT-Basis möglich war. Um die Leitungs- und Schaltverluste bei hohen Frequenzen zu minimieren, sind für diese Anwendungen Bauelemente mit niedrigem Durchlasswiderstand RDS(on) und geringer Sperrverzögerungsladung Qrr (Reverse Recovery-Charge) der Body-Diode erforderlich.

In diesem Beitrag werden die Ergebnisse von Bauteilcharakterisierungstests und Simulationen an 3-Phasen-PFC-Wandlern (mit Leistungsfaktorkorrektur; Power-Factor-Correction) vorgestellt, die mit zwei verschiedenen SiC-MOSFETs in TO247-4L-Gehäusen realisiert wurden. Einer der getesteten Bausteine gehört zur neuen EliteSiC-M3S-Reihe von onsemi, die für niedrige Schaltverluste optimiert ist, während der andere von einem Mitbewerber stammt, dessen grundlegende Parameter in Tabelle 1 aufgeführt sind. Dieser Beitrag erörtert auch, wie sich die Bauelemente-Parameter auf die relative Leistungsfähigkeit auswirken.

onsemi
Tabelle 1: Datenblattauszug der beiden getesteten Bauelemente
© onsemi
onsemi
Bild 3: Vergleich der Eingangskapazität Ciss, Ausgangskapazität Coss und Rückübertragungskapazität Crss
© onsemi

Leistungsverluste in Schaltgeräten lassen sich in Leitungs- und Schaltverluste unterteilen. Schaltverluste entstehen aufgrund der Anstiegs- und Abfallzeit, da Strom und Spannung nicht sofort ihren Pegel ändern können. Bei Leistungs-MOSFETs hängt die Anstiegs- und Abfallzeit von der Geschwindigkeit ab, mit der die parasitären Kapazitäten des Bauteils geladen und entladen werden. Darüber hinaus trägt auch die Sperrverzögerungsladung der Body-Diode zu den Schaltverlusten bei. Umgekehrt treten Leitungsverluste auf, wenn ein Bauelement Strom leitet.

Vor diesem Hintergrund bestimmen die dynamischen Parameter des Bauelements die Schaltverluste, während sich die Leitungsverluste auf statische Parameter beziehen. Untersuchungen dieser Parameter geben den Entwicklern mehr Einblick in die Leistungsfähigkeit des Bauelements in Bezug auf die Leistungsverluste. So zählen zu den Parametern, die hauptsächlich für die Schaltverluste verantwortlich sind, die Bauelemente-Kapazitäten (Coss, Ciss und Crss) und die Sperrverzögerungsladung der Body-Diode (Qrr). Im Gegensatz dazu tragen RDS(on) und USD (Spannungsabfall der Body-Diode) wesentlich zu den Leitungsverlusten bei.

onsemi
Bild 5: Schaltenergieverluste bei +175 °C
© onsemi
onsemi
Bild 4: Vergleich der Schaltenergieverluste bei +25 °C
© onsemi

Zunächst wurden dynamische Charakterisierungstests mit einem Doppelpuls-Testaufbau unter verschiedenen Bedingungen durchgeführt, um die kritischen Parameter der einzelnen MOSFETs zu vergleichen (Bild 1). Anschließend wurde eine 3-Phasen-PFC-Simulation durchgeführt, um die Gesamteffizienz des Systems für jeden MOSFET zu vergleichen.

RDS(on) und USD (Spannungsabfall der Body-Diode) sind die kritischsten statischen Parameter. Sie wurden unter verschiedenen Testbedingungen charakterisiert. Der NVH4L022N120M3S von onsemi wurde im Vergleich zu alternativen SiC-MOSFETs des Wettbewerbers A getestet. Wie aus den in Tabelle 2 zusammengefassten Ergebnisse hervorgeht, erzielt der NVH4L022N120M3S bei allen gemessenen Temperaturen und Strömen überlegene Werte mit einer niedrigeren USD. Diese Ergebnisse führen zu geringeren Leitungsverlusten.

RDS(on) ist ein weiterer kritischer Parameter, der zur Vorhersage der Leitungsverluste des Bauelements verwendet wird. Daher wird dieser Parameter für beide Bauelemente bei 25 und 175 °C Sperrschichttemperatur charakterisiert. Durchgeführt wurden die Die RDS(on)-Messungen bei zwei Gate-Source-Spannungen von 15 und 18 V mit einer Leitungspulsdauer von 300 µs (Bild 2). Ein Blick auf die Ergebnisse zeigt: Wettbewerber A weist bei jeder Testbedingung einen geringfügig niedrigeren RDS(on) auf, was bei einer gegebenen Sperrschichttemperatur auf geringere Leitungsverluste als beim M3S schließen lässt.

Da es keine Minoritätsträger in SiC-MOSFETs gibt, bedeutet dies, dass Ausschaltströme ihre Leistungsfähigkeit anders als bei Si-IGBTs nicht beeinträchtigen. Dies führt zu deutlich geringeren Ausschaltverlusten. Darüber hinaus haben SiC-Bauelemente eine geringere Sperrverzögerungsladung als Si-MOSFETs, was kleinere Spitzeneinschaltströme und geringere Einschaltverluste bedeutet. Eingangskapazität (Ciss), Ausgangskapazität (Coss), Rückwärtsübertragungskapazität (Crss) und Sperrverzögerungsladung (Qrr) sind die Parameter, die hauptsächlich zu den Schaltverlusten beitragen, wobei kleinere Werte zu geringeren Verlusten führen.

onsemi
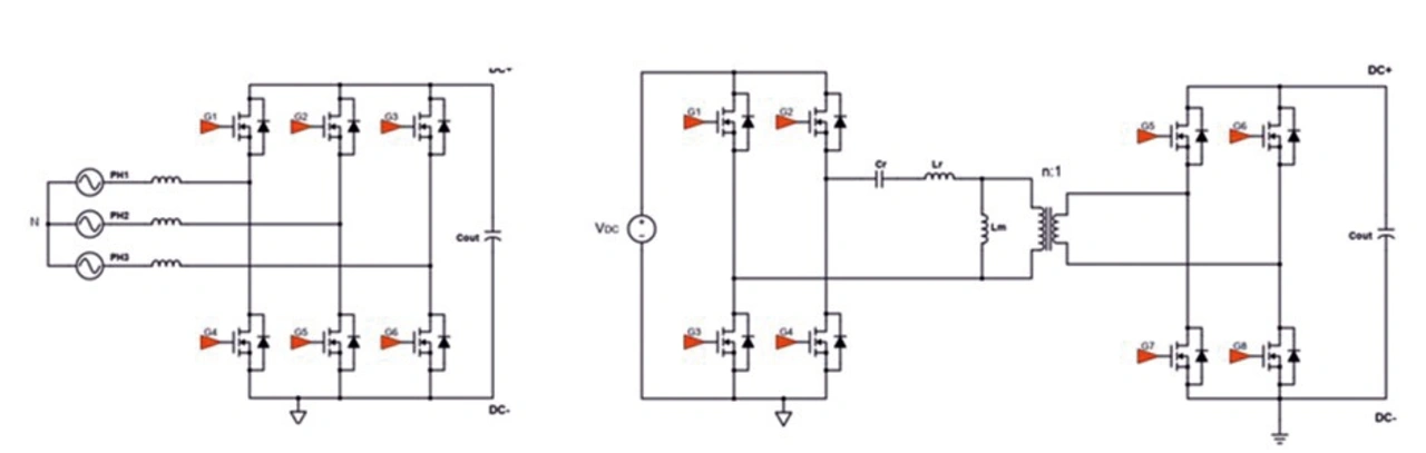
Bild 7: Boost-Typ-3-Phasen-PFC (links) und Vollbrücken-LLC (rechts)
© onsemi
onsemi
Bild 6: Vergleich der Sperrschichtverluste von M3S (links) und Wettbewerber A (rechts)
© onsemi

Bei Schaltanwendungen ist die Drain-Source-Spannung während der Schalttransienten deutlich höher als 6 V, und daher ist der Bereich mit höheren Spannungen der kritische Teil dieser Schaltkurven. Hier weist der NVH4L022N120M3S niedrigere Werte für Ciss, Coss und Crss (Bild 3) auf, wenn UDS ≥ 6 V ist. Damit bietet der Baustein geringere Einschalt- und Ausschaltverluste als Wettbewerber A.

Gemessen werden die Schaltenergieverluste für beide Bauelemente mithilfe von Doppelpulstests für verschiedene Laststrombedingungen bei +25 und +175 °C (Bilder 4 und 5). Hier die Testbedingungen:

  • Uin = 800 V
  • RG = 4,7 Ω
  • UGS_on = +18 V
  • UGS_off = −3 V
  • ID = 5−100 A

Im Vergleich zu Wettbewerber A wies der M3S im Durchschnitt 5 Prozent geringere Schaltverluste (bei +25 °C) und 9 Prozent geringere Schaltverluste (bei 175 °C) für Lastströme von 10 bis 100 A auf. Verantwortlich dafür ist vor allem die sehr gute EON-Verlustleistung, die auf die M3S-Prozesstechnologie von onsemi zurückzuführen ist.

Wie erwähnt, wirkt sich auch das Sperrverzögerungsverhalten eines MOSFET auf die Schaltverluste aus. Dieser Parameter wird unter Bedingungen getestet, bei denen ID = 40 A und di/dt = 3 A/ns (mit RG-Werten, die für dasselbe di/dt angepasst wurden) und die Temperatur +25 °C beträgt. Auch hier zeigen die Testergebnisse, dass der M3S aufgrund der kürzeren bzw. niedrigeren Sperrverzögerungszeit, -ladung und -energie hier eine bessere Leistungsfähigkeit aufweist als Wettbewerber A.

onsemi
Bild 8: Vergleich des geschätzten Wirkungsgrads bei verschiedenen Leistungsstufen
© onsemi
onsemi
Tabelle 2: Vergleich von USD unter verschiedenen Testbedingungen
© onsemi

Boost-PFC und LLC mit zwei Induktivitäten (LL) und einem Kondensator (C) sind gängige Schaltungstopologien in Fahrzeug-Bordladegeräten und DC/DC-Wandlern für hohe Spannungen. So umfasst die Boost-Typ-3-Phasen-PFC-Topologie sechs Schaltgeräte, während die Vollbrücken-LLC-Topologie vier Schaltgeräte sowie einen Synchrongleichrichter auf der Sekundärseite aufweist.

Nach der Bewertung der Leitungs- und Schaltverluste wurden als Nächstes Simulationen (mit PSIM) einer 3-Phasen-PFC-Schaltung vom Typ Boost durchgeführt, um die Systemeffizienz mit jedem MOSFET-Typs separat zu vergleichen – und zwar unter folgenden Testbedingungen:

  • UaLL = UbLL = UcLL = 400 V
  • fline = 50 Hz
  • RG = 4,7 Ω
  • UOUT = 800 V
  • fSW = 100 kHz
  • POUT = 11 kW (max.)

Auch hier zeigen die Simulationsergebnisse, dass das 3-Phasen-Boost-PFC-System mit dem NVH4L022N120M3S in allen Betriebspunkten einen höheren Wirkungsgrad aufweist als die Bauelemente von Wettbewerber A bei gleichem Systemdesign.

SiC-Bauelemente bieten gegenüber herkömmlichen Si-Bauelementen in der Leistungselektronik mehrere Vorteile, darunter einen höheren Wirkungsgrad, geringere Schalt- und Leitungsverluste und die Fähigkeit, bei höheren Frequenzen zu arbeiten. Damit lassen sich Designs mit höherer Leistungsdichte ausstatten.

Im Vergleich zu ähnlichen Produkten des Wettbewerbs bietet M3S von onsemi überlegene Schaltleistung und Leistungskennzahlen, einschließlich ETOT, Qrr, USD und Gesamtsystemeffizienz. M3S wurde speziell auf die Anforderungen schneller Schaltanwendungen in Elektrofahrzeugen wie Onboard-Ladegeräte und High-Voltage-DC/DC-Wandler zugeschnitten. Die M3S-MOSFETs sind so konzipiert, dass sie ein optimales Gleichgewicht zwischen Leitungs- und Schaltverlusten herstellen, wodurch sie sich für PFC- und andere hart schaltende Anwendungen eignen. 


Lesen Sie mehr zum Thema


Das könnte Sie auch interessieren

MPS

Monolithic Power System (MPS)

Ultrakleines isoliertes Leistungsmodul

pp1mbp/stock.adobe.com

Angriff auf SiC- und GaN-Domäne

Infineon kündigt 400-V-Siliziumkarbid-MOSFET an

SPM31 IPMs

onsemi

Leistungsmodule mit höherer Effizienz und Leistungsdichte

Eloy_Jean-Christophe

Interview mit Jean-Christophe Eloy, Yole

Vertical GaN wird es nicht vor Ende dieses Jahrzehnts geben

mino21/stock.adobe.com

Steigende Lieferzeiten und Frachtraten

Wie die Elektronikbranche auf die Krise im Roten Meer reagiert

Richardson und DigiKey

GaN-Leistungselektronik von Innoscience

Bewährte Zuverlässigkeit zum wettbewerbsfähigen Preis

Omdia

Aussichten für Leistungshalbleiter 2024

Wachstumstreiber Energie- und Automotive-Anwendungen

Preisvergleich von 650V-InnoGaN-HEMTs von Innoscience mit Si-Superjunction-Bauelementen bei ähnlichen Spannungen und Strömen, der auf den Websites der Distributoren veröffentlicht wurden

GaN-Leistungselektronik von Innoscience

Bewährte Zuverlässigkeit zum wettbewerbsfähigen Preis

STMicroelectronics

STMicroelectronics

MasterGaN-Familie mit 200 und 500 W

Infineon Technologies

Infineon Technologies

Integrierter Temperatursensor

AdobeStock_456342155

Bourns neue IGBT-Generation

Spezifikation von IGBTs für Elektromotorsteuerungen

Banana Images/stock.adobe.com

Entwicklung von SiC-Leistungshalbleitern

Mitsubishi und Nexperia kooperieren

Infineon Technologies

Infineon sieht SiC-Zukunft bei Trench

»Das Gesamtpaket muss den Einsatzanforderungen entsprechen«

Wolfspeed

Milliarden-Investitionen für SiC

Der Wettlauf hat längst begonnen

Infineon Technologies

Es ist Zeit für das »Deutschlandtempo«

Erste Reaktionen auf das Verfassungsgerichtsurteil

650 V CoolMOS CFD7A

650 V CoolMOS CFD7A

Energy-efficient Fast Electric Vehicle Charging

onsemi

Oberseitig gekühlte MOSFETs

Höhere Leistungsdichte statt Überhitzung

»Der Übernahmereigen des Jahres 2015 drückt auf die CAPEX-Investitionen, die wohl erst wieder 2018 anziehen werden.  Gleichzeitig besteht die Gefahr, dass die Firmen weniger Geld in Produkt- und Technologie- entwicklung investieren.«

Ausbau der Produktionskapazität

Fette Milliarden-Investitionen in SiC-Wafer- und Chips

WBG-Halbleiterschalter wie SiC-FETs haben geringe, statische, dynamische Verluste. Sie halten hohen Impulsströmen stand. Wie lassen sich die Eigenschaften quantifizie

Wide-Bandgap-Materialien im Fokus

Impulsstrompotenzial von SiC-FETs

LHL Forum 23

Versorgungslage bei Leistungshalbleitern

»Alles läuft in die richtige Richtung«

Dr. Michael Hippler, Geschäftsführer der Rigaku Europe SE, Dr. Christian Reimann und Dr. Christian Kranert vom Fraunhofer IISB

Georg-Waeber-Innovationspreis

Charakterisierung von SiC-Wafern mit Röntgentopographie

Mitsubishi Electric

3,3-kV-Full-SiC-Halbleitermodule

Höhere Schaltfrequenzen verringern Verluste

Solarrennwagen

Power Integrations

PowiGaN-Technologie für Solarrennwagen

WEKA Fachmedien

7. Anwenderforum Leistungshalbleiter

Zwei Tage rund um Silizium, SiC und GaN

Power Integrations

GaN könnte bald allgegenwärtig werden

»Ob SiC oder GaN, das entscheidet die Spannungsebene«

Nexperia

Nexperia will Umsatz vervierfachen

Produktion von SiC und GaN in Hamburg

Everstream Analytics

High-Tech-Sektor in Israel

»Israel ist bemerkenswert widerstandsfähig«

XPJR6604PB und XPJ1R004PB

Toshiba Electronics Europe

Automotive-MOSFETs im neuen Gehäuse

GLYN

Advertorial

Bis zu 40% effizienter - TOSHIBA SIC-MOSFETs im 4-Pin Gehäuse

Was sind wichtige Komponenten eines Hochleistungs-LiDAR-Systems? Im Beitrag geht es um Antworten auf diese Frage, außerdem um die primären Schaltungen und Simulationsbeispiele von GaN-HEMTs

ROHM Semiconductor

GaN-HEMT-Topologien für HD-LiDAR

Die Kapazitäten für die Fertigung von ICs auf 200-mm-Wafern steigen, genauso wie di Zahl der Fabs (rote Kurve).

200-mm-Wafer

Kapazitäten steigen auf Rekordwert

Bidirektionale Stromversorgung.

Mehr Redundanz und schnelles Laden

Kompakte Leistungsmodule treiben die Elektrifizierung voran

Integrated Power Electronics Controller von Aptiv.

Die Fahrzeugarchitektur vereinfachen

Integrierte Leistungselektronik eröffnet neue Möglichkeiten

Dank der IGBTs ist der »PowerLogic AccuSine EVC+« auf schnell wechselnde Lasten und nichtlineare Verbraucher vorbereitet und damit kondensatorbasierten Kompensatoren überlegen.  

Schneider Electric

Blindleistungskompensation auf IGBT-Basis

Onsemi Solar-Wechselrichter

Elektronik für Solar-Wechselrichter

Onsemi sichert sich Lieferverträge in Milliardenhöhe

Darstellung des Fertigungsstandorts der Infineon Technologies in Kulim, Malaysia.

Infineon baut aus

Die weltweit größte 200-mm-»SiC Power Fab«

Traktionswechselrichter

Onsemi/Magna

Long-term Supply agreement and investment in SiC

Traktionswechselrichter

Onsemi/Magna

Liefervereinbarung und Investition in SiC-Fertigung

Andreas Urschitz

Infineon/SolarEdge

Mehrjährige Vereinbarung zur Kapazitätsreservierung

LHL Barometer

Nur langsame Entspannung

»SiC kennt keine Rezession!«

Elektromobilität

Infineon/Semikron Danfoss

Neuer Liefervertrag über Chips für Elektromobilität

Das erste Mitglied der Power-Thru Produktfamilie, ein Gate-Treiber für GaN-FETs, ermöglicht eine zweimal höhere Leistungsdichte bei einfacherem und effizienterem Systemdesign.

Neue Gate-Treiber für GaN-FETs

Allegro verdoppelt Leistungsdichte

Hidetoshi Shabata (links), CEO von Renesas Electronics, und Gregg Lowe (rechts), CEO von Wolfspeed

Renesas/Wolfspeed

10 Year Silicon Carbide Wafer Supply Agreement

Hidetoshi Shabata (links), CEO von Renesas Electronics, und Gregg Lowe (rechts), CEO von Wolfspeed

Renesas/Wolfspeed

10-Jahres-Liefervertrag für SiC-Wafer

Andreas Wolf, Vorstandsvorsitzender von Vitesco Technologies (rechts), Dr. Kazuhide Ino, Mitglied des Vorstands, Managing Executive Officer, CFO von ROHM Co. Ltd. (links)

Vitesco Technologies/ROHM

Long-term SiC supply partnership

Andreas Wolf, Vorstandsvorsitzender von Vitesco Technologies (rechts), Dr. Kazuhide Ino, Mitglied des Vorstands, Managing Executive Officer, CFO von ROHM Co. Ltd. (links)

Vitesco Technologies/ROHM

Langfristige SiC-Lieferpartnerschaft

Typischer Aufbau eines IGBT/SiC-Moduls mit TIM und Kühlkörper

Wärmeableitung für Leistungsmodule

Wärmeleitende Graphitfolie als neue Alternative

Europäische Union

Nexperia

Enttäuschung über Aus bei EU-Förderprogramm

Reinraum bei Infineon in Dresden.

IPCEI-Förderung

EU genehmigt Milliarden für Chipfertigung in Europa

Vitesco und onsemi unterzeichnen langfristigen SiC-Liefervertrag.

Vitesco Technologies und Onsemi

SiC-Liefervertrag über 1,75 Milliarden Euro

Björn Wyleczich/stockadobe.com

SiC-MOSFET-Fertigungskapazitäten

»Jeder Neueinsteiger wird begrüßt - selbst vom Wettbewerb«

Peter Schiefer, Präsident der Automotive-Division von Infineon, und Jun Seki, Chief Strategy Officer für EVs bei Foxconn.

Focus on silicon carbide

Infineon and Foxconn cooperate on e-car applications

Peter Schiefer, Präsident der Automotive-Division von Infineon, und Jun Seki, Chief Strategy Officer für EVs bei Foxconn.

Fokus auf Siliziumkarbid

Infineon und Foxconn kooperieren bei E-Auto-Anwendungen

650V GaN (Galliumnitrid) HEMTs GNP1070TC-Z und GNP1150TCA-Z

ROHM

Serienfertigung von 650-V-GaN-HEMTs angelaufen

Der Bereich der Elektroautos und erneuerbaren Energien stellt sehr hohe Anforderungen an die Leistungshalbleiter. Mit Bauteilen aus Siliziumkarbid (SiC) lassen sich diese lösen

Erfolg von SiC sichern

Technische Herausforderungen und Lieferketten

Siliziumkarbid wird bei Anwendungen bis 25 kW und Spannungen bis 1200 V bis Ende des Jahrzehnts durch Galliumnitrid ersetzt - vertreten immer mehr Experten in der Leistungselektronik. Wir fragten bei Industrievertretern, Forschern und Analysten nach

Galliumnitrid-Transistoren für 1200 V

Auslaufmodell Siliziumkarbid?

Michael Kretschmer, Ursula von der Leyen, Jochen Hanebeck, Olaf Scholz und Dirk Hilbert,

Spatenstich für neues Infineon-Werk

Produzieren, produzieren, produzieren!