LED-Treiber-ICs

Dimmbare LED-Treiber mit weniger Bauteilen konstruieren

20. Juli 2016, 18:16 Uhr | Markus Haller
Der LytSwitch-7 kann Entwicklern von LED-Treibern, die mit Phasenanschnittsdimmern (Triacs) kompatibel sein sollen, einige Bauteile einsparen.
© Power Integrations

Die Schaltung für einen LED-Treiber mit Dimmfunktion enthält aktuell meist mindestens 35 bis 40 Bauteile. Die Anzahl kann mit einem Treiber-IC der Familie LytSwitch-7 deutlich reduziert werden.

Diesen Artikel anhören

Laut dem Hersteller Power Integrations werden zum Aufbau einer Schaltung mit dem LytSwitch-7 LED-Treiber-IC nur noch 20 externe Bauteile benötigt. Es entfallen unter anderem die Bleeder, die üblicherweise benötigt werden, um den Treiber mit Zweirichtungs-Thyristortrioden (Triacs) zu dimmen. Der Treiber-IC eignet sich für Designs mit Universaleingang, die für den Betrieb mit Eingangsspannungen von 90 bis 305 V (AC) vorgesehen sind.

Anbieter zum Thema

zu Matchmaker+
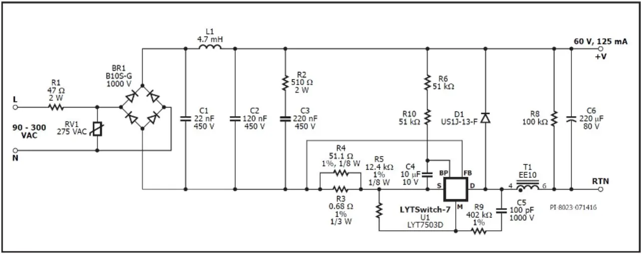
Die-Treiber-Beispielschaltung arbeitet mit 90 bis 300 Volt (AC) Eingangsspannung und stellt über einen Abwärtswandler am Ausgang 60 V und 125 mA bereit. Geschaltet wird über den 725 V MOSFET im LytSwitch-7.
Beispielschaltung: Der Treiber arbeitet mit 90 bis 300 V (AC) Eingangsspannung. Über einen Abwärtswandler stehen am Ausgang 60 V und 125 mA bereit. Geschaltet wird über den 725 V MOSFET im LytSwitch-7.
© Power Integrations

Der Ausgangsstrom wird vom IC auf 3 Prozent genau geregelt. Der Leistungsfaktor ist größer als 0,9 und der Wirkungsgrad liegt bei über 86 Prozent. Der IC ist in einem SO-8 Gehäuse (5,0 x 4,0 mm²; Länge x Breite ohne Pins) eingehaust und liefert Ausgangsleistungen bis 22 W, was für SO-8 Gehäuse ein ungewöhnlich hoher Wert ist. Um eine Überhitzung zu vermeiden, wurde ein zusätzlicher Pin des IC als Wärmeleiter mit dem Lead-Frame kontaktiert. »Der eigentlich clevere Aspekt hierbei ist, wie dieser zusätzliche Pin für die Wärmeableitung verfügbar gemacht wurde«, erklärte Power Integrations Senior Director of Global Marketing Communication, Peter Rogerson, im Gespräch: »Im IC gibt es einen Multifunktions-Pin, über den jetzt die Funktionen laufen, für die vorher zwei Pins nötig waren.«

Entwickelt wurde der IC für den Einsatz in kleinen Leuchten für den Konsumgütermarkt und für professionelle Anwendungen, z.B. LED-Leuchten mit GU10-Sockel, Hallenleuchten oder Deckenstrahler. Der IC erfüllt verschiedene Standards, u.a. EN61000-3-2 und NEMA SSL-7A.

 


Lesen Sie mehr zum Thema


Das könnte Sie auch interessieren

Jetzt kostenfreie Newsletter bestellen!

Weitere Artikel zu Power Integrations Inc.

Weitere Artikel zu Beleuchtung