TTI / Honeywell

Die hohen Kosten »günstiger« Drucksensoren

13. Juli 2017, 14:41 Uhr | Nicole Wörner
Silizium-Druckmess-Chip auf Trägermaterial
© Honeywell

Es gibt sehr viele niedrigpreisige Drucksensoren auf dem Markt. Oft sind diese allerdings weit entfernt von einer brauchbaren Druckmessung. Wenn man den Unterschied zwischen einem Drucksensor und einer Druckmessung nicht berücksichtigt, kann das zu schwerwiegenden und oft teuren Problemen führen.

Diesen Artikel anhören

Von Bryan Hovey, Product Manager von Honeywell

Ein Druckmesschip ist ein Stück Silizium, das auf chemische Weise soweit weggeätzt wird, bis nur noch eine dünne Membran übrigbleibt (Abb. 1). Vier piezoresistive Elemente werden als traditionelle Wheatstone-Brücke verschaltet in die Oberfläche eingebettet (Abb. 2).

Bild 1: Silizium-Druckmess-Chip auf Trägermaterial
Bild 1: Silizium-Druckmess-Chip auf Trägermaterial
© Honeywell
Abb. 2
Abb. 2
© Honeywell

Wenn jetzt eine Spannung angelegt wird, und der zu messende Druck am Chip unterscheidet sich vom Referenzdruck, dann ergibt das eine kleine Differenzspannung zwischen den Ausgängen. Allerdings müssen noch verschiedene Dinge geschehen, bevor daraus eine brauchbare bzw. nutzbare Messung hervorgehen kann – und jeder einzelne Schritt bedeutet Kosten.

1. Signalaufbereitung
2. Kalibrierung
3. Temperaturkompensation

Signalaufbereitung:  
Das Ausgangsdifferenzsignal von wenigen Zehntel Millivolt wird einer sehr viel höheren Gleichtaktspannung überlagert. Die Gleichtaktspannung muss unterdrückt und das Differenzsignal verstärkt werden.

Kalibrierung: 
Die normale Sensor-zu-Sensor-Schwankung bei Anfangs- und Endwert sowie Spanne muss herauskorrigiert werden. Der potenzielle Offsetfehler kann so groß sein wie der komplette Messbereich des Messchips und oft sind gerade diese Schwankungen von Sensor zu Sensor erheblich. 

Hier sind einige technische Daten eines »niedrigpreisigen« Drucksensors ohne Kompensation, Kalibrierung und Verstärkung.

Druckmessbereich: 0 bis 1 psi
Ausgang bei Endwert (5-V-Speisung bei 25 °C): 30 mV ±10 mV
Offsetspannung (5-V-Speisung bei 25 °C): ±25 mV

Abb. 3
Abb. 3
© Honeywell

Anhand dieser Daten können wir erkennen, dass die Transferfunktion des Sensors stark abweichen kann (Abb.3).

Bei einem Sensor könnte der Endwert bei -5 mV liegen, während beim nächsten Sensor der Anfangswert bei 25 mV liegt – und beide Sensoren würden innerhalb der zulässigen Toleranzen arbeiten. Es ist offensichtlich, dass hier ein gewisser Grad an Kalibrierung erforderlich ist, damit das System mit der Messung überhaupt etwas anfangen kann. 

Abb. 4
Abb. 4
© Honeywell

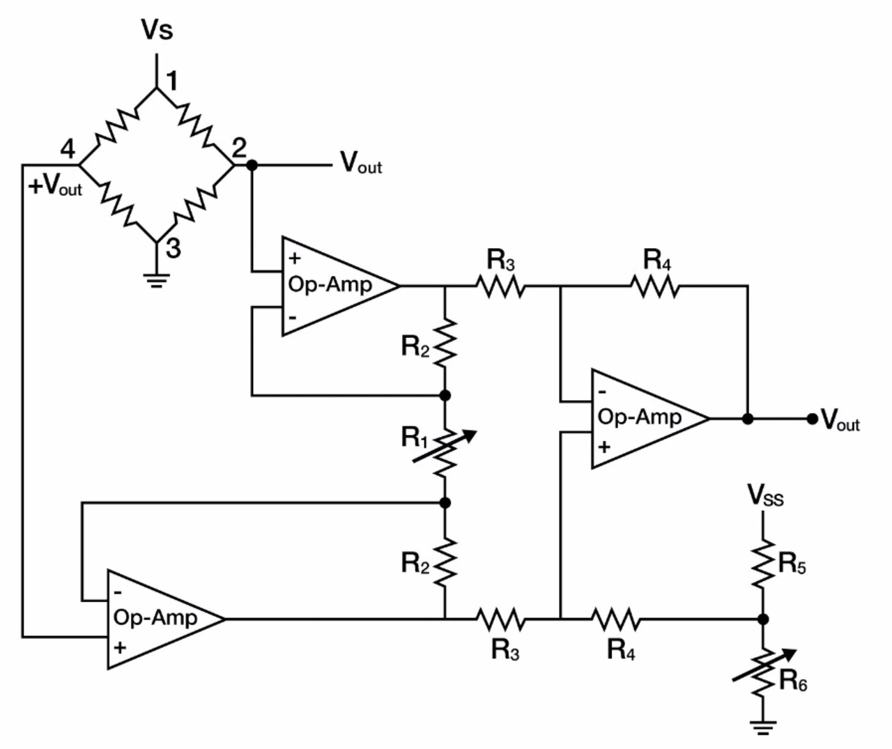
Signalaufbereitung und -kalibrierung werden oft mit einem (Präzisions-)Messverstärker vorgenommen, wie er in Abb. 4 zu sehen ist. Der Messverstärker ist bekannt und überall als Einzel-IC erhältlich, der nur noch einen Widerstand erfordert, mit dem die Verstärkung bestimmt wird. Es ist jedoch noch etwas Entwurfsarbeit für die Implementierung zu leisten und es kommen zusätzliche Kosten für die Bauelemente und der Mehranteil an Leiterplattenplatz hinzu. 

Außerdem sollte man die Auswirkungen durch den Einsatz eines Stellwiderstands für die Kalibrierung beachten. Da sind nicht nur die Kosten für das Bauteil, sondern es muss auch der Mensch eingreifen, um jeden Sensor zu kalibrieren, was mehr Zeit- und Kostenaufwand bei der Produktion bedeutet. Außerdem kommt das Problem hinzu, dass mehr Produktionsausstattung erforderlich ist, um einen kalibrierten Druck bereitzustellen, mit dem der Messbereich präzise eingestellt werden kann. Der Zwang zur Kalibrierung eines Sensors wirft das Problem der Austauschbarkeit auf, wenn ein Sensor einmal vor Ort ausgetauscht werden muss.

Temperaturkompensation: 
Drucksensoren in MEMS-Technik weisen systembedingt eine große Temperaturabhängigkeit auf. 

Hier sind zum Beispiel einige Eigenschaften eines anderen gerne gekauften Sensors ohne Kompensation.

Druckmessbereich: 0 bis 100 mbar
Ausgang bei Endwert (3-V-Speisung bei 25 °C): 35 mV ±15 mV
Offsetspannung (3-V-Speisung bei 25 °C): 0 mV bis 35 mV
Messbereichsschwankung im Temperaturverlauf: -0,22 bis -0,16 %VFSS/°C
Offsetschwankung im Temperaturverlauf: ±15 µV/°C

Über eine Temperaturschwankung von ±25 °C kann die Temperaturempfindlichkeit dieses Sensors einen Fehler von mehr als 6 % in die Messung eintragen.


  1. Die hohen Kosten »günstiger« Drucksensoren
  2. Methoden zur Korrektur der Temperaturschwankungen
  3. Teures »Do-it-yourself« - und was ist, wenn das System Fehler macht?

Lesen Sie mehr zum Thema


Das könnte Sie auch interessieren

Jetzt kostenfreie Newsletter bestellen!