Platinenlayout von DC-DC-Wandlern

Spulenorientierung und EMV

14. Februar 2022, 09:15 Uhr | Von Keith Szolusha, Gengyao Li und Frank Wang, Ralf Higgelke
Viele Induktivitäten für DC-DC-Wandler haben eine Markierung. Es sollte bei einigen Kondensatoren gleichgültig sein, wie herum Spulen angeschlossen werden. Das ist jedoch ein Trugschluss
© Sashkin/adobe.stock.com

Viele Induktivitäten für DC-DC-Wandler haben eine Markierung. Anders als bei einigen Kondensatoren sollte es aber eigentlich gleichgültig sein, wie herum Spulen angeschlossen werden. Das ist jedoch ein Trugschluss.

Diesen Artikel anhören

Wie breit das Spektrum und wie hoch die Amplitude der elektromagnetischen Störungen ist, die getaktete Stromversorgungen abgeben, ist eine Funktion verschiedener Parameter. Darunter fallen der Größe der Kommutierungsschleife (Hot Loop), die Schaltgeschwindigkeit (Slew Rate; du/dt) und Schaltfrequenz, Eingangs- und Ausgangsfilterung, Abschirmung, Layout und Masseanschluss. Eine potenzielle Quelle von Emissionen ist der Schaltknoten, in vielen Schaltplänen mit SW bezeichnet. Das Kupfer dieses Knotens kann als Antenne wirken und Rauschen übertragen, das von schnellen und effizienten Schaltvorgängen mit hoher Leistung generiert wurde. Dies ist für die meisten Schaltregler die Hauptquelle für Störemissionen.

Hervorgehobener SW-Knoten in der XY-Ebene von Lage 1 auf dem Demoboard DC30008A des LED-Treibers LT8386 von Analog Devices
Bild 1. Hervorgehobener SW-Knoten in der XY-Ebene von Lage 1 auf dem Demoboard DC3008A des LED-Treibers LT8386 von Analog Devices.
© Analog Devices

Die Kupfermenge auf der obersten Lage der Platine (Top Layer) des SW-Knotens ist auf alle Fälle zu minimieren, um die Größe der Antenne zu begrenzen. Bei einem monolithischen Schaltregler, wenn also der Leistungsschalter im IC integriert ist, läuft dieser Knoten mit einer kurzen Leiterbahn auf dem Top-Layer vom IC zur Induktivität. Liegt der Leistungsschalter jedoch außerhalb des Schaltcontroller-ICs kann der SW-Knoten außerhalb des ICs in dem Leistungsschalter selbst enthalten sein. In jedem Fall ist also sowohl bei einem Tief- als auch einem Hochsetzsteller ein Anschluss der Induktivität mit dem SW-Knoten verbunden. Wegen der großen Anzahl an beteiligten Parametern ist das Layout des SW-Knotens auf der obersten Lage in XY-Ebene der Leiterplatte oder auf internen Lagen ein wenig wie »Schwarze Magie« (Bild 1).

Spulengeometrie

 Ein weißer Streifen auf der Spule XAL vonCoilcraft markiert den kurzen Spulenanschluss, weil die Spulenanschlüsse nicht sichtbar sind
Bild 2. Ein weißer Streifen auf der Spule XAL von Coilcraft markiert den kurzen Spulenanschluss, weil die Spulenanschlüsse nicht sichtbar sind.
© Analog Devices

Bezieht man die Spulenanschlüsse in die Betrachtung mit ein, hat der SW-Knoten auch eine vertikale Dimension (in der Z-Achse). Diese vertikale Orientierung der Spulenanschlüsse kann die Antenne auf den SW-Knoten vergrößern und damit auch die Störemissionen. Zudem müssen interne Spulenwicklungen nicht unbedingt symmetrisch sein. Selbst wenn die symmetrischen Anschlüsse einer Spule eine im Gehäuse verpackte symmetrische Konstruktion vermuten lassen, sagt jedoch die Polaritätsanzeige auf der Oberseite der Komponente etwas anderes. Bild 2 zeigt die Struktur der internen Wicklung der Serie XAL von Coilcraft. Die Flachdrahtwicklung beginnt am Boden der Komponente und endet auf der Oberseite, sodass ein Anschluss in der Z-Achse wesentlich kürzer als der andere ist.

Bei EMI-empfindlichen Designs sollte man nicht nur auf die Orientierung der Spule achten, sondern auch auf die Art des Spulenanschlusses
Bild 3. Bei EMI-empfindlichen Designs sollte man nicht nur auf die Orientierung der Spule achten, sondern auch auf die Art des Spulenanschlusses.
© Analog Devices

Außerdem können Spulen mit einem auf der Seite herausgezogenen SW-Knoten schlechter arbeiten als solche mit abgeschirmtem vertikalem Metall, wie in Bild 3 dargestellt. Ein Baugruppenentwickler könnte Spulen mit der geringsten Anzahl an vertikalen und herausgeführten Anschlüssen auswählen, um die Störabstrahlung zu reduzieren. Aber, was ist dann mit der Orientierung der beiden Spulenanschlüsse und ihre relative Auswirkung auf die Emissionen?

Emissionen erzählen die Geschichte

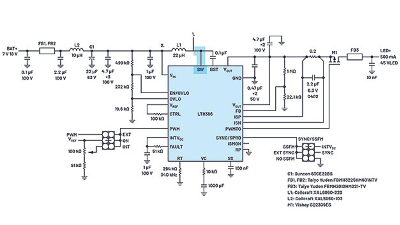
Schaltplan des Demoboards DC3008A mit hervorgehobenem SW-Knoten. Die Spule ist mit dem kurzen Anschluss einmal am Schaltknoten (Orientierung 1) und einmal an der Eingangs-spannung VIN (Orientierung 2) bestückt
Bild 4. Schaltplan des Demoboards DC3008A mit hervorgehobenem SW-Knoten. Die Spule ist mit dem kurzen Anschluss einmal am Schaltknoten (Orientierung 1) und einmal an der Eingangs-spannung VIN (Orientierung 2) bestückt, um die Ergebnisse der gesamten Störemissionen miteinander zu vergleichen.
© Analog Devices

Geringe Abstrahlungen einer Baugruppe im Test sind eine Kombination der IC-Emissionen und Layout-Betrachtungen. Selbst bei einem monolithischen IC mit geringen Emissionen muss beim Layout Sorgfalt aufgebracht werden und auch die Montage der für Emissionen kritischen Komponenten berücksichtigt werden.

Um dies zu zeigen, untersuchte man auf dem Demoboard DC3008A mit dem LED-Treiber LT8386 die Auswirkung der Orientierung der Hauptspule L1 (Bild 4).

Demoboard DC3008A mit verschiedenen Orientierungen der Spule XAL6060-223MEB von Coilcraft
Bild 5. Demoboard DC3008A mit verschiedenen Orientierungen der Spule XAL6060-223MEB von Coilcraft.
© Analog Devices

Der Spulenhersteller Coilcraft kennzeichnet den kurzen Anschluss der XAL-6060-Serie mit einer weißen Linie auf der Oberfläche der Komponente. Prüfungen nach leitungs-gebundenen Emissionen (Conducted Emissions, CE) und abgestrahlten Emissionen (Radiated Emissions, RE) nach Standard CISPR-25 in der EMI-Prüfkammer zeigten, dass die Platzierungsrichtung (Bild 5) dieser Spule die Leistung deutlich beeinflusst.

Die Bilder 6 bis 8 zeigen, dass die Stärke der Emissionen des DC3008A auf der Demo-Schaltung direkt von der Orientierung von L1 beeinflusst wird, ohne dass andere Komponenten verändert wurden. Speziell die niederfrequenten abgestrahlten Störungen (150 kHz bis 150 MHz) und die leitungsgebundenen Störungen in den FM-Bändern (70 MHz bis 108 MHz) haben bei Orientierung 1 geringere Emissionen – und zwar, weil die Seite mit dem kurzen Anschluss am SW-Knoten liegt. Ein Unterschied von 17 dBµV/m bis 20 dBµV/m im AM-Band kann ebenfalls nicht ignoriert werden.

Emissionen erzählen die Geschichte, Bilder 6 bis 8

© Analog Devices
© Analog Devices
© Analog Devices

Alle Bilder anzeigen (3)

Nicht alle Spulen sind jedoch gleich aufgebaut. Die Wicklungsrichtung, die Form der Anschlüsse, die Form der Anschlussverbindungen und selbst das Kernmaterial können variieren. Die Stärke der magnetischen und elektrischen Felder bei unterschiedlichen Kernmaterialien und mechanischen Konstruktionen können dazu führen, dass sich die Störemissionen verändern. Diese Fallstudie zeigt jedoch einen Problembereich, den man auch zu seinem Vorteil nutzen kann.

Anbieter zum Thema

zu Matchmaker+

  1. Spulenorientierung und EMV
  2. Spulen ohne Anzeige der Polarisation


Lesen Sie mehr zum Thema


Das könnte Sie auch interessieren

Bicker Elektronik

Bicker Elektronik

Bis zu 100 Stunden Langzeit-Backup

In vielen Anlagen muss ein Stromversorgungs-Subsystem den Bedarf mehrerer Stockwerke decken und gleichzeitig einen Akku aufladen und entladen, wenn die primäre Stromversorgung ausfällt

Zuverlässige Stromversorgung

Mehr als nur einfache AC/DC- und DC/DC-Wandlung

Würth Elektronik eiSos

HF-Verstärkerschaltungen

Störungsfrei dank Multilayer-Ferrit

Interessante Aspekte der EMV-Richtlinien und deren Ausführung gab Markus Stark, Würth Elektronik eiSos, in seiner Keynote.

Das war das »Anwenderforum EMV«

EMV ist der zentrale Faktor für das Endprodukt

TDK-Lambda

Neuvorstellungen von TDK-Lambda

Nicht nur für Bahntechnik und Industrieapplikationen

Mean Well

AC/DC-Stromversorgungen

Mehr Kurzzeit-Energie, Scotty!

AdobeStock_90115316_luchschenF

Deutsche Laborstromversorgungs-Branche

Bitte keine Lohn-Preis-Spirale!

PULS

Stromversorgungen im Anlagenbereich

Risiken auf der DC-Seite minimieren

Höcherl & Hackl

Schulz-Electronic und Höcherl & Hackl

Drei neue Produktreihen

Fischer_Sebastian

Risk Management bei Traco Power

»Alle Zutaten für einen Konjunktureinbruch sind vorhanden«

pixabay

PFC, Flicker und Störeinstrahlung

EMV bei Schaltnetzteilen (Teil 2)

pixabay

Kenngrößen und EMV-Messung

EMV bei Schaltnetzteilen (Teil 1)

Mouser, DC-DC converter

Point-of-Load-Wandler

Prozessoren und FPGAs mit Strom versorgen

Leistungs-MOSFETs von Taiwan Semiconductor.

Volle Auftragsbücher, lange Lieferzeiten

»Von Entspannung keine Spur«

Hermann Püthe

inpotron Schaltnetzteile

»Wir kaufen alle Komponenten, die wir kriegen können«

Robot, EMI, EMC, Cable

Elektromagnetische Verträglichkeit

Motorkabel als Störfilter

Die Wandler AP63200Q, AP63203Q, AP63205Q und AP63300Q

Automotive-PoL-Anwendungen

Kleine 3,8- bis 32-V-Abwärtswandler

Der US-Halbleiterhersteller Analog Devices stellte an seinem irischen Standort in Limerick die Messtechnik-Plattform »MeasureWare« für präzise Messungen in unterschiedlichen Industriezweigen vor.

Analog Devices

100 Mio. Euro für Limerick

IdW Bernhard Erdl

Umsatz von Puls steigt und steigt

»Wir sind inzwischen im Modus der Warenzuteilung«

Open-Frame-Netzteile sind Standardkomponenten, die in OEM-Systeme sind und die STeckdose versorgt

Open-Frame-Netzteile

Design-in optimal gestalten

EMV von DC-DC-Schaltreglern

So geht EMV-gerechtes Leiterplattenlayout

Würth Elektronik eiSos

Filterdesign

Auswirkungen von Layout, Vias und Bauform auf das EMV-Verhalten

High-Power-DC/DC-Wandler

EMV- und Effizienzoptimierung

Gaia Schaltnetzteile EMV

Basiswissen Stromversorgung

Synchronisation verbessert EMV von Schaltnetzteilen