Point-of-Load-Wandler

Prozessoren und FPGAs mit Strom versorgen

20. Mai 2022, 16:00 Uhr | Mark Patrick, Supplier Marketing Manager bei Mouser Electronics, Ralf Higgelke
Mouser, DC-DC converter
© artegorov3@gmail – stock.adobe.com

Prozessoren, FPGAs und ASICs haben eines gemeinsam: Alle haben eine ganze Reihe verschiedener Versorgungsspannungen. Geht da etwas schief, arbeiten die ICs nicht mehr ordnungsgemäß oder werden sogar zerstört. Das lässt sich verhindern.

Diesen Artikel anhören

Durch die Integration von immer mehr Funktionen in einem Chip lassen sich der Platz auf der Leiterplatte optimal nutzen, die Stücklistenkosten optimieren und die Herausforderungen beim Powermanagement verringern. Dieser Ansatz ist eine gute Nachricht für viele Anwendungen, von der Datenverarbeitung im Edge-Computing-Bereich über die Beschleunigung rechenintensiver Suchvorgänge bis hin zu Robotern für die industrielle Automatisierung. So werden beispielsweise Mikrocontroller, Mikroprozessoren und FPGAs zusammen mit WLAN-Funktechnik, Transceivern für Hochgeschwindigkeitsnetzwerke und Verschlüsselungsmodulen integriert.

Da jedoch Prozessoren, FPGAs und leistungsstarke MPUs immer anspruchsvoller werden, müssen auch mehrere Versorgungsschienen bereitgestellt werden. Gleichzeitig werden Prozessorkerne und Peripheriefunktionen tendenziell mit niedrigeren Versorgungsspannungen betrieben. Zudem sind solche ICs sehr anfällig für Spannungstransienten und Restwelligkeit, sodass die Stromversorgungsarchitektur und die Führung der Stromschienen auf der Leiterplatte besonders beachtet werden müssen. Auch belasten die Marktnachfrage nach niedrigem Stromverbrauch und die Möglichkeit, diskrete Funktionen abzuschalten und gleichzeitig die Reaktionsfähigkeit der Anwendung beizubehalten, die Stromversorgungsarchitektur.

Dieser Beitrag soll aufzeigen, inwiefern hochdichte kompakte DC-DC-Wandlermodule mit niedrigem Stromverbrauch und einer Ausgangsspannung (Single Output) eine praktikable Lösung darstellen.

Herausforderungen für die Stromversorgung

Komplexe FPGAs, Prozessoren und anwendungsspezifische ICs (ASICs) verlangen mehrere Stromversorgungsschienen mit unterschiedlichen Spannungsniveaus und hohen dynamischen Strömen. Gleichzeitig muss die Stromversorgungsarchitektur strikte Toleranzen bei der Regelung und bei Transienten einhalten. Für diese hochintegrierten Bauteile ist es außerdem unerlässlich, dass die Stromschienen beim Start in einer vordefinierten Reihenfolge (Sequencing) eingeschaltet werden, um abnormales Verhalten der Anwendung oder Schäden im IC zu vermeiden.

Zu den Einschränkungen bei der Entwicklung zählen insbesondere der Platz auf der Leiterplatte, das Wärmemanagement, das Sequencing und die Leiterführung auf der Leiterplatte. Was bedeutet das für hochdichte kompakte DC-DC-Wandlermodule, die oft Bestandteil einer verteilten Bus- oder Point-of-Load-Architektur sind und solche komplexen ICs mit Strom versorgen?

Platzmanagement auf der Leiterplatte: Bei den heutigen platzkritischen Anwendungen kommt es darauf an, die gegebene Fläche optimal zu nutzen. Daher werden bei der Auswahl eines DC-DC-Wandlers die Komponenten mit dem kleinsten Platzbedarf bevorzugt. Neben den Abmessungen des Bauelements gibt es jedoch noch weitere, miteinander in Verbindung stehende Beschränkungen.

Wärmemanagement: Die Leistungsdichte und der Wirkungsgrad eines Wandlers sind wichtige Angaben und müssen im Datenblatt geprüft werden. Ein Wirkungsgrad von mehr als 94 Prozent ist typisch, kann aber je nach der Höhe des Ausgangsstroms zu einer Abwärme führen, die abzuleiten ist. Benötigt der Wandler also spezielle Pads, Montage oder Kühlkörper?

Transienten-Management und Stromführung: Durch die Leiterführung auf
einer Leiterplatte können die Schienen elektromagnetischen Störungen durch andere Bauelemente und Signale ausgesetzt sein. Zudem können lange Leiterbahnen bei Stromspitzen auf großen Leiterplatten zu Spannungstransienten führen. Ein Konzept, die Auswirkungen von Transienten zu reduzieren, besteht darin, den DC-DC-Wandler in der Nähe des Stromeingangs­pins des Bauteils zu platzieren, das er mit Strom versorgt. Diese Vorgehensweise wird immer dann bevorzugt, wenn die thermischen Anforderungen an den Wandler und der verfügbare Platz auf der Leiterplatte es zulassen.

Sequenzierung der Stromschienen: Hierfür benötigt der Host-Prozessor Zugriff auf einen Enable-Pin am ausgewählten DC-DC-Wandler. Idealerweise sollte der Wandler auch einen PG-Ausgang (Power Good) haben, um den ordnungsgemäßen Betrieb zu bestätigen.

TI

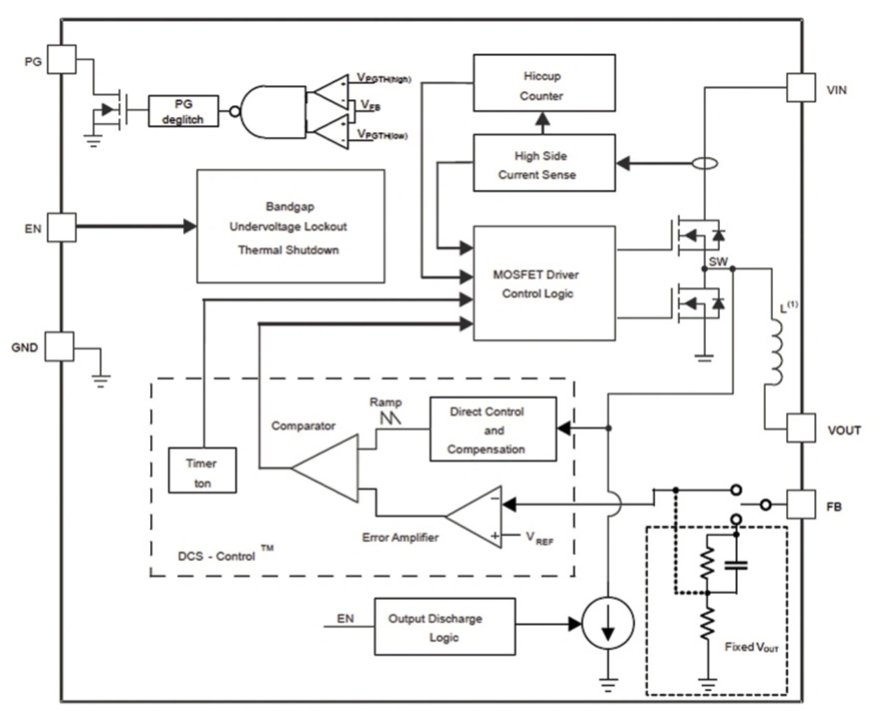
Bild 1: Funktionales Blockdiagramm der Abwärtswandlerreihe TPSM8282xA.
© TI

Ersatz für Enpirion-Wandler

Vor dem Hintergrund, dass Intel kürzlich angekündigt hat, die Wandlermodule der Enpirion-Serie auslaufen zu lassen, eignen sich die Point-of-Load-Abwärtswandler TPSM8282x und TPSM8286xA von Texas Instruments. Bei den Modellen TPSM82821A, 822A und 823A handelt es sich um kleine, flache Abwärtswandlermodule mit integrierter Induktivität, die einen einzelnen Ausgang mit 1 A, 2 A oder 3 A und alternativ die Pin-kompatiblen Stromsparmodus-Versionen TPSM82821, 822, 823 bieten. Bild 1 zeigt das funktionale Blockdiagramm der TPSM8282xA-Serie.

TI
Bild 2: Ein typisches Schaltungslayout für den festen 1,8-V-Ausgang des 2-A-Wandlermoduls TPSM828222.
© TI

Der Wandler nutzt eine DCS-Regelung (Direct Control with Seamless Transition into Power-save Mode), die eine präzise Ausgangsspannung mit schnellem Netz- und Lastregelungsverhalten sowie einen nahtlosen Übergang zwischen PWM- und Energiesparmodus bietet. Die optionale Forced-PWM-Variante minimiert die
Ausgangswelligkeit, indem der Wandler über den gesamten Lastbereich im nichtlückenden Betrieb (Continuous Conduction Mode) arbeitet. Ein Enable-Pin, ein Power-Good-Ausgang, ein integrierter Soft-Start und ein Kurzschlussschutz sind nur einige der Merkmale des TPSM8282xA.

Durch den Einsatz eines Spannungsteilers deckt die variable Ausgangsspannung einen Bereich von 0,6 V bis zur angelegten Eingangsspannung von maximal 5,5 V ab, wobei eine feste Ausgangsspannung von 1,2 V, 1,8 V, 2,5 V oder 3,3 V möglich ist. Bild 2 zeigt eine typische 2-A-Implementierung mit einer festen Spannung von 1,8 V. Der Ruhestrom sinkt auf 4 µA. Der typische Wirkungsgrad beträgt bis zu 95 Prozent.
 

TI
Bild 3: Das Evaluierungsboard TPSM8282xEVM-80.
© TI

Die Produktfamilie TPSM8282x ist in einem 10-poligen microSiP-Modulgehäuse mit den Abmessungen 2,0 mm × 2,5 mm × 1,1 mm erhältlich und eignet sich für die Versorgung in der Nähe des Vin-Pins eines Prozessors. Um das Proto­­typing eines TPSM8282x-Designs zu vereinfachen, bietet das Evaluierungsboard TPSM8282xEVM-080 eine praktische Plattform (Bild 3).

Die Wandlerfamilie TPSM8286xA verfügt über ähnliche Merkmale wie die Baureihe TPSM8282xA und besteht aus einem 4-A- (TPSM82864A) und einem 6-A-Modul (TPSM82866A). Die Wandler haben einen Wirkungsgrad von bis zu 96 Prozent, verfügen über eine integrierte Induktivität und eignen sich für einen Eingangsbereich von 2,4 V bis 5,5 V. Sie sind in 13 Versionen mit festen Ausgangsspannungen erhältlich, mit denen die gängigen Nennspannungen abgedeckt werden, oder mit einer konfigurierbaren Ausgangsspannung von 0,6 V bis zur angelegten Eingangsspannung. Die TPSM8286x-Wandler sind in einem umspritzten QFN-Format mit Abmessungen von 3,5 mm × 4,0 mm × 1,4 mm (-826xA) oder 1,8 mm (-828xAH) untergebracht und besitzen auf der Unterseite des QFN-Gehäuses ein großes Wärmeleitpad.

TI
Bild 4: Ein Layoutvorschlag für eine beispielhafte TPSM8286xA-Implementierung, die nur 32 mm² Platz auf der Leiterplatte beansprucht.
© TI

Mit der Produktfamilie TPSM8286xA ist ein Layout mit nur 32 mm² möglich (Bild 4), das wertvollen Platz auf der Leiterplatte spart und eine Platzierung in der Nähe des Eingangsspannungs-Pins des Prozessors ermöglicht, wobei gleichzeitig eine hohe Energieeffizienz und ein gutes thermisches Verhalten erreicht werden. Für die Produktfamilie TPSM8286xA ist das Evaluierungsboard TPSM8286xA EVM erhältlich.

Anbieter zum Thema

zu Matchmaker+

Lesen Sie mehr zum Thema


Das könnte Sie auch interessieren