Silent-Switcher-µModule-Regler

Rauscharme Stromversorgung

5. April 2019, 6:30 Uhr | Von Aldrick Limjoco, Patrick Pasaquian und Jefferson Eco

Stromversorgungssysteme müssen verlustarm sein, haben kaum Platz zur Verfügung und sollen wenig Ausgangsrauschen aufweisen. Dabei helfen integrierte Leistungsmanagement-Lösungen. Solche Regler können zum Beispiel A/D-Wandler rauscharm versorgen – und das bei halbem Platzbedarf.

Diesen Artikel anhören

Hochgeschwindigkeits-Analog/Digital-Wandler (ADCs) haben sich bis in den Bereich von Gigasamples pro Sekunde (GS/s) weiterentwickelt – und bieten dabei gleichzeitig einen Anstieg der nutzbaren Bandbreite. Allerdings stellt die Steigerung der Leistung komplexe Anforderungen an die Stromversorgung. Der AD9625 – ein 2,6-GS/s-ADC – benötigt sieben von­einander unabhängige Versorgungs­pegel, aufgeteilt auf die drei Spannungsniveaus 1,3 V, 2,5 V und 3,3 V. Doch damit nicht genug: Das gesamte Stromversorgungssystem des ADC muss verlustleistungsarm sein, auf eine dicht bestückte Leiterplatte passen und ein Ausgangsrauschen aufweisen, das zur Empfindlichkeit des Verbrauchers passt.

Diese Anforderungen ausgewogen zu erfüllen, ist ein vorrangiges Problem der Parameteroptimierung für den System­entwickler, sie bringt aber auch häufig Chancen mit sich. Normalerweise wird das Problem gelöst, indem Schaltregler – verrauscht, aber verlustleitungsarm – mit nachgelagerten LDOs (Low Dropout Regulator) kombiniert werden, die zwar relativ verlustleistungsbehaftet sind, aber das Rauschen der Stromversorgung reduzieren. Bild 1 zeigt die Schaltung eines typischen Systems dieser Art. Unglücklicherweise steigert die Optimierung des Wirkungsgrads und des Rauschens die Systemkomplexität. Bild 2 zeigt ein alternatives Stromversorgungssystem mit µModule-Silent-Switcher-Reglern. Das System liefert eine rauscharme Versorgung für den ADC bei geringerem Platzbedarf und besitzt einen hohen Wirkungsgrad.

Anbieter zum Thema

zu Matchmaker+

Betrachtungen zum Rauschen

Grundsätzliche Schaltung einer Stromversorgung für GS/s-ADCs mit Schaltreglern und LDOs (konventioneller Aufbau).
Bild 1: Grundsätzliche Schaltung einer Stromversorgung für GS/s-ADCs mit Schaltreglern und LDOs (konventioneller Aufbau).
© Quelle: Analog Devices

Ein Systementwickler muss die Empfindlichkeit des Verbrauchers abschätzen und diese an das Rauschen der Stromversorgung anpassen. Das Rauschen der Stromversorgung kann durch die Verwendung eines LDO-Reglers im Stromversorgungspfad minimiert werden, sowohl als Stand-alone-Regler (Bild 2) als auch mit einem dem Schaltregler nachgelagerten Regler, wie in Bild 1 dargestellt. Ein LDO-Regler hat die Fähigkeit, das Rauschen der Eingangsstromversorgung zu unterdrücken – gemessen als sein Versorgungsspannungsdurchgriff (PSRR, Power Supply Rejection Ratio). Der Nachteil bei verbessertem Rauschverhalten mit LDO-Reglern ist ein geringerer Wirkungsgrad.

Das alternative Stromversorgungssystem besteht aus zwei µModule-Silent-Switcher-Reglern LTM8065, die einen AD9625 direkt mit Strom versorgen. Es ist rauscharm, kompakt und verlustleistungsarm (ungefiltertes LTM8065- Design).
Bild 2: Das alternative Stromversorgungssystem besteht aus zwei µModule-Silent-Switcher-Reglern LTM8065, die einen AD9625 direkt mit Strom versorgen. Es ist rauscharm, kompakt und verlustleistungsarm (ungefiltertes LTM8065- Design).
© Quelle: Analog Devices

LDO-Regler sind bei hohen Abwärtswandelverhältnissen verlustleistungsreich, denn sie müssen Leistung über ein Durchgangselement abführen. Beim Einsatz von LDOs soll also das Abwärtswandelverhältnis minimiert werden, um den Wirkungsgrad zu maximieren. Häufig müssen sie als nachgeschaltete Regler nach den verrauschten, aber verlustleistungsarmen Schaltreglern eingesetzt werden, die ursprünglich einen Hauptspannungspegel auf die Eingänge des LDO-Reglers herunterwandeln. Werden sie trotzdem als nachgeschalteter Regler eingesetzt, der die PSRR-Leistung des LDOs maximiert, wird eine zusätzliche Marge benötigt, die den Wirkungsgrad der Stromversorgung insgesamt – insbesondere aber bei großen Lasten – weiter reduziert.

Einfachheit und Flächenbedarf

Konventionelle Systeme auf Basis von Schaltreglern mit LDO sind häufig mit diskreten Komponenten aufgebaut, was in einem großen und komplexen Flächenbedarf auf der Leiterplatte resultiert. Jedoch widerspricht das dem ökonomischen Ziel bezüglich Größe und Einfachheit der Entwicklung. Doch mit µModule-Reglern können diese erreicht werden, da die Schlüsselkomponenten der Regelung – insbesondere die relativ große Spule – mit im Gehäuse integriert sind. Sie ermöglichen dadurch eine kompakte Leiterplattenlösung. Zusätzlich können µModule-Regler ausreichend Laststrom handhaben. Somit ermöglichen sie es, Versorgungspegel mit äquivalenter Spannung auf einen einzigen µModule-Ausgang zu legen. Die Fähigkeit, hohe Ströme zu verkraften, ermöglicht es außerdem, weitere Versorgungspegel in existente auf µModule basierende Entwicklungen einzufügen, was Modi­fizierungen des Designs vereinfacht und deshalb die Markteinführungszeit verkürzt.

Die hier vorgestellte auf µModule-Reglern basierende Lösung hat einen sehr hohen Wirkungsgrad, ist sehr kompakt und besonders gut für den 12-bit-Hochleistungs-A/D-Wandler mit 2,6 GS/s Abtastrate AD9625 geeignet. Die Versorgung erfolgt über den LTM8065, einen Silent-Switcher-µModule-Regler von Power by Linear. Die Silent-Switcher-Technik eliminiert praktisch unvorhersehbares und schwierig zu filterndes Hochfrequenzrauschen, was zu einer Stromversorgung führt, die gut auf die Empfindlichkeit des A/D-Wandlers abgestimmt ist. Um einen Vergleichstest einer µModule-Reglerlösung mit einer traditionalen Stromversorgung durchzuführen, werden die 1,3-V- und 2,5-V-Versorgungspegel des AD9625 mit einem abwärtswandelnden 2,5-A-µModule-Regler versorgt. Die Rauschempfindlichkeit des A/D-Wandlers auf beiden Versorgungspegeln und das Ausgangsspektrum von LTC-Leistungsmodulen wurden dazu untersucht.

Referenzaufbau für den A/D-Wandler AD9625

Schaltung mit den drei 2,5-V-Versorgungspegeln eines traditionellen Systems mit Schaltreglern und LDOs für den AD9625.
Bild 3: Schaltung mit den drei 2,5-V-Versorgungspegeln eines traditionellen Systems mit Schaltreglern und LDOs für den AD9625.
© Quelle: Analog Devices

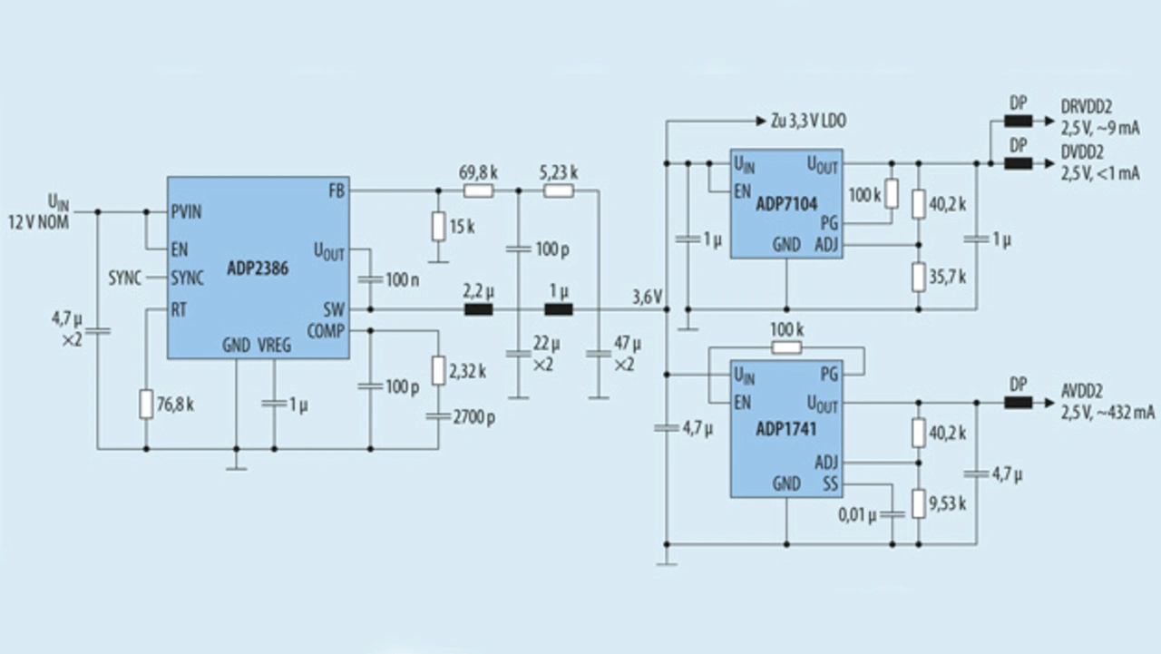
Bild 3 zeigt eine Teilschaltung für den traditionell empfohlenen Stromver­sorgungsaufbau für den 2,6-GS/s-A/D-Wandler AD9625. In diesem Bild
sind nur die 2,5-V-Versorgungspegeldar­gestellt, die auch die typischen
Stromanforderungen für jeden weiteren Spannungspegel enthalten. In einer vollständigen Stromversorgung werden sieben unterschiedliche Versorgungspegel in die drei Spannungspegel 1,3 V, 2,5 V und 3,3 V überführt. Die Blockschaltung von Bild 1 stellt die komplette Stromversorgung dar. In diesem System agieren die Schaltregler – zwei abwärts wandelnde 20-V-/6-A-Wandler mit LC-Filtern ADP2386 – als Vorregler auf die Zwischenbusspannungen von 3,6 V und 2,1 V. Der 3,6-V-Ausgangsregler ist in Bild 3 dargestellt. Die Zwischenspannungen werden mit LDO-Reglern weiter auf jeden geregelten Eingangsspannungspegel des A/D-Wandlers heruntergewandelt. Die LDO-Regler liefern die geregelten Spannungen für den A/D-Wandler und dämpfen das Ausgangsrauschen des Schaltreglers effektiv.

Das traditionelle Grundsystem erzeugt erfolgreich gut geregelte und rauscharme Ausgangsspannungen, jedoch auf Kosten der Komplexität. Es kann schwierig sein, die zahlreichen Komponenten auf einer Leiterplatte unterzubringen. Außerdem kann der LDO-Wirkungsgrad bei Spitzenlasten leiden und möglicherweise thermische Probleme hervorrufen. Allerdings gibt es eine bessere Methode.

Eine Alternative zum traditionellen A/D-Wandler-Stromversorgungssystem. Die Schaltung mit sieben Versorgungspegeln versorgt einen A/D-Wandler AD9625 mit 2,6-GS/s Abtastrate.
Bild 4: Eine Alternative zum traditionellen A/D-Wandler-Stromversorgungssystem. Die Schaltung mit sieben Versorgungspegeln versorgt einen A/D-Wandler AD9625 mit 2,6-GS/s Abtastrate.
© Quelle: Analog Devices

Der µModule-Regler LTM8065 versorgt die 1,3-V- und 2,5-V-Versorgungsspannungen des A/D-Wandlers AD9625 direkt. Bild 4 zeigt die komplette Schaltung für die alternative Stromversorgung, die in der Blockschaltung in Bild 2 dargestellt ist. Das System besteht aus zwei µModule-Reglern und einem einzigen LDO-Regler ADP7118. Der LTM8065 ist ein 2,5-A-Silent-Switcher-µModule-Regler mit 40-V-Eingang, eingebaut in ein kompaktes, thermisch verbessertes und hermetisch dichtes BGA (Ball Grid Array). Zusätzlich sind in diesem Modul ein Schalt-Controller, eine Spule und weitere unterstützende Komponenten integriert.

Der µModule-Regler unterstützt einen Ausgangsspannungsbereich von 0,97 V bis 18 V und einen Schaltfrequenzbereich zwischen 200 kHz und 3 MHz, wobei die Ausgangsspannung über einen einzigen externen Widerstand eingestellt wird. Die einzigen weiteren Komponenten, die zur Realisierung eines vollständigen Reglers benötigt werden, sind die Eingangs- und Ausgangskondensatoren. In dieser Lösung versorgt der LTM8065 die 1,3-V- und 2,5-V-Span­nungspegel direkt. Der 3,3-V-Pegel wird direkt von einem rauscharmen LDO ADP7118 aus einer 12-V-Versorgung gespeist. Der Strom des 3,3-Versorgungspegels liegt unter 1 mA, sodass die Verlustleistung am LDO-Regler vernachlässigbar ist.

Lastempfindlichkeit und Stromversorgungsrauschen

Die Rauschempfindlichkeit der Stromversorgung des A/D-Wandlers steht bei der Entwicklung eines Stromversorgungssystems ganz oben auf der Liste der Überlegungen. Die Rauschempfindlichkeit der Stromversorgung kann bestimmt werden, indem das PSRR des A/D-Wandlers gemessen oder indem das PSRR aus dem Datenblatt entnommen wird. Es gibt zwei Arten von PSRR: das statische und das dynamische (AC).

Das statische ist das Verhältnis der Änderung der Stromversorgungsspannung zur resultierenden Änderung im Offset-Fehler des A/D-Wandlers. Das ist kein großes Problem, da ein A/D-Wandler eine gut geregelte Spannung an den Verbraucher liefern sollte. Auf der anderen Seite ist das dynamische (AC) PSRR die Messung, die der Entwickler der Stromversorgung beachten muss, da sie die Fähigkeit des A/D-Wandlers repräsentiert, das Rauschen auf dem Stromversorgungs-Pin über einen bestimmten Frequenzbereich zu unterdrücken.

Messaufbau zur AC-PSRR-Messung eines A/D-Wandlers.
Bild 5: Messaufbau zur AC-PSRR-Messung eines A/D-Wandlers.
© Quelle: Analog Devices

Das AC-PSRR des A/D-Wandlers wird erfasst, indem ein Sinuswellensignal an den Stromversorgungs-Pin anlegt und die Amplitude des angelegten Signals direkt am Stromversorgungs-Pin des Prüflings gemessen wird – abgenommen am Schirmentkoppelungskondensator nahe am Stromversorgungs-Pin. Eine digitalisierte Messkurve (spur) erscheint bei der korrespondierenden Frequenz im Rauschteppich der Fast-Fourier-Transformation (FFT) des A/D-Wandlers. Das Verhältnis der gemessenen Amplitude des angelegten Signals und der korrespondierenden Ampli­tude der digitalisierten Messkurve im FFT-Spektrum des A/D-Wandlers ist der Versorgungsspannungsdurchgriff (PSRR). Bild 5 zeigt die Blockschaltung eines typischen Aufbaus zur AC-PSRR-Messung.

Bei Einsatz eines 2,6-GS/s-A/D-Wandlers AD9625 wird eine 1-MHz-Sinuswelle mit 100 mV Amplitude von Spitze zu Spitze aktiv in den analogen 1,3-V-Stromver-sorgungspegel eingekoppelt. In diesem Fall erscheint in der FFT eine digitalisierte 1-MHz-Kurve über dem Rauschteppich des Wandlers bei -61,8 dBFS, was einer Spitze-zu-Spitze-Spannung von 892 µVp-p in Referenz zum Vollskalenbereich von 1,1 V des analogen Eingangs entspricht. Das Berechnen der AC-PSRR bei 1 MHz unter Einsatz der Gleichung ergibt einen AC-PSRR von 41 dB.

A C minus P S R R open parentheses d B close parentheses equals 20 times log fraction numerator I n j e c t e d space R i p p l e over denominator D i g i t i z e d space S p u r end fraction

Die in der FFT des A/D-Wandlers beobachtete digitale Messkurve korrespondiert mit der eingekoppelten Welligkeit am Stromversorgungs-Pin. In diesem Fall ist die Messkurve 892 µVp-p. Die eingespeiste Welligkeit ist die eingekoppelte Sinuswelle gemessen am Versorgungs-Pin am Eingang. Die Welligkeit hat in diesem Fall eine Amplitude von 100 mVp-p.

Speisung über zusätzlichen LC-Filter

Versorgungsspannungsdurchgriff der analogen Stromversorgungseingänge des AD9625.
Bild 6: Versorgungsspannungsdurchgriff der analogen Stromversorgungseingänge des AD9625.
© Quelle: Analog Devices

Bild 6 zeigt, dass der Spannungsversorgungspegel 1,3 V AVDD im Vergleich zum 2,5-V-Spannungspegel empfind­licher auf Rauschen der Versorgung reagiert – besonders im Schaltfrequenzbereich des LTM8025 (200 kHz bis 3 MHz). Bild 7 zeigt eine weitere LTM8025-Lösung, mit einem zusätz­lichen Tiefpass-LC-Filter für den kom­binierten 1,3-V-Versorgungspegel.

Die Empfehlung für die Tiefpassfilterkomponente hängt davon ab, wie stark die erforderliche Filterung sein muss. Für den 1,3-V-Pegel ist eine minimale Filterung von 20 dB nötig, um die Schaltstörungen in den Rauschteppich des A/D-Wandlers abzusenken. Hierfür wird die Kombination einer 1,2-µH-Spule und eines 4,7-µF-Kondensators mit einer Grenzfrequenz von rund 67 kHz eingesetzt. Um einen exzessiven Spannungsabfall und eine hohe Verlustleistung an der Spule zu vermeiden, wird eine Spule mit geringem DC-Widerstand (DCR) empfohlen. Als Kondensator kann ein MLCC (Multi Layer Ceramic Capacitor) verwendet werden. MLCCs haben einen geringen äquivalenten Serienwiderstand (ESR), der eine gute Dämpfung bei der Eigenresonanz des Kondensators hat. Die minimale Impedanz des Kondensators wird von seinem ESR bestimmt. MLCCs haben auch eine geringe effektive Wirkinduktanz (ESL), die ein exzellentes Entkoppeln bei hohen Frequenzen sichert.

Hinzufügen eines LC-Filters, um das Rauschen weiter zu reduzieren.
Bild 7: Hinzufügen eines LC-Filters, um das Rauschen weiter zu reduzieren.
© Quelle: Analog Devices

Dämpfungsperlen werden verwendet, um höheres Frequenzrauschen zu filtern, welches von den Schaltreglern am Versorgungspegel des A/D-Wandlers hervorgerufen wird. Sie bieten auch eine Isolierung des Hochfrequenzrauschens an jedem der kom­binierten Versorgungspegel. Der empfohlene Strom durch die Dämpfungsperlen sollte rund 30 % – oder weniger – des DC-Stroms der Dämpfungsperlen betragen, um zu verhindern, dass der Kern in Sättigung übergeht, was die effek­tive Impedanz und EMI-Filter-Eigenschaften der Dämpfungsperle vermindern kann. Eine Dämpfungsperle mit geringem DC-Widerstand minimiert den Spannungsabfall und die Verlustleistung, insbesondere bei Versorgungspegeln mit hohem Strom, wie dem 1,3 V AVDD.


  1. Rauscharme Stromversorgung
  2. Untersuchungsergebnisse

Lesen Sie mehr zum Thema


Das könnte Sie auch interessieren

Jetzt kostenfreie Newsletter bestellen!

Weitere Artikel zu Analog Devices GmbH

Weitere Artikel zu Energieerzeugung