Entwicklung + Test

Mehr Kerne – aber sicher

12. April 2010, 12:18 Uhr | Von Dr. Marek Jersak und Dr. Kai Richter
Diesen Artikel anhören

Fortsetzung des Artikels von Teil 2

Frühzeitige Darstellung von Engpässen spart Kosten

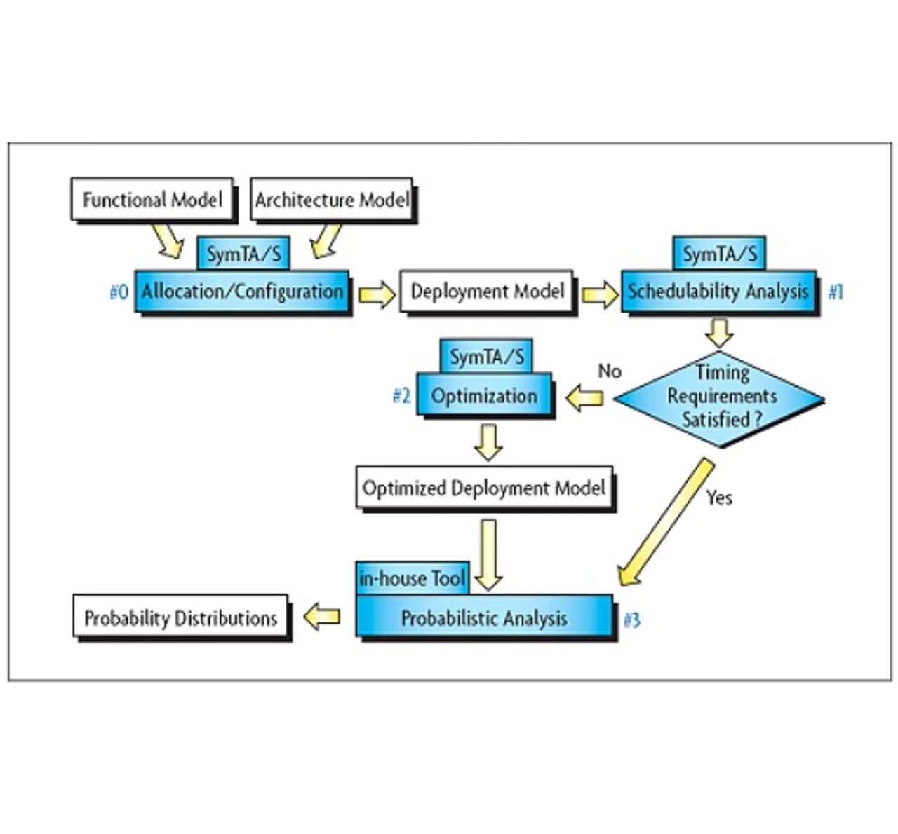
Die Analyseergebnisse der initialen Systemkonfiguration zeigten eine akzeptable CPU-Auslastung. Die Verzögerungen entlang der kritischen Signalwege lagen jedoch deutlich über dem erlaubten Maß, für einen Pfad war die Deadline von 100 ms sogar dauerhaft verletzt. Im zweiten Schritt wurde das System optimiert. Dabei kam die automatische Entwurfsraumexploration von SymTA/S zum Einsatz. Konkret wurden Offsets, d.h. der zeitliche Versatz zwischen synchronisierten Tasks, automatisch optimiert. Bei guter Wahl von Offsets werden Lücken im Schedule effizient ausgenutzt, bei schlechter Wahl häufen sich Spitzenlasten und damit hohe Verzögerungen. Zudem wurden kleine Prioritätsänderungen vorgenommen. Im Ergebnis konnten alle Signalverzögerungen zuverlässig unter die geforderten Deadlines reduziert und auch die Anforderung an die zeitgleiche Ausführung der beiden kritischen Signalwege erfüllt werden. Eine wichtige Eigenschaft von SymTA/S ist dabei, dass, unabhängig von der Testabdeckung, die Analyse automatisch und konstruktiv alle wichtigen Worst- Case-Situationen erfasst. Im weiteren Verlauf der Entwicklung half das SymTA/S-Modell zusätzlich Zeit zu sparen, denn das Design wurde mehrfach erweitert, neue Funktionen kamen hinzu. Diese mussten dann nur im SymTA/S-Modell hinzugefügt werden, um vorherzusagen, ob die vorhandenen Reserven hierfür ausreichten oder ob eine weitere Optimierung erforderlich war. Der Vorteil für den Systemarchitekten ist die frühzeitige Darstellung von Engpässen und das gleichzeitige Aufzeigen von Lösungsvorschlägen. Für die Praxistauglichkeit wichtig ist auch die Feststellung, dass die Änderungsempfehlungen allesamt Parameter betrafen, die im Verantwortungsbereich des Systemarchitekten liegen. Insbesondere war es nicht notwendig, den Code einzelner Funktionen hinsichtlich der Laufzeit zu optimieren. Dies muss nicht immer der Fall sein. Für die Code-Optimierung bieten sich dann Werkzeuge zur Code-Analyse an, wie sie insbesondere von den Symtavision- Partnern AbsInt und Gliwa angeboten werden. Das von SymTA/S vorhergesagte Timing wurde am Ende von allen anderen Analysen und Tests bestätigt. SymTA/S wird damit zu einem wichtigen Werkzeug in der Analyse- und Optimierungsphase neuer Architekturen und bei Systemänderungen.

Bild 3. SymTA/S im hier beschriebenen Entwicklungsprozess bei GM.

  1. Mehr Kerne – aber sicher
  2. Systematische Vorhersage und Optimierung
  3. Frühzeitige Darstellung von Engpässen spart Kosten
  4. Timing-Analyse wird bei AUTOSAR-Einführung noch wichtiger

Lesen Sie mehr zum Thema


Das könnte Sie auch interessieren

Jetzt kostenfreie Newsletter bestellen!

Weitere Artikel zu SYMTAVISION GmbH