Smarte Lichtlösungen

PoE für die LED-Beleuchtung

18. April 2019, 16:45 Uhr | Nicole Wörner
Diesen Artikel anhören

Fortsetzung des Artikels von Teil 2

Die PD-Schnittstelle

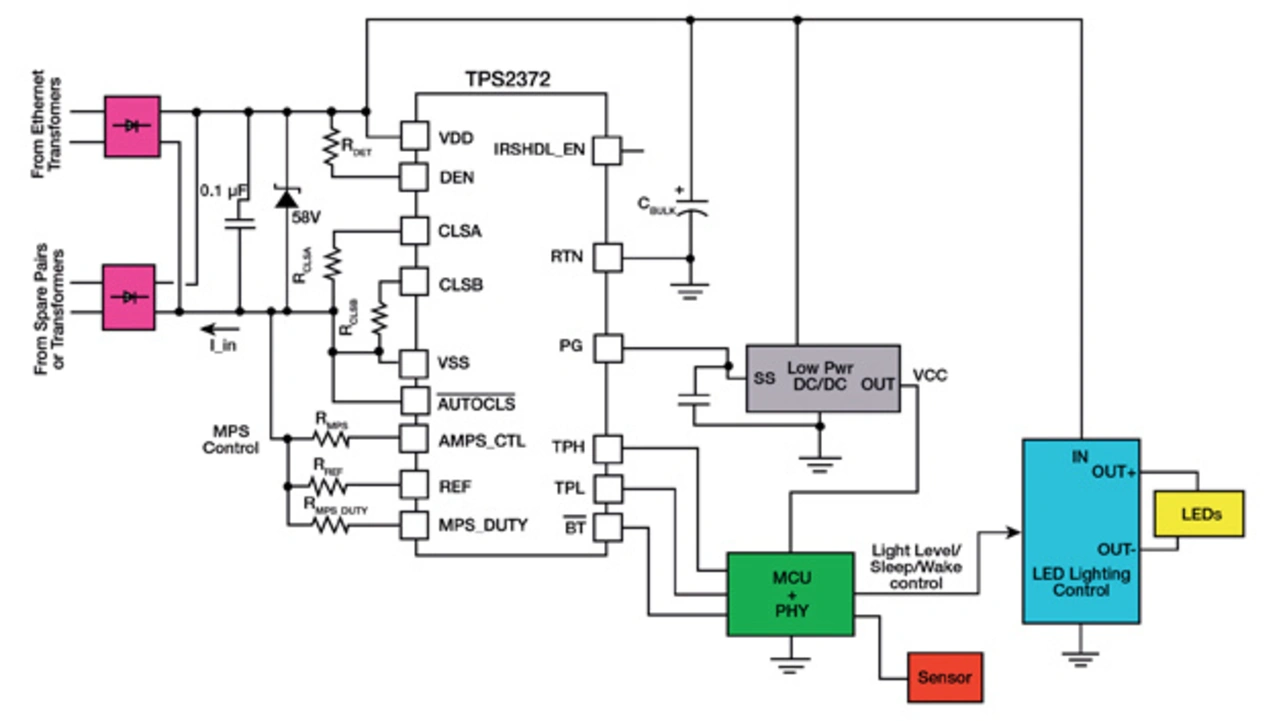
Für Entwickler, die neue PD-Geräte entwerfen, muss die PoE-Schnittstelle auf den neuen Entwurfsstandard 802.3bt aktualisierbar oder mit ihm kompatibel sein. Des Weiteren muss sie auch abwärtskompatibel zu den älteren Standards sein. Diese überaus wichtige Flexibilität des PD-Schnittstellen-IC bietet die Hochleistungs-PoE-PD-Schnittstelle TP2372 von Texas Instruments (Bild 3).
Die TP2372 ist mit dem bestehenden Entwurfsstandard IEEE 802.3bt kompatibel sowie abwärtskompatibel zu 802.3af/at. Ein wichtiges Merkmal der TP2372 für Entwickler, die PD-Beleuchtungen entwerfen, die mit allen PoE-Systemen kompatibel sind, ist ihre Möglichkeit, den Eingangsstrom zu begrenzen. Das kann von Bedeutung sein, wenn das PD mit einem System verbunden wird, dessen PSE keine Strombegrenzung vornimmt.

Anbieter zum Thema

zu Matchmaker+
DigiKey Electronics
Bild 3: Der empfohlene Schaltkreis für eine TPS2372 von Texas Instruments in einer intelligenten Beleuchtungsanwendung mit den externen Widerständen zur Konfiguration von MPS-Strom (RMPS), MPS-Betriebszyklus (RMPS_DUTY) und Erkennungssignatur (RDET)
© DigiKey

Manche ältere Low-End-Midspan-PSEs etwa, die in einigen der ersten industriellen PoE-Beleuchtungssysteme zum Einsatz kamen, verfügten über keinerlei Strombegrenzung. Außerdem injizierten manche der frühen PSEs die Spannung ohne Handshake in das Kabel, weswegen eine Strombegrenzung seitens des PD-Geräts erforderlich war. Die Strombegrenzung der TPS2372 ermöglicht eine sichere Verbindung des PD-Geräts mit beinahe jedem PSE.

Die TPS2372 ist über externe Widerstände für Merkmale wie MPS-Strom (MPS: Maintain-Power-Signature), MPS-Betriebszyklus und Klassifizierung des PoE-Typs umfassend konfigurierbar. Dabei ist zu beachten, dass die Konfiguration entweder manuell oder über automatische Einstellungen vorgenommen werden kann. Die TPS2372 übernimmt außerdem alle Handshakes mit dem PSE und legt basierend auf dem PSE-Typ automatisch den MPS-Strom und den MPS-Betriebszyklus fest.

Zur Vereinfachung der Entwicklung wird die TPS2372 von der Evaluierungskarte TPS2372-4EVM-006 von TI unterstützt, die Hochleistungs-PoE-Anwendungen gemäß 802.3bt sowie die bestehenden Standards 802.3af/at unterstützt.
Die Evaluierungskarte TPS2372-4EVM-006 verfügt über Jumper, um PD-Parameter wie den MPS-Betriebszyklus und den PoE-Typ zu konfigurieren. Sie hat zwei Ethernet-Anschlüsse, wobei der zusätzliche Anschluss Gigabit-Ethernet-Pass-Through-Datenübertragungen ermöglicht.

Bei Designs mit der TPS2372 ist es wichtig, potenzielle Signalstörungen, EMI/ESD sowie Leistungsstörungen zu minimieren. Hierfür ist Folgendes zu beachten:

  • Die Strom- und Masseleiterbahnen vom RJ45-Anschluss zu Ethernet-Wandler, TVS-Diode, 0,1-µF-Kondensator und CBULK sollten so kurz wie möglich und von den Datensignalen getrennt sein.
  • Verwenden Sie im Strompfad zum zu versorgenden Gerät breite Stromleiterbahnen mit gepaarten Signal- und Rücklaufspuren. Überkreuzen Sie keine Signale von einem Ende des Stromflusses zum anderen.
  • Die TPS2372 sollte auf der Leiterplatte über geteilte lokale Masseebenen ausgelegt werden, wobei die PoE-Hälfte auf VSS und die Wandlerhälfte auf RTN bezogen wird.
  • Lassen Sie logische Masse- oder Stromleiterbahnen nicht unterhalb des Ethernet-Eingangs oder des primären DC/DC-Wandlers verlaufen.
  • Trennen Sie die 48-Volt-Eingangsspannung und den Eingang des DC/DC-Wandlers mittels sicherer Routing-Prozeduren gemäß Angabe in IEC 60950. Für SMT-Komponenten mit Leistungsverlusten und unter den RJ45-Anschlüssen sollten Kupferfüllungen und -leiterbahnen verwendet werden.

  1. PoE für die LED-Beleuchtung
  2. Konfiguration einer PoE-Stromversorgung
  3. Die PD-Schnittstelle
  4. PoE-Anwendung: intelligente Beleuchtung

Lesen Sie mehr zum Thema


Das könnte Sie auch interessieren

Jetzt kostenfreie Newsletter bestellen!

Weitere Artikel zu Digi-Key Corporation

Weitere Artikel zu LEDs

Weitere Artikel zu Beleuchtung