200 µW reichen dem neuen DC-DC-Wandler LTC3109 bereits

Schaltregler bringt Energie-Ernte ein

2. Juli 2010, 13:01 Uhr | Willem Ongena
Diesen Artikel anhören

Fortsetzung des Artikels von Teil 1

Wirkungsgrad bis etwa 35 Prozent

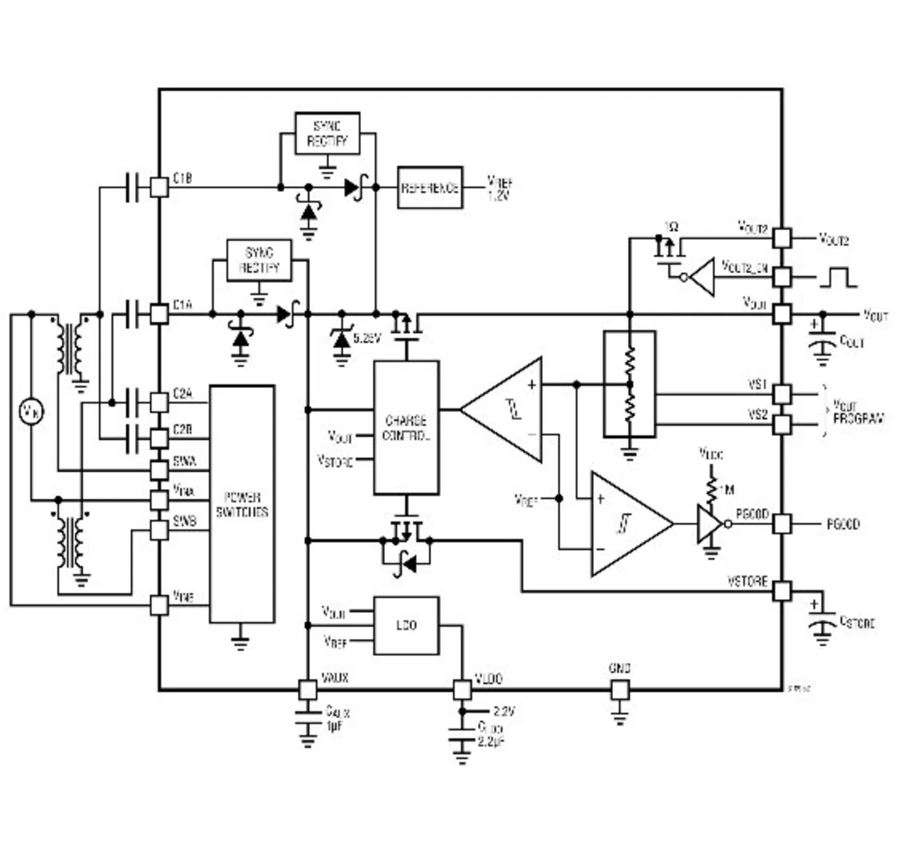
Blockschaltbild des LTC3109 mit den benötigten externen Komponenten

Ein hohes Übersetzungsverhältnis ist Bedingung, wenn nur eine geringe Eingangsspannung zur Verfügung steht, ermöglicht aber nur einen reduzierten Ausgangsstrom und senkt auch den Wirkungsgrad des Resonanzwandlers. Denn je höher das Übersetzungsverhältnis ist, umso höher ist auch die Induktivität der Sekundärwicklung. Das senkt die Wandlerfrequenz, was den Wirkungsgrad wiederum ungünstig beeinflusst. Den höchsten Wirkungsgrad von rund 35 Prozent erreicht der Regler (bei einem Übersetzungsverhältnis von 1:20) zwischen 100 und 200 mV Eingangsspannung. Die Wandlerfrequenz liegt dann um 100 kHz. Bei einem Übersetzungsverhältnis von 1:100 erreicht der Wirkungsgrad nur noch bestenfalls 28 Prozent (bei 70 mV Eingangsspannung). Bei 30 mV Eingangsspannung sinkt der Wirkungsgrad auf 20 Prozent. Bei höheren Eingangsspannungen (ab etwa 100-200 mV fällt der Wirkungsgrad bis 1000 mV Eingangsspannung auf nur noch 5 Prozent ab. Ein Ausgangsstrom von 1000 µA (1 mA) wird erst bei ausreichender Eingangsspannung (je nach Konfiguration zwischen 200 und 500 mV erreicht, also erst im Bereich, in dem der Wirkungsgrad abnimmt. Das dürfte aber für die meisten Anwendungen kein Problem sein. Der Baustein ist schließlich für die Aufwärtswandlung geringer Eingangsspannungen optimiert!

Es gilt beim Design auch zu bedenken, dass die Spannungsquelle möglichst niederohmig sein sollte. Nur bei einem Innenwiderstand, der gegen 0 Ω geht, reicht die Mindestspannung von 30 mV zum Starten der Oszillation des Schwingungskreises aus. Beträgt der Innenwiderstand beispielsweise 5 Ω, verdoppelt sich diese Schwellenspannung auf fast 60 mV. Und bei 10 Ω müssen zum Anlauf schon mehr als 80 mV bereit stehen. Handelsübliche TEG weisen in aller Regel einen einstelligen Innenwiderstand auf und sie entwickeln an ihren offenen Klemmen bereits bei einem thermischen Gradienten von einigen °C eine zweistellige Ausgangsspannung, die zum Starten und sich anschließenden Dauerbetrieb des LTC3109 ausreichen.

Der Ausgang gibt maximal zwischen 6 und 26 mA (typisch 15 mA) an die Last ab, allerdings nur im kurzgeschlossenen Zustand. Das ist auch die Stromstärke, die maximal aus einem externen Speicherkondensator (typisch einige 100 µF) oder Akku zum Ausgang fließen kann. Es ist sinnvoll, einen solchen Energie-Zwischenspeicher vorzusehen für die Fälle vorzusehen, in denen der Energy Harvester nicht genügend Energie zur laufenden Versorgung der Anwendung bereitstellen kann. Der LTC3109 eignet sich in solchen Konfigurationen auch für Anwendungen, in denen nur sporadisch eine größere Energiemenge abgerufen werden muss, z.B.  im Falle eines Funksenders, der im Abstand mehrerer Minuten (oder gar Stunden) ein kurzes Telegramm absenden (und gegebenenfalls noch die Bestätigung der anderen Station abwarten) muss. Die kurzfristig abgerufene Leistung wird dann nur durch den maximalen Entladestrom und die Kapazität des Puffers begrenzt. Die maximal am Ausgang entnehmbare Leistung beträgt laut Linear 25 mW. Diese steht natürlich nur zur Verfügung, wenn die Energiequelle diese Leistung mindestens erbringt. In der Praxis dürften die meisten Anwendungen sich mit 1 bis 3 mW begnügen.

Der Baustein verfügt noch über einen zweiten Spannungsausgang, der über einen 1-Ω-MOSFET mit der primären Ausgangsspannung verbunden ist. Dieser Ausgang kann externe ICs versorgen, die nicht über einen eigenen Schlafmodus verfügen und sich durch Ansteuern des an das MOSFET-Gate angeschlossenen Enable-Eingangs bei Bedarf versorgen lassen.

In dem LTC3109 ist außerdem ein VLDO-Längsregler mit einer Ausgangsspannung von 2,2 V integriert, der mit mindestens 5 mA belastbar ist. Bei einer Last von 2 mA liegt dessen Spannungsabfall bei rund 100 mV. Er eignet sich dazu, Low-Power-Mikroprozessoren oder andere ICs unter Spannung zu halten. Er kann zudem bereits den Betrieb aufnehmen, wenn die verfügbare Spannung über 2,3 V gestiegen ist, während der Speicher-Kondensator (oder Akku) noch geladen wird. Sollte der VLDIO-Regler einer Stoßbelastung ausgesetzt werden, kann er sich vorübergehend aus dem Pufferkondenstor speisen, der (extern) an den Hauptausgang angeschlossen ist.


  1. Schaltregler bringt Energie-Ernte ein
  2. Wirkungsgrad bis etwa 35 Prozent
  3. Selbsttätiger Anlauf
  4. Transatlantische Kooperation

Lesen Sie mehr zum Thema


Jetzt kostenfreie Newsletter bestellen!