IGBT-Lösungen für Bahnsysteme

Hoher Integrationsgrad erleichtert vorbeugende Wartung

23. September 2024, 16:00 Uhr | Von Thorsten Schmidt, Power Integrations
Vor allem Kunden aus den Bereichen Schienenverkehr, Stromnetze und Erdölförderung, suchen nach Lösungen für vorbeugende Wartung verlangen. Lösung wäre, die Vorteile eines datenbasierten Ansatzes für die Wartung
Eine Studie von Siemens Mobility über den Einsatz der vorbeugenden Wartung bei Schienenfahrzeugen hat einige verblüffende Ergebnisse hervorgebracht. In diesem Zusammenhang ist es von Bedeutung, dass in Bahnsystemen das IGBT-Modul und der Treiber entscheidend für die Lebensdauer des Stromwandlers sind.
© Power Integrations

Aktuell sind es vor allem Kunden aus den Bereichen Schienenverkehr, Stromnetze und Erdölförderung, die ernsthaft nach Lösungen für vorbeugende Wartung verlangen. Es dürfte aber nur eine Frage der Zeit sein, bis auch andere Branchen die Vorteile eines datenbasierten Ansatzes für die Wartung erkennen.

Diesen Artikel anhören

Vorbeugende Wartung zielt darauf ab, die Häufigkeit von Wartungsarbeiten zu minimieren, indem Betriebsdaten gesammelt und analysiert werden, um Anomalien und Verhaltensmuster zu erkennen, die Ausfällen von Anlagen vorangehen. Mithilfe dieser Vorgehensweise lassen sich Prozesse implementieren, bei denen Reparaturmaßnahmen ergriffen werden können, bevor es zu Ausfällen kommt. Auf diese Weise lassen sich ungeplante Ausfallzeiten und unnötige Wartungskosten vermeiden.

Während die vorausschauende Wartung ein relativ einfacher Ansatz ist, der nach einem regelmäßigen Zeitplan auf der Grundlage von Nutzung und Zeit durchgeführt wird, werden bei der vorbeugenden Wartung nur dann Eingriffe geplant, wenn Daten darauf hinweisen, dass der Zustand einer bestimmten Maschine Anlass zur Sorge gibt. In Bezug auf IGBTs wird die vorbeugende Wartung am ehesten in hochwertigen Systemen wie Zügen, Stromnetzen und großen Anlagen für erneuerbare Energien wie Windturbinen und Solarparks zum Einsatz kommen.

Eine spezielle Studie von Siemens Mobility über den Einsatz der vorbeugenden Wartung bei Schienenfahrzeugen hat einige verblüffende Ergebnisse hervorgebracht:

 In Echtzeit erfasste Daten von Zügen im Betrieb ermöglichen eine präzise Planung der Wartungsarbeiten, wobei Depotstopps nur dann erfolgen, wenn sie notwendig sind, also weder zu früh noch zu spät. Dadurch lassen sich ungeplante Depotstopps und Eingriffe für korrektive Wartungsarbeiten um bis zu 30 Prozent reduzieren.

 Eine datengesteuerte, zustandsorientierte Wartung verlängert die Wartungsintervalle, vermeidet unnötige Arbeiten wie den vorzeitigen Austausch von Teilen und reduziert die Wartungskosten um bis zu 15 Prozent.

 Automatisierte Messungen und zustandsbasierte Wartungsinformationen verhindern systematisch außerplanmäßige Ausfallzeiten, da die Wartung anhand des tatsächlichen Bedarfs und nicht in festen Intervallen geplant werden kann. Dies stellt eine bis zu 100-prozentige Verfügbarkeit der Fahrzeugflotte sicher.

In Bahnsystemen sind das IGBT-Modul und der Treiber entscheidend für die Lebensdauer des Stromwandlers. Einige Anbieter erstellen Lebensdauermodelle auf der Grundlage der IGBT-Sperrschichttemperatur.

Gate-Treiber 1SP0635V2A0D von Power Integrations

Vorteile auf Systemebene

  • Messkreise erfassen Systemdaten
  • Reduzierung von Komplexität und Kosten
  • Identifizierung der Beanspruchung/Alterung von Systemkomponenten
  • Vorhersage des Wartungsbedarfs

Statusüberwachung erhöht die Sicherheit und Zuverlässigkeit

  • Optischer Datenbus
  • Gate-Status
  • Protokollintegritäts-Selbsttest

Power Integrations (PI), ein führender Anbieter von Gate-Treibern für Mittel- und Hochspannungs-Umrichter, hat in vielen seiner Gate-Treiber neben anderen Sensoren auch Temperatursensoren eingebaut. Die von PI bevorzugte Methode ist jedoch die Messung der Gate-Spannung. Eine abfallende Gate-Spannung ist ein klares Anzeichen für Alterung. Dieser Ansatz wird in zwei IEEE-Papieren ausführlich erörtert: »Online Degradation State Assessment Methodology for Multi-Mode Failures of Insulated Gate Bipolar Transistor« und »A Failure-Detection Strategy for IGBT Based on Gate-Voltage Behaviour Applied to a Motor Drive System«.

Ein Vorteil dieses Verfahrens besteht darin, dass es keine Modelle, sondern reale Daten liefert. Anhand der gemessenen Gate-Spannungen können Systementwickler die Sperrschichttemperaturen modellieren und Rückschlüsse auf den Alterungszustand des IGBT ziehen, sofern dies gewünscht wird. Zudem bietet der Ansatz größere Flexibilität beim Design, da viel mehr IGBT-Module überwacht werden können und die Kunden keine potenziell sensiblen Systeminformationen preisgeben müssen. Da alle Systeme unterschiedlich sind, kann auch die Genauigkeit und Anwendbarkeit der externen Modellierung variieren, was die bereitgestellten Informationen über den Status der Ausrüstung infrage stellt.

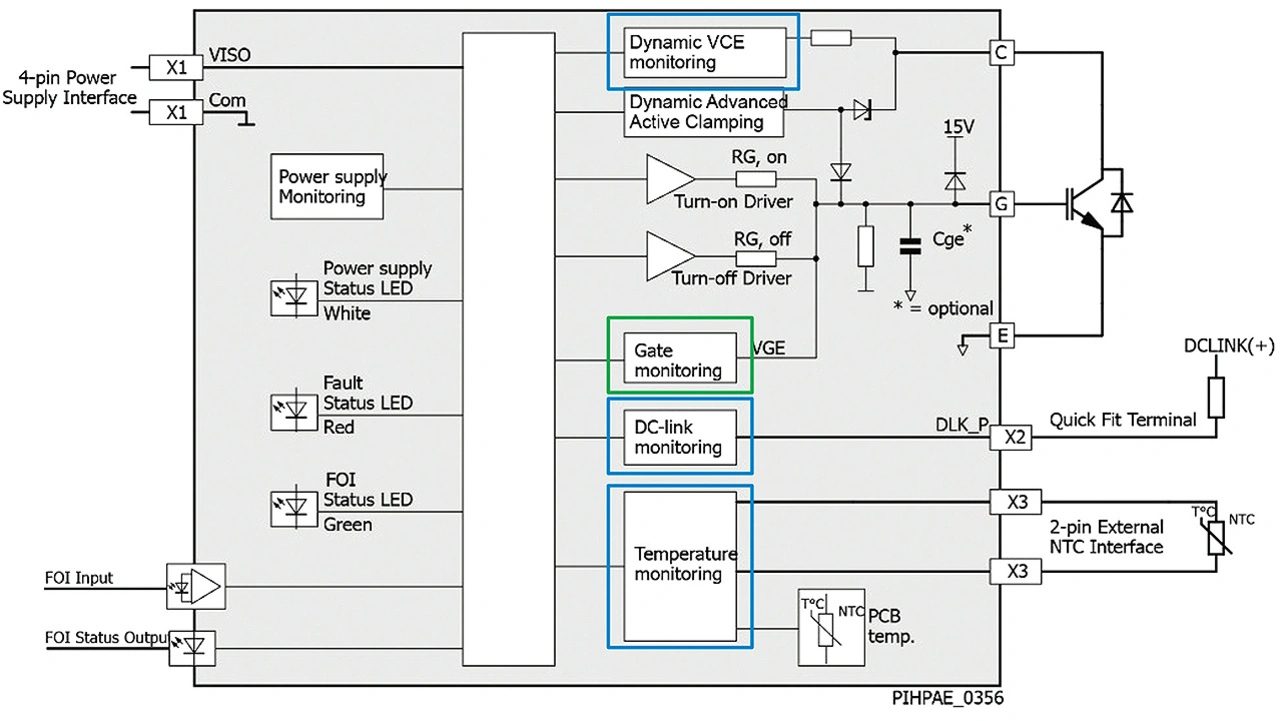
Der neue 3300-V-IGBT-Modul-Gate-Treiber von Power Integrations meldet Telemetriedaten für Beobachtung, prädiktive Wartung und Lebensdauermodellierung
Bild 1: Der neue 3300-V-IGBT-Modul-Gate-Treiber von Power Integrations meldet Telemetriedaten für Beobachtung, prädiktive Wartung und Lebens-dauermodellierung
© Power Integrations

Vor Kurzem hat Power Integrations einen neuen einkanaligen Plug-and-Play-Gate-Treiber für 190 mm × 140 mm große IHM- und IHV-IGBT-Module bis zu 3300 V angekündigt (Bild 1). Der 1SP0635V2A0D vereint die bewährte Scale-2-Schaltleistung und die Schutzfunktionen des Unternehmens mit einer konfigurierbaren, isolierten seriellen Ausgangsschnittstelle, welche die Programmierbarkeit des Treibers erweitert und umfassende Telemetrieberichte für eine genaue Abschätzung der Lebensdauer liefert. Mehrere Messkreise sind integriert, darunter thermische sowie Bauelement- und Buszustandsinformationen, was das Systemdesign vereinfacht und die Beobachtbarkeit, Steuerung und Zuverlässigkeit verbessert. Anwendungsbereiche sind Bahnstromumrichter, Stromnetze und Mittelspannungsantriebe.

Das serielle Status-Ausgangsprotokoll enthält kritische Echtzeit-Messungen, die eine erweiterte Betriebsüberprüfung ermöglichen und den Gesamtzustand, die Zuverlässigkeit und die Effizienz des Wechselrichters deutlich verbessern. Entwickler können Überwachungs- und Kontrollsysteme an das Standard-Plug-and-Play-Protokoll von Power Integrations anpassen oder individuelle Anpassungen während der Entwicklungsphase ihres Projekts bei den Technikern von Power Integrations anfordern.

Zu den vom Gate-Treiber 1SP0635V2A0D zur Verfügung gestellten Telemetriedaten gehört eine genaue Temperaturmessung, die das Wärmemanagement vereinfacht und den Einsatz externer Temperatursensoren überflüssig macht. Ebenfalls integriert ist die Messung der DC-Link-Spannung, was die externe Schaltung minimiert und die Komplexität und Kosten des Systems reduziert. Durch die Closed-Loop-Überwachung von Gate-Spannung, Gate-Status und Kurzschluss ist sichergestellt, dass die Module innerhalb der vorgegebenen Grenzen betrieben werden, was die Effizienz verbessert und katastrophale Ausfälle vermeidet.

Zu den weiteren Merkmalen gehört ein Statusmonitor für die Glasfaserschnittstelle, der sicherstellt, dass die Schaltbefehle korrekt empfangen werden. Ebenso stellt die Gate-Überwachung sicher, dass die Schaltbefehle korrekt ausgeführt wurden und sich das Leistungsmodul im entsprechenden Betriebszustand befindet. Die Kurzschlussüberwachung sorgt für eine präzise Steuerung, sodass der Gate-Treiber im Falle eines Kurzschlusses angemessen reagieren kann.

Übertragen werden die Daten über die proprietäre programmierbare serielle Schnittstelle von Power Integrations, die nach den Bedürfnissen des Kunden programmiert werden kann. Flexibilität bei der Berichterstellung ist wichtig, weil die großen Akteure, die den Eisenbahnmarkt beherrschen, ihre eigenen, über Jahre entwickelten Protokolle haben.

Vorteile auf Systemebene durch die Gate-Treiber-Technologie von Power Integrations mit integrierten Sensoren
Bild 2: Vorteile auf Systemebene durch die Gate-Treiber-Technologie von Power Integrations mit integrierten Sensoren.
© Power Integrations

Lesen Sie mehr zum Thema


Das könnte Sie auch interessieren

Rohm Semiconductor

Rohm Semiconductor

Highlights für E-Mobility und Industrial

Sujid/stock.adobe.com

Für extreme thermische Bedingungen

Robuste Leistungselektronik mit SiC

Ranju/stock.adobe.com

Rohm: SiC-MOSFETs der vierten Generation

2-in-1-SiC-Module für kompakte xEV-Wechselrichter

Vic/stock.adobe.com

Die Rolle von Halbleitern

Keine KI ohne Strom: Große Herausforderungen für Rechenzentren

Messe Berlin

Bahntechnik-Weltmarkt zeigt sich robust

Auf dem Weg zum Gigabit-Zug

Halbleiter

Das Produktspektrum wird vielfältiger

Die GaN-Branche wird reifer und liefert vollständige Plattformen

Leistungshalbleiterbranche - Ein Dämpfer für die Himmelstürmer

Ein Jahr mit niedrigem Wachstum

Ein Dämpfer für die Himmelsstürmer

Das RD219 ein Referenzdesign für den Bau möglichst effizienter Wärmepumpen vor. Dabei werden fortschrittliche Siliziumkomponenten für digitale Steuerung, leistungsstarke Bauelemente verwendet

Vorteile von Silizium und SiC verbinden

Wärmepumpen erfordern optimierte Lösungen

Integrierte 500-V-Leistungsstufe und platzeffizientes Evaluation Board für kleinere und robustere Antriebe

Evaluation-Board ist auch verfügbar

500-V-Leistungsstufe für kleinere und robustere Antriebe

Die neuen Power-Module von Texas Instruments auf Basis der MagPack-Technologie zeichnen sich durch vier entscheidende Vorteile aus, mit denen sich mehr Leistung auf weniger Raum unterbringen lässt

Texas Instruments

MagPack ermöglicht mehr Leistung auf weniger Raum

Der globale Vergleich zeigt: Die Elektrifizierung des Schienennetzes ist noch lange nicht abgeschlossen

3,3-kV-SiC-Hochleistungsmodule

Infineon stellt Weichen für einen nachhaltigen Schienenverkehr

Video-Talkrunde mit Alfred Hesener, Navitas, Alexander Dornheim, ON Semiconductor, Dr. Ester Spitale, STMicroelectronics, Ole Gerkensmeyer, Wolfsfeld und Engelbert Hopf, elektroniknet.

Branchendiskussion: Leistungshalbleiter

Video 3: Kommt der SiC-IGBT?

Video-Talkrunde mit Alfred Hesener, Navitas, Alexander Dornheim, ON Semiconductor, Dr. Ester Spitale, STMicroelectronics, Ole Gerkensmeyer, Wolfsfeld und Engelbert Hopf, elektroniknet.

Branchendiskussion: Leistungshalbleiter

Video 2: Wettstreit zwischen SiC und GaN

Video-Talkrunde mit Alfred Hesener, Navitas, Alexander Dornheim, ON Semiconductor, Dr. Ester Spitale, STMicroelectronics, Ole Gerkensmeyer, Wolfsfeld und Engelbert Hopf, elektroniknet.

Branchendiskussion: Leistungshalbleiter

Video 1: Unerwartet holprige Geschäftsentwicklung

Infineon Technologies

Leistungsdichte bis zu 140 W/Inch3

400-V-CoolSiC-MOSFETs eröffnen hohe Effizienz

Omdia

Leistungshalbleiterbranche ist abgekühlt

Rückkehr zum Wachstum und neue Chancen durch KI

Die Verbindung von Onboard Charger und Hochvolt-Spannungswandler führt zu einer besonders hohen Leistungsdichte und Effizienz sowie zu geringeren Kosten für Material, Logistik und Entwicklung.

Leistungselektronik von Forvia Hella

High Voltage PowerBox senkt Kosten und beschleunigt das Laden

Derpmanns Armin

Toshiba Electronics Europe

Jetzt steht dem Erfolg nichts mehr im Weg

Award

CoolSiC-MOSFETs 3300 V

Infineon für Deutschen Zukunftspreis 2024 nominiert

Jochen Hanebeck

Infineon: »an industry game-changer«

World’s first 300 mm power GaN technology

Jochen Hanebeck

Durchbruch bei Infineon

GaN auf 300-mm-Wafern

Microchip-Aufmacherbild

Aerospace/Defense/5G

GaN-on-SiC-Leistungsverstärker für höchste Ansprüche

Rohm Semiconductor

Integration in Traktionswechselrichtern

Rohm SiC-MOSFETS in EV-Modellen des ZEEKR von Geely

Vishay

Vishay

MOSFET-Treiber für hohe Temperaturen

Dr. Alex Lidow

Interview mit Dr. Alex Lidow, EPC

»GaN-Lösungen von 650 V und darüber sind nicht unser Weg«

Eröffnungszeremonie

Investment volume of 2 billion euros

Infineon opens SiC power semiconductor fab in Malaysia

Patente

GaN

Infineon weitet Patentverletzungsklage gegen Innoscience aus

onsemi

Weniger Abschalt- und Leitungsverluste

Neue Generation von SiC-MOSFETs

AlN-Wafer

Wertschöpfungskette steht

Leistungshalbleiter mit Aluminiumnitrid – made in Germany

Texas Instruments

GaN-basiertes Leistungsmodul

Hoher Wirkungsgrad, klein, kostengünstig und leise

STMicroelectronics

Das Angebot wird größer

Komponenten rund um GaN

Vishay

Besseres Systemdesign bei DC/DC-Wandlern

Spitzenwirkungsgrade bis 97 Prozent

aw

Mehrjähriger Vertrag

onsemi wird Hauptlieferant für Volkswagen Group

Antriebs-Referenzboard

Hohe Leistungsdichte

Antriebs-Referenzboard mit 750 W Leistung

Der Stromverbrauch für Prozessoren im Bereich generative künstliche Intelligenz (GenAI) steigt kontinuierlich an. Warum verbraucht die so viel Strom? Die Lösung ist eine vertikale Platzierung des Point-of-Load(PoL)-Wandlers auf dem Prozessorchip

Generative künstliche Intelligenz

Den Strombedarf mit Leistungsmodulen reduzieren

400-V-SiC-MOSFETs für Industriestromversorgungen?

Stromversorgungsdiskussion Teil 3

400-V-SiC-MOSFETs für Industriestromversorgungen?