Differenzverstärker mit festem V

Wie die Verstärkung erhöhen?

2. Juni 2020, 15:50 Uhr | Rusty Juszkiewicz
Diesen Artikel anhören

Fortsetzung des Artikels von Teil 1

Beispiel für eine Dimensionierung

Der Differenzverstärker AD8479 [1] von Analog Devices verwendet diese fortschrittliche Technik. Er ist ein Differenzverstärker mit Verstärkung Eins und hoher Gleichtaktunterdrückung. Mit dem AD8479 kann ein Differenzsignal auch bei einem Gleichtaktsignal von ±600 V gemessen werden. Für einige Anwendungen ist eine Verstärkung größer als Eins erforderlich, und die zuvor beschriebene Technik ist auch dafür perfekt geeignet. Im folgenden Rechenbeispiel wird die für die Strommessung per Messwiderstand häufig gewünschte Verstärkung von 10 (= V1) gewählt.

Da der AD8479 das Gleichtaktsignal dämpft und das Differenzsignal verstärkt, um eine Systemverstärkung von Eins zu erhalten, muss dies bei der Verstärkungsanpassung berücksichtigt werden.

 

V subscript 0 equals 1 space space space space space left parenthesis 6 right parenthesis

 

Da die Verstärkung von der positiven Referenz 60 und die Verstärkung vom positiven Eingang 1 beträgt, ergibt sich für die Rauschverstärkung (NG) der Schaltung insgesamt 61. Da die Gesamtverstärkung also eins ist, muss VD also 1/NG sein:

 

<pre>uncaught exception: <b>mkdir(): Permission denied (errno: 2) in /srv/www/live/wor/releases/2020-05-14_09-25-28/wor/public/js/ckeditor/plugins/ckeditor_wiris/integration/lib/com/wiris/util/sys/Store.class.php at line #56mkdir(): Permission denied</b><br /><br />in file: /srv/www/live/wor/releases/2020-05-14_09-25-28/wor/public/js/ckeditor/plugins/ckeditor_wiris/integration/lib/com/wiris/util/sys/Store.class.php line 56<br />#0 [internal function]: _hx_error_handler(2, 'mkdir(): Permis...', '/srv/www/live/w...', 56, Array)
#1 /srv/www/live/wor/releases/2020-05-14_09-25-28/wor/public/js/ckeditor/plugins/ckeditor_wiris/integration/lib/com/wiris/util/sys/Store.class.php(56): mkdir('/srv/www/live/w...', 493)
#2 /srv/www/live/wor/releases/2020-05-14_09-25-28/wor/public/js/ckeditor/plugins/ckeditor_wiris/integration/lib/com/wiris/plugin/impl/FolderTreeStorageAndCache.class.php(113): com_wiris_util_sys_Store->mkdirs()
#3 /srv/www/live/wor/releases/2020-05-14_09-25-28/wor/public/js/ckeditor/plugins/ckeditor_wiris/integration/lib/com/wiris/plugin/impl/RenderImpl.class.php(274): com_wiris_plugin_impl_FolderTreeStorageAndCache->codeDigest('mml=<math xmlns...')
#4 /srv/www/live/wor/releases/2020-05-14_09-25-28/wor/public/js/ckeditor/plugins/ckeditor_wiris/integration/lib/com/wiris/plugin/impl/TextServiceImpl.class.php(59): com_wiris_plugin_impl_RenderImpl->computeDigest(NULL, Array)
#5 /srv/www/live/wor/releases/2020-05-14_09-25-28/wor/public/js/ckeditor/plugins/ckeditor_wiris/integration/service.php(19): com_wiris_plugin_impl_TextServiceImpl->service('mathml2accessib...', Array)
#6 {main}</pre>

 

Mit Gleichung 7 können R3 und R4 berechnet werden:

 

<pre>uncaught exception: <b>mkdir(): Permission denied (errno: 2) in /srv/www/live/wor/releases/2020-05-14_09-25-28/wor/public/js/ckeditor/plugins/ckeditor_wiris/integration/lib/com/wiris/util/sys/Store.class.php at line #56mkdir(): Permission denied</b><br /><br />in file: /srv/www/live/wor/releases/2020-05-14_09-25-28/wor/public/js/ckeditor/plugins/ckeditor_wiris/integration/lib/com/wiris/util/sys/Store.class.php line 56<br />#0 [internal function]: _hx_error_handler(2, 'mkdir(): Permis...', '/srv/www/live/w...', 56, Array)
#1 /srv/www/live/wor/releases/2020-05-14_09-25-28/wor/public/js/ckeditor/plugins/ckeditor_wiris/integration/lib/com/wiris/util/sys/Store.class.php(56): mkdir('/srv/www/live/w...', 493)
#2 /srv/www/live/wor/releases/2020-05-14_09-25-28/wor/public/js/ckeditor/plugins/ckeditor_wiris/integration/lib/com/wiris/plugin/impl/FolderTreeStorageAndCache.class.php(113): com_wiris_util_sys_Store->mkdirs()
#3 /srv/www/live/wor/releases/2020-05-14_09-25-28/wor/public/js/ckeditor/plugins/ckeditor_wiris/integration/lib/com/wiris/plugin/impl/RenderImpl.class.php(274): com_wiris_plugin_impl_FolderTreeStorageAndCache->codeDigest('mml=<math xmlns...')
#4 /srv/www/live/wor/releases/2020-05-14_09-25-28/wor/public/js/ckeditor/plugins/ckeditor_wiris/integration/lib/com/wiris/plugin/impl/TextServiceImpl.class.php(59): com_wiris_plugin_impl_RenderImpl->computeDigest(NULL, Array)
#5 /srv/www/live/wor/releases/2020-05-14_09-25-28/wor/public/js/ckeditor/plugins/ckeditor_wiris/integration/service.php(19): com_wiris_plugin_impl_TextServiceImpl->service('mathml2accessib...', Array)
#6 {main}</pre>

 

Die Verstärkung für den AD8479 wird mit einer Last von 2 kΩ angegeben, daher ist dies das Ziel für R3 + R4.

Soll R3 + R4 = 2 kΩ sein werden gewählt:

  • R3 = 1970 Ω
  • R4 = 30 Ω
  • R5 = 1773 Ω

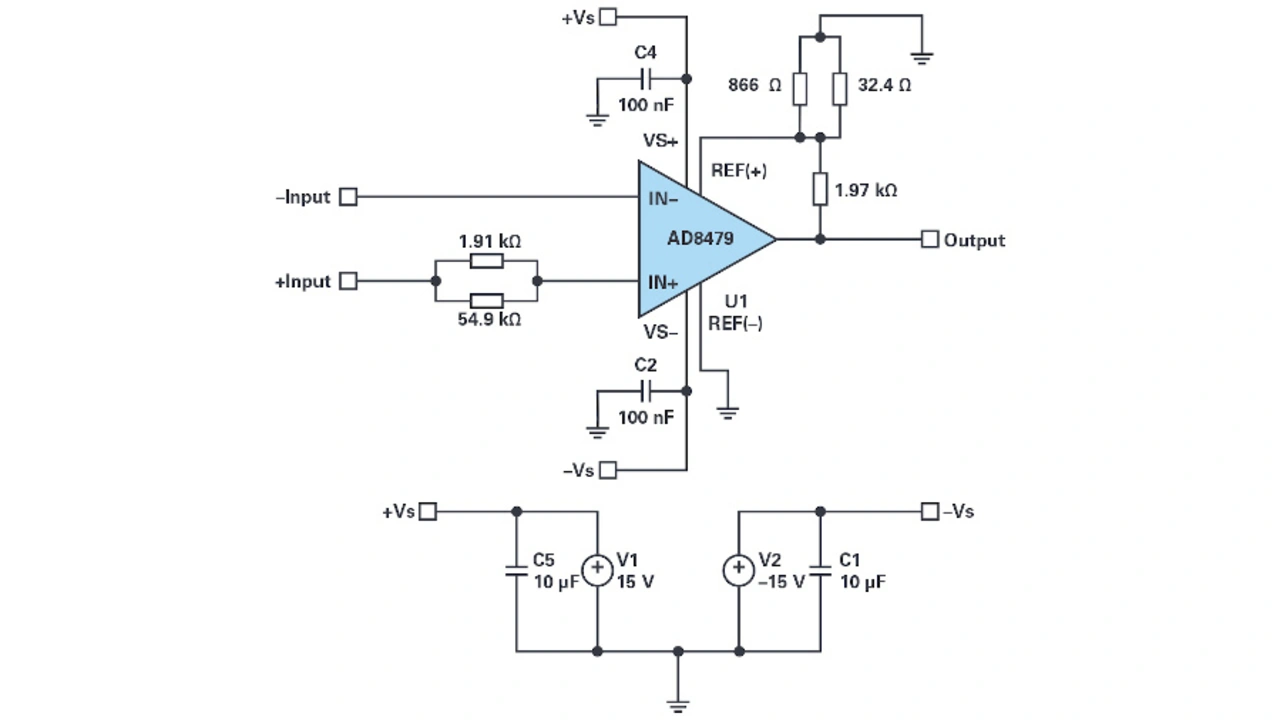
Um diese Schaltung unter Verwendung von Standardwiderstandswerten aufzubauen, müssen Widerstände parallelgeschaltet werden, um ein genaueres Verhältnis zu erreichen, als es mit einzelnen Standardwiderständen möglich ist (Bild 6).

Bild 6. Dimensionierte Differenzverstärkerschaltung mit dem AD8479, der eine feste Verstärkung von 1 hat, für eine Verstärkung V = 10. Gewählt wurde für R3 = 2050 Ω, die Widerstände R4 und R5 werden durch eine Parallelschaltung zweier Widerstände mit
Bild 6. Dimensionierte Differenzverstärkerschaltung mit dem AD8479, der eine feste Verstärkung von 1 hat, für eine Verstärkung V = 10. Gewählt wurde für R3 = 2050 Ω, die Widerstände R4 und R5 werden durch eine Parallelschaltung zweier Widerstände mit Standardwerten gebildet.
© Analog Devices

Der resultierende Ausgangswert, in Bild 7 in blau dargestellt, entspricht erwartungsgemäß dem 10-fachen des Eingangswerts (gelb). Als nominelle Bandbreite der Schaltung für eine Verstärkung von 10 wird 1/10 der typischen AD8479-Bandbreite erwartet, da β/β– = 1/10 ist und die –3-dB-Frequenz mit 48 kHz gemessen wurde (Bild 8).

Bild 9 zeigt die resultierende und zu erwartende Impulsantwort. Die Anstiegsgeschwindigkeit entspricht der Standard-Anstiegsgeschwindigkeit des AD8479 und die Einschwingzeit dauert aufgrund der reduzierten Bandbreite länger.

 

Messungen an der Verstärkerschaltung nach Bild 6

Bild 7. Das Eingangssignal (gelb) wird durch die Schaltung aus Bild 6 um den Faktor 10 verstärkt am Ausgang (blau) ausgegeben.
© Analog Devices
Bild 8. Bei der Grenzfrequenz von 48 kHz geht die Ausgangsspannung (blau) der Schaltung aus Bild 6 mit dem AD8479 um 3 dB zurück.
© Analog Devices
Bild 9. Die Impulsantwort der Schaltung aus Bild 6 mit V = 10. Eingangssignal (gelb), Ausgangssignal (blau).
© Analog Devices

Alle Bilder anzeigen (3)

Auswirkungen, die zu beachten sind

Da die neue Schaltung auf beide Eingänge des Operationsverstärkers rückkoppelt, wird das Gleichtaktverhalten des Operationsverstärkers durch ein Signal an einem der beiden Eingänge beeinflusst. Dadurch ändert sich der Eingangsspannungsbereich der Schaltung. Er sollte neu berechnet werden, um eine Übersteuerung des Operationsverstärkers zu vermeiden.

Zusammen mit der Verstärkung wurde auch die Rauschverstärkung erhöht. Das führt dazu, dass auch das spektrale und Spitze-Spitze-Spannungsrauschen am Ausgang um den gleichen Faktor zunehmen.

Es wird jedoch zu einem vernachlässigbaren Effekt, wenn das Signal auf den Eingang bezogen wird. Schließlich ist das CMRR der Schaltung mit erhöhter Verstärkung gleich dem CMRR der vorherigen Schaltung, vorausgesetzt, es ergibt sich kein zusätzlicher Gleichtaktfehler durch die Widerstände R3, R4 und R5. Da R5 dazu dient, das CMRR aus der Addition von R3 und R4 zu korrigieren, ist es möglich, das CMRR so zu bestimmen, dass es besser als das der ursprünglichen Schaltung ist. Dies erfordert jedoch eine Feinjustierung, und es muss zwischen Verstärkungsfehler und CMRR abgewogen werden.

Dieses Vorgehen kann angewendet werden, um die Vorteile des Differenzverstärkers mit fester Verstärkung zu nutzen, ohne durch seine festen Vorgaben eingeschränkt zu sein. Da das Verfahren allgemein gilt, kann es auch bei vielen anderen Differenzverstärkern angewendet werden. Das einfache Hinzufügen von drei Widerständen ermöglicht eine erhebliche Flexibilität, ohne dass aktive Komponenten verwendet werden müssen.

 

Literatur

[1] AD8479 Very High Common-Mode Voltage Precision Difference Amplifier. Analog Devices, Datenblatt, 2019, www.analog.com/media/en/technical-documentation/data-sheets/AD8479.PDF

 

Der Autor

 

Matthew »Rusty« Juszkiewicz, Analog Devices
Matthew »Rusty« Juszkiewicz, Analog Devices
© Analog Devices

Matthew »Rusty« Juszkiewicz

ist Produktingenieur in der Linear Products and Solutions (LPS)-Gruppe bei Analog Devices (ADI) in Wilmington, Massachusetts. Er kam 2015 zu ADI, nachdem er sein Elektrotechnikstudium mit dem Master (M.S.E.E.) an der Northeastern University abgeschlossen hatte.

rusty.juszkiewicz@analog.com


  1. Wie die Verstärkung erhöhen?
  2. Beispiel für eine Dimensionierung

Lesen Sie mehr zum Thema


Das könnte Sie auch interessieren

Jetzt kostenfreie Newsletter bestellen!

Weitere Artikel zu Analog Devices GmbH