Near Field Communication

Smartphone verarbeitet Sensorsignal

1. Juni 2017, 13:45 Uhr | Ralf Higgelke
Diesen Artikel anhören

Fortsetzung des Artikels von Teil 3

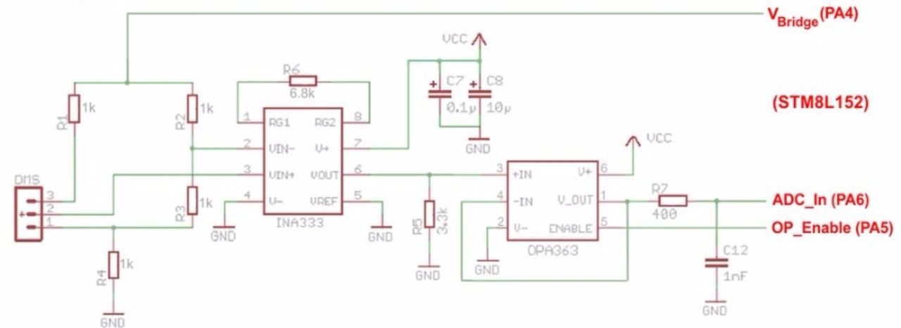
Es geht auch analog

Auf der Basis des Discovery-Boards mit dem M24LR04E wurde eine Schaltung entwickelt, die sich nicht nur für I²C-Sen­soren eignet, sondern auch für alle möglichen analogen Typen (Bild 5). Darunter fallen z. B. Dehnungsmessstreifen (DMS) und Spezialtypen, für die es kein digitales Pendant gibt. Sowohl die I²C-Schaltung mit dem Temperatursensor STTS751 als auch die Mikrocontrollerschaltung sind von dem Discovery-Board übernommen worden. Vom Mikrocontroller werden zwei Leitungen für die Power-Steuerung und eine als Eingangsleitung für den A/D-Wandler verwendet.

 NFC-Transponders / TU Hamburg
Bild 5: Schaltung des NFC-Transponders für die Verarbeitung von analogen Sensorsignalen.
© Bilder: K. Dembowski

Die I²C-Signale sind auf der Platine (Bild 6) auf Anschlüsse geführt, um optional weitere I²C-Sensoren anschließen zu können. Die zusätzliche (analoge) Eingangsschaltung bildet eine Wheatstone-Messbrücke, deren Widerstandswerte für den Anschluss eines PT1000-Temperatursensors ausgewählt worden sind. Das vom Instrumentenverstärker »INA333« verstärkte Signal (ca. 16-fach) wird auf einen Operationsverstärker vom Typ »OPA363« (beide Bausteine von Texas Instruments) zur Entkopplung und folgender Tiefpassfilterung geführt und von dort auf einen A/D-Wandlereingang (ADC_In, PA6) des STM8-Mikrocontrollers.

Antennenfeld / TU Hamburg
Bild 6: Platine des Transponders inklusive Antennenfeld (rechts).
© Bilder: K. Dembowski

Für eine Tag-Elektronik sind stromsparende Bauelemente notwendig, soll die Elektronik durch das Feld versorgt werden. Dafür eignen sich besonders Bausteine, die sich inaktiv schalten lassen, wie der OPA363 (über Enable-Eingang). Bei der Messbrücke wird einfach die Versorgungsspannung abgeschaltet, und der INA333 nimmt ohne Eingangsignal gerade einmal 50 µA auf, was zu vernachlässigen ist. Beide Signale werden vom PA-Port (PA4, PA5) des STM-Mikrocontrollers geschaltet. Durch eine entsprechende Anpassung der STM8-Firmware ist auf diese Art und Weise ein rein passiver Betrieb − d. h. ohne separate Spannungsquelle − der Sensorplatine möglich. Optional lässt sich hier jedoch auch eine externe Spannungsquelle (z. B. Knopfzelle) anschließen (Vext-Anschluss, ext/int-Jumper in Bild 6).

Programmablauf

Der Programmablauf im Mikrocon­troller ist relativ einfach: Nach der Initialisierung ermittelt er in einer Programmschleife die Messwerte des Analogsensors und I²C-Temperatursensors und schreibt sie in das EEPROM. Beide Werte lassen sich mit der Standard-Android-Funktion (Anzeige: Neues Tag erfasst) als NDEF-Nachricht ohne weiteres − also ohne jegliche Android-Programmierung − anzeigen. Alternativ auch mit der NFC-Reader-App von STMicroelectronics und individueller mit einer eigenen App, wobei der eigentliche NFC-Teil in der Programmierung kaum zusätzlichen Aufwand erfordert.


  1. Smartphone verarbeitet Sensorsignal
  2. Systemaufbau
  3. In der Praxis
  4. Es geht auch analog

Lesen Sie mehr zum Thema


Das könnte Sie auch interessieren

Jetzt kostenfreie Newsletter bestellen!