Rohm Semiconductor

Netzteile mit 1700-V-SiC-MOSFETs plus Regler einfach designen

8. September 2021, 09:00 Uhr | Youngku An und Muzaffer Albayrak, Rohm Semiconductor, Ralf Higgelke
Rohm Semiconductor
© Rohm Semiconductor

Bei SiC-MOSFETs gibt es noch einige Herausforderungen hinsichtlich ihrer Anwendung. Vor allem die Anpassung der Gate-Treiber und das Design der Klemmschaltung gegen Überspannungen sind mit zusätzlichen Kosten und erhöhtem Aufwand verbunden. Das muss nicht sein.

Diesen Artikel anhören

Fortsetzung des Artikels von Teil 1

Verbesserung des Wirkungsgrades

Der integrierte 1700-V-SiC-MOSFET gewährt in industriellen Anwendungen mit dreiphasiger Eingangsspannung verschiedene Vorteile, durch die sich der Wirkungsgrad steigernlässt. Auch die Verlustleistung, die durch den hohen Leitungsstrom auf der Primärseite des isolierten Transformators entsteht, sinkt durch die hohe Eingangsspannung. Dieser ist besonders in Hilfsstromversorgungen von Vorteil, in denen ein höherer Wirkungsgrad gefordert ist.

ROHM Semiconductor
Bild 1: Signalverläufe im lückenden Betriebsmodus (Discontinuous Conduction Mode, DCM) und im Grenzleitungsmodus (Boundary Conduction Mode, BCM).
© ROHM Semiconductor

Der quasiresonante Betrieb reduziert die Verlustleistung während langsamer Schaltvorgänge, wenn kein Strom fließt. In diesem Betriebsmodus variiert die Schaltfrequenz bei unterschiedlichen Lastbedingungen. Der Betrieb wechselt bei niedriger Lastin den lückenden Betrieb (Discontinuous Conduction Mode, DCM) und die Schaltfrequenz steigt. Ab einer bestimmten Last geht der Betrieb in den Grenzleitungsmodus (Boundary Conduction Mode, BCM) über und die Schaltfrequenz nimmt mit steigender Last ab. Bild 1 zeigt die Signalverläufe im BCM und DCM.

Im konventionellenquasiresonantenBetrieb kann bei steigender Eingangsspannung und sinkender Last die Schaltfrequenzstark ansteigen. Dies liegt daran, dass die Einschaltzeit (TON) des MOSFETs zu kurz wird, wodurch sich die Schaltfrequenz entsprechend erhöht. Damit steigen die Schaltverluste erheblichund es kann zu akustischen Störgeräuschen kommen, insbesondere wenn in einer industriellen Anwendung mit Dreiphasen-Eingang und geringen Lasten eine höhere Eingangsspannung angelegt wird. Die TON des MOSFETs kann theoretisch sehr knapp bemessen sein. Dadurch werden sowohl der Transformator als auch der Schalttransistor unerwartet groß und kostenintensiv. Die Controller-ICs von Rohm bieten zur Lösung des Problems eine ON-Width-Steuerfunktion, bei der die Schaltfrequenz in Abhängigkeit von der Feedback-Pin-Spannung (FB-Pin-Spannung) eingestellt wird. Die TON wird durch den Vergleich der FB-Pin-Spannung bei 1/AV mit der Source-Pin-Spannung ermittelt.

ROHM Semiconductor
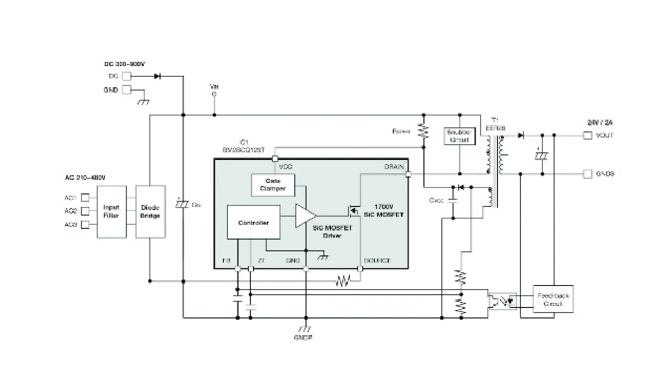
Bild 2: Schaltbild des Evaluation-Boards für den BM2SCQ123T
© ROHM Semiconductor

Testumgebung und -aufbau

Das Evaluation-Board kann entweder mit maximal 480 V Wechsel- oder 900 V Gleichspannung am Eingang arbeiten (Bild 2). Die Ausgangsleistung beträgt bei Raumtemperatur 48 W. Als Stromquelle sowie zur Messung von Leistungsfaktor, Eingangsleistung, Oberschwingungsstrom diente das Labornetzteil EC750SA von Nihon Denkei, für die Ausgangslast die elektronische Last PLZ205W von Kikusui.

ROHM Semiconductor
Bild 3: Wirkungsgrade einer industriellen 48-W-Stromversorgung realisiert mit dem BM2SCQ123T (rote Kurve) und als diskreter Aufbau mit zwei 800-V-Silizium-MOSFETs in Serie (blaue Kurve).
© ROHM Semiconductor

Bild 3 vergleicht die Wirkungsgrade des Wandlers mit dem BM2SCQ123T (rote Kurve) und einer diskreten Implementierung mit zwei in Serie geschalteten Silizium-MOSFETs (blaue Kurve). Der hervorgehobene Wirkungsgrad für den BM2SCQ123T liegt im angestrebten 48-W-Leistungsbereich um 5 Prozent höher und die Verlustleistung um 28 Prozentniedriger als bei einem Wandler mit Silizium-MOSFET. Ein Kühlkörper ist nicht erforderlich. Der Grund dafür ist, dass der Einschaltwiderstand RDS(on) des SiC-MOSFETs viel kleiner ist als der der Silizium-MOSFETs.

ROHM Semiconductor

© ROHM Semiconductor
ROHM Semiconductor
Bild 4: Wärmebilder bei einer diskreten Implementierung mit Silizium-Mosfets mit Kühlkörper. Bei 12 W Ausgangsleistung beträgt die Temperatur am Kühlkörper um die +71 °C (links) und bei 48 W sogar über +120 °C (rechts).
© ROHM Semiconductor
ROHM Semiconductor

© ROHM Semiconductor
ROHM Semiconductor
Bild 5: Wärmebilder beim Evaluation-Board für den BM2SCQ123T ohne Kühlkörper. Bei 12 W Ausgangsleistung beträgt die Temperatur etwa +59 °C (links) und bei 48 W um die +72 °C (rechts).
© ROHM Semiconductor

Eine Thermografie dokumentiert die unterschiedlichen Verluste. Im gleichen Leistungsbereich von 48 W steigen die Temperaturen bei der diskreten Implementierung mit Silizium-MOSFETs trotz Kühlkörper auf über +120 °C (Bild 4). Im Gegensatz dazu beträgt die Temperatur auf dem BM2SCQ123T-EVK-001 nur +72 °C – und zwar ohne Kühlkörper (Bild 5).

Fazit

Das Evaluation-Board von Rohm zeigt, dass sich Kosteneinsparungen auf Systemebene erzielen lassen, wenn die Vorteile von SiC-Bauteilen komplett ausgeschöpft werden. Die quasiresonanten AC-DC-Wandler der SerieBM2SCQ12xT-LBZ im TO-220-6M-Gehäuse machen Entwicklungen mit Siliziumkarbid einfacher denn je und maximieren die Einsparungen bei der Anzahl der Teile und der Leiterplattenfläche. Die Produkte sind bereits am Markt verfügbar.


  1. Netzteile mit 1700-V-SiC-MOSFETs plus Regler einfach designen
  2. Verbesserung des Wirkungsgrades


Lesen Sie mehr zum Thema


Das könnte Sie auch interessieren

Bicker Elektronik

Bicker Elektronik

Modulare 24-V-Notstromversorgung

TDK-Lambda/Hy-Line Power Components

Stromversorgungen für die Hutschiene

Konzepte mit Batterie- oder Elko-Speicher

Traco Power

Maßgeschneiderte Stromversorgungen

Wenn ein Standardprodukt einfach nicht reicht

STMicroelectronics

Wirkungsgrad und Ökologie

Effizientere Leistungswandler dank SiC-Transistoren

EDOYO/stock.adobe.com

Leistungshalbleiter

SiC-Bedarf explodiert

Engelbert Hopf.jpg

Kommentar

Da ist was in Bewegung!

Power Integrations

GaN-Chipsatz

Kompakte Sperrwandler mit hohem Wirkungsgrad

Bilder: Mitsubishi Electric

Energieeinsparung im Schienenverkehr

SiC-Halbleitermodule für Bahnanwendungen

Littelfuse

Die Applikation steht im Fokus!

SiC oder nicht SiC – das ist hier die Frage!

Leistungsanalysator der neuen Generation

Leistungsmessung von DC bis 5 MHz

EA Elektro-Automatik

Klimaneutrale Energieerzeugung

Brennstoffzellen effizient und vereinfacht testen

STMicroelectronics

Platzbedarf und Verluste reduzieren

Ehrgeizige Pläne für die GaN-Produktfamilie

Infineon Technologies

Wide Bandgap für die 5G-Infrastruktur

650-V-CoolSiC in modernen Telekommunikations-SMPS

Infineon Technologies

Schnelles Tanken an der Stromtankstelle

Schnelles Laden von Elektrofahrzeugen durch CoolSiC

TDK-Lambda

TDK-Lambda

»Unser Ziel ist es, als Vollsortimenter wahrgenommen zu werden«

Rohm, SiC, SiliconCarbide, Silicon Carbide

Siliziumkarbid-MOSFETs

Die neue Generation kann mehr

Sved Oliver/stock.adobe.com

Leistungshalbleiter + Stromversorgungen

Keine Chance den Fake-Produkten!

WEKA Fachmedien, Infineon, Nexperia, Cree

5. Anwenderforum Leistungshalbleiter

Tipps und Tricks für den richtigen Einsatz

Infineon Siliziumkarbid SiC

Erweiterte Siliziumkarbid-Kapazitäten

onsemi übernimmt GTAT für 415 Mio. US-Dollar

Cree, STMicroelectronics, SiliconCarbide, Silicon Carbide

Siliziumkarbid-Wafer

Cree und STMicroelectronics erweitern Liefervereinbarung

Brückenlose Totem-Pole-PFC

SiC und GaN im direkten Vergleich

Infineon Technologies

Interview mit Dr. Peter Friedrichs

20 Jahre Siliziumkarbid bei Infineon

200-mm-SiC-Wafer

STMicroelectronics

Erste 200-mm-SiC-Wafer produziert

Rohm Semiconductor, Wolfram Harnack

Rohm Semiconductor plant Investitionen

»Wir legen unseren Fokus auf Analog-Power- und Power-Produkte«

Wolfram Harnack ist neuer Geschäftsführer der ROHM Semiconductor Europe: »Ich sehe es als meine Aufgabe, gemeinsam mit Toshimitsu Suzuki unser Wachstum im Automobil- und Industriesegment weiter zu beschleunigen, insbesondere im Bereich Power und Anal

Rohm Semiconductor Europe

Wolfram Harnack folgt Toshimitsu Suzuki als President nach

Yao Yi, Assistent der Geschäftsführung, Chefingenieur und Direktor des technischen Zentrums, Sanden Huayu Automotive Air-Conditioning, und Dr. Kazuhide Ino, Senior Corporate Officer und CSO, Rohm eröffnen das neue gemeinsame Technologielabor.

Anwendungen für Autoindustrie evaluieren

Rohm und Sanden Huayu Hold eröffnen gemeinsames Technologielabor

Rohm Semiconductor, P-Channel MOSFETs

Rohm Semiconductor

P-Kanal-MOSFETs mit niedrigerem Einschaltwiderstand

Rohm Semiconductor, Apollo, SiC, SiliconCarbide

Rohm Semiconductor

SiC-Leistungshalbleiter mit Ökostrom herstellen

Rohm UAES

Rohm kooperiert mit chinesischem Tier-1

Automobile Forschung zu SiC-Technologie

Vitesco Technologies

Rohm baut Engagement im SiC-Bereich aus

Zusammenarbeit mit Vitesco Technologies