Nichtinduktive Leistungswiderstände

Vielfältig einsetzbar

10. Dezember 2015, 10:19 Uhr | Ralf Higgelke
Diesen Artikel anhören

Fortsetzung des Artikels von Teil 1

Generatorbetrieb, Strommessung und Dämpfungskreise

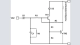
Bild 3: Eingangsstrombegrenzung eines Schaltnetzteils per Hochlastwiderstand, der im Normalbetrieb ber ein Relais überbrückt wird
Bild 3: Eingangsstrombegrenzung eines Schaltnetzteils per Hochlastwiderstand, der im Normalbetrieb ber ein Relais überbrückt wird
© WDI

Ein Schrittmotor arbeitet als Generator, sobald man an dessen Welle dreht. Die während der Beschleunigung vom Motor aufgenommene Energie lässt sich beim Abbremsen wieder zurückspeisen. Diese Energierückgewinnung erhöht den Motorstrom und kann die Leistungsschalter (MOSFETs oder IGBTs) beschädigen. Ein ein Strommesswiderstand registriert den Stromanstieg und schaltet die Leistungsschalter ab (Bild 3).

Der regenerierte Strom wird zurückgeleitet und lädt den Kondensator auf. Durch das Abschalten der Leistungsschalter sinkt der Strom 
am Stromfühler unter den Schwellenwert und die Leistungsschalter werden wieder aktiviert. Bleibt der Strom über dem Schwellenwert, wird weiter die regenerative Energie gespeichert. Wird die Kondensatorspannung zu hoch, könnten die Leistungsschalter ebenfalls beschädigt werden. Um dies zu verhindern, wird mit einer zusätzlichen Schaltung diese überschüssige Energie in Wärme umgesetzt.

Anbieter zum Thema

zu Matchmaker+
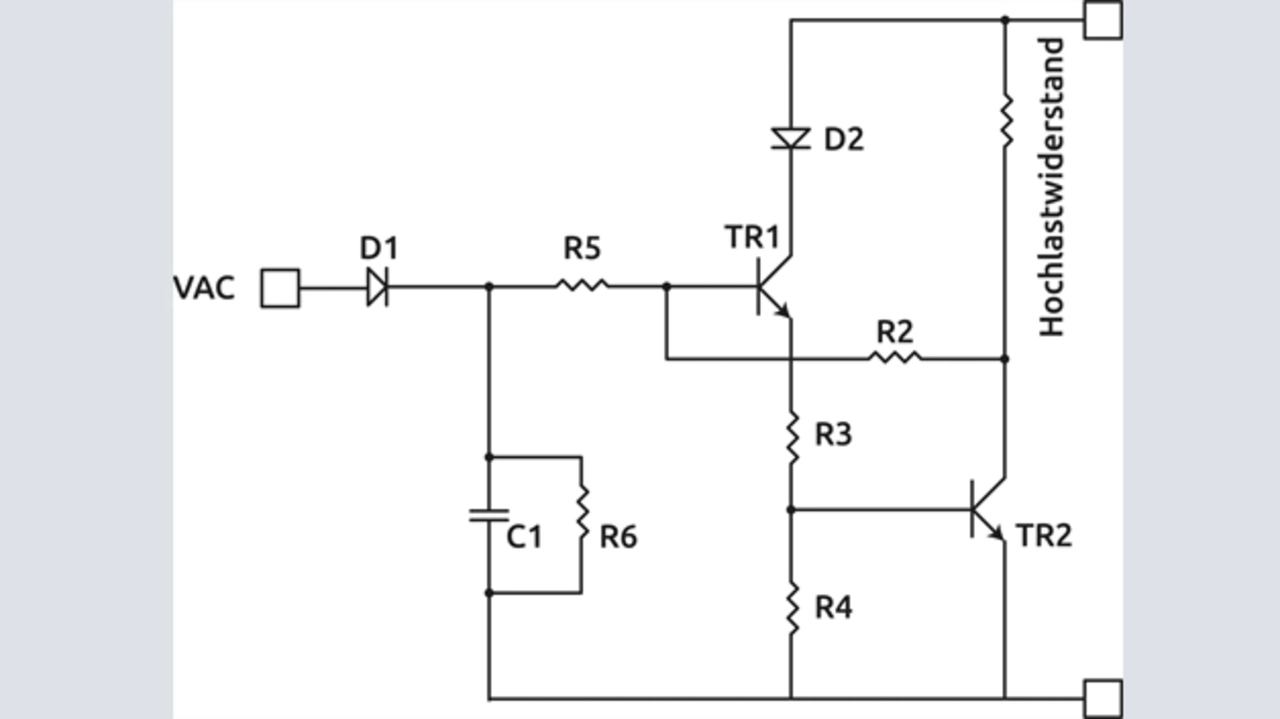
Bild 4: Schaltbild einer regenerativen Verlustleistungsschaltung für den Schrittmotor aus Bild 3
Bild 4: Schaltbild einer regenerativen Verlustleistungsschaltung für den Schrittmotor aus Bild 3
© WDI

Eine Referenzspannung entsprechend der Eingangswechselspannung wird über C1 gelegt, die unter normalen Bedingungen der Kondensatorspannung aus der Motorsteuerung entspricht (Bild 4). Steigt die Spannung des Motorkondensators während der Regenerationsphase über die Spitze der Eingangswechselspannung an, schaltet ein Transistor in der Verlustschaltung einen Hochlastwiderstand über den Motorkondensator. Sobald die Spannung auf den Wert der Eingangswechselspannung zurückgeht, schaltet der Transistor wieder ab. Der kurzzeitige regenerative Strom ist zwar hoch, doch die mittlere Verlustleistung im Widerstand ist durch die nur kurze Regenerationsphase eher gering.

Der Wert des Widerstandes und seine maximal zulässige Verlustleistung hängen von der regenerativen Energie ab, die er absorbieren muss, sowie dem Wert des Motorkondensators und der Höhe der Wechselspannung. Die regenerative Verlustleistung kann auch als Überlast angesehen werden; ein oder mehrere Leistungswiderstände können nötig sein, um diese Energie innerhalb von maximal definierten fünf Sekunden oder weniger aufzunehmen.

Bild 5: Ladeschaltung für einen Blei-Säure-Akku mit Abwärtswandler und Hochlast-Strommesswiderstand
Bild 5: Ladeschaltung für einen Blei-Säure-Akku mit Abwärtswandler und Hochlast-Strommesswiderstand
© WDI

Strommessung

Nichtinduktive Widerstände eigen sich sehr gut, um Ströme zu messen. Bei schnellen und hochfrequenten Schaltvorgängen können Streuinduktivitäten zusammen mit parasitären Kapazitäten ein Überschwingen der Spannung (Ringing) verursachen. Dieser Umstand kann die Strommessung beeinflussen, sodass der oder die Leistungsschalter vorzeitig ein- oder ausschalten, was dann die Ausgangsleistung beispielsweise einer Stromversorgung begrenzt.

Selbst mit Auswahl des korrekten Widerstandes ist darauf zu achten, dass die Bauteilanschlüsse und Leiterplattenbahnen so kurz wie möglich gehalten werden, um die Streuinduktivitäten zu minimieren. Bild 5 zeigt die Ladeschaltung für einen Blei-Säure-Akku unter Verwendung eines Abwärtswandlers in Verbindung mit einem Leistungswiderstand als Messwiderstand.

Dämpfungskreise

Bild 6: Snubber-Schaltung in einem Sperrwandler
Bild 6: Snubber-Schaltung in einem Sperrwandler
© WDI

Seine nichtinduktiven Eigenschaften machen TO-Leistungswiderstände geradezu ideal für Dämpfungskreise, um störende hohe Frequenzen oder Spannungsspitzen zu neutralisieren, die bei Schaltvorgängen induktiver Lasten bei abrupter Stromunterbrechung auftreten. Das RC-Glied, auch Snubber genannt, besteht aus einer Reihenschaltung von Kondensator und Widerstand, die passend zum Strom und zur Spannung zu dimensionieren sind. Ein solcher Snubber kann die Störabstrahlung (EMI) verringern, Funken an Schaltkontakten löschen und die Anstiegsgeschwindigkeit der Spannung an Leistungshalbleitern begrenzen.

In einem Sperrwandler etwa kommen Snubber in der Primärwicklung und den einzelnen Ausgängen auf der galvanisch getrennten Sekundärseite zum Einsatz (Bild 6). Streuinduktivitäten in der Schaltung sind während des Ein- und Ausschaltens der Leistungshalbleiter für Spannungsspitzen an den Enden der Primärwicklung und den Sekundärwicklungen verantwortlich.

Die Snubber dämpfen die Eigenschwingungen, verursacht durch die parasitären Komponenten, begrenzen den Stress für die Bauteile durch hohe Spannungen, erhöhen den Wirkungsgrad und reduzieren elektromagnetische Störungen.

Für Snubber sollte man Komponenten mit extrem niedrigen parasitären Induktivitäten verwenden, um ungewollte Resonanzen in der Schaltung zu vermeiden. Hierzu sind Keramikkondensatoren mit niedrigen ESR- und ESL-Werten und nichtinduktive Dickschichtleistungswiderstände prädestiniert. Drahtwiderstände haben häufig eine zu hohe Induktivität und verursachen Überspannungen.


  1. Vielfältig einsetzbar
  2. Generatorbetrieb, Strommessung und Dämpfungskreise
  3. Kondensatorentladung und Audio-Crossover

Lesen Sie mehr zum Thema


Das könnte Sie auch interessieren

Jetzt kostenfreie Newsletter bestellen!

Weitere Artikel zu WDI AG

Weitere Artikel zu Widerstände