Netzteile

Hohe Leistung, hoher Wirkungsgrad, niedriger Aufwand

13. April 2011, 15:23 Uhr | Von David New
Diesen Artikel anhören

Fortsetzung des Artikels von Teil 1

Einchip-PFC für hohe Leistungen

In den Bauelementen der HiperPFS-Familie hat Power Integrations einen PFC-Controller, einen Gate-Treiber und einen Leistungs-MOSFET für höhere Spannungen in einem einzigen kompakten Gehäuse (eSIP) integriert - ein Single Inline Package, das nur halb so dick ist wie ein TO-220-Gehäuse, aber die gleiche Wärmeleitfähigkeit hat.

Anbieter zum Thema

zu Matchmaker+
HiperPFS-Baustein PFS714
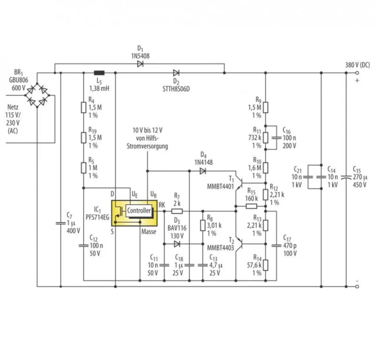
Bild 1. Die typische Leistungsfaktorkorrekturschaltung mit dem HiperPFS-Baustein PFS714, dimenioniert für eine Netzteilleistung von 347 W, kann ohne Umschalter an 110-V- und 220-V-Netzen betrieben werden.
© Power Integrations

Der PFC-Controller arbeitet als Aufwärtswandler mit Frequenzmodulation und nichtlückendem Spulenstrom (VF-CCM: variable frequency continuous conduction mode). Die Hiper- PFS-Bauelemente sind für PFC-Stufen von 75 W bis 1 kW geeignet und kommen ohne die sonst notwendigen Strommesswiderstände aus. Sie vermeiden somit auch deren inhärente Leistungsverluste (Bild 1). Der PFC-Controller im HiperPFS regelt die Schaltfrequenz abhängig von der Ausgangslast, der Höhe der Netzeingangsspannung und sogar nach dem Amplitudenverlauf, also der Sinusform der Eingangsspannung.

Die neuartige Regelung des HiperPFS erreicht durch die Anpassung der Ein- und Auszeiten des MOSFET eine Eingangsstromamplitudenform, die der Eingangsspannung folgt. Dies wird durch einen nichtlückenden Drainstrom im Leistungs-MOSFET erreicht. Wobei sowohl Frequenz als auch Stromspitzenwert innerhalb einer Netzhalbwelle verändert werden, um einen zur Eingangsspannung proportionalen Eingangsstrom zu generieren. Genauer gesagt, die Regelung setzt einen konstanten Betrag an Vs für die Aus-Zeit an. Die Aus-Zeit wird nach folgender Gleichung gesteuert:

(01)  (UA - UE) × taus = K1

Da das Spannungs-Zeit-Produkt während der Ein-Zeit dem der Aus-Zeit entsprechen muss, um das Gleichgewicht der PFC-Drossel zu erhalten, wird die An-Zeit wie folgt gesteuert:

(02)  UE × tein = K1

Der Controller setzt zudem während jeder Ein-Periode des Leistungs-MOSFET einen konstanten Ladungswert fest. Die Ladung pro Periode wird in Abhängigkeit der Last über viele Schalttakte hinweg graduell verändert, sodass man grundsätzlich für den Zeitraum einer Halbwelle von konstanten Bedingungen ausgehen kann. Für die Regelung bei konstanter Ladung (As) ist folgende Beziehung deshalb auch zutreffend: 

(03)  IE × tein = K2

Mit tein aus Gleichung (2) ergibt sich:

(04)  IE = UE × K2 / K1

Gleichung (4) zeigt, dass sich durch die Regelung einer Ein-Zeit mit konstantem As-Betrag und einer Aus-Zeit mit konstantem Vs-Betrag der Eingangsstrom IE proportional zur Eingangsspannung UE verhält, wodurch die grundlegende Forderung der Leistungsfaktorkorrektur erfüllt ist. Diese Regelung sorgt dafür, dass der Wandler über den gesamten Lastbereich stets mit dem größtmöglichen Wirkungsgrad arbeitet - besonders bei geringer Belastung.

Der PFC-Hochsetzsteller (Bild 1) besteht aus der Drossel L5, dem Gleichrichter D2 und dem HiperPFS-IC (IC1). Der Spannungskontroll-Eingang (U) ist über eine Reihe von Widerständen mit der gleichgerichteten Netzspannung verbunden. Der Controller im HiperPFS erkennt die Spitze der gleichgerichteten Sinusschwingung. Über den Rückkopplungs-Eingang (RK) erhält der Spannungsregler die über ein Widerstands-Netzwerk geteilte Ausgangsspannung als Ist-Größe. Dieses Netzwerk sorgt außerdem für Schleifenkompensation.

Der HiperPFS wird über den UB-Anschluss von einer externen Gleichspannungsquelle (10 V - 12 V) versorgt. In dieser Schaltung wird die Versorgungsspannung durch einen Nebenschlussregler begrenzt. Es ist zu beachten, dass der Pfad zum Source- Anschluss des Leistungs-MOSFET vom Masseanschluss des HiperPFS getrennt geführt wird, um die hohen Schaltströme von der Masse-Verbindung der Regelschleife fernzuhalten.

Frequenzmodulation im HiperPFS steigert den Wirkungsgrad der PFC-Stufe auf über 95 %
Bild 2. Die Frequenz- modulation im HiperPFS steigert den Wirkungsgrad der PFC-Stufe auf über 95 %. Im Teillastbereich (10 % bis 30 %) werden sogar über 96 % erreicht. Für den Vergleich wurde ein PC-Netzteil (80+) mit 300 W an 115 V / 60 Hz betrieben.
© Power Integrations

In vielen Bereichen werden für die meisten Elektronikprodukte mit hohen Leistungsaufnahmen sehr gute Leistungsfaktoren gefordert. Diese Vorschriften werden mit zahlreichen anwendungsspezifischen Normen kombiniert, die hohe Netzteilwirkungsgrade über den gesamten Lastbereich fordern - von 100 % bis hinunter zu 10 % Last.

Hohe Wirkungsgrade bei geringer Last stellen für herkömmliche PFC-Stufen ein Problem dar, weil die Schaltverluste der MOSFETs aufgrund der festen Schaltfrequenz einen konstanten Teil zur Gesamtverlustleistung beitragen.

Der Anteil der Schaltverluste dominiert bei geringer Last sogar und führt dazu, dass der Wirkungsgrad drastisch sinkt. Bild 2 zeigt den Wirkungsgradvorteil der VF-CCM-Regelung des HiperPFS gegenüber einer nichtlückenden Regelung mit fester Frequenz. Dank der Frequenzmodulation liegt der Wirkungsgrad der HiperPFS-PFC-Stufe besonders im Schwachlastbereich über dem Wirkungsgrad einer PFC-Sufe mit fester Schaltfrequenz.

Schaltfrequenz
Bild 3. Bei konstanter Last - Bild a (oben), Leistung = 100 % - ändert der Controller im HiperPFS seine Schaltfrequenz abhängig vom Effektivwert und vom Augenblickswert der Netz-Eingangsspannung.
© Power Integrations

Der Controller arbeitet innerhalb einer Netzhalbwelle mit variabler Schalt-frequenz im Bereich von 24 kHz bis 95 kHz. Bild 3a zeigt ein typisches Profil der Schaltfrequenzänderung innerhalb einer Netz-Halbwelle als Funktion der Eingangsspannung bei Spitzenlast und verschiedenen Netzspannungen.

Bild 3b zeigt, wie die Schaltfrequenz als Funktion der Last bei einer Eingangsspannung von 115 V(AC) innerhalb einer Netz-Halbwelle verändert wird. Die Schaltfrequenz ist keine Funktion der Induktivität der Hochsetzdrossel.

Die HiperPFS-Bausteine wurden speziell für den Einsatz in den aktuell besonders stark von Wirkungsgrad-Vorgaben und -Normen (EuP/ErP, Energy Star) geprägten Endgerätemärkten entwickelt: PCs und Notebooks, Fernsehgeräte, Haushaltsgeräte, Pumpen, E-Motoren, Lüfter, Drucker und LED-Beleuchtung (Bild 4).

Die Variation der Schaltfrequenz verteilt die als Störsignal ausgesendete Energie über einen Frequenzbereich, so dass sich die Anforderungen an die EMV-Filterung deutlich reduzieren.

Leistungsfaktor
Bild 4. Leistungsfaktor, gemessen an der HiperPFS-Schaltung entsprechend Bild 1, bei 115 V und 230 V.
© Power Integrations

Die HiperPFS-Bauelemente verfügen über einen Sanft-Anlauf und Schutzfunktionen wie z.B. das Abschalten bei Übertemperatur, Über- und Unterspannung, eine Strombegrenzung für den Leistungs-MOSFET, die bei jedem Schaltzyklus eingreift, eine Leistungsbegrezung gegen Überlast und einen Schutz vor Kurzschluss zwischen den einzelnen Bauteilanschlüssen. Mit HiperPFS-Bauelementen lassen sich PFC-Stufen realisieren, die weniger Komponenten und eine geringere Leiterplattenfläche benötigen als diskret aufgebaute PFC-Stufen mit Controller-IC und separatem MOSFET.

Die in Bild 1 dargestellte 347-W-PFC-Schaltung z.B. kommt im Vergleich zu konventionellen, weniger integrierten Schaltungen mit bis zu 40 Bauelementen weniger aus. Sie erfüllt außerdem mit minimaler EMV-Filterung die Bedingungen nach EN 61000-3-2, Klasse C und D, und weiteren gängigen EMV-Vorschriften. 


  1. Hohe Leistung, hoher Wirkungsgrad, niedriger Aufwand
  2. Einchip-PFC für hohe Leistungen
  3. Einchip-Schaltregler für hohe Leistungen

Lesen Sie mehr zum Thema


Das könnte Sie auch interessieren

Jetzt kostenfreie Newsletter bestellen!

Weitere Artikel zu AC/DC-Wandler/Netzgeräte