DC-DC-Wandler

Einführung in Verfahren und Topologien von DC-DC-Wandlern

18. November 2021, 15:33 Uhr | Mark Patrick, Mouser Electronics, Ralf Higgelke
Mouser, DC-DC converter, Murata
© Murata

Bei der DC-DC-Wandlung existieren einige grundlegenden Konzepte und verschiedene Topologien, die für diskrete und modulbasierte Designs verwendet werden. Weitere wichtige, kritische Aspekte bei DC-DC-Wandlern sind die galvanische Trennung und die Spannungsregelung über die Isolationssperre hinweg.

Diesen Artikel anhören

Fortsetzung des Artikels von Teil 2

Ausgangsregelung und DC-DC-Wandlermodule

Abgesehen davon, dass ein DC-DC-Wandler auf einer bestimmten Topologie basiert, ist die Entscheidung, wie die Ausgangsspannung geregelt werden soll, eine wichtige Überlegung. Eine präzise Regelung der Ausgangsspannung unter allen Lastbedingungen ist besonders wichtig für Prozessoren mit schnell wechselnden dynamischen Lasten. Die Rückkopplung der Ausgangsspannung an die PWM-Schaltfunktion zur Änderung des Tastverhältnisses muss schnell und präzise erfolgen. Heutzutage enthalten die meisten Steuer-ICs für DC-DC-Wandler diese Funktion. In einer nicht isolierten Topologie lässt sich diese Anforderung leicht umsetzen.

Ist eine galvanische Isolierung nötig, sind zusätzliche Komponenten erforderlich, was die Stückliste verlängert und zu höheren Kosten führt. Zu den gängigen isolierten Rückkopplungsmethoden zählt die Verwendung eines zusätzlichen Transformators oder eines Optokopplers. Diese zusätzlichen Komponenten erhöhen außerdem den Platzbedarf auf der Leiterplatte, was bei den heutigen kompakten Designs zu einer Herausforderung werden kann. Mehr Komponenten beeinträchtigen außerdem oft die Zuverlässigkeit des Endprodukts und können bei der Beschaffung und Logistik eine Herausforderung sein.

DC-DC-Wandler-ICs und -Module

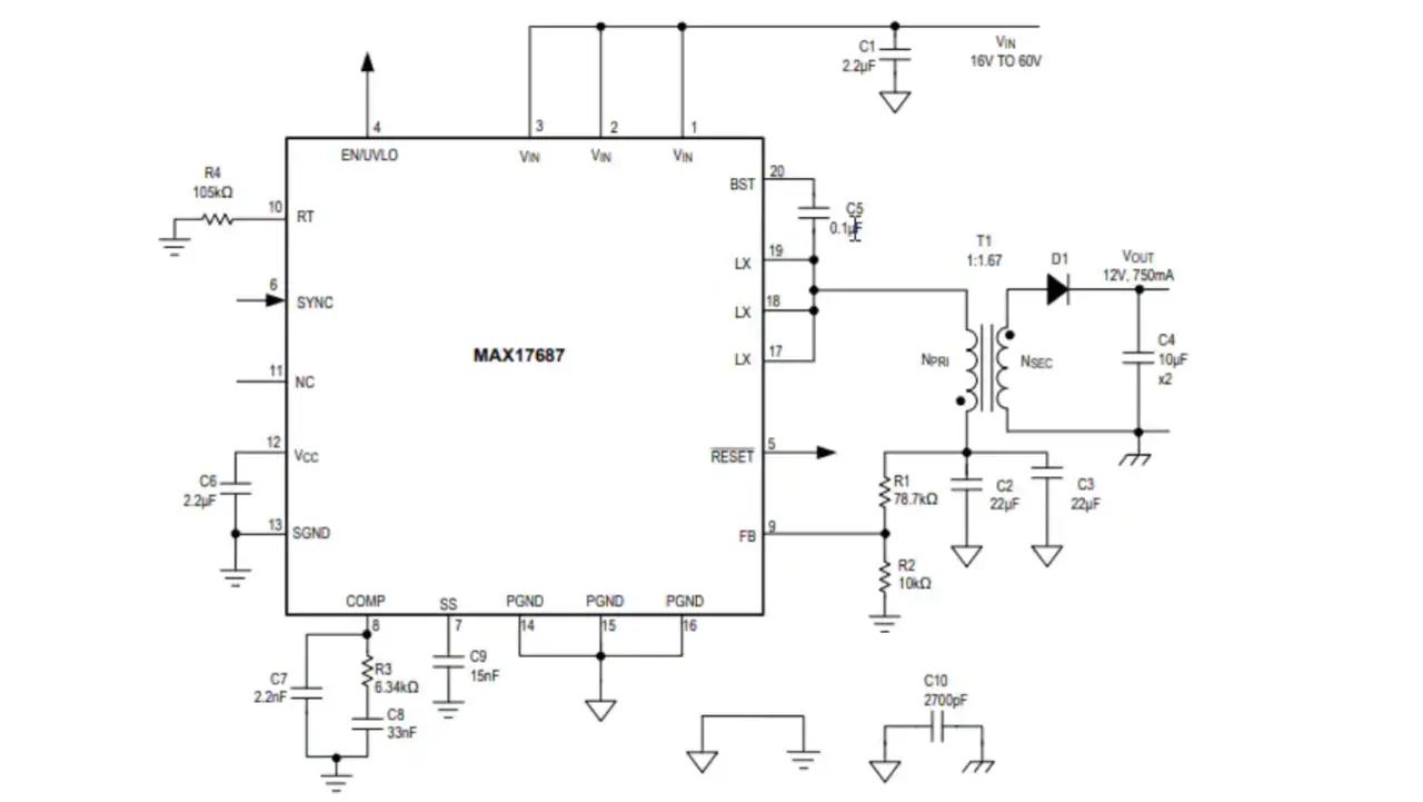
Eine kürzlich eingeführte Lösung setzt auf eine primärseitige Abtastung der Ausgangsspannung und ermöglicht so eine wesentlich einfachere Regelungsmethode. Ist der Schalttransistor des Sperrwandlers aus, überwacht das Controller-IC den von der Sekundärseite reflektierten Ausgang über den Transformator. Ein Beispiel für einen »No-Opto«-Sperrwandler-Controller-IC ist der MAX17687 von Analog Devices (Bild 7).

Mouser, DC-DC converter, Analog Devices
Bild 7: Ein Beispiel für einen Sperrwandler-IC ohne Optokoppler mit minimaler Bauteilanzahl zur Erzeugung ist der MAX17687 von Analog Devices.
© Analog Devices

Der MAX17687 enthält zwei On-Chip-MOSFETs, die einen primären Spitzenstrom von 3,2 A liefern können. Mithilfe der primärseitigen Sensing-Technik wird die Ausgangsspannung mit einer Genauigkeit von ±1,2 Prozent geregelt. Die PWM-Frequenz des ICs ist zwischen 100 kHz und 500 kHz programmierbar, und der Wirkungsgrad liegt in der Regel bei über 90 Prozent.

Ein Beispiel für einen kompletten DC-DC-Sperrwandler in Modulbauform ist die isolierte UWS-Q12-Serie von Murata mit offenem Rahmen und Durchsteckmontage (Bild 8). Module sind eine interessante Alternative zur Entwicklung eines diskreten DC-DC-Wandlers. Zum einen entfällt ein erheblicher Teil des Entwicklungsaufwands, was erhebliche Entwicklungszeit sparen kann. Aber auch im Hinblick auf die Stücklisten sind Module von Vorteil, da sie die Anzahl der Komponenten reduzieren und die Komponentenlogistik vereinfachen können. Hinzu kommt, dass die Module in der Regel bereits EMV- und EMI-zertifiziert sind und den medizinischen Sicherheitsstandards entsprechen, was die Produktzulassung weiter vereinfacht.

Mouser, DC-DC converter, Murata
Bild 8: Ein Beispiel für einen kompletten DC-DC-Sperrwandler in Modulbauform ist die UWS-Q12-Serie von Murata mit offenem Rahmen und Durchsteckmontage.
© Murata

Die UWS-Q12-Serie mit einem Wirkungsgrad von 91 Prozent liefert die gängigen nominalen Einzel-Ausgangsspannungen von 3,3 V, 5 V, 12 V, 15 V oder 24 V und kann bei einer Eingangsspannung von 9 V bis 36 V bis zu 54 W liefern. Diese Wandler bieten eine Reihe von Selbstschutzfunktionen, wie zum Beispiel gegen eingangsseitige Unterspannung und Übertemperatur.

Eine komfortable Methode, um ineffiziente Linearregler zu ersetzen, ist die TSR 1.5E-Serie von Traco Power. Dabei handelt es sich um ein Drop-in-Bauelement der 78xx-Baureihe für bis zu 1,5 A, das eine nicht-isolierte Abwärtsregler-Topologie verwendet, die einen Wirkungsgrad von bis zu 97 Prozent erreicht und einen breiten Eingangsspannungsbereich abdeckt. Die Bauelemente dieser Serie liefern wahlweise 3,3 V (Ersatz für 7803), 5 V (Ersatz für 7805) oder 12 V (Ersatz für 7812).

Mouser, DC-DC converter, Texas Instruments
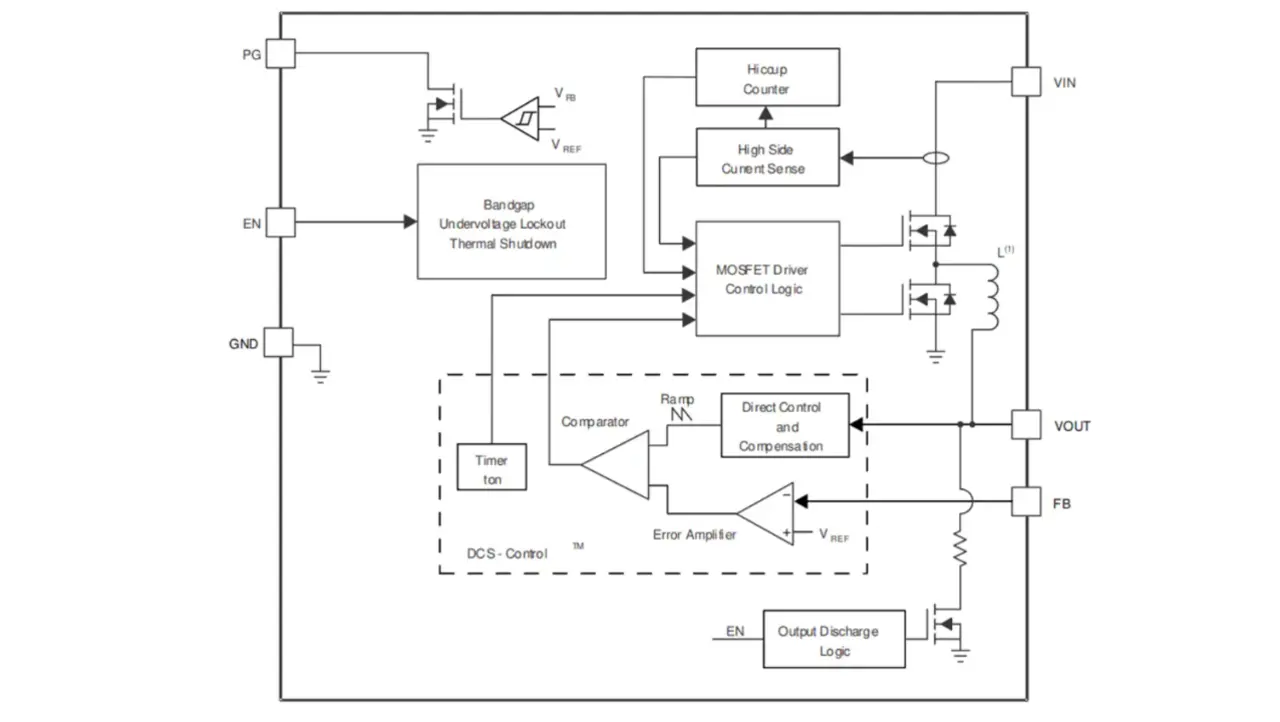
Bild 9: Funktionales Blockdiagramm des Abwärtswandlermoduls TPSM82821 von TI mit dem Controller-IC TPS6282x.
© Texas Instruments

Texas Instruments (TI) hat die Abwärtswandler-Topologie mit seiner DCS-Control-Technologie (direkte Steuerung und nahtloser Übergang) aufgewertet. Diese Technik soll ein deutlich besseres Einschwingverhalten, eine bessere Regelung und eine niedrigere Welligkeit als ein synchroner Abwärtswandler erzielen. TI liefert den Wandler sowohl als Controller-IC, den TPS6282x, als auch als Wandlermodul mit integrierter Induktivität (Bild 9).

Spannungswandlung leicht gemacht

In diesem Beitrag haben wir einige der gängigsten DC-DC-Wandlertopologien vorgestellt und auf einige Produktbeispiele hingewiesen. Wandler-ICs sind häufig verwendete Bauelemente für die DC-DC-Wandlung, denn sie sparen Platz auf der Leiterplatte und halten die Stücklistenkosten niedrig. Stromsparende Wandler-ICs mit integrierten Schalttransistoren oder externen MOSFETs kommen in vielen industriellen, kommerziellen und Verbraucherprodukten zum Einsatz.

DC/DC-Wandlermodule, bei denen der Controller-IC, die Induktivität und alle zusätzlichen Komponenten bereits integriert sind, lassen sich am einfachsten in ein Endprodukt integrieren und sind am leichtesten zu beschaffen.


  1. Einführung in Verfahren und Topologien von DC-DC-Wandlern
  2. Galvanisch isolierte DC-DC-Wandler
  3. Ausgangsregelung und DC-DC-Wandlermodule


Lesen Sie mehr zum Thema


Das könnte Sie auch interessieren