Ganz ohne LDO

Stromversorgung ohne Rauschen und Restwelligkeit

10. Mai 2022, 12:34 Uhr | Steven Schnier, Member Group Technical Staff, Systems Engineer, Buck DC/DC Switching Regulators, Anthony Fagnani, Systems Engineer, Buck DC/DC Switching Regulators, Oliver Nachbaur, R&D Manager, und Kilby Labs Power, alle bei Texas Instruments
Texas Instruments
Bild 1: Die Welligkeit der Stromversorgung moduliert das ADC-Eingangssignal und führt damit zu einer Reduzierung des SFDR.
© Texas Instruments

In vielen rauschempfindlichen Systemen sitzen LDOs, um das für analoge Schaltungen notwendige geringe Rauschen und eine geringe Restwelligkeit zu erreichen. Mit dem steigenden Strombedarf wird es jedoch immer schwieriger, LDOs einzusetzen.

Diesen Artikel anhören

Getaktete Gleichspannungswandler haben diverse Vorteile wie einen hohen Wirkungsgrad oder kleine Abmessungen. Dennoch setzen viele Entwickler für die Stromversorgung empfindlicher analoger Schaltungen oftmals auf lineare Low-Dropout-Regler (LDOs), weil Schaltwandler zwangsläufig eine höhere Ausgangsspannungs-Welligkeit und mehr hochfrequentes Rauschen aufweisen. Allerdings sind der Platzbedarf, die Verlustleistung, die Wärmeentwicklung und die Kosten bei LDOs höher. Nicht selten werden Schaltwandler auch mit nachgeschalteten LDOs kombiniert, um die geforderten Rausch- und Welligkeits-Spezifikationen zu erfüllen. Ein System mit einem High-Speed-ADC kann beispielsweise folgende Anforderungen mit sich bringen: ein Rauschpegel von unter 20 µV RMS, eine maximale Ausgangsspannungs-Welligkeit von 200 µV pp und ein Stromversorgungsunterdrückungsverhältnis (Power-Supply Rejection Ratio, PSRR) von >30 dB bei Frequenzen von 1 MHz und darüber.

Das Frequenzspektrum am Ausgang eines A/D-Wandlers (Bild 1) sollte im Idealfall eine einzige Linie bei der Eingangsfrequenz des ADC aufweisen. In Wirklichkeit aber moduliert die Frequenz der Welligkeit der Stromversorgung des ADC die Eingangsfrequenz, was zur Entstehung von Seitenbändern ober- und unterhalb der Frequenz des Signals am ADC-Eingang führt. Je größer die Amplitude dieser Seitenbänder ist, umso kleiner wird der verzerrungsfreie Dynamikbereich (Spurious-Free Dynamic Range, SFDR).

Die Welligkeit reduzieren
– aber wie?

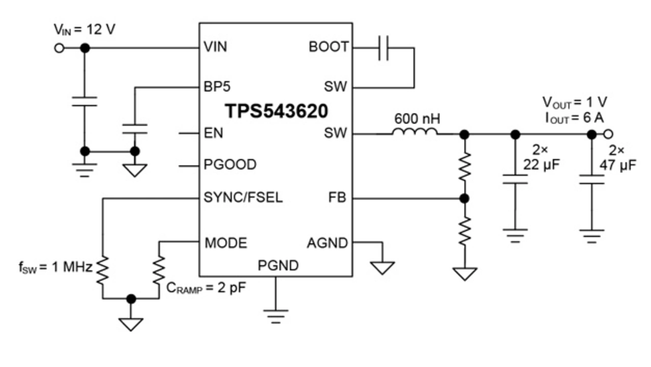
Um die verschiedenen Möglichkeiten zum Eindämmen der Welligkeit zu vergleichen, wurde das Evaluierungsmodul (EVM) des Abwärtswandlers TPS543620 herangezogen (Bild 2).

Texas Instruments
Bild 2: Vereinfachtes Schaltbild des TPS543620 EVM
© Texas Instruments

Leider kann hier auf die zahlreichen Aspekte, auf die bei der Messanordnung geachtet werden muss, um aussagefähige Messwerte zu erhalten, nicht eingegangen werden. Die statische Welligkeit wird bei 6 A Laststrom und einer Bandbreitenobergrenze von 250 MHz gemessen, um das hochfrequente Schaltrauschen in die Messung einzubeziehen. Indem man die Bandbreite beim Messen des Einschwingverhaltens auf 20 MHz begrenzt, bleibt das Schaltrauschen dagegen außen vor, und man kann erstens die Stabilität der Regelung beurteilen und zweitens erkennen, ob sich das Einschwingverhalten durch zusätzliche Filtermaßnahmen verschlechtert.

Empfehlenswert ist es, in der Filterschaltung anstelle eines großen Keramik-Kondensators mehrere kleine Kondensatoren parallelzuschalten. Deren geringere Kapazität und niedrigere parasitäre Induktivität ergeben eine höhere Eigenresonanzfrequenz und sorgen für eine niedrigere Gesamtimpedanz der Ausgangskondensatoren. Beim Parallelschalten mehrerer Kondensatoren muss allerdings berücksichtigt werden, welche Rauschfrequenz ausgefiltert werden soll. Empfehlenswert ist ein Kondensator, dessen Eigenresonanzfrequenz der Frequenz des Rauschens möglichst nahe kommt. Durch Ausprobieren mehrerer benachbarter Werte lässt sich dann der beste Wert ermitteln. Hilfreich ist hier auch eine FFT-Messung der Ausgangswelligkeit. Das Parallelschalten mehrerer Kondensatoren allein dürfte die Welligkeit allerdings noch nicht genügend eindämmen.

Anheben der Induktivität

Durch Vergrößern der Induktivität sinkt der Welligkeitsstrom, der von den Ausgangskondensatoren ausgefiltert werden muss. Die Drosselspule und die parasitäre Induktivität der Ausgangskondensatoren bilden zudem einen Spannungsteiler zwischen Schaltknoten und Ausgang. Erhöht man die Induktivität der Drosselspule, wird das Teilerverhältnis größer und es gelangt weniger Ausgangswelligkeit aus dem Schaltknoten heraus. So einfach und effektiv diese Maßnahme auch ist, dürfen die Nachteile dennoch nicht verschwiegen werden. Erstens wird mit einer höheren Induktivität die Drosselspule meist auch größer und sie weist einen höheren Gleichstromwiderstand auf, was zu einer Erhöhung des Platzbedarfs, zu höheren Kosten sowie höheren Leitungsverlusten führt. Wegen der parasitären Kapazität der Spule ist außerdem die Filterwirkung bei Frequenzen über 100 MHz gering oder gar nicht gegeben.


  1. Stromversorgung ohne Rauschen und Restwelligkeit
  2. Hinzufügen eines Durchführungskondensators
  3. Das Layout – ebenfalls wichtig


Lesen Sie mehr zum Thema


Das könnte Sie auch interessieren