Beleuchtung im Automobil

LED-Controller sorgt für die richtige Erleuchtung

2. März 2020, 14:16 Uhr | Dr. Nazzareno Rossetti und Yin Wu
Diesen Artikel anhören

Fortsetzung des Artikels von Teil 2

Fast-Fixed-Frequency-Architektur

Wie bereits erwähnt, ist ein Regelkreis, der den Durchschnittsstrom misst, frei von Fehlern, die aus der Differenz von Durchschnitts- und Spitzenstrom resultieren. Das führt zu einem sehr guten Einschwingverhalten. Bild 4 zeigt vereinfacht die Regelung des Durchschnittsstroms anhand des ICs im Buck-Betrieb.

Anbieter zum Thema

zu Matchmaker+
Maxim Integrated
Bild 4: Regelung des Durchschnittsstroms
© Maxim Integrated

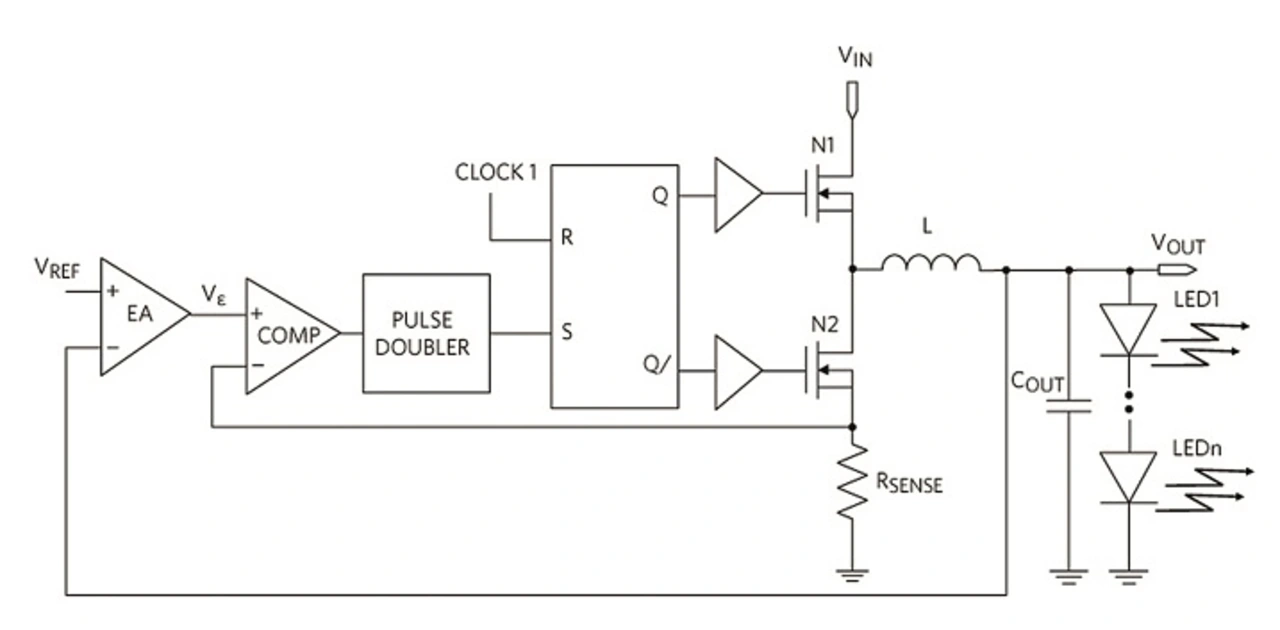
Hier wird die Dauer tpw (Bild 5) zwischen dem Abschalten von N1 und dem Zeitpunkt, wenn RSENSE× IL den Wert der Fehlerspannung Vε annimmt, gemessen und sodann vor dem Einschalten von N1 durch den Impulsverdoppler eine Verzögerung entsprechend tpw ausgeführt. Folglich entspricht die Fehlerspannung Vε genau dem durchschnittlichen Strom Iav.

Selbstverständlich wird die gleiche Strategie auch im Boost-Modus angewendet. Die Buck-Boost-Durchschnittsstromregelung führt letztendlich zu einer genaueren Regelung der LED-Helligkeit und Farbe.

Maxim Integrated
Bild 5: Impuls-Verdoppler
© Maxim Integrated

Weitere Funktionen des LED-Controller-IC

Der IC steuert die Spannungen der LED-Reihen von 0 bis 60 V und ermöglicht sowohl das analoge als auch das digitale PWM-Dimmen. Das integrierte analoge PWM-Dimmen erfolgt mit einer Frequenz von 200 Hz. Der Baustein ermöglicht einen Betrieb mit fest einstellbaren Frequenzen von 200 kHz bis 700 kHz (Fixed-Frequency-Betrieb). Zusätzlich wird dem Oszillator intern ein Spread-Spectrum-Dreieckssignal von ±6 Prozent hinzugefügt, um die elektromagnetische Verträglichkeit (EMV) zu verbessern. Eine Fehlermeldung zeigt eine unterbrochene LED-Reihe, einen Kurzschluss oder thermische Abschaltungen an. Die einstellbare Softstart-Funktion begrenzt Stromspitzen und Spannungsüberschreitungen beim Start. Der AEC-Q100 zertifizierte Baustein zeichnet sich außerdem durch einen robusten Ausgang und einen Schutz gegen elektrische Unterbrechungen sowie gegen Kurzschluss aus. (kv)


  1. LED-Controller sorgt für die richtige Erleuchtung
  2. Synchroner High-Power-Buck-Boost-LED-Treiber
  3. Fast-Fixed-Frequency-Architektur

Lesen Sie mehr zum Thema


Das könnte Sie auch interessieren

Jetzt kostenfreie Newsletter bestellen!

Weitere Artikel zu Maxim Integrated Products

Weitere Artikel zu LEDs