Bluetooth-Spezifikation 5.4

Bluetooth-Advertising wird bidirektional

4. Mai 2023, 6:00 Uhr | Harry Schubert
Bild 1: Mit Bluetooth 5.4 werden die Fähigkeiten der einfachen Datenübertragung ohne Verbindungsaufbau (Advertising) erweitert.
© Bluetooth SIG

Mit Bluetooth 5.4 werden mehrere neue Funktionen eingeführt, um Anwendungsdaten per »Werbung« über eine sichere Verbindung bidirektional übertragen zu können, was bisher mit Bluetooth LE nicht möglich war. Ein zentraler Knoten soll so mit vielen Endgeräten bidirektional kommunizieren können.

Diesen Artikel anhören

Die Bluetooth Special Interest Group (SIG) hat kürzlich den neuen Standard, Bluetooth 5.4, veröffentlicht. Die wesentlichen Neuerungen sind

  • periodische Werbung mit Antwort (PAwR, Periodic Advertising with Response)
  • verschlüsselte Datenübertragung bei Werbung (Encrypted Advertising-Data)
  • LE-GATT-Sicherheitsstufen-Charakteristik (Security-Levels-Characteristic)
  • Wahl der Codierung bei Werbung (Advertising-Coding-Selection).

Die neuen Funktionen der Spezifikation 5.4 – insbesondere die Sterntopologie und die Kommunikation vieler Endknoten mit einem zen­tralen Knoten, z. B. Host oder Gateway – ermöglichen den Einsatz von Bluetooth LE für elektronische Preisschilder an Verkaufsregalen (ESL, Electronic Shelf-Label). Das dafür nötige ESL-Profil soll folgen.
Bisher werden proprietäre Funkprotokolle für elektronische Preisschilder eingesetzt, was eine Interoperabilität zwischen Produkten einzelner Anbieter in der Regel ausschließt und auch eine breite Einführung auf dem Markt behindert. Die Bluetooth Special Interest Group (SIG) hat mit Herstellern elektronischer Preisschilder zusammengearbeitet, um einen weltweiten Standard zu schaffen, der große Netzwerke mit vielen Endgeräten ermöglicht, sicher ist und einen stromsparenden Betrieb zulässt.

Bidirektionale Kommunikation per Advertising

Periodic Advertising with Response (PAwR) ist die Schlüsselfunktion von Bluetooth 5.4, die eine bidirektionale Datenübertragung in einem sternförmig organisierten Netzwerk ermöglicht, ohne dass vorher explizit eine Verbindung eingerichtet werden muss. Sie basiert auf der ursprünglichen Bluetooth-Werbung von Blue­tooth LE, die jetzt als Legacy-Advertising bezeichnet wird (Bild 1). Mit Bluetooth 5 wurde dann Extended Advertising – die erweiterte Werbung – eingeführt, die neben Legacy zwei weitere Möglichkeiten für die Werbung bietet: Irregular Extended Advertising und LE Periodic Advertising Broadcast (PADVB).

Anbieter zum Thema

zu Matchmaker+
Bluetooth SIG
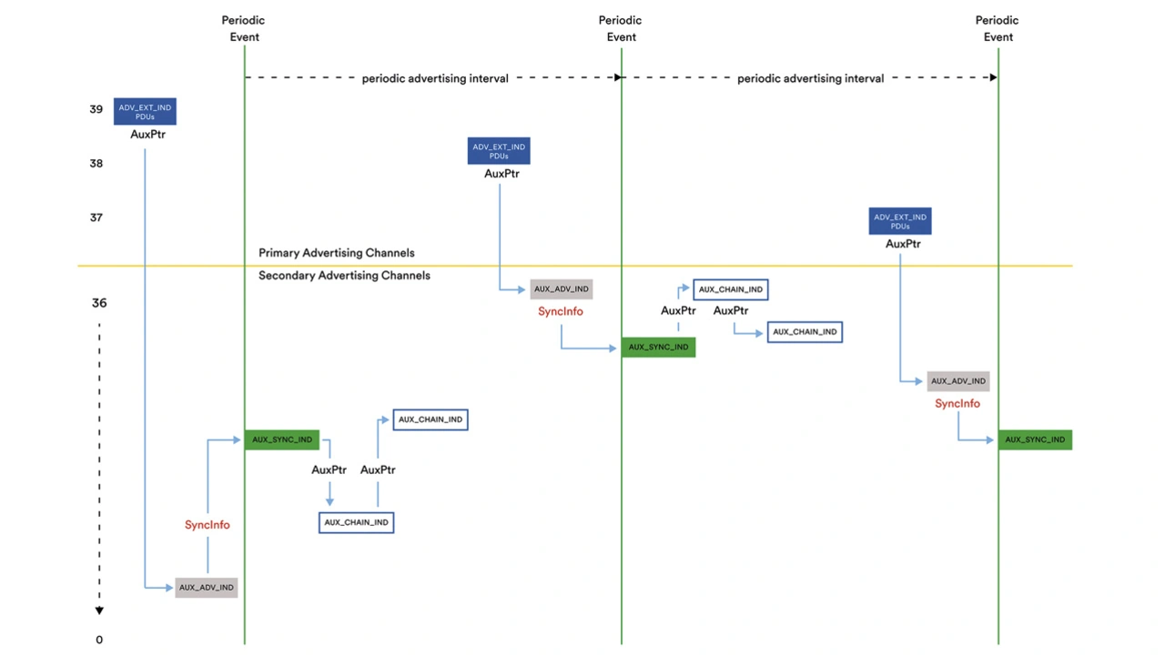
Bild 2: Beim Periodic Advertising Broadcast (PADVB) – dargestellt mit der Kanalnutzung – erfolgt die Datenübertragung in bekannten festen Abständen. In den Sendepausen können empfangende Knoten in einen energiesparenden Ruhezustand wechseln.
© Bluetooth SIG

Legacy-Advertising überträgt identische Kopien von Anwendungsdaten nacheinander in Paketen auf drei primären Kanälen (37, 38, 39), wobei für jede Aussendung ein Kanal genutzt wird. Die Werbung erfolgt in einer pseudozufälligen Reihenfolge auf den drei Kanälen in einem regelmäßig geplanten Werbeintervall. Um wiederholte Kollisionen mit anderen Blue­tooth-Endgeräten zu vermeiden, die ebenfalls Werbung senden, werden die Werbepakete durch Hinzufügen einer pseudo-zufälligen Verzögerung (advDelay) von 0 bis 10 ms zum geplanten Intervall leicht unregelmäßig verteilt. Legacy-Advertising gilt als unidirektionale Kommunikation, da nur die Werbepakete Anwendungsdaten enthalten können.

Irregular Extended Advertising ähnelt dem Legacy-Advertising, erlaubt aber Pakete mit einer Länge von bis zu 255 Bytes. Dazu werden die Anwendungsdaten auf einem der anderen 37 Kanäle übertragen, die bisher nur für Verbindungsereignisse verwendet wurden. Nur die Kopfdaten einschließlich des neuen Feldes AuxPtr werden auf den drei primären Kanälen (37, 38, 39) über eine neue Advertising-PDU (Protocol Data Unit), ADV_EXT_IND, übertragen. Das Feld AuxPtr enthält einen Zeiger auf das Paket mit den eigentlichen Anwendungsdaten, die auf einem Sekundärkanal (Kanäle 0–36) übertragen werden. Die Nutzung eines Sekundärkanals wird mit AUX_ADV_IND-PDUs angekündigt. Extended-Advertising-Pakete können auch verkettet werden, um noch größere Datenmengen zu übertragen. Eine solche Kette kann bis zu sechs 255-Byte-PDUs umfassen, sodass insgesamt bis zu 1650 Byte an Anwendungsdaten übertragen werden können.

LE Periodic Advertising Broadcast (PADVB) bietet die Möglichkeit, periodische und deterministische Werbung durchzuführen, die es den Beobachtern erlaubt, ihr Scanning mit dem Zeitplan des Senders zu synchronisieren. Wie beim Irregular Extended Advertising nutzt PADVB die 37 Kanäle, die zuvor nur von Verbindungsereignissen genutzt wurden. Auch hier wird die ADV_EXT_IND-PDU auf primären Kanälen (37, 38, 39) übertragen. Sie enthält das Feld AuxPtr, das auf eine zugehörige AUX_ADV_IND-PDU verweist, die auf den sekundären Kanälen übertragen wird (Bild 2). Diese PDU enthält ein neues Feld im Kopf, SyncInfo, das Synchronisationsinformationen einschließlich Timing- und Timing-Offset-Informationen überträgt. Mit den von der AUX_ADV_IND-PDU erhaltenen Synchronisationsinformationen sucht das empfangende Endgerät (Beobachter) jetzt nur noch nach einem neuen PDU-Typ namens AUX_SYNC_PDU_IND. Diese neue Ankündigungs-PDU wird in bekannten Zeitintervallen gesendet und ermöglicht es dem Beobachter, nur zu einem bestimmten Zeitpunkt nach Anwendungsdaten zu suchen. Auf diese Weise kann das empfangende Endgerät energieeffizienter betrieben werden. PADVB erlaubt nur die unidirektionale Kommunikation, da die Beobachter nicht auf AUX_SYNC_PDU_IND-Pakete reagieren können.

Periodic Advertising Sync Transfer (PAST): Mit Bluetooth 5.1 wurde die Möglichkeit hinzugefügt, erfasste Synchronisierungsdetails über eine Punkt-zu-Punkt-LE-ACL-Verbindung (ACL, Asynchronous Connectionless Link) an ein anderes Gerät weiterzugeben. Das Verfahren der periodischen Synchronisierung kann viel Energie erfordern. Mit PAST kann ein kleines Endgerät mit niedrigem Energiebudget Synchronisationsdaten von einem Gerät empfangen, dessen Energieversorgung eine höhere Leistung bereitstellen kann. Ein Endgerät kann die Synchronisationsdaten auch direkt vom Sender selbst über eine LE-ACL-Verbindung erhalten.


  1. Bluetooth-Advertising wird bidirektional
  2. Periodic Advertising with Response (PAwR)
  3. Verschlüsselte Datenübertragung bei Werbung

Lesen Sie mehr zum Thema


Jetzt kostenfreie Newsletter bestellen!

Weitere Artikel zu Bluetooth SIG

Weitere Artikel zu Wireless