Bipolartransistor statt MOSFET als Leistungsschalter

Pfennigfuchserei #####

15. November 2006, 16:57 Uhr | Steve Sheard

Gerade in der Konsumelektronik kann ein Cent hin oder her bei den Materialkosten über den Erfolg eines Produktes entscheiden. Doch wo lässt sich etwas einsparen? Eine Möglichkeit besteht darin, in der Akkuladeschaltung den relativ teuren MOSFET durch einen kostengünstigen Bipolartransistor mit niedriger Sättigungsspannung zu ersetzen.

Diesen Artikel anhören

Bipolartransistor statt MOSFET als Leistungsschalter

Gerade in der Konsumelektronik kann ein Cent hin oder her bei den Materialkosten über den Erfolg eines Produktes entscheiden. Doch wo lässt sich etwas einsparen? Eine Möglichkeit besteht darin, in der Akkuladeschaltung den relativ teuren MOSFET durch einen kostengünstigen Bipolartransistor mit niedriger Sättigungsspannung zu ersetzen.

Bei tragbaren Produkten wie etwa Handys, Digitalkameras, Digital-Camcordern, DVD-Playern, MP3-Playern und PDAs müssen ständig die Materialkosten sinken – ohne natürlich irgendwelche Abstriche bei der Performance zu machen. Zusätzlich steht der Entwickler noch unter dem Druck, neue Features hinzuzufügen, ohne dass dadurch die Batterielaufzeit sinkt.

Die Mehrheit der tragbaren Produkte tendiert zu einer integrierten PMU-Schaltung (Power Management Unit), welche speziell dafür ausgelegt ist, all die verschiedenen Funktionen innerhalb des Produkts zu steuern. Dazu gehören beispielsweise die Batterieladung, das Batteriemanagement,  der Überspannungsschutz,die Hintergrundbeleuchtung, der Vibrationsalarm, Laufwerke und die Stromversorgung etwa von Kameras oder Blitzlichtern. Üblicherweise ist die Schaltungstechnik für die Steuerung von Strömen unter 500 mA in die PMU integriert, einschließlich des Leistungstransistors. Für höhere Ströme bis etwa 5 A sind meist externe Transistoren – fast immer MOSFETs – das Bauteil der Wahl. Eine Alternative dazu sind preisgünstigere Bipolartransistoren mit niedriger Sättigungsspannung (Low-VCEsat-BJTs; BJT: Bipolar Junction Transistor), mit denen man gleichzeitig auch Energie einsparen kann. Mit solchen Bauteilen lassen sich rund 5 US-Cents bis 20 US-Cents an Materialkosten einsparen, verglichen mit MOSFET- basierenden Schaltungen. Dies soll anhand eines Beispiels weiter unten verifiziert werden.

Bipolare Transistoren mit niedriger Sättigungsspannung arbeiten mit einer Technik, deren erste Entwicklung schon über zwanzig Jahre zurück liegt. Seinerzeit wurde sie in erster Linie dafür verwendet, bei einem vergleichsweise kleinen Siliziumchip eine ähnliche Performance wie bei einem großen zu erreichen. Heute hat diese Technik vor allem zum Ziel, die Sättigungsspannung zu senken, um so für einen sehr geringen Vorwärtswiderstand zu sorgen. Einige dieser neuen Low-VCEsat-BJTs sind bereits mit einer Sättigungsspannung von deutlich unter 100 mV bei 1 A erhältlich. Daraus errechnet sich ein Vorwärtswiderstand von unter 100 mΩ, was sich als äußerst wirtschaftlich gegenüber den teureren MOSFETs erweist.

Von Natur aus ist der MOSFET ein spannungsgesteuertes Bauteil, der bipolare Transistor dagegen ist ein Baustein mit Stromsteuerung. Aus diesem Grund muss der Entwickler besonders die Grenzen des entnehmbaren Stroms (Treiberleistung) aus der benutzten PMU-Steuerschaltung beachten, möchte er einen Low-VCEsat-BJT verwenden. Soll ein solcher Bipolartransistor beispielsweise einen Strom von 1 A leiten und besitzt er im schlechtesten Fall eine Verstärkung von 100, dann muss der Basisstrom minimal 10 mA betragen, damit sichergestellt ist, dass das Bauteil in die Sättigung geht. Der Control-Pin der PMU muss in der Lage sein, diese 10 mA für die direkte Ansteuerung des Low-VCEsat-BJTs zu liefern. Sollte das nicht der Fall sein, so wäre zusätzlich eine Treiberstufe notwendig.

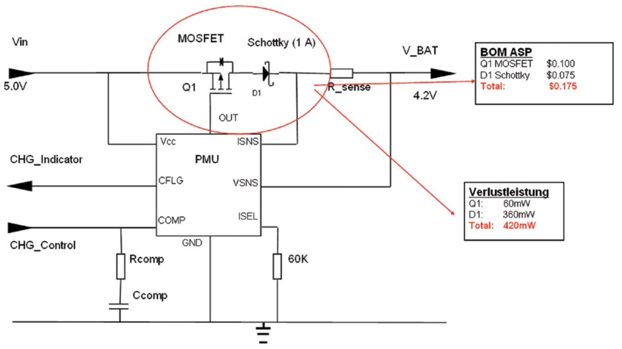
Bild_20.jpg
Bild 1 Typische Ladeschaltung für einen Li-Ionen-Akku mit MOSFET

Beispiel Ladeschaltung

Bild 1 zeigt eine Ladeschaltung in einem tragbaren  Produkt, bestehend aus dem Leistungstransistor Q1 (MOSFET, 2 A, 20 V Durchbruchsspannung, Gehäuse TSOP6) und der Schottky- Diode D1. Die gesamte Steuerung für das Laden des Lithium-Ionen-Akkus ist in einer PMU eingebettet. Der Control-Pin der PMU geht auf High, um Q1 einzuschalten, der Ladestrom sei auf 1 A eingestellt. Die Schottky- Diode D1 in Serie ist nötig, um einen eventuellen Rückstrom aus dem Akku zu sperren. Die typische durch die Bauteile Q1 und D1 aufgenommene Leistung errechnet sich folgendermaßen:

  • PQ1 = I2 x RDS(on) = 1 A2 x 60 mΩ = 60 mW,
  • PD1 = I x UF = 1 A x 360 mV = 360 mW.

Damit beträgt die gesamte Verlustleistung 420 mW. Die Kosten für diese Lösung belaufen sich auf etwa 0,175 US-Dollar.

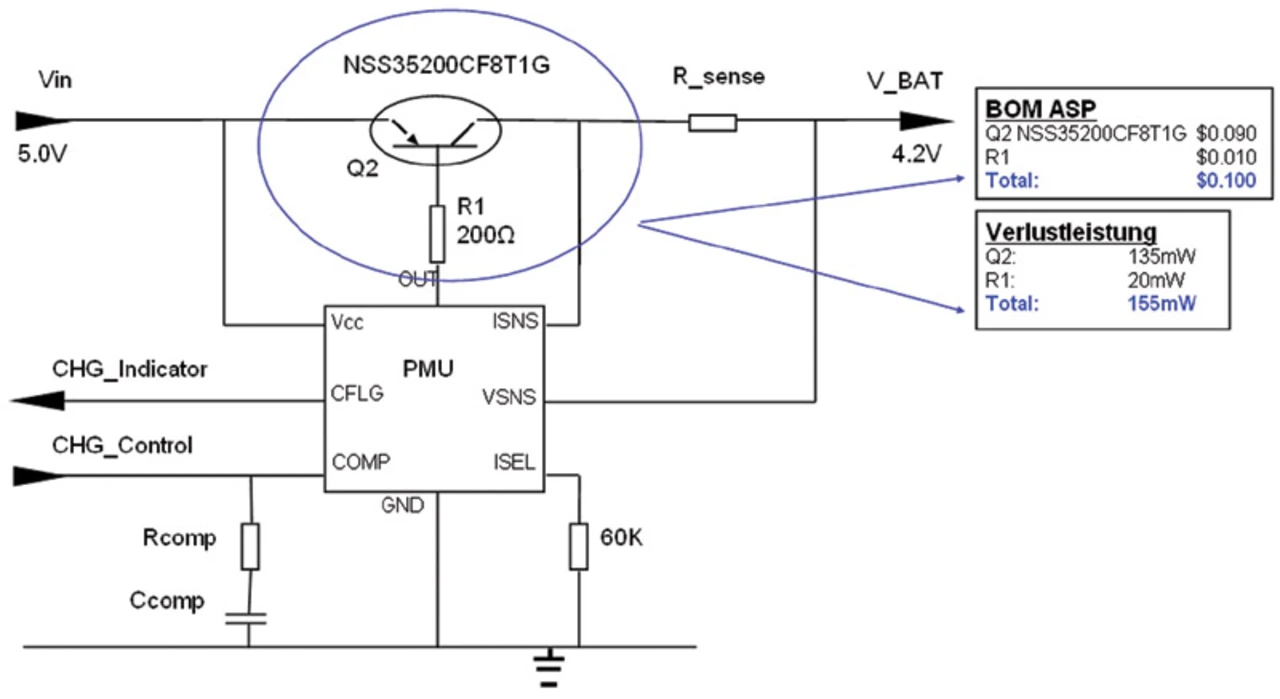
MOSFET und Schottky-Diode lassen sich durch einen Low-VCEsat-BJT und einen Basiswiderstand ersetzen (Bild 2). Eine Schottky-Diode ist nicht nötig, da ein bipolarer Transistor die benötigte Funktion inhärent bereitstellt. Der Control-Pin an der PMU kann maximal einen Strom von 20 mA liefern. Die PMU würde eine Schnellladung für eine Batteriespannung von 3,0 V einleiten. Befindet sich Q2 in Sättigung, dann weisen sowohl Kollektor als auch Emitter einen Spannungspegel von rund 3,0 V auf, wobei die Basis auf 2,3 V läge. Um den Bipolartransistor »NSS35200 CF8T1G« von ON Semiconductor sicher in die Sättigung zu treiben, muss der Basis-Strom bei einem Emitter-Strom von 1 A mindestens 10 mA betragen, da der Baustein eine Verstärkung von minimal 100 besitzt. Die Wahl des Basis-Widerstands mit dem Standardwert von 200 Ω stellt sicher, dass der Low-VCEsat-BJT in der Sättigung arbeitet und der aus der PMU entnommene Steuerstrom den Grenzwert nicht überschreiten kann. Die typischerweise durch den Transistor Q2 und den Basiswiderstand R1 aufgenommene Energie errechnet sich folgendermaßen:

  • PQ2 = I x VCEsat = 1 A x 135 mV = 135 mW,
  • PR1 = IB2 x R = (10 mA)2 x 200 Ω = 20 mW.

Somit beträgt die von Q2 und R1 aufgenommene Verlustleistung 155 mW. Der typische Preis bei Mengenabnahme des Bipolartransistors beträgt zusammen mit dem Widerstand etwa 0,10 US-Dollar.

Bild_767147.jpg
Bild 2 Bei der modifizierten Ladeschaltung mit Low-VCEsat- Bipolartransistor sinken nicht nur die Kosten um 0,075 US-Dollar je Einheit, sondern auch die Verlustleistung um 265 mW

  1. Pfennigfuchserei #####
  2. Weitere Verbesserungen

Jetzt kostenfreie Newsletter bestellen!