Design von 4-20-mA-Stromschleifen

Feldtransmitter maßgeschneidert

24. Oktober 2024, 10:00 Uhr | Von Ahmed Noeman
Für sogenannte 4-20-mA-Transmitter gibt es verschiedene Designalternativen. Je nach präferiertem Transmittertyp ist die Implementierung unter Verwendung von Katalog-Halbleiterprodukten gegeben.
© photology197|/stock.adobe.com

Für sogenannte 4-20-mA-Transmitter gibt es verschiedene Designalternativen. Je nach präferiertem Transmittertyp ist die Implementierung unter Verwendung von Katalog-Halbleiterprodukten gegeben.

Diesen Artikel anhören

Feldtransmitter haben in der Prozesssteuerung die Aufgabe, Messgrößen wie Druck, Temperatur, Durchfluss oder Füllstand zu erfassen und an die jeweilige Steuerung zu übermitteln. Für diese Übermittlung kommt trotz neuerer Standards wie IO-Link und Profibus häufig die althergebrachte 4-20-mA-Stromschleife zum Einsatz, weil sie sich für große Distanzen eignet, zuverlässig und unempfindlich gegenüber Störeinflüssen ist und eine universelle Kompatibilität zu speicherprogrammierbaren Steuerungen (SPS) bietet.

Grundlagen zum 4-20-mA-Transmitter

Aufbau eines zweiadrigen Feldtransmitters für die 4-20-mA-Stromschleife
Bild 1: Aufbau eines zweiadrigen Feldtransmitters für die 4-20-mA-Stromschleife.
© Texas Instruments

Der in Bild 1 gezeigte Feldtransmitter mit zwei Anschlüssen ist mit einer Stromversorgung im Feld sowie mit einem analogen Eingangsmodul verbunden und bildet damit die Stromschleife. Das erste Teilsystem (Datenerfassung) des zweiadrigen Feldtransmitters ist an den eigentlichen Sensor angeschlossen und wandelt dessen Ausgangssignal für die Aufbereitung (Linearisierung und Kalibrierung) in einen digitalen Code um. Das zweite Teilsystem (Senden) versorgt den Transmitter aus der Stromschleife, übermittelt die jeweiligen Prozessdaten durch Rückumwandlung des digitalen Codes in ein analoges Signal und regelt den Schleifenstrom. Die eigentlich Signalübertragung erfolgt durch Regeln des Stroms in der Schleife (spannungsgesteuerte Stromquelle).

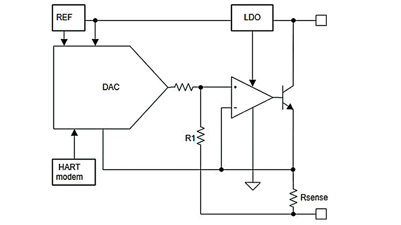
Blockschaltung des 4-20-mA-Transmitters
Bild 2: Blockschaltung des 4-20-mA-Transmitters.
© Texas Instruments

Bei der in Bild 2 gezeigten Schaltung kommt der Strom aus einem NPN-Transistor, der ihn auch regelt. Dessen Basis wird durch einen mit einem D/A-Wandler (DAC) verbundenen Verstärker angesteuert. Ein Low-Dropout-Regler (LDO) mit weitem Eingangsspannungsbereich versorgt die Bauteile aus der Stromschleife. Hierzu setzt er die Schleifenspannung auf die Versorgungsspannung des Transmitters herab. Sofern der DAC über keine integrierte Referenz verfügt, kann eine externe Spannungsreferenz verwendet werden. Transmitter mit integrierter HART-Funktion (Highway Addressable Remote Transducer) kommen in Betracht, wenn die Anwendung diese Funktionalität verlangt.

Das Funktionsprinzip ist denkbar einfach. Beide Eingänge des Operationsverstärkers liegen auf einem virtuellen Massepotenzial. An Rsense liegt stets die gleiche Spannung wie an R1, und bei geeigneter Skalierung fließt durch Rsense eine skalierte Version des Stroms in R1. Da der Strom in Rsense nahezu der gesamten Stromaufnahme des Feldtransmitters entspricht (einschließlich des in Bild 2 nicht gezeigten Sensorteils), kontrolliert der Ausgang des DAC den gesamten Transmitterstrom. NPN-Transistor und Verstärker ergänzen den vom Transmitter selbst benötigten Strom so, dass der erforderliche Ausgangsstrom erzeugt wird.

Designaspekte bei 4-20-mA-Transmittern

Beim Design von 4-20-mA-Transmittern müssen mehrere Aspekte beachtet werden, einschließlich:

➔ Stromsparender Betrieb

➔ Geringer Platzbedarf

➔ Hohe Genauigkeit und geringes Rauschen über den gesamten industriellen Temperaturbereich

➔ HART-Unterstützung

➔ Niedrige Kosten

Außerdem spielen verschiedene Performance-Parameter eine Rolle:

➔ Die Compliance-Spannung bezeichnet den Schleifenspannungsbereich, in dem der Transmitter funktioniert. Sie wird hauptsächlich durch die LDO-Grenzwerte und Serienelemente in der Schleife bestimmt und liegt meist zwischen 12 und 36 V.

➔ Unter der Auflösung versteht man die Zahl der diskreten Stromausgangswerte, die der Transmitter generieren kann. Sie hängt direkt mit der nativen Auflösung des DAC zusammen und liegt bei kommerziellen 4-20-mA-Transmittern zwischen 12 und 16 bit.

➔ Der Linearitätsfehler wird zum Großteil von der integralen Nichtlinearität des DAC bestimmt, also dem maximalen Fehler (LSB, Least Significant Bit) über den gesamten Ausgangsbereich.

➔ Das Rauschen, das als RMS-Wert des ausgangsseitigen Rauschstroms angegeben wird, kann die effektive Auflösung beeinträchtigen. Je nach Signalbandbreite ist bei Systemen mit 16 bit Auflösung eine effektive Auflösung zwischen 13 bit und 15 bit zu erwarten.

➔ Unter der Genauigkeit versteht man die Abweichung des tatsächlichenAusgangsstroms vom idealen Wert. Darin gehen Offset-, Verstärkungs- und Nichtlinearitätsfehler sowie die Temperaturdrift dieser Werte ein.

➔ Die dynamische Performance umfasst die Signalbandbreite und die Transmitterstabilität. Bei der Bandbreite handelt es sich um die größte Stromsignalbandbreite, die über die Stromschleife übertragen werden kann. Die Stabilität wiederum steht im Zusammenhang mit der Bandbreite der Schleife und den Werten der Kompensationskondensatoren. Im Interesse der Stabilität ist es sinnvoll, die Kapazitäten an den kritischen Schaltungsknoten gering zu halten.

➔ Der Stromkreisschutz bewahrt den Transmitter vor abnormalen Bedingungen wie etwa einer Polaritätsumkehr der Stromschleife oder Stoßspannungen. Erstere lässt sich durch eine Diode unterbinden, und ein Brückengleichrichter kann zum Einsatz kommen, wenn der Transmitter auch mit umgekehrter Polarität betrieben werden soll. Für den Stoßspannungsschutz werden eine TVS-Diode (Transient Voltage Suppressor) und passive Elemente benötigt. Letztere bewirken jedoch ein Ansteigen der minimalen Compliance-Spannung.

Praktische Umsetzung von Transmitterschaltungen

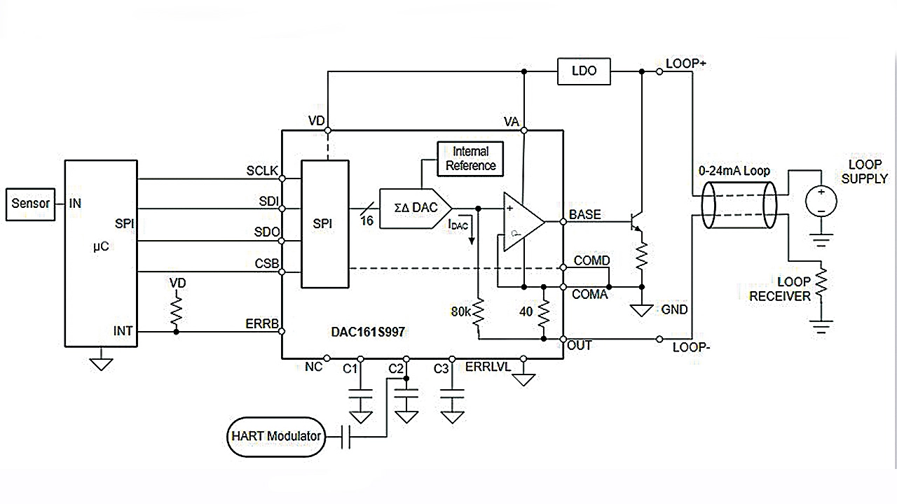
Zweiadriger 4-20-mA-Transmitter auf Basis des DAC161S997
Bild 3: Zweiadriger 4-20-mA-Transmitter auf Basis des DAC161S997.
© Texas Instruments

Eine Implementierungsmöglichkeit ist die Verwendung eines DAC wie etwa des DAC161S997 mit integrierter Spannungsreferenz und Ausgangsverstärker. Wie Bild 3 zeigt, besteht die Lösung zusätzlich aus einem LDO mit weitem Eingangsspannungs-bereich und einem NPN-Transistor. Die Implementierung benötigt 130 µA und bringt es auch ohne Kalibrierung auf eine hohe Genauigkeit. Das einfache Design benötigt zudem nur wenige externe Bauelemente zum Stabilisieren der Schleife und zum Begrenzen des Inrush-Stroms.

In einer anderen Implementierung wird ein stromsparender DAC wie der DAC8551 mit einem speziellen Stromschleifentransmitter wie dem XTR115 (mit integriertem LDO, Spannungsreferenz und Ausgangsverstärker) kombiniert.

Das Rauschen ist minimal, und der Verstärkungsfehler ist kleiner als ein Prozent, allerdings reicht der Betriebstemperaturbereich des XTR115 nur bis 85 °C. Eine Alternative ist der für bis zu 125 °C geeignete XTR117 mit geringerer Ruhestrom-aufnahme, kleinerem Gehäuse und einem für Spannungen bis 40 V geeigneten LDO. Die Spannungsreferenz ist hier jedoch nicht integriert und muss deshalb als externer Baustein hinzugefügt werden.

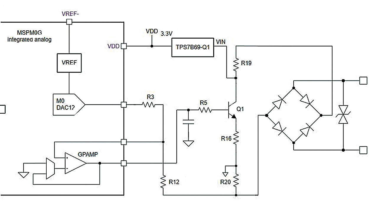
Zweiadriger 4-20-mA-Transmitter auf Basis des MSPM0G
Bild 4: Zweiadriger 4-20-mA-Transmitter auf Basis des MSPM0G.
© Texas Instruments

In kostensensiblen Anwendungen kann ein Mikrocontroller mit integrierten Analogfunktionen eingesetzt werden. Geeignet ist beispielsweise der MSPM0G mit integriertem 12-bit-DAC, interner Referenz und Ausgangsverstärker. Als einziger externer Baustein wird ein LDO benötigt (Bild 4).

Die Implementierung der analogen Funktionen in einen Mikrocontroller bringt es aber mit sich, dass die Stromaufnahme höher ist als bei speziellen analogen Bauelementen. Attraktiv ist dieser Ansatz aber für Anwendungen, die zu sehr niedrigen Kosten eine effektive Auflösung von 11 bit benötigen. Die Leistungsfähigkeit lässt sich verbessern, wenn VREF– anstelle der Masse als interne negative Referenz benutzt wird, um das Rauschen aus dem digitalen Teil von der analogen Referenz fernzuhalten.

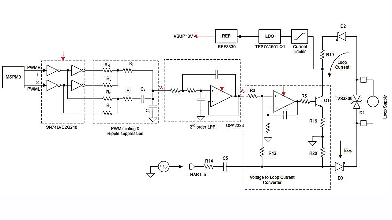
Zweiadriger 4-20-mA-Transmitter, implementiert mit einem PWM-DAC
Bild 5: Zweiadriger 4-20-mA-Transmitter, implementiert mit einem PWM-DAC.
© Texas Instruments

Soll ein Mikrocontroller ohne integrierten DAC verwendet werden, können per Pulsweiten-Modulation (PWM) DAC-Ausgangssignale generiert werden. Mit einfachen Mitteln ist damit eine Auflösung von 10 bis 12 bit erzielbar. Zum Erreichen einer hohen effektiven Auflösung werden die PWM-Signale mit Logikgattern gepuffert, die aus der Spannungsreferenz gespeist werden. Mit geeigneter Entkopplung des Mikrocontrollers lässt sich ferner vermeiden, dass der Schleifenstrom durch digitales Rauschen beeinträchtigt wird. Die in Bild 5 gezeigte Lösung ist stromsparend und temperaturstabil und bringt es bei sehr niedrigen Kosten auf eine effektive Auflösung von über 13 bit.

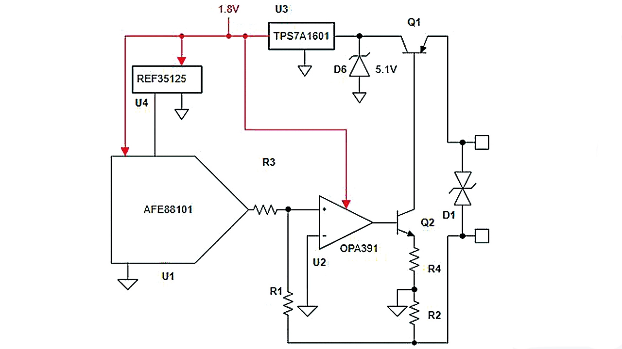
Zweiadriger 4-20-mA-Transmitter, implementiert mit dem AFE88101
Bild 6: Zweiadriger 4-20-mA-Transmitter, implementiert mit dem AFE88101.
© Texas Instruments

Mit einem eigenständigen Low-Power-DAC wie dem AFE88101 (Bild 6) lässt sich ein 4-20-mA-Transmitter realisieren, der durch optimale Auflösungs- und Linearitätseigenschaften besticht. Noch weiter abgesenkt werden kann die Stromaufnahme mit einer Low-Power-Spannungsreferenz wie etwa dem Baustein REF35125. Attraktiv am AFE88101 sind die umfangreichen Diagnosefunktionen, zu denen ein 12-bit-ADC und ein definierter Failsafe-Modus gehören.

Zum AFE88101 1:1 pinkompatibel ist der AFE881H1, der über ein integriertes HART-Modem verfügt und die Implementierung eines kompakten, HART-fähigen Transmitters erlaubt. Da ein HART-Modem während des Betriebs typisch 10 µA aufnimmt, ist dieser Baustein mit seiner geringen Stromaufnahme bei aktiver HART-Funktionalität die richtige Wahl, wann immer ein stromsparender HART-Transmitter benötigt wird.

Ein weiteres Merkmal des AFE88101 ist die Kompatibilität zur 1,8-V-Logik, denn hierdurch kann der digitale Teil mit niedriger Spannung arbeiten, und die Stromaufnahme auf der I/O-Seite des Mikrocontrollers geht weiter zurück. Nicht zuletzt verringern sich auch die elektromagnetischen Störaussendungen.

Lösungen für jede Anforderung

Viele Kriterien müssen beim Design eines 4-20-mA-Transmitters berücksichtigt werden, um die richtige Implementierung herauszufinden. Wenn es sich um ein sicherheitsrelevantes System handelt und neben maximaler Genauigkeit auch ein möglichst geringes Rauschen angestrebt wird, oder wenn ein HART-fähiger Transmitter mit weniger als 200 µA Stromaufnahme gewünscht wird, sollten der AFE88101 bzw. der AFE881H1 die erste Wahl sein.

Ein Minimum an Stromverbrauch oder Platzbedarf ergibt sich dagegen mit einer Implementierung auf Basis des DAC161S997. An zweiter Stelle rangiert hier der DAC8311, gefolgt von der Implementierung mit dem XTR117, wenn die Leistungsfähigkeit eine höhere Priorität hat als der Stromverbrauch.

Hat dagegen ein möglichst geringer Kostenaufwand den höchsten Stellenwert, sollte die Implementierung auf Basis des MSPM0G gewählt werden. Kann diese den Erwartungen an die Leistungsfähigkeit nicht gerecht werden, kommt als nächster Kandidat die PWM-Lösung in Frage.

Der Autor

Noeman Headshot von Texas Instruments
Noeman Headshot von Texas Instruments.
© Texas Instruments

Ahmed Noeman

ist Systemingenieur bei Texas Instruments und verfügt über mehr als 20 Jahre Erfahrung in den Bereichen Systemtechnik, Analog-IC-Design und IC-Verifizierung in verschiedenen Bereichen wie Industrie-, Computerspeicher- und Kommunikationssysteme. Noeman hat einen BSc- und MSc-Abschluss in Elektrotechnik von der ASU, Ägypten.


Lesen Sie mehr zum Thema


Das könnte Sie auch interessieren