LTspice-Makromodelle für Analogschalter

Das Erstellen eigener SPICE-Modelle ist nicht schwer

14. Juni 2021, 06:00 Uhr | Barry Harvey, Harry Schubert
Entwickler mit VR-Brille.
© Analog Devices

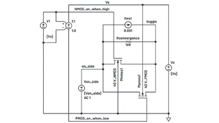
Verfügbare Simulationsmodelle für Analogschalter berücksichtigen nicht das Temperaturverhalten und sind nur für eine bestimmte Versorgungsspannungen definiert. Wer ihr Spannungs- und Temperaturverhalten simulieren will, muss selbst ein Makromodell erstellen – auf der Basis einfachster Modelle.

Diesen Artikel anhören

Fortsetzung des Artikels von Teil 3

Übersicht der Bilder

Alle Bilder im Überblick

© Analog Devices
© Analog Devices
© Analog Devices

Alle Bilder anzeigen (36)


  1. Das Erstellen eigener SPICE-Modelle ist nicht schwer
  2. Modellparameter ermitteln
  3. Zusammensetzen des kompletten Makromodells
  4. Übersicht der Bilder


Lesen Sie mehr zum Thema


Das könnte Sie auch interessieren