LTspice-Makromodelle für Analogschalter

Das Erstellen eigener SPICE-Modelle ist nicht schwer

14. Juni 2021, 08:00 Uhr | Barry Harvey, Harry Schubert
Entwickler mit VR-Brille.
SPICE-Makromodelle für Analogschalter sind nur limitiert einsetzbar. Sie lassen sich aber leicht selbst erstellen – auf der Basis einfachster MOSFET-Modelle.
© Analog Devices

Verfügbare Simulationsmodelle für Analogschalter berücksichtigen nicht das Temperaturverhalten und sind nur für eine bestimmte Versorgungsspannungen definiert. Wer ihr Spannungs- und Temperaturverhalten simulieren will, muss selbst ein Makromodell erstellen – auf der Basis einfachster Modelle.

Diesen Artikel anhören

Beim Testen einer Schaltung mit Analogschaltern und Operationsverstärkern konnte ich viele Abweichungen von meinem Entwurf feststellen, den ich auf Papier erstellt hatte. Die Dynamik der Schaltung war anders als erwartet, und der Rauschpegel war viel größer als gefordert. Ich musste die Schaltung mit einem Simulator untersuchen, um sie vollständig zu verstehen.

Für die verwendeten Operationsverstärker gibt es gute Makromodelle, aber das Makromodel für die Analogschalter wurde nicht für allgemeine Anwendungen konzipiert. Im Kopf der Makromodelldatei des Schalters steht die Warnung, dass die modellierten Parameter nur für eine bestimmte Versorgungsspannung und Temperatur gültig sind. Nun, meine Schaltung hatte in der Tat andere Betriebsbedingungen als im Modell spezifiziert.

Das Schwierige mit Analogschaltern ist, dass sie so universell einsetzbar sind und ein Arbeitspunkt nicht ausreicht. Beim genauen Betrachten der verschiedenen Analogschalter-Makromodelle von Analog Devices und anderen IC-Herstellern, fällt auf, dass in allen Dateiköpfen angegeben ist, dass keine Versorgungsspannungs- oder Temperaturabhängigkeit modelliert wird. Dafür muss ein eigenes Makromodell erstellt werden. Die vorhandenen Standardmodelle der Halbleiterhersteller sind zwar ein guter Ausgangspunkt, aber um eine sehr leistungsfähige Analogschaltung zu entwerfen, ist möglicherweise ein neuer Modellierungsansatz für die Simulation erforderlich.

Meine Philosophie für das Modellieren der Analogschalter ist die Kombination zweier Ansätze: In den Analogschaltern werden vollständige Transistoren mit den einfachsten Bauteilmodellen verwendet, die sämtliche zu emulierenden Verhalten liefern, und für die Schnittstelle vom Steuer-Pin zu den MOS-Gattern werden die einfachsten, verhaltensmodellierten Komponenten verwendet.

Die im folgenden beschriebenen Arbeiten wurden mit dem LTspice-Simulator [1] durchgeführt; der Code würde aber auch auf anderen Simulatoren funktionieren, wenn die LTspice-Verhaltenskomponenten in SPICE-ähnliche Polynomfunktionen übersetzt werden.

Modellparameter für den Ein-Widerstand

Für die Simulation realer MOS-Bausteine wird das einfachste Modell genutzt. Zur Modellierung des Ein-Widerstands dienen die folgenden Parameter:

  • W/L, die Kanalbreite (W) geteilt durch die Kanallänge (L) eines MOSFETs. W/L ist die Größe oder relative Dicke des Bauteils.
  • UF, die Schwellenspannung; und Gamma, das den Wert für UF entsprechend der Sperr-Vorspannung des Bauteils modifiziert. Die Sperr-Vorspannung ist die Spannung zwischen dem Einschaltelement und dessen Substratspannung; das Substrat des Schalters ist für den PMOSFET häufig mit der positiven Versorgungsspannung und für den NMOSFET mit der negativen Versorgungsspannung verbunden.
  • KP, im Modell, auch als k’ oder k prime bekannt. Dieser Parameter modelliert die Stärke des Prozesses und wird mit W/L multipliziert, um MOS-Ströme zu skalieren. Für einen gegebenen Prozess hat der NMOSFET ungefähr den 2,5-fachen KP-Wert des PMOSFET.
  • RD, der parasitäre Widerstand des Drain-Anschlusses des Bauteils.

Verschiedene MOS-Prozesse haben unterschiedliche intrinsische Parameter. In der Tabelle sind gängige CMOS-Prozesse, ihre Eigenschaften und wesentlichen Parameter (abgeschätzt) im Zusammenhang mit dem Ein-Widerstand zusammengestellt.

Betriebsspannung [V]BauteilkonstruktionGateoxiddicke [m]

UF [V],

n/p
Gamma [V0,5], n/p

KP [µA/V2]

n/p
L [µm]

RD [Ω]

n/p
40Drain-Drift-Region10–70,7/–0,90,4/–0,5711/52~80 % von RDS,Ein
15Soft-Drain-Diffusion4 × 10–80,7/–0,90,4/–0,5722/101,5~20 % von RDS,Ein
5Einfach1,4 × 10–80,7/–0,90,4/–0,5780/280,5~0
Diagramm des Ein-Widerstands des Analogschalters ADG333A
Bild 1.Der Ein-Widerstand (REin) des Analogschalters ADG333A [2] hängt von der Spannung (Analogsignal) am Drain- und Source-Anschluss ab – und er ist ebenfalls von der Höhe der symmetrischen Betriebsspannung abhängig.
© Analog Devices

In gleicher Weise ist in den P-Regionen der PMOSFET des Analogschalters vollständig eingeschaltet, und der NMOSFET beginnt ungefähr ab der Schwellenspannung des NMOSFET unterhalb der positiven Versorgungsspannung den PMOSFET zu unterstützen.

Die M-Regionen (Bild 1) befinden sich in der Mitte der N- und P-Regionen, in welcher der NMOS- und der PMOSFET parallel arbeiten, aber je nach dem analogen Signalpegel zwischen den Versorgungen einen unterschiedlichen Ein-Widerstand aufweisen.

Um mit der Kurvenanpassung zu beginnen, ist zunächst die Größe eines jeden einzelnen FETs zu schätzen. Die Kleinspannungskurve liefert die beste Kurvenanpassung für RDS,Ein des FETs. In der Region N, mit einem Analogsignal in der Nähe der negativen Versorgungsspannung, ist der PMOSFET ausgeschaltet und REin des Analogschalters ist gleich dem REin des NMOSFETs. Für die Berechnung dient die folgende Gleichung:

RDS,Ein=IKPWLUGS-UF

Ausgehend von den typischen 40-V-NMOS-Prozesswert lässt sich in der Kurve in Bild 1 ein RDS,Ein = 38 Ω ablesen. Mit den in der Tabelle angegebenen Prozessgrößen errechnet sich die Kanalbreite des NMOSFETs:

WNMOS=2 μA38 Ω ×11×10-6μAV2×10 V - 0,7 V =514 μm

Der PMOSFET, mit einem Ein-Widerstand von 47 Ω aus der Kurve in Bild 1, hätte damit eine Kanalbreite von 936 µm.

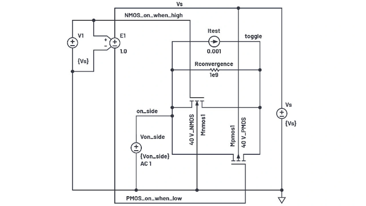
Testschaltung für die Messung des Ein-Widerstands eines Analogschalters.
Bild 2a. Testschaltung, basierend auf einem LTspice-Modell, für die Messung des Ein-Widerstands eines Analogschalters.
© Analog Devices
LTspice-Befehle zu Bild 2a
Bild 2b. LTspice-Befehle für die Simulation der Schaltung aus Bild 2a
© Analog Devices

Ausgangspunkt für das neue Modell ist die in Bild 2 gezeigte LTspice-Testschaltung. Zu beachten ist, dass die Parameter RDN und RDP, die parasitären Drain-Widerstände, einen eher moderaten Wert haben. Wird zum Beispiel ein Wert von 1 µ genommen, führt dies zu einer langsamen Konvergenz der Simulation. Ein RDN-Wert von 1 dagegen ermöglicht eine angemessene Simulationsgeschwindigkeit. Das Hinzufügen eines Widerstandes RKonvergenz hat das Simulationsrauschen und die Simulationsgeschwindigkeit verbessert, indem dem Umschaltknoten eine konvergenzfähige Leitfähigkeit verliehen wurde. Für die Messung des Ein-Widerstands wurde eine potentialfreie Stromquelle getestet.

Simulationsergebnis für die Schaltung aus Bild 2.
Bild 3. Die per Simulation ermittelten Ein-Widerstände basieren auf den anfänglichen Modellwerten (siehe Bild 2).
© Analog Devices

Der Knick in der Nähe der maximalen Versorgungsspannung liegt 2,5 V unterhalb der 30-V-Versorgungsspannung, laut Datenblatt sollte er dagegen bei ~1 V Differenz liegen. Werden hier verschiedene Gamma-Werte in der Simulation genutzt, so führt das zu einer Überhöhung der Knickspannung von der Versorgungsspannung. Deshalb empfiehlt es sich daher einfach die NMOSFET-UF auf 1 V und dessen Gamma auf null setzen. Ein Gamma von Null ist zwar nicht zu erwarten, aber es geht ja nur darum, sich der Kurve anzupassen.

Einfluss der Variation von Gamma auf die Simulation der Schaltung aus Bild 2.
Bild 4. Simulationsergebnisse für den Ein-Widerstand – Testschaltung nach Bild 2a – bei der Variation des Gamma-Wertes für den PMOS-FET.
© Analog Devices

Bild 4 zeigt die Simulationsergebnisse aus diesen Werten, wobei der Gamma-Wert des PMOSFET für verschiedene Versorgungsspannungen stufenweise erhöht wurde. Für die weiteren Betrachtungen werden die 30-V-Kurven gewählt, bei ihnen ist der Gamma-Effekt maximal, im Vergleich zu den Kurven mit den niedrigeren Versorgungsspannungen. Aus den abgestuften Kurven wird ein PMOS-Gamma-Wert von 0,4 gewählt.

Zwar repräsentieren die 10 V-Kurven in Bild 4 die Datenblattkurve an den Extrema der Versorgungsspannung, die Simulation ergibt jedoch einen zu niedrigen REin für die 20-V- und 30-V-Kurven. Die Ein-Widerstände entsprechen RDS,Ein(NMOS) + RD(NMOS) im Bereich nahe der positiven Versorgungsspannung und RDS,Ein(PMOS) + RD(PMOS) im Bereich nahe der positiven Versorgungsspannung. Bei hohen Versorgungsspannungen ist der Parameter RD signifikanter als W/L, wogegen bei niedrigen Versorgungsspannungen W/L dominiert. Hier muss mit zwei Variablen jongliert werden, was zu mühsam ist. Es ist festzustellen, dass sich der REin-Wert mit der Versorgungsspannung ändert, weil der NMOSFET variabel angereichert wird, der RD-Wert sich jedoch nicht mit der Versorgungsspannung ändert – bei Drains mit Drift-Regionen tut er dies wahrscheinlich doch, aber das Modell soll hier einfach gehalten werden.

Ergebis der Simulation mit WN = 1170 µm.
Bild 5. Ergebnisse der Simulation für den Ein-Widerstand – Testschaltung nach Bild 2 – mit auf 1170 µm festgelegter Breite für den NMOS-FET (WN).
© Analog Devices

Wird der Unterschied für REin im Datenblatt zwischen den Versorgungsspannungen 10 V und 30 V betrachtet (11,4 Ω), so kann dies mit den obigen Kurven verglichen werden, wobei ausschließlich nach der Breite (WN) des NMOSFET im Analogschalter abgestuft wird. Nach ein paar Iterationen von WN in den Simulationen ist klar, dass eine Breite WN = 1170 µm benötigt wird, um das erforderlichen ΔREin zu erhalten, also weitaus mehr als die anfängliche Schätzung. Bild 5 zeigt die mit dieser Breite erzielten Ergebnisse.

Ergebnis der Simulation mit RDN = 22 Ω.
Bild 6. Simulationsergebnisse für den Ein-Widerstand eines Analogschalters – Testschaltung nach Bild 2 – mit einem RDN = 22 Ω.
© Analog Devices

Obwohl der REin des NMOSFETs die richtige Empfindlichkeit gegenüber der Versorgungsspannung aufweist, haben die Kurven bei null Volt einen zu niedrigen Wert. Deshalb muss der festgelegte Wert für RDN erhöht werden. Nach Erhöhung und Iteration von RDN ergibt sich ein bester Wert von RDN = 22 Ω. Die resultierenden Kurven sind in Bild 6 dargestellt.

Als Nächstes wird mit der gleichen Methode die Kanalbreite des PMOSFETs (WP) im Analogschalter bestimmt, um REin bei maximaler Spannung zu simulieren. Auch hier ergibt sich mit WP = 1700 µm ein Wert, der ein ganzes Stück über der anfänglich vermuteten Breite liegt. Mit einem ebenfalls auf 22 Ω festgelegten RDP ergibt sich die endgültige REin-Kurve (Bild 7).

Simualtion der optimierten Testschaltung aus Bild 2.
Bild 7. Der per Simulation ermittelte Verlauf des Ein-Widerstands eines Analogschalters – basierend auf der Testschaltung aus Bild 2 – mit optimierten Werten für die Kanalbreiten (WP und WN) und die parasitären Drain-Widerstände (RDP und RDN), zeigt eine deutliche Übereinstimmung mit dem Diagramm aus dem Datenblatt (siehe Bild 1).
© Analog Devices

Sie zeigt eine ziemlich gute Übereinstimmung mit Bild 1; es gibt nur einige wenige Merkmale, die sich vom Datenblatt unterscheiden. Zum einen sind die Wendepunkte in der Datenblattkurve glatt, wogegen sie in der Simulation spitz sind. Dies liegt wahrscheinlich daran, dass das verwendete einfache MOS-Modell keine Unterschwelleneffekte unterstützt und das simulierte Bauelement sich bei UF wirklich abschaltet. Reale Bauelemente sind bei UF aber nicht ausgeschaltet, sondern verringern den Strom allmählich unterhalb dieser Spannung.

Ein weiterer Fehler ist in der 30-V-Kurve am deutlichsten zu erkennen. Der REin ist im mittleren Bereich gegenüber dem Datenblatt um 15 % niedriger. Möglicherweise ist dies auf die ebenfalls nicht modellierten JFET-Effekte innerhalb der Drain-Drift-Region zurückzuführen.

Simulierte Temperaturabhängigkeit des Ein-Widerstandes.
Bild 8a. In der Simulation zeigt der Analogschalter – Testschaltung siehe Bild 2 – eine weniger starke Temperaturabhängigkeit des Ein-Widerstandes als im Datenblatt (Bild 8b) angegeben.
© Analog Devices
Datenblatt-Diagramm der Temperaturabhängigkeit des Ein-Widerstandes.
Bild 8b. Das im Datenblatt des Analogschalter-ICs [2] angegebene Diagramm der Temperaturabhängigkeit des Ein-Widerstandes.
© Analog Devices

Was die Temperatur betrifft, so gibt es eine gewisse, aber nicht allzu starke Übereinstimmung, wie in den Bildern 8a und 8b zu sehen ist. Die Simulation (Bild 8a) zeigt eine Temperaturabhängigkeit, die allerdings nicht so stark ist wie die in den Datenblattkurven (Bild 8b). Im Simulationsmodell haben die RD-Terme keine Temperaturkoeffizienten. Die parasitären Drain-Widerstände (RDN und RDP) könnten durch externe Widerstände mit korrekten Temperaturkoeffizienten modelliert werden, um das Modell aber möglichst einfach zu halten, wird hier jedoch darauf verzichtet.


  1. Das Erstellen eigener SPICE-Modelle ist nicht schwer
  2. Modellparameter ermitteln
  3. Zusammensetzen des kompletten Makromodells
  4. Übersicht der Bilder


Lesen Sie mehr zum Thema


Das könnte Sie auch interessieren