Mit SiC- und GaN-Halbleitertechnologien

So werden Leistungswandler ­effizenter

28. Januar 2021, 14:36 Uhr | von Milan Ivkovic, Director Segment Analog/Power & Technical Support Center Manager und Karl Lehnhoff, Director Segment Industrial, beide EBV Elektronik
AdobeStock
© AdobeStock

Die Effizienz von Leistungswandlern wird zunehmend wichtig, weil jedes verschwendete Watt zur globalen Erwärmung beiträgt und zu erhöhten Betriebskosten führt. SiC und GaN können Abhilfe schaffen.

Diesen Artikel anhören

Fortsetzung des Artikels von Teil 2

Anwendungsbereiche von SiC und GaN

EBV Elektronik
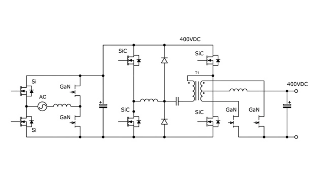
Bild 4: SiC und GaN können in einem typischen Leistungswandler verwendet werden.
© EBV Elektronik

GaN-Bauelemente sind aufgrund ihrer niedrigen effektiven Schwellenspannung und der schnellsten dV/dt besonders anfällig für Phantom-Einschaltungen. Die Bauelementehersteller bieten jedoch häufig SiC- und GaN-Bauelemente mit Kelvin-Verbindungen zum Source an, um die Gate-Treiberschleife effektiv vom Hauptstrompfad zu trennen, was das Problem beseitigt oder zumindest reduziert. Die Beaufschlagung von GaN-HEMT-Gates mit einer Sperrspannung kann jedoch problematisch sein, da die Spannung direkt zum Inversdiodeneffekt beiträgt, wenn der Kanal während der Totzeiten in Sperrrichtung leitet, was die Verlustleistung erhöht. Gate-Ansteuerungen für SiC- und GaN-Bauelemente integrieren daher in der Regel einen zusätzlichen Vorwiderstand, um mit den so verlangsamten Schaltflanken einen Kompromiss zwischen EMI und Wirkungsgrad zu erreichen. Häufig werden Schaltkreise mit Steuerdioden und separaten Widerständen für die On- und Off-Schaltungen eingesetzt.

EBV Elektronik
Milan Ivkovic, Director Segment Analog/Power & Technical Support Center Manager bei EBV Elektronik,
© EBV Elektronik

SiC-Bauelemente kommen heute üblicherweise in Leistungsschaltungen für die gängigen ein- und dreiphasigen Industrie- und Wechselrichter mit Nennspannungen von 650 V, 1200 V und 1700 V zum Einsatz. Die Bauelemente haben sich als robust bewährt, und modernste Treiberbausteine und Verfahren erweitern ihr Anwendungsgebiet noch weiter. SiC-Bauelemente können auch in einigen bestehenden Anwendungen als Retrofit für Si-MOSFETs oder sogar IGBTs nachgerüstet werden. Erforderlich dafür sind nur einige wenige Modifikationen der Ansteuertechnik und der Snubber-Glieder. Mehr Nutzen bringen aber grundlegende Neuentwicklungen, die die höheren möglichen Schaltfrequenzen durch passende Layouts voll ausnutzen, weil damit kleinere magnetische Komponenten möglich werden.

Aufgrund ihrer hohen Effizienz in niedrigeren Spannungsbereichen kommen GaN-Bauelemente zunehmend in Anwendungen wie Solarinvertern, Telekom-DC/DC-Wandlern, Class-D-Audioverstärkern und einphasigen AC-Netzteilen zum Einsatz. Bedenken hinsichtlich ihrer Empfindlichkeit gegenüber Treiberpegeln wird durch Kaskoden-Konfigurationen mit Gate-Charakteristiken, ähnlich der von Si-MOSFETs, begegnet. Nach anfänglichen Vorbehalten aufgrund der noch nicht erwiesenen Zuverlässigkeit der Bauelemente ist die Technologie nun jedoch ausgereift und die Ausfallmechanismen sind bekannt. Die Bauelemente können daher unter Einhaltung ihrer Spannungsgrenzwerte bedenkenlos eindesignt werden. Da die möglichen Nennspannungen für GaN-Bauelemente zukünftig zudem noch weiter ansteigen werden, konkurrieren sie zunehmend auch mit SiC- und Si-MOSFETs in Gleichspannungsbereichen von 900 bis 1000 V – also exakt im Bereich industrieller Anwendungen sowie am Markt der Elektrofahrzeugbatterien, der derzeit zunehmend an Bedeutung gewinnt.

EBV Elektronik
Karl Lehnhoff, Director Segment Industrial bei EBV Elektronik
© EBV Elektronik

SiC und GaN können in allen Stufen eines typischen Leistungswandlers vorteilhaft eingesetzt werden – von der Totempole-Gleichrichter-PFC-Stufe über den Hauptinverter bis hin zu den Synchrongleichrichtern.

SiC- und GaN-Bauelemente zählen inzwischen zum Mainstream und werden zunehmend in Anwendungen eingesetzt, wo höchste Effizienz gefragt ist. Dabei gilt es jedoch, ihre spezifischen Eigenschaften zu berücksichtigen, um maximalen Nutzen zu erzielen. Der hierfür erforderliche Aufwand wird allerdings durch ihre geringeren Verluste wieder wettgemacht, die zudem zu weiteren wertvollen Vorteile führen, wie z.B. kleinere, leichtere und kostengünstigere Produkte mit einer geringeren Umweltbelastung und höheren Kosteneinsparungen.


  1. So werden Leistungswandler ­effizenter
  2. Praktische Implementierung von SiC- und GaN-Bauelementen
  3. Anwendungsbereiche von SiC und GaN


Lesen Sie mehr zum Thema


Das könnte Sie auch interessieren