Topologien für Leistungsmodule

Robuste und effiziente On-Board Charger

18. Mai 2021, 12:11 Uhr | Von Thomas Lohrmann, Manager FAE Automotive Europe und Stefan Volkmann, Senior Field Application Engineer, beide Vishay
Vishay
EMIPAK-2B-Leistungsmodul für den Einsatz im On-Board Charger
© Vishay

650-V-Silizium-MOSFETs oder 1200-V-SiC-MOSFETs – was ins nächste Leistungsmodul für On-Board-Ladegeräte soll, hängt von den Anforderungen ab. Verschiedene Topologien stehen da zur Auswahl.

Diesen Artikel anhören

Im Automotive-Bereiche nimmt der Trend zur Elektrifizierung immer mehr Fahrt auf. Treiber sind nicht nur die Grenzwerte für Abgaswerte, sondern auch Förderprogramme. Ein Kernelement dieser Fahrzeuge ist das Ladesystem der Batterien, auch On-Board Charger (OBC) genannt. Mit diesen Systemen lässt sich die Batterie an einem üblichen Haushaltsanschluss oder an einer marktüblichen Wall-Box laden.

Je nach Fahrzeugklasse sind Ladesysteme mit Übertragungsleistungen von bis zu 22 kW verbaut. Notwendig ist diese hohe Ladeleistung, um eine annehmbare Ladedauer zu realisieren. Aufgrund des Einsatzes der Ladegeräte im Fahrzeug werden sehr hohe Qualitätsanforderungen an die Lieferanten und elektronischen Bauteile gestellt. Vishay kann hier auf ein großes Maß an Erfahrung in diesem Bereich zurückgreifen und ein breites Portfolio passender Bauteile anbieten.

On-Board-Ladegeräte bis zu 22 kW (400 V AC-Eingang, 500 V DC-Ausgang) setzen aufgrund der hohen Leistungsdichte auf Halbleiterprodukte in Leistungsmodulen. Durch den Einsatz von speziell auf das Ladegerät abgestimmten Modulen ist eine hohe Effizienz der Systeme und gleichzeitig eine hohe Leistungsdichte – also geringer Bauraum und hohe Leistung – erreichbar. Vishays EMIPAK-2B-Gehäuse erweist sich als eine sehr robuste und effiziente Komponente in diesem Bereich; es hat sich bereits in verschiedensten Anwendungen und Konfigurationen etabliert.

Weil der interne Aufbau der Leistungsmodule speziell den Anwendungen und Anforderungen der Automobilindustrie angepasst ist, lässt sich der Einsatz von Leistungsmodulen für jede Generation von Ladesystemen anpassen; zugleich kommen jeweils Halbleiter neuester Generation zum Einsatz. Die Verwendung von Press-Fit-Anschlüssen für die elektrischen Kontakte ermöglicht eine sehr einfache und schnelle Montage der Module.

Vishay
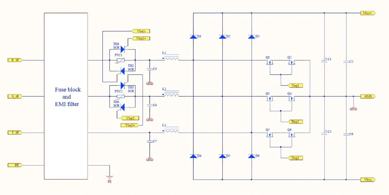
Schaltplan eines T-Typ-Vienna-Gleichrichters
© Vishay

Durch die direkte Anbindung an die Flüssigkeitskühlung im Fahrzeug wird eine sehr hohe Leistungsdichte erzielt und das thermische Management der Module optimiert.
In den heutigen Elektrofahrzeugen ist ein Hochleistungs-Bordladegerät notwendig, um das Akkupaket mit großer Kapazität in einem kurzen Zeitraum zu laden. 22-kW-Bordladegeräte arbeiten mit einer 3-phasigen Eingangsspannung im Bereich von 340 bis 480 V AC und liefern einen Ausgangsspannungsbereich von 250 bis 500 V mit einem maximalen Strom von circa 50 A. Dabei verwendete die Eingangsstufe einen Vienna-T-Gleichrichter vom (Bild 2), der die Anforderungen in Bezug auf Oberschwingungen und Blindleistung erfüllt, aber dennoch den Betrieb des Ladegeräts über einen großen Eingangsspannungsbereich ermöglicht. Für die Regelung der Ausgangsspannung sorgt ein isolierter Resonanzwandler mit asynchroner Gleichrichtung.

Die hier beispielhaft gezeigte Topologie arbeitet mit einem virtuellen Nullpotenzial, das die Aufteilung der Gleichspannung in zwei symmetrische Stufen ermöglicht. Mit diesem Ansatz lassen sich 650-V-Silizium-MOSFETs für die Haupt-DC/DC-Stufe verwenden anstatt der kostenintensiven 1200-V-SiC-Bauelemente, die bei anderen Topologien erforderlich sind.
Durch den Einsatz des T-Typ-Vienna-Gleichrichters wird auch die erforderliche Leistungsfaktorkorrektur (PFC) implementiert.

Allerdings ist mit der hier genutzten Boost-Topologie der hohe Einschaltstrom, der beim Start des Ladegeräts fließt, nicht begrenzbar. Für die Stabilisierung des Zwischenkreises des Geräts ist eine vergleichbar große Kondensatorbatterie notwendig, um sowohl die Schaltvorgänge der PFC-Stufe als auch des DC-DC-Wandlers zu stützen. Je nach Anforderungen kommen hier meistens spannungsfeste Aluminium-Elektrolyt- oder Folienkondensatoren zum Einsatz. Es ist notwendig, den Einschaltstrom durch eine aktive Schutzbeschaltung zu begrenzen, um eine Überlastung der Halbleiter und auch der Kondensatoren zu verhindern.

Vishay
Schaltplan isolierter Resonanzwandler mit asynchronem Gleichrichter
© Vishay

Eine parallele Verschaltung von Thyristoren und PTC-Thermistoren dient in diesem Fall als erforderliche Schutzbeschaltung. Durch ihr spezielles Verhalten (stark steigender Widerstand bei hoher Temperatur) begrenzen Thermistoren den Eingangsstrom; das gewährleistet ein sicheres Einschalten des Ladesystems. Bei stabiler Zwischenkreisspannung auf gewünschtem Pegel werden die beiden Thyristoren gezündet, um die benötigte Ladeleistung an den PTC-Strombegrenzern vorbeizuführen.

Für die aktive Gleichrichtung des Drehstromes sorgt die spezielle Vienna-Topologie aus Dioden und MOSFETs. Diese Schaltung korrigiert den Leistungsfaktor und verhindert Verluste durch Blindleistungen der kapazitiven Last. Außerdem lässt sich durch den geregelten Gleichrichter das ins Netz strahlende Rauschen reduzieren, was die Auslegung der Eingangsfilter vereinfacht.

Im Zentrum des Ladesystems steht der isolierte DC/DC-Wandler, mit dem die Ladespannung der Hochspannungsbatterie eingestellt wird. In unserem Beispiel können durch den Vienna-Gleichrichter zwei Resonanzwandler genutzt werden, jeweils im positiven und negativen Zwischenkreis und dem virtuellen Nullpotenzial. Diese werden ausgangsseitig parallel verschaltet, um die Ladeleistung der Batterie zu erreichen. Die Ansteuerung der beiden Resonanztransformatoren erfolgt durch eine MOSFET-H-Brücke mit einer Schaltfrequenz im Bereich von 150 bis 250 kHz.
Herausfordernd bei dieser Topologie ist die optimierte Beschaltung der beiden Resonanzwandler für alle Betriebspunkte, um Störungen der Ein- und Ausgangsspannungen zu minimieren. Neben den Transformatoren ist der Resonanzkondensator eines der Kernbauteile dieses Schaltungsteils. Er muss zusätzlich zur hohen Spannungs- und Stromfestigkeit auch sehr gute Parameter für die Flankensteilheit dI/dt aufweisen. Ausgangsseitig wird die Wechselspannung des Transformators durch eine Diodenbrücke gleichgerichtet und durch Kondensatoren stabilisiert. Mit der Gleichspannung am Ausgang wird dann über das Bordnetz und das Batteriemanagementsystem die Fahrzeugbatterie für die nächste Reise mit dem Fahrzeug geladen.

Die Halbleiter der erläuterten Schaltung lassen sich sehr effizient und platzsparend in Leistungsmodulen von Vishay integrieren. Dabei legt der innere Aufbau der Module großen Wert darauf, jegliche Störgrößen wie Kapazitäten oder Induktivitäten zu minimieren. Durch die Integration passiver Bauteile in die Leistungsmodule wird eine weitere Optimierung des Designs ermöglicht. Mithilfe von Leistungsmodulen lässt sich die Effizienz und Leistungsdichte der Ladesysteme weiter steigern und die Ladezeit der Elektroautos reduzieren. 

Anbieter zum Thema

zu Matchmaker+

Lesen Sie mehr zum Thema


Das könnte Sie auch interessieren

WAWT

Umsatz des DIN-Schienen-Markts steigt

Wachstumsmarkt Stromversorgungen

Vishay

1200-V-Ultrafast-Gen-5-Dioden von Vishay

Perfekter Mix aus Energieeffizienz und Robustheit

WEKA Fachmedien

Traco Power wächst in Amerika und Asien

»Das Kundenverhalten hat sich in den letzten Jahren verändert«

CeramTec

CeramTec/Fraunhofer IISB

Keramisches Leistungsmodul für die Elektromobilität

Der WT5000 von Yokogawa – jetzt mit neuem Leistungsmodul mit integrierter Stromversorgung für externe Sensorik und neuer Firmware.

Neues Leistungsmodul, neue Firmware

Yokogawa erweitert Leistungsanalysator-Flaggschiff

Infineon, Silicon Carbide

Liefersicherheit bei Siliziumkarbid

Infineon schließt Liefervertrag mit Showa Denko

Infineon Solaranlagen

Für schnell schaltende Anwendungen

MOSFET-Modul optimiert die Leistung von Solaranlagen

PCIM2020

PCIM Europe digital days

Leistungselektronik in seiner ganzen Breite erleben

Dr. Peter Friedrichs, Infineon, Silicon Carbide

Interview with Dr. Peter Friedrichs

20 Years of Silicon Carbide at Infineon

Gate-Oxid-Zuverlässigkeit

Siliziumkarbid-MOSFETs im Stresstest

Milliardeninvestitionen bei Leistungs-HL

Siegeszug der 300-mm-Wafertechnologie

VDMA-Blitzumfrage Corona-Pandemie

Marktumfrage bei Leistungshalbleitern

Hoffnungen ruhen auf dem Jahresende 2021

Die Wechselrichter-Plattform adressiert batteriebetriebene Fahrzeuge bis 50 kW.

Semikron und Silicon Mobility

Zusammenarbeit bei 24-V- bis 96-V-Wechselrichter-Plattform

Dr. Peter Friedrichs, Infineon, Silicon Carbide

Interview mit Dr. Peter Friedrichs

20 Jahre Siliziumkarbid bei Infineon

GaN-CCPAK-Demoboard von Nexperia.

Nexperia und UAES

Enge Partnerschaft bei Galliumnitrid vereinbart

Marelli, Fraunhofer IZM, Silicon Carbide

SiC-Powermodul für den Motorsport

Elektronen im Blut

Lieferzeiten und Preise bei MOSFETs

Heute schon den Bedarf für Q1/2022 bestellen

Markt&Technik

Vishay mit sehr gutem 1. Quartal 2021

»Unser Umsatzziel liegt dauerhaft über 3 Milliarden Dollar«

Yole Développement, Power Modules, Electromobility, Electric Vehicles

Elektromobilität / Yole Développement

Siliziumkarbid auf der Überholspur

Silicon Labs, Gate Driver, Wolfspeed, WolfPack

Silicon Labs / Wolfspeed

Isolierte Gate-Treiberplatinen für das SiC-Modul WolfPack

»Der Übernahmereigen des Jahres 2015 drückt auf die CAPEX-Investitionen, die wohl erst wieder 2018 anziehen werden.  Gleichzeitig besteht die Gefahr, dass die Firmen weniger Geld in Produkt- und Technologie- entwicklung investieren.«

Der Markt für Leistungshalbleiter

Vom Jahr der Erholung zu einem der Knappheit

Smart Automotive Factory

Bauteilemangel bremst Automarkt

So erklärt die Halbleiterbranche die Lieferengpässe

Markt&Technik

Namensänderung

Gregg Lowe: »Aus Cree wird Wolfspeed«

AdobeStock

Mit SiC- und GaN-Halbleitertechnologien

So werden Leistungswandler ­effizenter

Foundry Leiterplatten SiC Silizium

Interview mit Agnes Jahnke, X-Fab

Siliziumkarbid aus der Foundry

Vishay, Schottky Diodes, Silicon Carbide, SiliconCarbide, SiC

Vishay / Siliziumkarbid

SiC-Dioden für 650 V im Merged-PIN-Schottky-Design

Fabrikhalle Automobilmontage

Bandstillstände bei Automobilbauern

Hintergründe der Halbleiter-Lieferengpässe im Automobilbereich

Die 80-V-Digital-Transistoren eignen sich für 48-V-Bordnetze.

Nexperia

80-V-RETs für 48-V-Bordnetz-Anwendungen

Wolfspeed, WolfPACK, Silicon Carbide, SiliconCarbide, SiC

Siliziumkarbid / Power-Module

Cree stellt SiC-Modul-Plattform WolfPACK vor

Apple Power Adapter ohne GaN

Kommentar zu USB-C

Mit GaN geht's besser Apple!

STMicroelectronics, MasterGaN2, MasterGaN, Galliumnitride

STMicroelectronics

Asymmetrischer MasterGaN verfügbar

Infineon IGBT

Yole Développement / Power-Module

Elektromobilität verändert die Spielregeln beim Packaging