Busspezifische Hardware für Analyse und Simulation

Effizienter Zugriff auf den FlexRay-Bus

25. August 2008, 10:52 Uhr | Carsten Böke, Alfred Kless und Martin Goßner
Diesen Artikel anhören

Fortsetzung des Artikels von Teil 2

FlexRay-Schnittstellen für alle Anforderungen

Eine neue Generation von FlexRay-Schnittstellen liefert für alle in der Praxis auftretenden Situationen die passenden Lösungen. Insbesondere wurde bei der Entwicklung Wert auf hohe Zukunftssicherheit gelegt. In diesem Sinne können beispielsweise Neuerungen beim FlexRay-Standard durch die FPGA-Technologie (Field Programmable Gate Array) vom Kunden durch Treiber-Updates selbst eingespielt werden.

Eine neue Generation von FlexRay-Schnittstellen liefert für alle in der Praxis auftretenden Situationen die passenden Lösungen. Insbesondere wurde bei der Entwicklung Wert auf hohe Zukunftssicherheit gelegt. In diesem Sinne können beispielsweise Neuerungen beim FlexRay-Standard durch die FPGA-Technologie (Field Programmable Gate Array) vom Kunden durch Treiber-Updates selbst eingespielt werden.

Optimiert für die Analyse

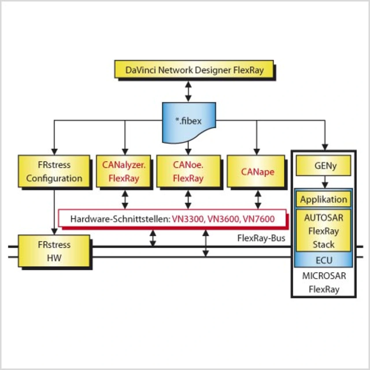
Insgesamt wurden die Schnittstellen auf eine bestmögliche Zusammenarbeit mit den Simulations- und Analyse-Tools CANoe, CANalyzer sowie dem Mess- und Kalibrier-Tool CANape optimiert (Bild 2). Die Schnittstellen erfassen nicht nur alle Busaktivitäten und puffern sie bei Bedarf, sondern leiten sämtliche Informationen auch an den Host weiter. Anders als bei Controllern für Steuergeräte, ist das Controller-Host-Interface so konzipiert, dass es sämtliche Daten-, Null- und Fehler-Frames sowie Symbole einschließlich der zugehörigen Zeitstempel erfasst und an die Software-Tools weiterreicht. Nur so sind Entwickler in der Lage, fehlerhafte Daten zu analysieren, sinnvoll zu interpretieren und damit Fehlerursachen systematisch aufzuspüren. Falls keine FlexRay-Synchronisation zustande kommt oder keine FIBEX-Datenbank mit den TDMA-Parametern zur Verfügung steht, ist eine asynchrone Busanalyse möglich. Das heißt, dass man nur lesend das Geschehen verfolgen und protokollieren kann. In diesem Modus lässt sich auch die Startup-Phase eines FlexRay-Netzwerks beobachten. Das Mess- und Kalibrier-Tool CANape versetzt Entwickler in die Lage, über das standardisierte XCP-on-FlexRay-Protokoll auf steuergeräteinterne Parameter zuzugreifen. In diesem Fall unterstützt die FlexRay-Hardware die Resynchronisation der FlexRay-Schnittstelle, wenn der Busverkehr unterbrochen wurde.

85ah0202_tm_04.jpg
Bild 2. Hardware-Schnittstellen für die komplette FlexRay-Werkzeugkette: Analyse, Simulation, Test und Software-Module sowie physikalische Erzeugung von Busstörungen.

Maximaler Sendedurchsatz für Simulationen

Nochmals deutlich höhere Anforderungen als beim Analysebetrieb ergeben sich durch Simulationen von Steuergeräten auf dem PC, beispielsweise mit CANoe. Da auf einem entsprechend schnellen Rechner mehrere Steuergeräte gleichzeitig simuliert werden können, muss auch die Schnittstelle den erhöhten Datendurchsatz unter Beachtung aller Timing-Vorgaben bewältigen. Eine parallele Simulation von zehn und mehr Steuergeräten ist durchaus realistisch. Bemerkenswert ist, dass dazu eine einzige der neuen FlexRay-Schnittstellen ausreicht. Dies ist durch den auf 2 Mbyte erweiterten Sendepuffer möglich, der über 1000 unabhängige Sende-Botschaften fasst. Bisherige Lösungen verfügen typischerweise nur über 8 Kbyte Sendepuffer.


  1. Effizienter Zugriff auf den FlexRay-Bus
  2. Effizienter Zugriff auf den FlexRay-Bus
  3. FlexRay-Schnittstellen für alle Anforderungen
  4. Zweiter Startup-Controller zum Hochfahren integriert
  5. Intelligente Zusatzfunktionen für den Entwickler-Alltag

Jetzt kostenfreie Newsletter bestellen!