Energy Harvesting

PMICs unter die Lupe genommen (Teil 2)

26. Oktober 2017, 9:00 Uhr | Klaus Dembowski
Diesen Artikel anhören

Fortsetzung des Artikels von Teil 2

Messung des Ruhestroms

Der Ruhestrom IQ ist ein Maß für den statischen Energieverbrauch eines PMIC, der auch dann vorhanden ist, wenn keine Last aktiv versorgt und kein Akku geladen werden. Auch dem PMIC dient letztendlich der Harvester als Energiequelle, weshalb es naheliegt, den Ruhestrom am Harvester-Anschluss zu messen. 

Wie alle anderen aktiven Bauelemente auch benötigt ein PMIC eine bestimmte Mindestspannung für die Versorgung der Logikfunktionen. Ist die Harvester-Spannung zu gering, muss ein Aufwärtswandler erst eine höhere Spannung generieren. Bei derartigen PMICs werden die internen Funktionen daher größtenteils vom Ausgangskondensator hinter dem Wandler gespeist. Die verbrauchte Energie wird über den Spannungswandler periodisch wieder zugeführt. Der Eingangsruhestrom ist aber nur dann messbar, wenn der Spannungswandler nicht aktiv ist. Aus diesem Grund kann er nicht in gleichem Maße dem Eigenstromverbrauch zugerechnet werden wie bei PMICs ohne Aufwärtswandler, die mit höheren Eingangsspannungen arbeiten. Diese besitzen oft einen weiteren Kondensator zur eigenen Versorgung, den der Harvester direkt auf die benötigte Spannung auflädt.

Anbieter zum Thema

zu Matchmaker+
PMICPin
IQ (Datenblatt)
IQ (gemessen)
Messbedingungen
ADP5000

VIN

k. A.0,28 µAUIn = 3,3 V, USYS = 3,5 V
 SYS0,26 µA0,65 µAUCBP < UMINOP, USYS > UBATsD
SPV1050VINk. A.2,6 µAUIn = 18 V, USTORE = 5,3 V mit MPPT
 k. A.2,04 µA

UIn = 18 V, USTORE = 5,3 V ohne MPPT

 
 STOREk. A.0,95 µA

/BAT_CONN high, /BAT_CHG high, UIn = 0 V, USTORE = 3,5 V

  0,8 µA2,1 µA

/BAT_CONN low, /BAT_CHG high, LDO1,2_EN low, UIn = 0 V, USTORE = 5,3 V

  2,6 µA3,63 µA

/BAT_CONN low, /BAT_CHG high, LDO1,2_EN high, UIn = 0 V, USTORE = 5,3 V

LTC3331VIN2,7 µA2,5 µABuck Enabled, Sleeping,
UBB_IN = 0 V
  1,4 A0,95 µAUVLO
 BB_IN1,5 µA1,1 µABuck-Boost Enabled, Sleeping, UIn = 0 V

 

Tabelle 2: Ergebnisse der Ruhestrommessungen im Vergleich mit den Angaben in den Datenblättern.


Analog Devices gibt deshalb für den ADP5090 mit Aufwärtswandler den Ruhestrom für den Ausgangspin SYS an, da dieser nicht nur die Last, sondern auch den PMIC selbst speist. Zum Eingangsruhestrom werden hingegen keinerlei Angaben gemacht. Für den SPV1050 wird zwar eine »Static Current Consumption« angegeben, es ist allerdings nicht ersichtlich, wo diese Ströme eigentlich gemessen wurden. Allein für den LTC3331 sind Ruheströme sowohl für den Harvester-Eingang als auch den vom Akku gespeisten Eingang des zweiten Spannungswandlers sowie für den Lastausgang aufgeführt. Der Ausgangsruhestrom liegt wie bei einem Abwärtswandler zu erwarten bei 100 nA und damit deutlich geringer als die Eingangsruheströme. Um eine einheitliche Vergleichsgrundlage für den Eigenstromverbrauch der PMICs in einem realistischen Schaltungsumfeld zu erhalten, werden die Ruheströme jeweils für Harvester-Eingang und den Lastausgang des jeweiligen Evaluation-Boards gemessen. In Tabelle 2 sind die gemessenen Werte denen aus den Datenblättern gegenübergestellt, soweit sie dort verfügbar sind. Die Angaben stellen dabei jeweils Maximalwerte dar. Die Eingangsruheströme von ADP5090 und SPV1050 beispielsweise stiegen linear mit der Eingangsspannung an und erreichten demnach das Maximum bei der maximal zulässigen Eingangsspannung.

Der SPV1050 weist als Besonderheit abhängig von der Spannung am Lastausgang USTORE drei unterschiedliche Arbeitsbereiche auf. Im Bereich von 0 V bis 2,6 V sind Eingang und Ausgang des Spannungswandlers kurzgeschlossen und der Ausgang wird linear vom Harvester aufgeladen. In diesem Zustand wird von den beiden Statuspins angezeigt, dass der Akku nicht mit dem Ausgang verbunden (/BAT_CONN ist high) und der Spannungswandler deaktiviert ist (/BAT_CHG ist high). Ab einem USTORE von 2,6 V nimmt der Wandler seinen Betrieb auf (/BAT_CHG ist low) und sobald die eingestellte Ladeschlussspannung (hier 4,2 V) überschritten wird, schließt der SPV1050 die Verbindung zum Akku (/BAT_CONN ist low). Im Test war jedoch kein Akku vorhanden, der nach Schließen des Schalters geladen wird, weshalb die Spannung am BAT-Pin direkt die Ladeschlussspannung erreicht und der Spannungswandler deaktiviert wird (/BAT_CHG ist high). Im Bereich von 2,6 V bis 4,2 V war keine Ruhestrommessung möglich, da dort der Spannungswandler selbst bei einer UIn von 0 V aktiv ist und daher kein Ruhezustand gegeben ist.

TU Hamburg
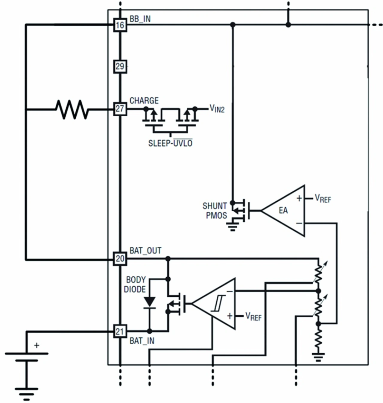
Bild 7: Ladeschaltung des LTC3331.
© K. Dembowski

Beim LTC3331 liegen alle gemessenen Ruheströme innerhalb der Datenblattangaben. Allerdings zeigte sich, dass der angegebene Eingangsruhestrom von 1300 nA bis 2700 nA (Buck Enabled, Sleeping) nur dann erreicht wird, wenn der Pin CHARGE nicht mit dem Pin BAT_OUT verbunden ist. Der LTC3331 verbindet die Speicherbatterie über einen PMOS-Transistor mit dem Eingang des Buck-Boost-Wandlers. Wenn der Harvester den Ausgang auf die eingestellte Spannung gebracht hat, wechselt der Abwärtswandler in einen Sleep-Modus. In diesem Zustand lädt der Harvester den Akku mittels des CHARGE-Pins (Bild 7) über die Body-Diode des PMOS-Transistors. Auf dem Evaluation-Board befindet sich dazwischen zur Strombegrenzung noch ein 3,01-kΩ-Widerstand. Als Überladeschutz ist im Chip ein Shunt-Regler integriert, der bei Erreichen der Ladeschlussspannung bis zu 10 mA Ladestrom nach GND ableitet und damit einen weiteren Spannungsanstieg verhindert. Dies führt jedoch dazu, dass neben dem eigentlichen Ruhestrom auch ohne angeschlossene Last immer ein zusätzlicher Eingangsstrom fließt, der entweder den Akku lädt oder über den Shunt-Regler abgeführt wird und mit rund 190 μA gemessen wurde. Dies ist interessanterweise auch dann der Fall, wenn kein Akku angeschlossen ist. 

Fazit 

Der Aufwand, alle in den jeweiligen Datenblättern angegebenen Parameter nachzumessen, ist beträchtlich, zumal sich keine allgemeine Standardprozedur etablieren lässt, weil die unterschiedlichen Topologien der PMICs eine wichtige Rolle spielen, andernfalls läuft man schnell Gefahr, Äpfel mit Birnen zu vergleichen. Deshalb ist es unerlässlich, sich näher mit dem jeweiligen PMIC-Typ auseinanderzusetzen und eigene Messungen − mit dem Augenmerk auf die eigene Applikation − vorzunehmen, was zu interessanten und nicht erwarteten Ergebnissen führen kann, wie es hier anhand einiger Beispiele gezeigt ist. 

Erfreulicherweise konnten aber keine Ausreißer bei den von den Herstellern angegebenen Parametern im Vergleich mit den eigenen Messungen festgestellt werden. Die ersten Messungen führt man am besten mit einem Evaluation-Board des Chipherstellers durch, was sich als verlässliche Basis darstellt und keine Zweifel betreffs der laut Datenblatt versprochenen Funktionen aufkommen lassen sollte.

PMIC von e-Peas nicht verfügbar 

Als aktualisierter Nachtrag sei erwähnt, dass bei einer Betrachtung von Power-Management-Chips, die insbesondere für Energy-Harvesting-Applikationen vorgesehen sind, eigentlich auch der AEM10940 der Firma e-peas Semiconductor dabei sein müsste. Zahlreiche Presseveröffentlichungen bescheinigen dem Chip Weltrekord-Parameter. Bereits seit dem Auftauchen der ersten Chipversion auf der embedded world 2016 (!) versuchen wir, ein Evaluation-Board mit diesem Chip vom Hersteller zu beziehen, um es in der Praxis zu erproben, sodass dann Vergleiche mit den PMICs der bekannten Hersteller möglich wären. Leider sieht sich e-peas trotz mehrmaligem Ankündigen und Versprechen dazu (immer noch) nicht in der Lage, sodass es auch keinen Sinn macht, hier näher auf den AEM10940 einzugehen. Schade!


 


  1. PMICs unter die Lupe genommen (Teil 2)
  2. Bestimmung des Wirkungsgrads
  3. Messung des Ruhestroms

Lesen Sie mehr zum Thema


Das könnte Sie auch interessieren

Jetzt kostenfreie Newsletter bestellen!