Tipps für Design und Implementierung

Stromüberwachung mit integrierten bidirektionalen SVMs

6. Juli 2022, 08:00 Uhr | Nicole Wörner
Bidirektionale Strommessanwendungen mit zwei unidirektionalen Strommessverstärkern können mit externen Lastwiderständen (links) oder mit einem internen Lastwiderstand (rechts) realisiert werden.
© Analog Devices | Componeers GmbH

Immer mehr Anwendungen in Bereichen wie autonomes Fahren, Fabrikautomatisierung, Robotik, Kommunikation, Server-Energiemanagement und medizinische Systeme erfordern eine bidirektionale Strommessung. Wie sich diese effizient und zu minimalen Kosten realisieren lässt, zeigt Rolf Horn von Digi-Key.

Diesen Artikel anhören

Von: Rolf Horn, Applications Engineer, Digi-Key Electronics

Es ist zwar möglich, einen bidirektionalen Strommessverstärker (SMV) aus einem Paar unidirektionaler SMVs zu bauen, aber das kann ein komplexer und zeitaufwändiger Prozess sein. Dies erfordert einen separaten Rail-to-Rail-Operationsverstärker, um die beiden Ausgänge zu einem asymmetrischen Ausgang zu kombinieren, oder die Verwendung von zwei Analog/Digital-Wandlereingängen am Mikrocontroller, was zusätzliche Mikrocontroller-Codierung und Maschinenzyklen erfordert. Schließlich kann der Aufbau eines bidirektionalen SMV mit zwei unidirektionalen SMVs – und den zusätzlichen Komponenten, die für die Integration in eine bidirektionale Lösung erforderlich sind – mehr Platz auf der Leiterplatte beanspruchen, und die höhere Anzahl von Bauteilen kann die Zuverlässigkeit verringern und die Anforderungen an die Lagerhaltung erhöhen. Im Ergebnis kann es zu Kosten- und Terminüberschreitungen kommen.

Stattdessen können sich Entwickler auf präzise integrierte bidirektionale Hochgeschwindigkeits-SMVs verlegen. Zur Auswahl stehen integrierte bidirektionale SMVs mit internen niederinduktiven Shunt-Widerständen, die die kompaktesten Lösungen darstellen, oder SMVs mit externen Stromshunts, die flexiblere Design- und Layout-Optionen bieten.

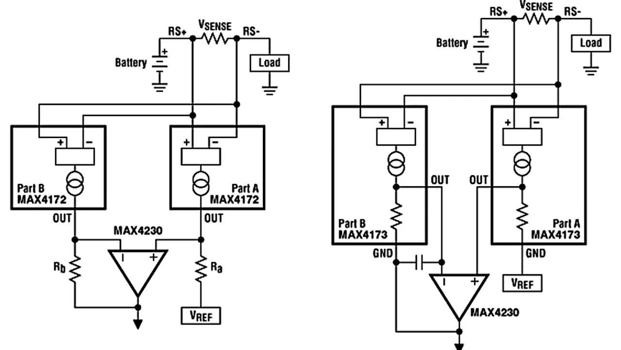
Bild 1: Bidirektionale Strommessanwendungen mit zwei unidirektionalen Strommessverstärkern
Bild 1: Bidirektionale Strommessanwendungen mit zwei unidirektionalen Strommessverstärkern können mit externen Lastwiderständen (links) oder mit einem internen Lastwiderstand (rechts) realisiert werden.
© Analog Devices

Verwendung zweier unidirektionaler SMVs

Ein bidirektionaler SMV-Schaltkreis kann auf mehr als eine Weise mit zwei unidirektionalen SMVs aufgebaut werden (Bild 1). Der MAX4172ESA+T von Analog Devices, der im Beispiel links zum Einsatz kommt, enthält keinen internen Lastwiderstand und nutzt daher die diskreten Bauteile Ra und Rb. Im Beispiel rechts verfügt der MAX4173TEUT+T über einen internen 12-kΩ-Lastwiderstand, um seinen Stromausgang in eine Spannung umzuwandeln.

Der MAX4173TEUT+T-Schaltkreis benötigt zwar die beiden Lastwiderstände nicht, nutzt aber einen 1-Nanofarad-Kondensator (nF) in der Rückkopplung, um die Regelschleife von Teil B zu stabilisieren. In beiden Fällen werden die Ausgangsströme der beiden SMVs mit einem Allzweck-Operationsverstärker MAX4230AXK+T kombiniert.

Bei beiden Ansätzen ist die Anzahl der Teile höher als bei der Verwendung eines einzigen bidirektionalen SMV. Neben der größeren Anzahl an Bauteilen ist auch das Leiterplattenlayout komplexer, da die beiden unidirektionalen SMVs in unmittelbarer Nähe des VSENSE-Widerstands platziert werden müssen.

Anwendungsbeispiele mit bidirektionalen SMVs

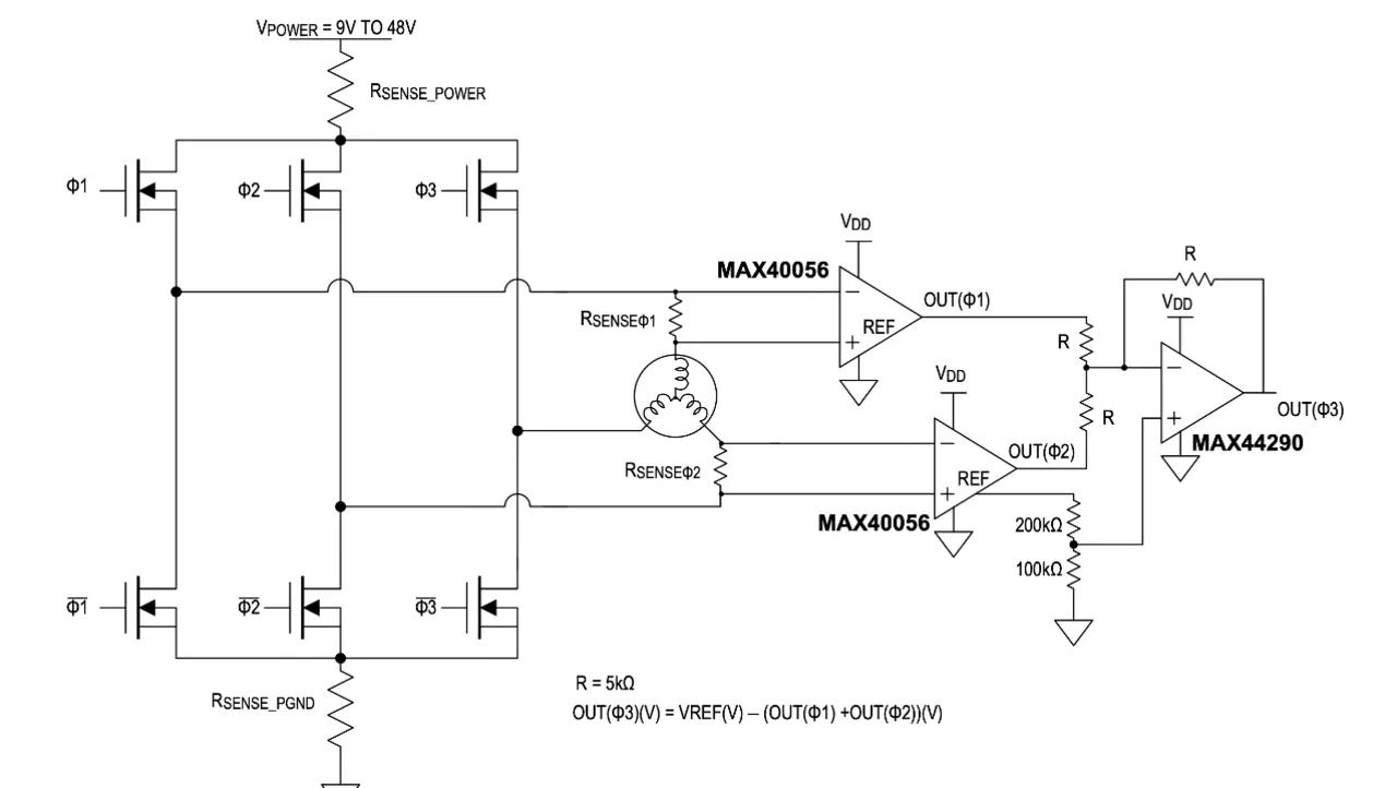
Bidirektionale SMVs sind vielseitige Komponenten und kommen in einer Vielzahl von Anwendungen zum Einsatz. So können z. B. zwei SMVs in einem dreiphasigen Servomotorensystem verwendet werden, um die momentanen Wicklungsströme aller drei Phasen zu bestimmen, ohne dass weitere Berechnungen oder Informationen über die PWM-Pulsphasen (PWM: Pulsweitenmodulation) oder -Tastverhältnisse erforderlich sind (Bild 2).

In einer dreiphasigen Servomotoranwendung können zwei bidirektionale SMVs an die Messwiderstände angeschlossen werden,
Bild 2: In einer dreiphasigen Servomotoranwendung können zwei bidirektionale SMVs an die Messwiderstände für Phase 1 (RSENSEΦ1) und Phase 2 (RSENSEΦ2) angeschlossen werden, um eine Spannung zu erzeugen, die den Strom in der Wicklung der dritten Phase darstellt.
© Analog Devices

Das Kirchhoffsche Gesetz besagt, dass die Summe der Ströme in den ersten beiden Wicklungen gleich dem Strom in der dritten Wicklung ist. Die Schaltung nutzt zwei bidirektionale SMVs MAX40056TAUA+ zur Messung der Ströme der beiden Phasen, die im Allzweck-Operationsverstärker MAX44290ANT+T summiert werden. Da alle drei Verstärker die gleiche Referenzspannung besitzen, werden ratiometrische Messungen durchgeführt.

In einem anderen Beispiel kann ein Audioverstärker der Klasse D, ein einzelner bidirektionaler SMV wie der INA253A1IPW von Texas Instruments, zur genauen Messung des Lautsprecherlaststroms verwendet werden (Bild 3).

Bild 3: In Audio-Designs der Klasse D kann ein bidirektionaler SMV (INA253) verwendet werden, um Lautsprecheroptimierungen und Diagnosen zu implementieren.
Bild 3: In Audio-Designs der Klasse D kann ein bidirektionaler SMV (INA253) verwendet werden, um Lautsprecheroptimierungen und Diagnosen zu implementieren.
© Texas Instruments

Echtzeitmessungen des Laststroms von Lautsprechern können zur Diagnose und zur Optimierung der Verstärkerleistung verwendet werden, indem wichtige Lautsprecherparameter und Änderungen dieser Parameter quantifiziert werden:

  • Spulenwiderstand
  • Impedanz des Lautsprechers
  • Resonanzfrequenz und Spitzenimpedanz bei Resonanzfrequenz
  • Umgebungstemperatur des Lautsprechers in Echtzeit

  1. Stromüberwachung mit integrierten bidirektionalen SVMs
  2. Tipps zum Platinenlayout und Überlegungen zum Stromshunt
  3. Bidirektionaler SMV mit internem Shunt


Lesen Sie mehr zum Thema


Das könnte Sie auch interessieren