Tipps für Design und Implementierung

Stromüberwachung mit integrierten bidirektionalen SVMs

6. Juli 2022, 08:00 Uhr | Nicole Wörner
Bidirektionale Strommessanwendungen mit zwei unidirektionalen Strommessverstärkern können mit externen Lastwiderständen (links) oder mit einem internen Lastwiderstand (rechts) realisiert werden.
© Analog Devices | Componeers GmbH

Immer mehr Anwendungen in Bereichen wie autonomes Fahren, Fabrikautomatisierung, Robotik, Kommunikation, Server-Energiemanagement und medizinische Systeme erfordern eine bidirektionale Strommessung. Wie sich diese effizient und zu minimalen Kosten realisieren lässt, zeigt Rolf Horn von Digi-Key.

Diesen Artikel anhören

Fortsetzung des Artikels von Teil 2

Bidirektionaler SMV mit internem Shunt

Der INA253A1IPW von Texas Instruments verfügt über einen 2-mΩ-Stromshunt mit einer niedrigen Induktivität und einer Toleranz von 0,1 %, der Gleichtaktspannungen von bis zu 80 Volt unterstützt (Bild 7). Der INA253A1IPW bietet Entwicklern eine verbesserte PWM-Unterdrückungsschaltung zur Unterdrückung großer dV/dT-Signale und ermöglicht so kontinuierliche Strommessungen in Echtzeit für Anwendungen wie Motorantrieb und Solenoidsteuerung. Der interne Verstärker verfügt über eine präzise Null-Drift-Topologie mit einem Gleichtaktunterdrückungsverhältnis (CMRR) von >120 Dezibel (dB) DC und 90 dB AC bei 50 kHz.

Bild 7: Der hier in einer typischen Anwendung gezeigte bidirektionale SMV INA253A1IPW verfügt über einen internen Stromshunt und kann von -40 °C bis +85 °C einen Dauerstrom von ±15 A messen.
Bild 7: Der hier in einer typischen Anwendung gezeigte bidirektionale SMV INA253A1IPW verfügt über einen internen Stromshunt und kann von -40 °C bis +85 °C einen Dauerstrom von ±15 A messen.
© Texas Instruments

Entwickler können die Entwicklung von Systemdesigns, die auf dem INA253A1IPW basieren, beschleunigen, indem sie die Testpunkte auf dem zugehörigen Evaluierungsboard INA253EVM für den Zugriff auf die Funktionspins des SMV nutzen (Bild 8). Die zweilagige Platine misst 61 mm × 106,7 mm und wird mit 28,35 g Kupfer hergestellt.

Bild 8: Das zweilagige INA253EVM misst 61 mm × 106,7 mm und wird mit 28,35 g Kupfer hergestellt. Die untere Lage enthält keine Komponenten, sondern eine massive Kupfer-Massefläche, die einen niederohmigen Pfad für Rückströme bietet.
Bild 8: Das zweilagige INA253EVM misst 61 mm × 106,7 mm und wird mit 28,35 g Kupfer hergestellt. Die untere Lage enthält keine Komponenten, sondern eine massive Kupfer-Massefläche, die einen niederohmigen Pfad für Rückströme bietet.
© Texas Instruments

Auf dem Board befinden sich nur wenige Hilfsschaltkreise, und die Funktionen können je nach Bedarf neu konfiguriert, entfernt oder umgangen werden. Das INA253EVM bietet die folgenden Merkmale:

  • Drei INA253A1IPW-Komponenten
  • Leichter Zugang zu allen Pins
  • Platinenlayout und -konstruktion, die einen Strom von ±15 A durch die SMVs INA253 über den gesamten Temperaturbereich von -40 °C bis +85 °C unterstützen
  • Platzhalter auf der Platine für andere Konfigurationen als die Standardkonfiguration

Die untere Lage enthält keine Komponenten, sondern eine massive Kupfer-Massefläche, die einen niederohmigen Pfad für Rückströme bietet.

AEC-Q100-konformer bidirektionaler SMV

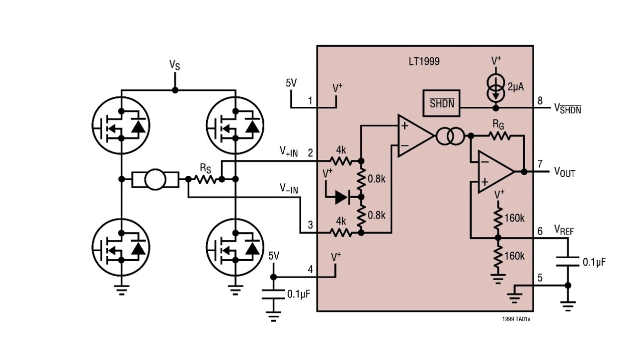
Bild 9: Der LT1999IMS8-20#TRPBF ist ein bidirektionaler SMV in einer Vollbrücken-Ankerstromüberwachungsanwendung.
Bild 9: Der LT1999IMS8-20#TRPBF ist ein bidirektionaler SMV in einer Vollbrücken-Ankerstromüberwachungsanwendung.
© Analog Devices

Zur Überwachung von Strömen in Vollbrücken-Motorsteuerungen, Schaltnetzteilen, Solenoiden und Batteriesätzen sowie in Automobilanwendungen können Entwickler den LT1999IMS8-20#TRPBF von Analog Devices nutzen (Bild 9).

Der LT1999IMS8-20#TRPBF ist gemäß AEC-Q100 für Automobilanwendungen qualifiziert und verfügt über einen Abschaltmodus zur Minimierung des Stromverbrauchs. Das Bauelement nutzt einen externen Shunt, um sowohl die Richtung als auch die Menge des fließenden Stroms zu messen. Es erzeugt eine proportionale Ausgangsspannung, die in der Mitte zwischen der Versorgungsspannung und Masse referenziert ist. Entwickler haben die Möglichkeit, eine externe Spannung zur Einstellung des Referenzpegels anzulegen.

Der LT1999IMS8-20#TRPBF geht in einen stromsparenden Abschaltzustand mit einer Leistungsaufnahme von etwa 3 μA, wenn VSHDN (Pin 8) auf einen weniger als 0,5 Volt von Masse abweichenden Wert gebracht wird. Die Eingangspins (+IN und -IN) beziehen etwa 1 Nanoampere (nA) bei einer Vorspannung im Bereich von 0 bis 80 Volt (ohne angelegte Differenzspannung). Die EMI-Empfindlichkeit wird durch einen internen differenziellen Tiefpassfilter erster Ordnung zur EMI-Unterdrückungsfilter Ordnung reduziert, der dazu beiträgt, hochfrequente Signale jenseits der Bandbreite der Komponente zu unterdrücken.

Für Experimente mit der Serie LT1999 bietet Analog Devices das Demo-Board 1698A an. Das Board verstärkt den Spannungsabfall über einen integrierten Strommesswiderstand und erzeugt eine bidirektionale Ausgangsspannung, die proportional zum Strom durch den Widerstand ist. Entwickler können zwischen drei Festverstärkungsoptionen wählen: 10 V/V (DC1698A-A), 20 V/V (DC1698A-B) und 50 V/V (DC1698A-C).

Bidirektionaler SMV mit PWM-Unterdrückung

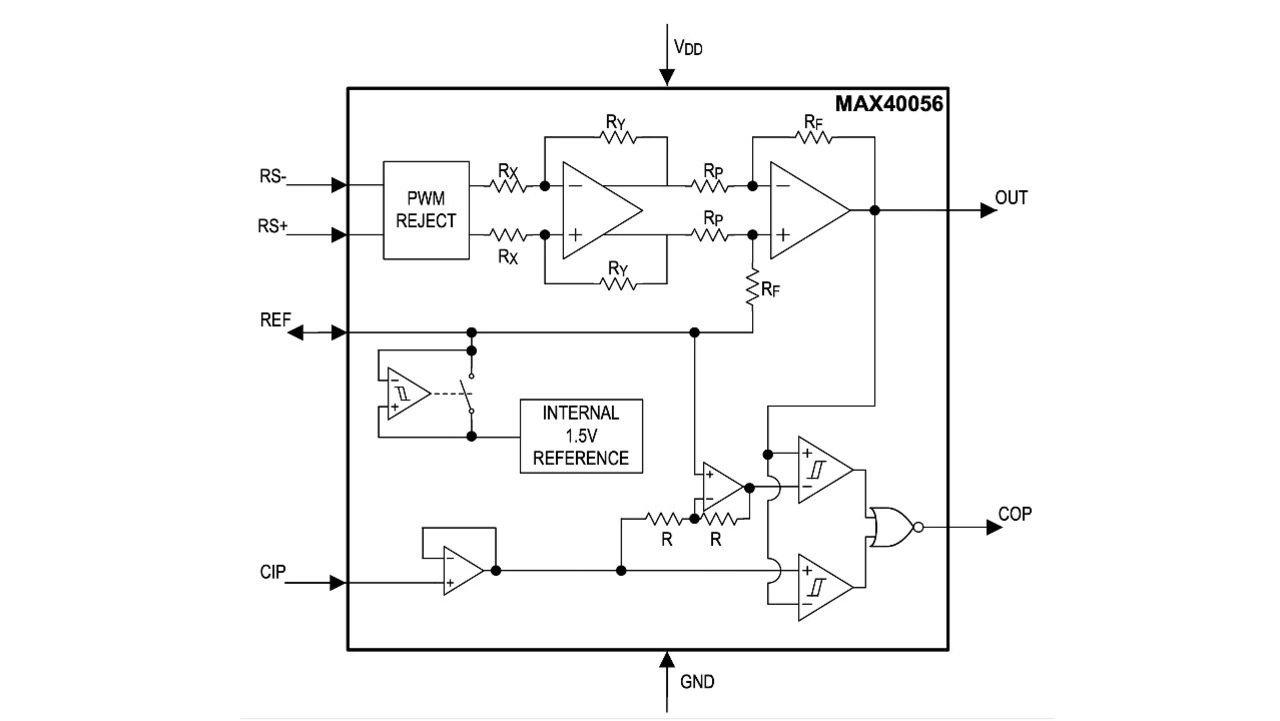
 Bild 10: Der MAX40056TAUA+ verfügt über eine integrierte 1,5-Volt-Referenz, eine verbesserte PWM-Unterdrückung und einen integrierten Fensterkomparator
Bild 10: Der MAX40056TAUA+ verfügt über eine integrierte 1,5-Volt-Referenz, eine verbesserte PWM-Unterdrückung und einen integrierten Fensterkomparator zur Erkennung sowohl positiver als auch negativer Überstrombedingungen (unten links, angesteuert über den CIP-Eingang).
© Analog Devices

Für eine verbesserte Unterdrückung von Gleichtakt-PWM-Flanken in Designs, die induktive Lasten wie Solenoide und Motoren steuern, können Entwickler den MAX40056TAUA+ verwenden (Bild 10). Wie bereits im Zusammenhang mit Bild 2 erwähnt, ist der MAX40056TAUA+ ein bidirektionaler SMV, der sich für Anstiegsraten von ±500 Volt/µs und mehr eignet. Er besitzt ein typisches CMRR von 60 dB (50 Volt, ±500 Volt/µs Eingang) und 140 dB DC. Der Gleichtaktbereich erstreckt sich von -0,1 Volt bis +65 Volt und umfasst einen Schutz gegen induktive Rückkopplungsspannungen bis zu -5 Volt.

Der MAX40056TAUA+ verfügt über eine interne 1,5-Volt-Referenz, die für verschiedene Zwecke verwendet werden kann:

  • Ansteuerung eines differenziellen Analog/Digital-Wandlers
  • Verschiebung des Ausgangs, um die Richtung des erfassten Stroms anzuzeigen
  • Einspeisung von Strom in externe Lasten zur Minderung von Leistungseinbußen

Wenn höhere Vollausschläge am Ausgang sinnvoll sind oder für Versorgungsspannungen über 3,3 Volt, können Entwickler die interne Referenz mit einer höheren externen Spannungsreferenz übergehen. Schließlich haben Entwickler die Möglichkeit, entweder die interne oder die externe Referenz zu verwenden, um den Schwellenwert für die Auslösung des integrierten Überstromkomparators festzulegen, der ein sofortiges Signal für einen Überstromfehler liefert.

Das Evaluierungskit MAX40056EVKIT# für den MAX40056TAUA+ bietet Entwicklern eine bewährte Plattform für die Entwicklung von hochpräzisen, bidirektionalen Hochspannungs-SMV-Anwendungen wie Solenoidtreibern und Servomotorsteuerungen.


  1. Stromüberwachung mit integrierten bidirektionalen SVMs
  2. Tipps zum Platinenlayout und Überlegungen zum Stromshunt
  3. Bidirektionaler SMV mit internem Shunt


Lesen Sie mehr zum Thema


Das könnte Sie auch interessieren