Motion Control

Motoransteuerung richtig gemacht

15. April 2010, 14:00 Uhr | Von Bernhard Dwersteg und Dr. Lars Larsson
Diesen Artikel anhören

Fortsetzung des Artikels von Teil 1

Am Anfang steht die Stromversorgung

Gerade ein mechatronisches System erfordert eine kleine und kostengünstige Stromversorgung für die Digital-Elektronik. Wer jedoch schon einmal einen Linearregler für die Versorgung von Mikrocontroller und Interface eingesetzt hat, weiß, dass der Spannungsregler schon bei einem Betrieb mit 24 V oft ein Vielfaches der Verlustleistung der Motorendstufe verursacht und eine kleine Platine stark erwärmt. Bei 48 V ist ein Linearregler schlichtweg unmöglich. Abhilfe schaffen hier Schaltregler. Leider sind Schaltregler- ICs für hohe Versorgungsspannungen immer noch recht teuer. Dies war einer der Gründe, beim TMC603 einen Schaltregler zu integrieren, der neben der Versorgung des BLDC-Controllers auch die Versorgung eines Mikrocontrollers samt Interface abdecken kann.

Adaptives „break before make“


Es muss sichergestellt sein, dass zu jedem Zeitpunkt nur einer der beiden Transistoren der Halbbrücke leitend ist – sonst kommt es zu dem so genannten Durchzünden und damit zur Zerstörung der Endstufe. Eine Möglichkeit besteht darin, feste Totzeiten zu definieren, die an die Charakteristik der MOSFETs angepasst werden. Dies kann durch die PWM-Einheiten im Mikrocontroller erfolgen oder im Predriver fest vorgegeben werden. Die Nachteile: Die erste Lösung erfordert eine spezielle PWM und eine zusätzliche Feinabstimmung. Bei den festen Zeiten im Predriver findet man sich hingegen, was die Totzeit betrifft, oft zu weit auf der sicheren Seite. Daraus aber resultiert eine Minderung der Leistungsdaten des Antriebs. Keinesfalls darf die Totzeit zu knapp bemessen werden: Starke EMV-Störungen sind die Folge, und die Transistoren werden durch hohe Stoßströme und die daraus resultierenden induktiven Überspannungen gefährdet. Trinamic geht mit dem TMC603 den Weg, die Spannung an den MOSFET-Gates tatsächlich zu messen und als „Gate off“-Signale in die „Break before make“-Schaltung zurückzuführen. Aus diese Weise lassen sich mit einer einfachen PWM-Einheit die MOSFETs optimal steuern, ohne dass sich der Entwickler über Totzeiten Gedanken machen muss.

Stand der Technik ist weiterhin die Möglichkeit, die Steilheit der Schaltflanken einzustellen, um elektromagnetische Emissionen zu reduzieren. Verwendet man einen Serienwiderstand in der Gate-Ansteuerung, wie oft im Datenblatt von Gatetreiber-ICs vorgeschlagen, so wird dies mit vielen MOSFETs der neueren Generation nicht funktionieren: Das Verhältnis QGD/QGS hat sich technologiebedingt verschoben, und das Einschalten des komplementären Schalters kann zu einem Spannungsanstieg am Drain führen – die Gate-Drain-Ladung sorgt dann für das Durchschalten des Transistors, falls das Gate nicht niederohmig abgeschaltet ist. Schaltungstricks mit einer zusätzlichen Diode und einem weiteren Widerstand erhöhen den Schaltungsaufwand auf drei diskrete Komponenten je Gate oder insgesamt 18 Bauelemente – das kostet Fläche, Geld und Zuverlässigkeit. Im TMC603 wird ein sauberes, niederohmige Festhalten des Gates bereits im Predriver durch einen entsprechenden Schaltungsaufwand realisiert.

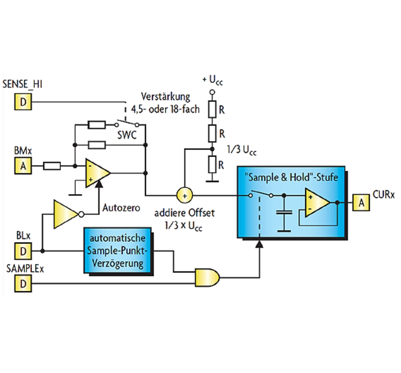
Motoransteuerung richtig gemacht - Bild 2
Bild 2. Strommesskreis des TMC603. Der Abtastzeitpunkt für die „Sample & Hold“-Stufe wird durch die automatische Sample-Punkt-Verzögerung optimal bestimmt. Durch Aufschaltung einer Offsetspannung wird der Stromwert in beiden Richtungen erfasst.
© Elektronik

Der MOSFET als Shunt

Die Kenntnis der Phasenströme bestimmt die Qualität der Motoransteuerung. Die synchrone Erfassung der Phasenströme ist dabei essentiell. Die Integration dieser Messung inklusive Sample & Hold und vorgeschalteten Filtern in den Predriver ist auch hier wieder kostensparend: Die Verwendung von kostengünstigen Mikrocontrollern mit Standard-A/D-Umsetzern ist möglich, eine weitere Signalaufbereitung nicht erforderlich. Weiterhin kann bei kluger Auslegung der Predriver auf teure Shunt-Widerstände verzichtet werden: Der MOSFET selbst kann als Sensor herangezogen werden, das spart auch die im Shunt „verheizte“ Leistung und steigert den Wirkungsgrad des Gesamtsystems. Die Herausforderung der Implementierung liegt dabei darin, dass der Spannungsabfall über dem eingeschalteten Transistor nur einige 10 mV beträgt, jedoch bei ausgeschaltetem Transistor sehr hoch ist – die Analogeingänge müssen entsprechend gestaltet sein.

Die Strommessung verstärkt die an den unteren MOSFETs abfallende Spannung bidirektional und liefert ein um eine Referenzspannung zentriertes Signal. Der optimale Zeitpunkt der Abtastung wird automatisch bestimmt (Bild 2). Zwei Messbereiche erhöhen die Genauigkeit bei niedrigem Strom. Nach einem Initial-Abgleich kann der Strom mit einem 8-bit-A/D-Umsetzer auf wenige Prozent genau gemessen werden. So kann beispielsweise eine präzise Drehmomentregelung mit einem einfachen Mikrocontroller realisiert werden. Mit einer solchen Flussspannungsmessung lässt sich eine kon kontinuierliche Messung der Phasenströme emulieren, die ansonsten nur aufwendig durch differentielle Messung in drei Serien-Shunts möglich ist. Besonders wichtig ist es dabei, den Strom bidirektional erfassen zu können, um auch das Rückspeisen von Energie aus der Spule erkennen zu können. Der Strom wird dazu bidirektional erfasst und mit einem Offset von 1,66 V ausgegeben.

Bekanntlich ist der Einschaltwiderstand von MOSFETs stark temperaturabhängig und steigt bei Anstieg der Temperatur um 100 K um ca. 50 %. Die Endstufentemperatur sollte jedoch in jedem Fall überwacht werden, um eine Zerstörung durch Übertemperatur zu verhindern. Dieser beispielsweise über einen NTC aufgenommene Messwert kann dann auch zur Temperaturkompensation der Messung genutzt werden, um absolute und temperaturunabhängige Strommesswerte auch ohne Shunt-Widerstände verfügbar zu machen.


  1. Motoransteuerung richtig gemacht
  2. Am Anfang steht die Stromversorgung
  3. Kurzschlussschutz und Diagnose

Lesen Sie mehr zum Thema


Jetzt kostenfreie Newsletter bestellen!