Energy Harvesting

PMICs unter die Lupe genommen (Teil 1)

23. Oktober 2017, 17:30 Uhr | Klaus Dembowski
Diesen Artikel anhören

Fortsetzung des Artikels von Teil 2

Aktuelle PMICs im Überblick

Insgesamt sind im Rahmen dieser Studie zwanzig aktuell verfügbare PMICs näher betrachtet und einige davon auch messtechnisch evaluiert worden (siehe Teil 2). Im Folgenden werden die Wichtigsten kurz vorgestellt.

  • Analog Devices: ADP5090, ADP5091, ADP5092

Der ADP5090 (Bild 5) von Analog Devices war der erste PMIC am Markt, der zusätzlich eine Backup-Batterie unterstützte, was als nette Beigabe erscheinen mag. Gleichwohl kann dieses Feature neue Entwicklungen sehr vereinfachen, wenn man sich nicht allein auf den Harvester für die Versorgung einer Applikation verlassen kann und will, sondern ein eingebauter Harvester als zusätzliche, unterstützende Quelle fungieren soll. Um das MPPT mittels FOCV zu konfigurieren, ist ebenfalls ein Spannungsteiler nötig. An diesem wird die Spannung gemessen, auf den der Aufwärtswandler seine Eingangsspannung einstellen soll.

Anbieter zum Thema

zu Matchmaker+
TU Hamburg
Bild 5: Innenleben und Beschaltung des ADP5090 von Analog Devices. Die grundlegenden Elemente eines PMICs sind farblich hervorgehoben.
© K. Dembowski

Dazu wird in regelmäßigen Abständen − beim ADP5090 alle 19 Sekunden − der Wandler deaktiviert, wodurch sich am VIN-Pin die Leerlaufspannung des Harvesters einstellt. Am MPPT-Eingang liegt daraufhin ein Anteil der Leerlaufspannung entsprechend dem Widerstandsverhältnis des Spannungsteilers an − beispielsweise 80 % für eine Solarzelle. Dieser Wert wird in dem Kondensator an CBP gespeichert und als Spannungsreferenz für den Boost-Controller verwendet. Mit dem Widerstand an MINOP lässt sich die untere Abschaltschwelle des Spannungswandlers festlegen und über den digitalen Eingang DIS_SW der Wandler manuell deaktivieren, um einen Sendevorgang oder andere störempfindliche Funktionen nicht zu beeinflussen. Darüber hinaus sind der Harvester-Eingang und der Spannungsausgang mit je einem Pufferkondensator und der Aufwärtswandler mit einer Spule zu versehen. 

Der ADP5090 hat zwei Ableger: den ADP5091 und den ADP5092. Beide haben einen zusätzlichen geregelten Ausgang, der im Gegensatz zu anderen PMICs nicht nur von einem LDO-Regler, sondern auch vom Spannungswandler direkt gespeist werden kann. Der ADP5092 stellt für diesen Ausgang ein zusätzliches Power-Good-Status-Flag zur Verfügung, während der ADP5091 über einen sogenannten »Low Light Density Pin« signalisiert, wann die Eingangsspannung unter die Abschaltschwelle des Spannungswandlers fällt. 

Texas Instruments: BQ25504, BQ25505, BQ25570

Der BQ25504 von Texas Instruments ist bereits seit 2011 erhältlich und gilt als einer der ersten und bekanntesten Energy-Harvesting-PMICs überhaupt. Er erfreut sich nach wie vor großer Beliebtheit, auch weil er selbst vergleichsweise wenig Ruhestrom benötigt. Die Weiterentwicklung davon ist der BQ25505, der wie der ADP5090 von Analog Devices eine zusätzliche Primärbatterie unterstützt und in den wichtigsten Punkten mit diesem auch vergleichbar ist. Der neueste Typ ist der BQ25570, der die Funktionen des BQ25504 um einen Abwärtswandler am Ausgang erweitert, dessen Ausgangsspannung sich über einen Spannungsteiler von 1,3 V bis maximal 5,3 V kontinuierlich einstellen lässt.

Linear Technology: LTC3106, LTC3107, LTC3108, LTC3109 (Solar, TEG) 

Die größte Auswahl von Chips für Energy-Harvesting-Anwendungen bietet Linear Technology. Der LTC3106 bietet einen Abwärts-/Aufwärtswandler für Solarzellen und TEGs, der nicht nur vom Harvester, sondern auch aus einem separaten Akku gespeist werden kann. Bei Energieüberschuss lädt der Harvester den Akku direkt nach und über einen digitalen Eingang lässt sich die Ladefunktion ein- und ausschalten, sodass hier auch eine Primärbatterie einsetzbar ist. Ein sogenanntes »Power Adjust«-Feature reguliert den maximalen Spulenstrom automatisch in Abhängigkeit von der Last, wodurch der Wirkungsgrad bei niedrigen Leistungen steigt. Der PMIC selbst wird von einem besonderen Versorgungspin gespeist, der Ruhestrom ist mit 1,6 μA angegeben. Der LTC3106 unterstützt das (einfache) MPPT-Verfahren, bei dem ein externer Widerstand die Leerlaufspannung des Harvesters auf einen festen Wert setzt. Dadurch muss die Spannungsversorgung zum Messen der Leerlaufspannung nicht periodisch unterbrochen werden. 

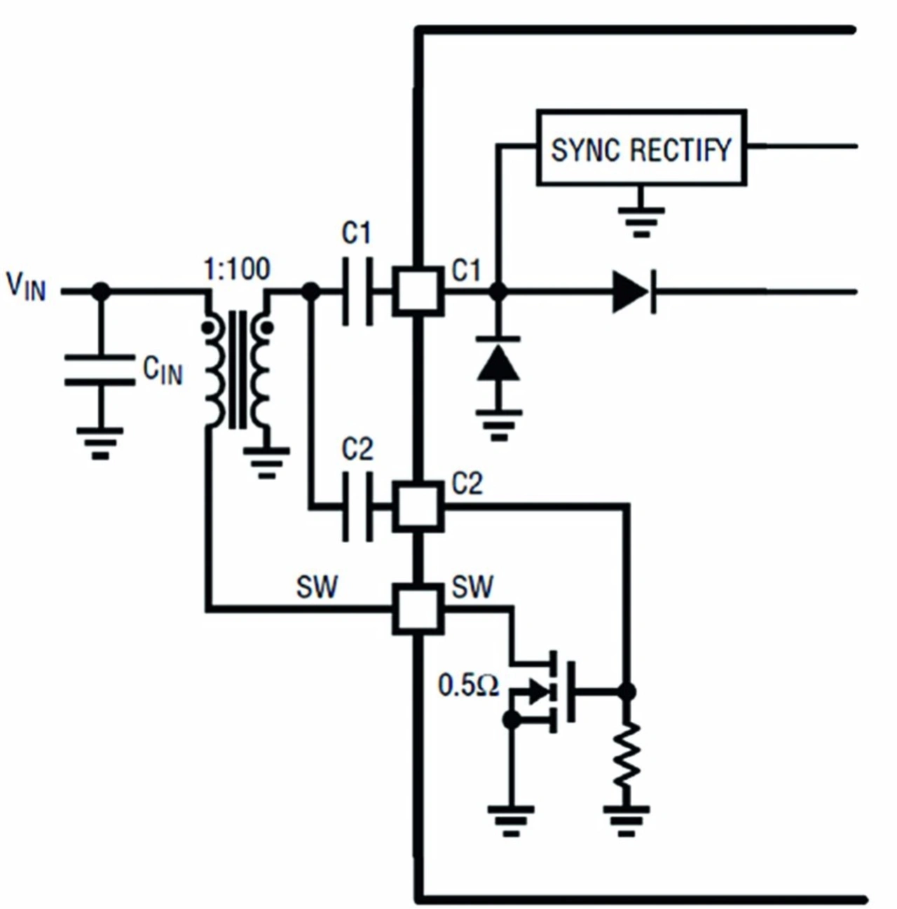
TU Hamburg
Bild 6: Der externe Transformator bei den Bausteinen von Linear Technology setzt die Harvester-Spannung hoch.
© K. Dembowski

Die Typen LTC3107, LTC3108 und LTC3109 haben Wechselspannungseingänge, obwohl sie für die Verwendung mit Thermogeneratoren spezialisiert sind, denn anstelle eines üblichen Aufwärtswandlers wird hier ein Transformator verwendet, um die Eingangsspannung hochzusetzen (Bild 6). Die Wechselspannung wird dabei von einem MOSFET generiert, der direkt von der sekundärseitig induzierten Spannung angesteuert wird. Aufgrund des hohen Übersetzungsverhältnisses (1:20 bis 1:100) und einer zusätzlichen Ladungspumpe lassen sich sehr geringe Eingangsspannungen von weniger als 100 mV nutzbar machen, was insbesondere für TEGs bei geringen Temperaturdifferenzen von wenigen Kelvin geeignet ist, was mit anderen PMICs so nicht möglich ist.

Das Übersetzungsverhältnis des Trafos ist an den Arbeitsbereich des eingesetzten Harvesters anzupassen, was die Flexibilität einschränkt. Außerdem wird die Primärseite des Trafos und damit der Harvester periodisch kurzgeschlossen, um die Schwingung aufrechtzuerhalten. Dadurch hat der LTC3107 einen Eingangsstrom von etwa 3 mA selbst dann, wenn sich der Rest des Systems in Ruhe befindet. Die PMICs werden über einen separaten Kondensator gespeist und weisen einen außergewöhnlich hohen Ruhestrom von über 6 μA auf. Darüber hinaus benötigt der LTC3107 zwingend eine Batterie für den Betrieb. Der LTC3109 unterstützt zwei Trafos und eignet sich daher für Anwendungen, bei denen die Polarität der Harvester-Spannung unbekannt ist, sich im Betrieb ändert oder bei denen gleich zwei Harvester eingesetzt werden sollen.

Linear Technology: LTC3330, LTC3331, LTC3588 (Piezo) 

Der LTC3330 und der LTC3331 sind für Harvester mit Wechselspannungen von bis zu 19 V ausgelegt. Neben einem Brückengleichrichter und einem Abwärtswandler ist noch ein weiterer Abwärts-/Aufwärtswandler vorhanden, der von einer Primärbatterie (LTC3330) oder einem Akku (LTC3331) gespeist werden kann. Der maximale Batteriestrom lässt sich per Widerstand festlegen. Bei vorhandener überschüssiger Energie kann der Harvester beim LTC3331 den Akku direkt laden. Damit ähnelt diese PMIC-Reihe sehr stark dem LTC3106, der die gleiche Grundtopologie aufweist. Als weitere Energiespeicheroption bieten LTC3330 und LTC3331 eine eigene Balancing-Funktion für Supercaps. Darüber hinaus hat der LTC3330 noch einen LDO-Ausgang für Lasten von bis 50 mA.

TU Hamburg
Bild 7: Der LTC3588 von Linear Technology (oben) mit der externen Beschaltung von Induktivität und Keramikkondensatoren
© K. Dembowski

Der dritte PMIC für piezoelektrische Harvester, der LTC3588 (Bild 7), besitzt die gleiche Schaltungstopologie wie der LTC3330 und der LTC3331, beschränkt sich aber auf die Grundfunktionen. Er verfügt weder über einen Batteriespeicher noch über einen Supercap-Balancer, und die Konfigurationsmöglichkeiten beschränken sich auf das Einstellen der Ausgangsspannung. 

Cypress: S6AE101A, S6AE102A/3A, MB39C811 

Der S6AE101A von Cypress ist ein recht einfaches PMIC. Er besitzt keinen Spannungswandler, sondern basiert auf einem reinen Power-Gating-Prinzip: Die Eingangsspannung lädt einen Speicherkondensator, wobei als Energiequelle je nach Verfügbarkeit entweder der Harvester oder eine Primärbatterie dient. 

Überschreitet die Kondensatorspannung einen vom Anwender eingestellten Schwellwert, so wird diese zum Lastausgang durchgeschaltet. Der Vorteil ist eine minimale zusätzliche Beschaltung und geringer Eigenstromverbrauch, wobei die Mindesteingangsleistung lediglich 1,2 μW beträgt.

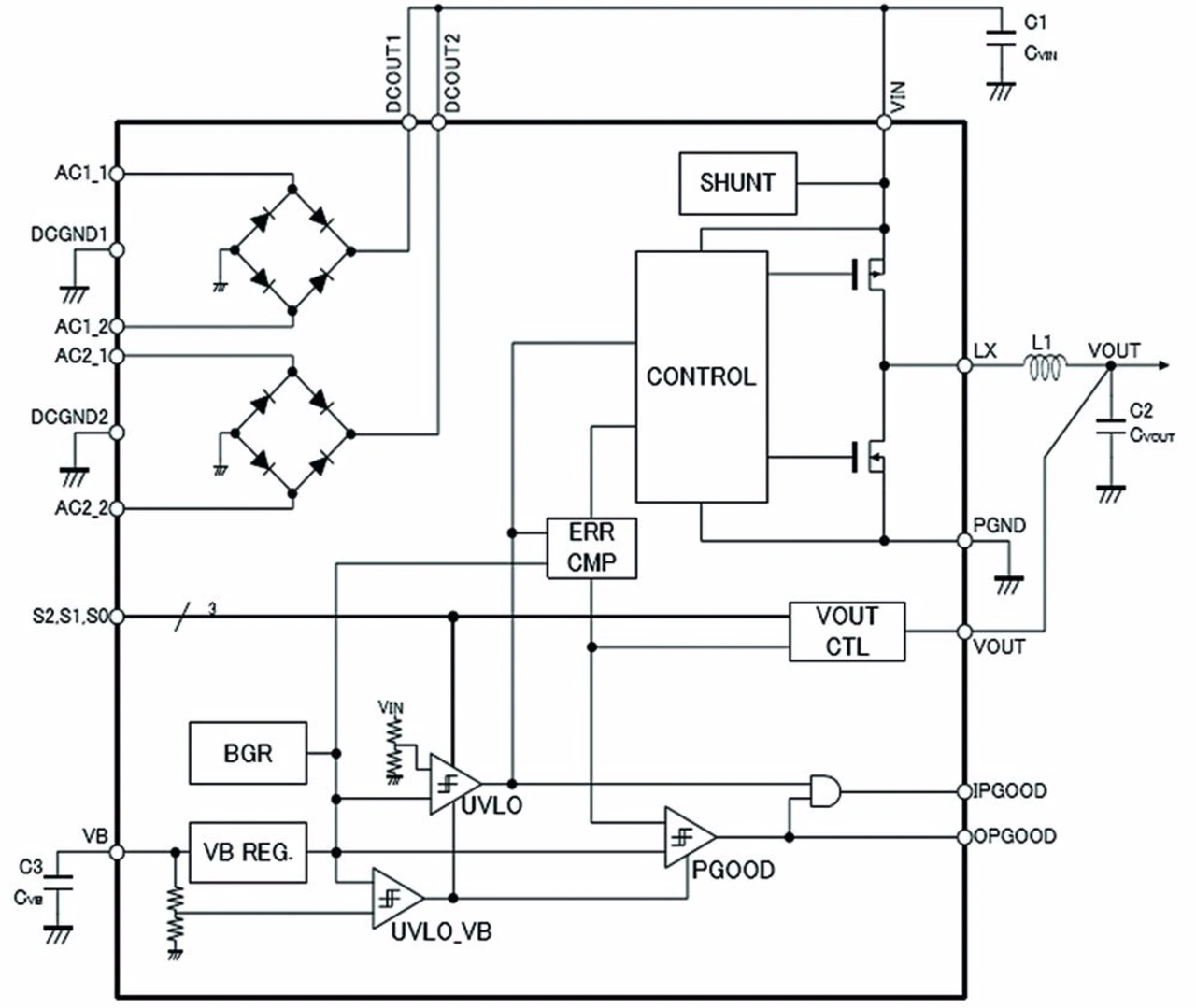
TU Hamburg
Bild 8: Trotz des einfachen Aufbaus lässt sich der MB39C811 von Cypress recht vielseitig einsetzen.
© K. Dembowski

Die S6AE102A/3A-Typen sind eine Erweiterung des S6AE101A und unterstützen einen zusätzlichen Speicherkondensator für überschüssige Energie, einen zweiten ungeregelten Spannungsausgang sowie einen aktivierbaren separaten LDO. Das Power-Gating ist zudem weitaus komplexer und lässt sich spannungs-, event- oder timerabhängig steuern. Das Schaltsignal bei Aktivierung des primären Spannungsausgangs wird über einen digitalen Pin herausgeführt und der S6AE103A bietet zusätzlich einen eigenen Komparator zur freien Verwendung. Diese Funktionen erweitern die Möglichkeiten im Vergleich zum S6AE101A beträchtlich, erhöhen den Eingangsruhestrom laut Datenblatt jedoch nur um 30 nA.

Während die S6SAE10xA-Reihe auf Solarzellen fokussiert ist, bezeichnet Cypress den MB39C811 (Bild 8) als General-Purpose-PMIC. Er besitzt gleich zwei passive Brückengleichrichter und erlaubt damit das parallele Harvesting aus mehreren Wechsel- und Gleichspannungsquellen von 2,6 V bis 23 V. Über zwei digitale Pins wird zudem der Status von Eingangs- und Ausgangsspannung übermittelt (Input Power Good, Output Power Good). 

STMicroelectronics: SPV1050

Der SPV1050 ist momentan der einzige PMIC für Energy-Harvesting-Applikationen von STMicroelectronics. Aufgrund einer Ladungspumpe und einem Spannungswandler, der im Aufwärts- und Abwärts-/Aufwärtsbetrieb laufen kann, verfügt er über den größten Eingangsspannungsbereich aller PMICs für Solarzellen und TEGs (150 mV bis 18 V).

Im Abwärts-/Aufwärtsbetrieb ist ein MPPT nach der FOCV-Methode möglich. Der Chip unterstützt alle gängigen Akkutypen und kann diese mit bis zu 70 mA laden. Zwei digitale Ausgänge signalisieren, ob der Akku zugeschaltet und der Spannungswandler aktiv ist. Mit den zwei zusätzlichen LDO-Ausgängen für 1,8 V und 3,3 V für Lasten bis zu 200 mA stellt der SPV1050 damit einen sehr vielseitigen und leistungsstarken PMIC dar.

EM Microelectronic: EM8500 

Das PMIC EM8500 von EM Microelectronic weist gleich mehrere Besonderheiten auf, die ihn von anderen Typen unterscheiden. Zum einen besitzt er vier unabhängige Spannungsausgänge, die wahlweise vom Kurzzeitspeicher oder per LDO gespeist werden können, wodurch sich sehr flexible Spannungsversorgungen realisieren lassen. Zum anderen lässt sich mithilfe der integrierten Kommunikationsschnittstelle über SPI oder I²C eine Vielzahl von Statuswerten und Parametern abrufen und konfigurieren.

Sämtliche Einstellungen werden in einem internen, nichtflüchtigen EEPROM gespeichert, wodurch sich die externe Beschaltung auf ein Minimum reduziert. Dennoch gibt es auch klassische digitale Power-Good-Pins, die sich als Interrupt-Signal eignen. Außerdem kann statt eines Harvesters eine USB-Versorgung eingesetzt werden.

Im zweiten Teil dieses Beitrags wird es um die konkreten elektrischen Daten der PMICs gehen, die messtechnisch verifiziert werden. Zudem wird gezeigt, wie sie sich mit den passenden Evaluation-Boards in der Praxis schlagen.


  1. PMICs unter die Lupe genommen (Teil 1)
  2. Anforderungen und Vergleichskriterien für PMICs
  3. Aktuelle PMICs im Überblick

Lesen Sie mehr zum Thema


Das könnte Sie auch interessieren

Jetzt kostenfreie Newsletter bestellen!